На головну сторінку Аквафорум
На головну сторінку




Назад   Аквафорум - форум акваріумістів та тераріумістів > Акваріум та обладнання > "Самоделкин" > Аквариумная автоматика
Аукцион Реєстрація ЧаПи Учасники Календар Нинішні дописи

Примітки

Відповідь
 
Параметри теми Параметри перегляду
Старий 17.10.2020, 23:13   #1
Простой акваконтроллер ESP32
 
Аватар для AlexVOK
Живу я тут

Реєстрація: 11.07.2013
Звідки Ви: Киев (Борщаговка)
Дописи: 665
 

сказав Дякую: 106
сказали Дякую 535 раз(и) в 244 повідомленні
AlexVOK AlexVOK поза форумом 17.10.2020, 23:13
Рейтинг: ()

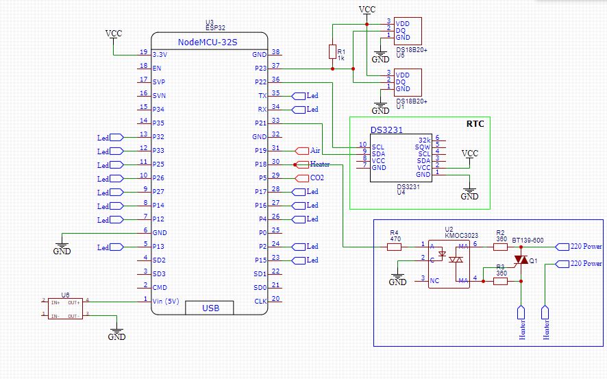
Пришло время перевести свой травник на LED.
К этому событию сделал новый контроллер.
Основа ESP32, пара датчиков температуры и часы реального времени RTC DS3231 (контроллер без проблем может работать без часов реального времени - выполняется синхронизация времени через интернет NTP протокол).

В базе до 16 каналов LED 16 бит (конфигурируется в WEB интерфейсе)
канал компрессора,
канал СО2,
канал нагревателя с заданием времени работы (например греем по ночному тарифу ).
Возможно использовать готовые модули реле или твердотельные реле или схема на симисторе как на рисунке
Реализовано удобное управление каналами LED в графическом виде.
Датчик температуры LED необходимо приклеить к радиатору светильника, при превышении 50-60 градусов происходит автоматическое снижение яркости LED(Для продления жизни светодиодов)

Пример интерфейса в ролике


Прошивка(бинарник)
версия 2.1
версия 2.2

Мініатюри долучень
Щоб збільшити малюнок, клацніть по ньому
Назва:  Снимок.JPG
Переглядів: 2456
Розмір:  98,5 КБ
ID:	678963   Щоб збільшити малюнок, клацніть по ньому
Назва:  Снимок1.JPG
Переглядів: 1312
Розмір:  51,1 КБ
ID:	678971   Щоб збільшити малюнок, клацніть по ньому
Назва:  Снимок2.JPG
Переглядів: 1472
Розмір:  80,4 КБ
ID:	678972   Щоб збільшити малюнок, клацніть по ньому
Назва:  Снимок3.JPG
Переглядів: 1292
Розмір:  42,4 КБ
ID:	678973   Щоб збільшити малюнок, клацніть по ньому
Назва:  Снимок4.JPG
Переглядів: 1230
Розмір:  44,6 КБ
ID:	678974  

Щоб збільшити малюнок, клацніть по ньому
Назва:  Снимок5.JPG
Переглядів: 1304
Розмір:  114,3 КБ
ID:	678975   Щоб збільшити малюнок, клацніть по ньому
Назва:  20201103_000208.jpg
Переглядів: 1865
Розмір:  423,9 КБ
ID:	679521   Щоб збільшити малюнок, клацніть по ньому
Назва:  20201103_000224.jpg
Переглядів: 1612
Розмір:  507,8 КБ
ID:	679522   Щоб збільшити малюнок, клацніть по ньому
Назва:  led_driver.JPG
Переглядів: 1741
Розмір:  32,7 КБ
ID:	679523   Щоб збільшити малюнок, клацніть по ньому
Назва:  led_driver_pcb.JPG
Переглядів: 1641
Розмір:  50,9 КБ
ID:	679524  



Востаннє редагував AlexVOK: 13.12.2020 о 13:36..
Переглядів: 57915
Відповісти з цитуванням
Ці 10 користувач(ів) сказали Дякую AlexVOK за це повідомлення:
Andrew1 (18.10.2020), Dee (13.01.2024), lissyara (23.02.2022), litlechina (04.05.2022), LVit (27.10.2020), Ryukin_N3 (18.10.2022), _Vadim (30.10.2020), Владимир_88 (16.03.2025), Сергій М (21.09.2021)
Старий 18.10.2020, 00:39   #2
Живу я тут
  
 
Аватар для Pro100LED
 
Реєстрація: 18.03.2016
Звідки Ви: Киев
Дописи: 144
сказав Дякую: 33
сказали Дякую 120 раз(и) в 62 повідомленні
Re: Простой акваконтроллер ESP32 ===www.aquaforum.ua===

Видео с ошибкой. Да, если можно выложите прошивку, спасибо.

Pro100LED поза форумом   Відповісти з цитуванням
cказали "Дякую" Pro100LED за цей допис:
AlexVOK (18.10.2020)
Старий 18.10.2020, 15:49   #3
Живу я тут
  
 
Аватар для pdv1965
 
Реєстрація: 03.11.2010
Звідки Ви: Мариуполь
Дописи: 368
сказав Дякую: 10
сказали Дякую 140 раз(и) в 88 повідомленні
Re: Простой акваконтроллер ESP32 ===www.aquaforum.ua===

Конечно интересно

pdv1965 поза форумом   Відповісти з цитуванням
Старий 18.10.2020, 16:08   #4
Живу я тут
  
 
Аватар для denim29
 
Реєстрація: 13.09.2010
Звідки Ви: Днепропетровск
Дописи: 269
сказав Дякую: 54
сказали Дякую 59 раз(и) в 48 повідомленні
Надіслати повідомлення для denim29 на ICQ Надіслати повідомлення для denim29 на Skype
Re: Простой акваконтроллер ESP32 ===www.aquaforum.ua===

Интересно, ещё и как... Тем более почти все комплектующие есть вналичии

Отправлено с моего M2004J19C через Tapatalk

denim29 поза форумом   Відповісти з цитуванням
Старий 18.10.2020, 17:30   #5
Живу я тут
  
 
Аватар для AlexVOK
 
Реєстрація: 11.07.2013
Звідки Ви: Киев (Борщаговка)
Дописи: 665
сказав Дякую: 106
сказали Дякую 535 раз(и) в 244 повідомленні
Re: Простой акваконтроллер ESP32 ===www.aquaforum.ua===

Пример компоновки на макетке,
батарейку пришлось вынести отдельно, не помещалась по высоте внутрь профиля
Мініатюри долучень
Щоб збільшити малюнок, клацніть по ньому
Назва:  20201018_162600.jpg
Переглядів: 922
Розмір:  522,5 КБ
ID:	679008  

AlexVOK поза форумом   Відповісти з цитуванням
Ці 2 користувач(ів) сказали Дякую AlexVOK за це повідомлення:
Andrew1 (18.10.2020), Сергій М (21.09.2021)
Старий 19.10.2020, 10:55   #6
Живу я тут
  
 
Аватар для pdv1965
 
Реєстрація: 03.11.2010
Звідки Ви: Мариуполь
Дописи: 368
сказав Дякую: 10
сказали Дякую 140 раз(и) в 88 повідомленні
Re: Простой акваконтроллер ESP32 ===www.aquaforum.ua===

Еще бы добавить канал фильтра с возможностью выставить время кормления.

pdv1965 поза форумом   Відповісти з цитуванням
Старий 20.10.2020, 00:33   #7
Живу я тут
  
 
Аватар для AlexVOK
 
Реєстрація: 11.07.2013
Звідки Ви: Киев (Борщаговка)
Дописи: 665
сказав Дякую: 106
сказали Дякую 535 раз(и) в 244 повідомленні
Re: Простой акваконтроллер ESP32 ===www.aquaforum.ua===

Текущая прошивка
Заливать с помощью flash_download_tool_v3.8.5
начиная с адреса 0x0000
Но сначала нажать кнопку ERASE !

После подключится к сети SmartAquaWiFi пароль smart123
Далее зайти по адресу 192.168.4.1

Логин для веб интерфейса admin
пароль admin

Далее конфигурируем под себя.

Дополнительно дисклеймер.
Делалось для себя!
Я не пытался сделать коммерческий продукт.

Оптимизация под мобильник не везде есть, графики хорошо работают на компе.

Зачем датчик температуры LED:
Датчик температуры LED необходимо приклеить к радиатору светильника, при превышении 50-60 градусов происходит автоматическое снижение яркости LED(Для продления жизни светодиодов)
Долучені файли
Тип файлу: zip target.zip (670,1 КБ, 638 переглядів)


Востаннє редагував AlexVOK: 20.10.2020 о 00:45..
AlexVOK поза форумом   Відповісти з цитуванням
Старий 20.10.2020, 00:37   #8
Живу я тут
  
 
Аватар для AlexVOK
 
Реєстрація: 11.07.2013
Звідки Ви: Киев (Борщаговка)
Дописи: 665
сказав Дякую: 106
сказали Дякую 535 раз(и) в 244 повідомленні
Re: Простой акваконтроллер ESP32 ===www.aquaforum.ua===

Цитата:
Допис від pdv1965 Переглянути допис
Еще бы добавить канал фильтра с возможностью выставить время кормления.
можно, но тогда нужно будет отнять один пин/канал ЛЕД
Да и нужно будет кнопочку включения городить, лазить в телефон при каждом кормлении как по мне такая себе идея.
А раз появится кнопка то нужна и индикация.

В старом контроллере у меня такая функция есть но я ее не пользуюсь

Исходя из этого - концепция устройства один раз настроил и забыл,
+ возможность встроить внутрь светильника.

AlexVOK поза форумом   Відповісти з цитуванням
Старий 21.10.2020, 18:28   #9
Живу я тут
  
 
Аватар для pdv1965
 
Реєстрація: 03.11.2010
Звідки Ви: Мариуполь
Дописи: 368
сказав Дякую: 10
сказали Дякую 140 раз(и) в 88 повідомленні
Re: Простой акваконтроллер ESP32 ===www.aquaforum.ua===

Добрый день.
Загрузил, функция скачать приложение для андроид не работает?
И пины 29,30,31 не перенастраиваются?


Востаннє редагував pdv1965: 21.10.2020 о 20:04..
pdv1965 поза форумом   Відповісти з цитуванням
Старий 21.10.2020, 20:10   #10
Живу я тут
  
 
Реєстрація: 03.09.2012
Звідки Ви: Кропивницький
Дописи: 268
сказав Дякую: 211
сказали Дякую 111 раз(и) в 81 повідомленні
Відповідь: Простой акваконтроллер ESP32 ===www.aquaforum.ua===

Хто і де купляє ESP32 в країні?


__________________

Tiratore.d поза форумом   Відповісти з цитуванням
Старий 21.10.2020, 20:17   #11
Живу я тут
  
 
Аватар для denim29
 
Реєстрація: 13.09.2010
Звідки Ви: Днепропетровск
Дописи: 269
сказав Дякую: 54
сказали Дякую 59 раз(и) в 48 повідомленні
Надіслати повідомлення для denim29 на ICQ Надіслати повідомлення для denim29 на Skype
Re: Простой акваконтроллер ESP32 ===www.aquaforum.ua===

Купував через olx у Дніпрі та Бердянську

Отправлено с моего M2004J19C через Tapatalk

denim29 поза форумом   Відповісти з цитуванням
Старий 22.10.2020, 01:10   #12
Живу я тут
  
 
Аватар для AlexVOK
 
Реєстрація: 11.07.2013
Звідки Ви: Киев (Борщаговка)
Дописи: 665
сказав Дякую: 106
сказали Дякую 535 раз(и) в 244 повідомленні
Re: Простой акваконтроллер ESP32 ===www.aquaforum.ua===

Цитата:
Допис від pdv1965 Переглянути допис
Добрый день.
Загрузил, функция скачать приложение для андроид не работает?
И пины 29,30,31 не перенастраиваются?
В ESP32 часть пинов нельзя использовать так как на них работает внутренняя флешпамять.

Сорри, по Приложение под андроид еще нет,
в следующем релизе уберу кнопочку.

AlexVOK поза форумом   Відповісти з цитуванням
Старий 22.10.2020, 01:21   #13
Живу я тут
  
 
Аватар для AlexVOK
 
Реєстрація: 11.07.2013
Звідки Ви: Киев (Борщаговка)
Дописи: 665
сказав Дякую: 106
сказали Дякую 535 раз(и) в 244 повідомленні
Re: Відповідь: Простой акваконтроллер ESP32 ===www.aquaforum.ua===

Цитата:
Допис від Tiratore.d Переглянути допис
Хто і де купляє ESP32 в країні?
лично я покупал на али - тут ESP32
твердотельные релюшки

это не призыв к действию

AlexVOK поза форумом   Відповісти з цитуванням
Старий 24.10.2020, 13:56   #14
Придивляюся
  
 
Реєстрація: 20.12.2012
Звідки Ви: Харьков
Дописи: 31
сказав Дякую: 7
сказали Дякую 2 раз(и) в 2 повідомленні
Re: Простой акваконтроллер ESP32 ===www.aquaforum.ua===

А не задумывается версия попроще на есп8266? С меньшим количеством каналов и тд.

dubishe поза форумом   Відповісти з цитуванням
Старий 27.10.2020, 19:58   #15
Живу я тут
  
 
Аватар для pdv1965
 
Реєстрація: 03.11.2010
Звідки Ви: Мариуполь
Дописи: 368
сказав Дякую: 10
сказали Дякую 140 раз(и) в 88 повідомленні
Re: Простой акваконтроллер ESP32 ===www.aquaforum.ua===

Добрый вечер. Начали выключать свет в доме. После включения контроллер не запускается. Я так понимаю что после подачи света запускается контроллер а только потом мой роутер. Из за этого, какое то время отсутствует сеть и ESP уходит в автономный режим и его надо перезагружать. Можно с этим как то бороться? У меня это второй контроллер на ESP 32. Оба ведут себя аналогично.

pdv1965 поза форумом   Відповісти з цитуванням


Share/Bookmark

Відповідь


Тут присутні: 1 (учасників - 0 , гостей - 1)
 

Ваші права у розділі
Ви не можете створювати теми
Ви не можете писати дописи
Ви не можете долучати файли
Ви не можете редагувати дописи

BB-код є Увімк.
Усмішки Увімк.
[IMG] код Увімк.
HTML код Вимк.

Швидкий перехід


Часовий пояс GMT +3. Поточний час: 04:56.


vBulletin 3.8.7 ; Copyright © 2000-2026 Jelsoft Enterprises Limited
Переклад: © Віталій Стопчанський, 2004-2010
(с)Бешлега Олександр Анатолійович, 2002-2025. Використання матеріалів сайту без посилання на джерело заборонено.
Дякуємо за ліцензійну версію форума компанію Барбус, представника торгової марки Sera в Україні.


no new posts