 |
|
20.08.2016, 05:14
|
#1
|
|
Универсальный светильник для "nano"аквариума
Живу я тут
Реєстрація: 28.12.2011
Звідки Ви: Vancouver,USA
Дописи: 1.848
сказав Дякую: 1.443
сказали Дякую 1.224 раз(и) в 581 повідомленні

20.08.2016, 05:14
Рейтинг:
(1 голосов - 4,00 средняя оценка)
Привет всем форумчанам и гостям! 
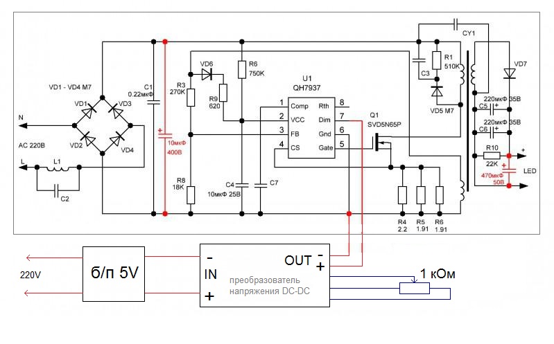
Хочу представить на всеобщее обозрение очередной проект,в данном случае это универсальный LED-светильник для "nano"аквариумов до 30 л.
Он был собран для аквариума-"кубика" 25х25х25
К светильнику были предъявлены следующие требования:
1.регулировка по яркости освещения ("...а вдруг мне надоест стричь почвопокровку и я захочу "медленный" аквариум со мхами и папоротниками,где нужно вполовину меньше света"  )
2.регулировка по размеру аквариума ("...а если я захочу меньший аквариум...или чуть больший...что мне делать другой светильник?"  )
3.качественный свет на хороших и достаточно мощных диодах с присутствием "цветных" для улучшения цветопередачи и возможностью использования для освещения аквариумов в стиле"акваскейп"
4.минимальная цена при максимальных возможностях
После длительных консультаций и поисков "суп из топора" был наконец "сварен".  От дешёвых светодиодов "плавающего"спектра,согласно пункту №3 пришлось отказаться в пользу более "конкретных",но не самых дорогих,согласно пункту №4.
Большое спасибо Диме (nanolab) за советы и расчёты. 
Вот что получилось:
Универсальный светильник для "nano"аквариума до 30л. с регулировкой мощности:
Напряжение сети: AC 85~277V
Напряжение, ток через светодиоды: DC 24V, 110...600 mA
Мощность, Вт: 2,4...15
Цветовая температура, К: 7000
Световой поток, люмен: 300...1250
Диоды Prolight серии Phenix 3535:
Cool White PK2N-3LWE-BSD - 4 шт.
Blue PK2N-3LBE-SD - 1 шт.
Green PK2N-3LGE-SD - 1 шт.
Red PK2N-3LRE-SD - 1 шт.
Спектр на картинке.
Драйвер QH-20LP6-10х3 диммируемый (подробнее об этом драйвере и способе управления ним в этой теме: http://www.aquaforum.ua/showthread.php?t=215366&page=2 ,пост№26 )
__________________
С уважением.Виктор
|
|
Переглядів: 8616
|
|
Ці 10 користувач(ів) сказали Дякую ~viktorman~ за це повідомлення:
|
|
20.08.2016, 08:50
|
#2
|
|
Живу я тут
Реєстрація: 17.09.2014
Звідки Ви: Полтава, Сады 1
Дописи: 985
сказав Дякую: 1.172
сказали Дякую 689 раз(и) в 349 повідомленні
|
Re: Универсальный светильник для "nano"аквариума ===www.aquaforum.ua===
Купили? Сами сделали? Продаёте??? 
__________________ 
|
|
|
|
cказали "Дякую" nicoros за цей допис:
|
|
20.08.2016, 09:16
|
#3
|
|
Живу я тут
Реєстрація: 17.09.2004
Звідки Ви: Киев, Троещина
Дописи: 14.486
сказав Дякую: 4.642
сказали Дякую 8.508 раз(и) в 4.382 повідомленні
|
Re: Универсальный светильник для "nano"аквариума ===www.aquaforum.ua===
Насколько я понял, для диммирования используете нано.
На форуме есть схему на 555 таймере.
Еще проще и дешевле.
__________________
Страна не ублюдков и не воров.
__________________  
|
|
|
|
cказали "Дякую" Sem за цей допис:
|
|
20.08.2016, 11:40
|
#4
|
|
Живу я тут
Реєстрація: 28.12.2011
Звідки Ви: Vancouver,USA
Дописи: 1.848
сказав Дякую: 1.443
сказали Дякую 1.224 раз(и) в 581 повідомленні
|
Re: Универсальный светильник для "nano"аквариума ===www.aquaforum.ua===
Sem, для диммирования этого светильника изменяю напряжение на 7 ноге микросхемы драйвера с помощью понижающего DC-DC преобразователя...дешевле этого пока ничего другого не нашёл 
А nano использую в другом светильнике для управления 5 драйверами: http://www.aquaforum.ua/showthread.php?t=224481
__________________
С уважением.Виктор
Востаннє редагував ~viktorman~: 20.08.2016 о 11:56..
|
|
|
20.08.2016, 11:44
|
#5
|
|
Живу я тут
Реєстрація: 28.12.2011
Звідки Ви: Vancouver,USA
Дописи: 1.848
сказав Дякую: 1.443
сказали Дякую 1.224 раз(и) в 581 повідомленні
|
Re: Универсальный светильник для "nano"аквариума ===www.aquaforum.ua===
nicoros, сделал сам и делал на заказ по заявленным требованиям 
__________________
С уважением.Виктор
|
|
|
20.08.2016, 12:11
|
#6
|
|
Живу я тут
Реєстрація: 01.11.2015
Звідки Ви: Жмеринка
Дописи: 393
сказав Дякую: 363
сказали Дякую 219 раз(и) в 135 повідомленні
|
Re: Универсальный светильник для "nano"аквариума ===www.aquaforum.ua===
Доброго дня Вікторе! І скільки коштує такий "абажурчик" для нано,планую кубик на 30л завести,також стало питання освітлення(звичайно більш-менш бюджетного))?
|
|
|
|
cказали "Дякую" Олександр+ за цей допис:
|
|
20.08.2016, 12:39
|
#7
|
|
Живу я тут
Реєстрація: 28.12.2011
Звідки Ви: Vancouver,USA
Дописи: 1.848
сказав Дякую: 1.443
сказали Дякую 1.224 раз(и) в 581 повідомленні
|
Re: Универсальный светильник для "nano"аквариума ===www.aquaforum.ua===
Олександр+, це не самий бюджетний варіант,тому що було вирішено не економити на якості світла...але це максимально можливо здешевлений варіант світильника за рахунок простої конструкції,дешевих матеріалів і відсутності окремого блока живлення.
__________________
С уважением.Виктор
|
|
|
20.08.2016, 12:59
|
#8
|
|
Живу я тут. Мохоманьяк
Реєстрація: 12.07.2014
Звідки Ви: Киев, Позняки сити
Дописи: 1.975
сказав Дякую: 1.151
сказали Дякую 2.542 раз(и) в 955 повідомленні
|
Re: Универсальный светильник для "nano"аквариума ===www.aquaforum.ua===
~viktorman~, доброе утро, так какая получается стоимость такого решения?
__________________
АКВАРИУМНАЯ АВТОМАТИКА И СВЕТОДИОДНОЕ ОСВЕЩЕНИЕ AQUAPLANNER
+38 095 249-77-51 моб.тел\вайбер Наш сайт
Роман
__________________ 
|
|
|
|
cказали "Дякую" RozarioAgro за цей допис:
|
|
20.08.2016, 13:16
|
#9
|
|
Живу я тут
Реєстрація: 28.12.2011
Звідки Ви: Vancouver,USA
Дописи: 1.848
сказав Дякую: 1.443
сказали Дякую 1.224 раз(и) в 581 повідомленні
|
Re: Универсальный светильник для "nano"аквариума ===www.aquaforum.ua===
Всем интересовавшимся стоимостью такого светильника ответил в личку... 
__________________
С уважением.Виктор
|
|
|
|
cказали "Дякую" ~viktorman~ за цей допис:
|
|
20.08.2016, 14:08
|
#10
|
|
Запорожский клуб аквариумистов
Реєстрація: 19.10.2010
Звідки Ви: Запорожье
Дописи: 5.083
сказав Дякую: 3.228
сказали Дякую 6.227 раз(и) в 2.455 повідомленні
|
Re: Универсальный светильник для "nano"аквариума ===www.aquaforum.ua===
А есть фотки как светит на реальном аквариуме с водой?
|
|
|
|
cказали "Дякую" glottis за цей допис:
|
|
20.08.2016, 16:17
|
#11
|
|
Живу я тут
Реєстрація: 28.12.2011
Звідки Ви: Vancouver,USA
Дописи: 1.848
сказав Дякую: 1.443
сказали Дякую 1.224 раз(и) в 581 повідомленні
|
Re: Универсальный светильник для "nano"аквариума ===www.aquaforum.ua===
glottis, будут,чуть позже обязательно будут 
просто у меня пока подходящей готовой запущенной баночки нужного размера не нашлось...
__________________
С уважением.Виктор
|
|
|
20.08.2016, 18:43
|
#12
|
|
Живу я тут
Реєстрація: 25.06.2014
Звідки Ви: Вінниця
Дописи: 349
сказав Дякую: 36
сказали Дякую 161 раз(и) в 150 повідомленні
|
Re: Универсальный светильник для "nano"аквариума ===www.aquaforum.ua===
Цитата:
Допис від ~viktorman~
Всем интересовавшимся стоимостью такого светильника ответил в личку... 
|
Скиньте й мене.
|
|
|
|
cказали "Дякую" svs_svs за цей допис:
|
|
20.08.2016, 21:47
|
#13
|
|
Живу я тут
Реєстрація: 28.12.2011
Звідки Ви: Vancouver,USA
Дописи: 1.848
сказав Дякую: 1.443
сказали Дякую 1.224 раз(и) в 581 повідомленні
|
Re: Универсальный светильник для "nano"аквариума ===www.aquaforum.ua===
svs_svs, ответ в личке...
Эта тема создана не для продажи,а для ознакомления,приёма замечаний/предложений и изучения спроса
Тема для продажи будет создана чуть позже.
__________________
С уважением.Виктор
|
|
|
21.08.2016, 20:10
|
#14
|
|
Живу я тут
Реєстрація: 23.11.2006
Звідки Ви: Володимир-Волинський
Дописи: 285
сказав Дякую: 1.075
сказали Дякую 217 раз(и) в 129 повідомленні
|
Re: Универсальный светильник для "nano"аквариума ===www.aquaforum.ua===
А для моря плануєте?)
Надіслано від мого SM-G355H, використовуючи Tapatalk
__________________ 
|
|
|
|
cказали "Дякую" Андрій Шевчук за цей допис:
|
|
22.08.2016, 02:01
|
#15
|
|
Живу я тут
Реєстрація: 26.11.2012
Звідки Ви: Дубно - Київ
Дописи: 2.799
сказав Дякую: 488
сказали Дякую 1.398 раз(и) в 1.059 повідомленні
|
Re: Универсальный светильник для "nano"аквариума ===www.aquaforum.ua===
Озвучьте "усредненную" стоимость в теме (дабы было меньше вопросов). Или это тайна?
Отправлено с моего LG-LS980 через Tapatalk
__________________
То что рыба гниет с головы, чаще всего является оправданием хвоста…
__________________ 
|
|
|
|
cказали "Дякую" steals81 за цей допис:
|
|
 |
|
|
Тут присутні: 1 (учасників - 0 , гостей - 1)
|
|
|
Ваші права у розділі
|
Ви не можете створювати теми
Ви не можете писати дописи
Ви не можете долучати файли
Ви не можете редагувати дописи
HTML код Вимк.
|
|
|
Часовий пояс GMT +3. Поточний час: 17:39.
|