На головну сторінку Аквафорум
На головну сторінку




Назад   Аквафорум - форум акваріумістів та тераріумістів > Акваріум та обладнання > "Самоделкин" > Аквариумная автоматика

Примітки

Відповідь
 
Параметри теми Параметри перегляду
Старий 08.06.2010, 00:16  
Форумный Акваконтроллер (сборка)
 
Аватар для Starcomputer
Бан за нарушения

Реєстрація: 06.11.2007
Звідки Ви: Донецк, зона АТО
Дописи: 19.780
 

сказав Дякую: 5.789
сказали Дякую 17.707 раз(и) в 6.926 повідомленні
Starcomputer Starcomputer поза форумом 08.06.2010, 00:16
Рейтинг: (2 голосов - 5,00 средняя оценка)

Данная тема является логическим продолжением темы Форумный акваконтроллер.
В предидущей теме после 50-ти с лишним страниц обсуждения наконец пришли к определенности.
Итак базой для контроллера служит сборка MINI2440,
с дисплеем 7":



или 3,5":



Все контроллеры с тачскрином, так что клавиатура не нужна
Кроме этого к контроллеру через второй USB может быть подключена любая USB мышка или клавиатура.
Схема контроллера не секрет, так что желающие могут попробовать изготовить самостоятельно (см. вложение)

Параметры у обоих одинаковы:
Samsung S3C2440A 400MHz, Max freq. 533Mhz
SDRAM

Ø 64MB SDRAM
Ø 32bits Data Bus width
Ø 100MHz Clock
Flash

Ø 1GB Nand Flash
Ø 2MB Nor Flash, BIOS installed
LCD

Ø 4 wire resistive touch screen interface
Ø Up to 4096 color STN, 3.5 inches to12.1 inches, up to 1024x768 pixels
Ø Up to 64K color TFT, 3.5 inches to 12.1 inches, up to1024x768 pixels
Ø In box 256K color 800x480/7.0 inches TFT LCD screen, with touch screen
Interface and Resource
Ø 1 x 10/100M Ethernet RJ-45(DM9000)
Ø 3 x Serial Ports(1 RS232 with CTS and RTS)
Ø 1 x USB Host
Ø 1 x USB Slave Type B
Ø 1 x SD Card Interface
Ø 1 x Stereo audio out, 1 Micro In
Ø 1 x 10-Pin JTAG
Ø 4 x USER LEDs
Ø 6 x USER buttons
Ø 1 x PWM Beeper
Ø 1 x POT can be used for A/D converter adjust
Ø 1 x AT24C08 for I2C test
Ø 1 x 20-Pin Camera Interface
Ø 1 x Battery for RTC
Ø 1 x Power In(5V), with switch and lamp
Oscillator Freq.
12MHz
RTC
Internal
Expand Interface
Ø 1 x 34-Pin 2mm GPIO
Ø 1 x 40-Pin 2mm System Bus
Dimension
100 x 100(mm)
OS Support
Ø Linux 2.6.32
Ø Windows CE.Net 5.0/6.0
Ø uCos2

Контроллеры можно приобести на eBay. Цена от 120 до 205$ с доставкой в Украину (до порога квартиры).

В принципе можно использовать любые контроллеры ARM9, но могут возникнуть проблемы с портами.

Кроме самого контроллера будет отдельная плата с блоком питания (+/- 5В), восемью исполнительными устройствами, четырьмя входами АЦП и четырьмя датчиками температуры.
К одному контроллеру можно подключить несколько таких плат (блок питания делается только на одной). Все платы соединяются с контроллером по шине 1-Wire (обычный телефонный/модемный четырехжильный кабель).
Принцип прост: одна плата - один аквариум

Программным обеспечением в настоящий момент занимается Володя Череп, Vanessa и Ваш покорный слуга. Кто хочет присоединиться - милости просим.
Планируемые функции программы примерно те-же, что и в Акваконтроллере Юсупова, но более расширены и для большего количества аквариумов. Ну и плюс цветной графический тачскрин дисплей, плюс Ethernet, Internet, возможность подключения камеры, звука и т.д. и т.п.

.................................................. ............
Прошу в данной теме вопросы типа "А шо это такое и шо оно делает !?" не задавать

Долучені файли
Тип файлу: pdf mini2440 sch.pdf (179,3 КБ, 13590 переглядів)
Тип файлу: zip Archive.zip (127,0 КБ, 8319 переглядів)

__________________
[I][B][COLOR=blue]С уважением, Сергей Таранченко[/COLOR][/B][/I]

Востаннє редагував Starcomputer: 06.06.2011 о 11:43..
Переглядів: 292719
Відповісти з цитуванням
Ці 21 користувач(ів) сказали Дякую Starcomputer за це повідомлення:
Alex Vest (17.09.2010), BlackAlex (09.06.2010), boba88 (17.06.2010), chack (22.06.2010), HiddeN (14.01.2011), intro (10.07.2011), jazzdabbler (29.11.2011), pimass (17.06.2010), red1157 (17.06.2010), RNKot (11.02.2011), sae74 (17.06.2010), spav777 (18.10.2011), Ty3uK (08.06.2010), Vadim Art (01.08.2010), vitaha123 (04.08.2010), Walentin (27.02.2011), _Vadim (09.07.2010), К@питошка (23.10.2010), Ностальгия (26.01.2011), Шаманчик (17.06.2010), ЭКСПЕРИМЕНТАТОР (16.09.2010)
Старий 24.05.2011, 12:32   #271
Бан за нарушения
  
 
Аватар для Starcomputer
 
Реєстрація: 06.11.2007
Звідки Ви: Донецк, зона АТО
Дописи: 19.780
сказав Дякую: 5.789
сказали Дякую 17.707 раз(и) в 6.926 повідомленні
Re: Форумный Акваконтроллер (сборка) ===www.aquaforum.ua===

Цитата:
Допис від Sem Переглянути допис
Силовая часть совсем не понял- зачем разделил на 2 части? Значит и на схеме дели.
Левая часть от розетки, правая через УПС. Кто не хочет, можно объединить.
Цитата:
Допис від Sem Переглянути допис
Добавил земляной полигон под разьемы- он не помешает, а может кто экранированные поставит.
Ок !!!
Цитата:
Допис від Sem Переглянути допис
Небыло соединений R11-r13-r15-r20 с контактами разьема.
Знаю
Цитата:
Допис від Sem Переглянути допис
Убрал -5вольт на другой слой- подальше от 220в.
Это где ? ..... А понял. Выход с блока питания. Ок !!!
__________________
[I][B][COLOR=blue]С уважением, Сергей Таранченко[/COLOR][/B][/I]

Starcomputer поза форумом   Відповісти з цитуванням
Старий 24.05.2011, 13:02   #272
Бан за нарушения
  
 
Аватар для Starcomputer
 
Реєстрація: 06.11.2007
Звідки Ви: Донецк, зона АТО
Дописи: 19.780
сказав Дякую: 5.789
сказали Дякую 17.707 раз(и) в 6.926 повідомленні
Re: Форумный Акваконтроллер (сборка) ===www.aquaforum.ua===

Отредактировал схему и плату согласно Sem
Добавил еще разъем для кулера
Мініатюри долучень
Щоб збільшити малюнок, клацніть по ньому
Назва:  Внешний блок.jpg
Переглядів: 861
Розмір:  223,2 КБ
ID:	144556  
Долучені файли
Тип файлу: zip Акваконтроллер-2.zip (89,2 КБ, 458 переглядів)
__________________
[I][B][COLOR=blue]С уважением, Сергей Таранченко[/COLOR][/B][/I]

Starcomputer поза форумом   Відповісти з цитуванням
cказали "Дякую" Starcomputer за цей допис:
Ty3uK (24.05.2011)
Старий 24.05.2011, 13:19   #273
Живу я тут
  
 
Аватар для Sem
 
Реєстрація: 17.09.2004
Звідки Ви: Киев, Троещина
Дописи: 14.486
сказав Дякую: 4.642
сказали Дякую 8.508 раз(и) в 4.382 повідомленні
Надіслати повідомлення для Sem на ICQ Надіслати повідомлення для Sem на Skype
Re: Форумный Акваконтроллер (сборка) ===www.aquaforum.ua===

Не нравится как стоит R19/ Дорожка между контактами разьема не в кайф. Переверни на 180 грд. и поставь отверстия-))) Нафиг там смд?
Да и по возможности продублируй смд отверстиями под млт-0,125 -)
__________________
Страна не ублюдков и не воров.


__________________

Sem поза форумом   Відповісти з цитуванням
Ці 2 користувач(ів) сказали Дякую Sem за це повідомлення:
Starcomputer (24.05.2011), Ty3uK (24.05.2011)
Старий 24.05.2011, 14:25   #274
Живу я тут
  
 
Аватар для vanessa
 
Реєстрація: 20.02.2005
Звідки Ви: Вишгород
Дописи: 1.202
сказав Дякую: 142
сказали Дякую 344 раз(и) в 199 повідомленні
Надіслати повідомлення для vanessa на ICQ
Відповідь: Форумный Акваконтроллер (сборка) ===www.aquaforum.ua===

Інструкція на git на російській мові.
Клієнти для віндовс
Консольний потрібно ставити обов’язково
Графічний працює поверх консольного

ну і сам репозитарій знаходиться тут

Доступ до репозитарія на запис маю поки-що тільки я. Вам потрібно згенерувати ssh-ключі та прислати їх мені. Або це зроблю я і пришлю ключі вам. Один нюанс, воно має бути хоть трохи безпечним тому пошту доведеться шифрувати. Мій поблічний ключ для шифрування пошти знаходиться тут, це якщо ви мені щось присилатимете. Якщо ключі буду відправляти я то мені потрібні ваші публічні ключі.
Вибачайте що так складно, я не параноїк але такі правила: читати можуть усі, а от писати - ні.
__________________
В державі недержавною мовою має право розмовляти лише гість, невільник чи окупант.

vanessa поза форумом   Відповісти з цитуванням
Ці 3 користувач(ів) сказали Дякую vanessa за це повідомлення:
atom (29.05.2011), Starcomputer (24.05.2011), Володя Череп (25.05.2011)
Старий 24.05.2011, 15:13   #275
Бан за нарушения
  
 
Аватар для Starcomputer
 
Реєстрація: 06.11.2007
Звідки Ви: Донецк, зона АТО
Дописи: 19.780
сказав Дякую: 5.789
сказали Дякую 17.707 раз(и) в 6.926 повідомленні
Re: Форумный Акваконтроллер (сборка) ===www.aquaforum.ua===

Цитата:
Допис від Sem Переглянути допис
Нафиг там смд?
Серега, все СМД будут запаяны сразу, вместе с платой
Дублировать отверстиями и удорожать плату не вижу смысла.
Цитата:
Допис від Sem Переглянути допис
Не нравится как стоит R19/ Дорожка между контактами разьема не в кайф.
Исправил.
__________________
[I][B][COLOR=blue]С уважением, Сергей Таранченко[/COLOR][/B][/I]

Starcomputer поза форумом   Відповісти з цитуванням
Старий 24.05.2011, 15:14   #276
Бан за нарушения
  
 
Аватар для Starcomputer
 
Реєстрація: 06.11.2007
Звідки Ви: Донецк, зона АТО
Дописи: 19.780
сказав Дякую: 5.789
сказали Дякую 17.707 раз(и) в 6.926 повідомленні
Re: Форумный Акваконтроллер (сборка) ===www.aquaforum.ua===

Цитата:
Допис від vanessa Переглянути допис
ну і сам репозитарій знаходиться тут
Уже ?! Быстро ты
Цитата:
Допис від vanessa Переглянути допис
Або це зроблю я і пришлю ключі вам.
Ага. Пока мне и Володе, а там может кто еще подключится.
__________________
[I][B][COLOR=blue]С уважением, Сергей Таранченко[/COLOR][/B][/I]

Starcomputer поза форумом   Відповісти з цитуванням
Старий 24.05.2011, 15:57   #277
Бан за нарушения
  
 
Аватар для Starcomputer
 
Реєстрація: 06.11.2007
Звідки Ви: Донецк, зона АТО
Дописи: 19.780
сказав Дякую: 5.789
сказали Дякую 17.707 раз(и) в 6.926 повідомленні
Re: Форумный Акваконтроллер (сборка) ===www.aquaforum.ua===

Продолжаем.
Мастер-плата (связь между Mini2440 и внешними блоками).
USB подключается к USB на минике, т.к. если экран 7" то до него уже не долезть и надо выносить разъем наружу.
Мініатюри долучень
Щоб збільшити малюнок, клацніть по ньому
Назва:  Мастер.JPG
Переглядів: 848
Розмір:  359,0 КБ
ID:	144625  
Долучені файли
Тип файлу: zip Акваконтроллер-2.zip (89,5 КБ, 424 переглядів)
__________________
[I][B][COLOR=blue]С уважением, Сергей Таранченко[/COLOR][/B][/I]

Starcomputer поза форумом   Відповісти з цитуванням
Старий 25.05.2011, 17:09   #278
Живу я тут
  
 
Аватар для vanessa
 
Реєстрація: 20.02.2005
Звідки Ви: Вишгород
Дописи: 1.202
сказав Дякую: 142
сказали Дякую 344 раз(и) в 199 повідомленні
Надіслати повідомлення для vanessa на ICQ
Відповідь: Форумный Акваконтроллер (сборка) ===www.aquaforum.ua===

Я вчора ввечері зробив гілку vanessa куди додав збереження даних у віджетах portSpinBox та portLineEdit. В мне виникла така нелбхідність тому що я не завжди працюю із тими портами що виставляються при запуску програми, а вводити кожен раз влом.
Зливати ці зміни у гілку master ?
__________________
В державі недержавною мовою має право розмовляти лише гість, невільник чи окупант.

vanessa поза форумом   Відповісти з цитуванням
Старий 25.05.2011, 17:20   #279
Бан за нарушения
  
 
Аватар для Starcomputer
 
Реєстрація: 06.11.2007
Звідки Ви: Донецк, зона АТО
Дописи: 19.780
сказав Дякую: 5.789
сказали Дякую 17.707 раз(и) в 6.926 повідомленні
Re: Відповідь: Форумный Акваконтроллер (сборка) ===www.aquaforum.ua===

vanessa, Ваня, это ты с Володей решай
__________________
[I][B][COLOR=blue]С уважением, Сергей Таранченко[/COLOR][/B][/I]

Starcomputer поза форумом   Відповісти з цитуванням
Старий 26.05.2011, 13:46   #280
Живу я тут
  
 
Реєстрація: 28.06.2003
Звідки Ви: Киев
Дописи: 757
сказав Дякую: 831
сказали Дякую 833 раз(и) в 397 повідомленні
Відповідь: Форумный Акваконтроллер (сборка) ===www.aquaforum.ua===

Цитата:
Допис від vanessa Переглянути допис
... додав збереження даних у віджетах portSpinBox та portLineEdit... Зливати ці зміни у гілку master ?
Так, це корисна функція. Хай буде в гілці master.

Володя Череп поза форумом   Відповісти з цитуванням
Старий 27.05.2011, 00:01   #281
Живу я тут
  
 
Аватар для Lestat
 
Реєстрація: 07.12.2008
Звідки Ви: Lviv, Kiev
Дописи: 114
сказав Дякую: 56
сказали Дякую 39 раз(и) в 19 повідомленні
Надіслати повідомлення для Lestat на ICQ
Re: Форумный Акваконтроллер (сборка) ===www.aquaforum.ua===

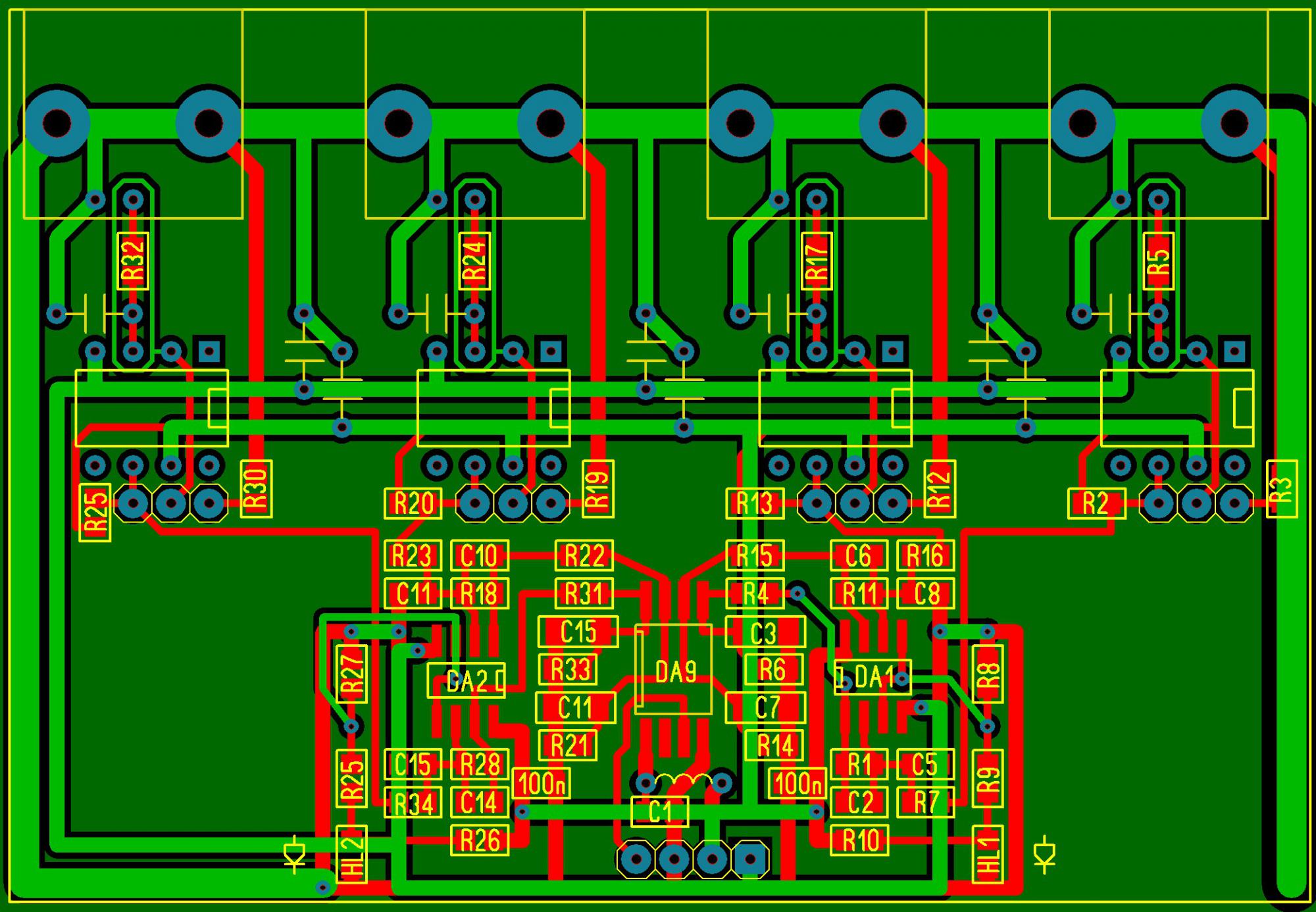
Схеми не бачив, але те що попалось на очі позначив червоним
Мініатюри долучень
Щоб збільшити малюнок, клацніть по ньому
Назва:  proverka_Sem.jpg
Переглядів: 850
Розмір:  212,4 КБ
ID:	145173  

Lestat поза форумом   Відповісти з цитуванням
Старий 27.05.2011, 00:10   #282
Живу я тут
  
 
Реєстрація: 28.06.2003
Звідки Ви: Киев
Дописи: 757
сказав Дякую: 831
сказали Дякую 833 раз(и) в 397 повідомленні
Відповідь: Re: Форумный Акваконтроллер (сборка) ===www.aquaforum.ua===

Цитата:
Допис від Lestat Переглянути допис
Схеми не бачив, але те що попалось на очі позначив червоним
Червоні виправлення зайві, бо в правому роз'ємі використовуються лише два середніх контакти - GND та DQ. Цей роз'єм призначений для підключення наступного на шині силового блоку.

Володя Череп поза форумом   Відповісти з цитуванням
Старий 28.05.2011, 09:02   #283
Бан за нарушения
  
 
Аватар для Starcomputer
 
Реєстрація: 06.11.2007
Звідки Ви: Донецк, зона АТО
Дописи: 19.780
сказав Дякую: 5.789
сказали Дякую 17.707 раз(и) в 6.926 повідомленні
Re: Форумный Акваконтроллер (сборка) ===www.aquaforum.ua===

Окончательные схемы и платы для самостоятельного изготовления выложены в топик.
Если кто обнаружит ошибки , прошу сообщить.
Мініатюри долучень
Щоб збільшити малюнок, клацніть по ньому
Назва:  Мастер.JPG
Переглядів: 817
Розмір:  403,5 КБ
ID:	145422   Щоб збільшити малюнок, клацніть по ньому
Назва:  Внешний блок.jpg
Переглядів: 789
Розмір:  249,3 КБ
ID:	145423   Щоб збільшити малюнок, клацніть по ньому
Назва:  Усилители.jpg
Переглядів: 780
Розмір:  383,1 КБ
ID:	145424  
__________________
[I][B][COLOR=blue]С уважением, Сергей Таранченко[/COLOR][/B][/I]

Starcomputer поза форумом   Відповісти з цитуванням
Старий 28.05.2011, 18:39   #284
Живу я тут
  
 
Аватар для Sem
 
Реєстрація: 17.09.2004
Звідки Ви: Киев, Троещина
Дописи: 14.486
сказав Дякую: 4.642
сказали Дякую 8.508 раз(и) в 4.382 повідомленні
Надіслати повідомлення для Sem на ICQ Надіслати повідомлення для Sem на Skype
Re: Форумный Акваконтроллер (сборка) ===www.aquaforum.ua===

Первую и третью ужать бы по габаритам- меньше площадь-будет меньше стоимость.
На первой сделал бы одно крепежное отверстие между джеками.
Имхо.
__________________
Страна не ублюдков и не воров.


__________________

Sem поза форумом   Відповісти з цитуванням
Старий 28.05.2011, 23:56   #285
Бан за нарушения
  
 
Аватар для Starcomputer
 
Реєстрація: 06.11.2007
Звідки Ви: Донецк, зона АТО
Дописи: 19.780
сказав Дякую: 5.789
сказали Дякую 17.707 раз(и) в 6.926 повідомленні
Re: Форумный Акваконтроллер (сборка) ===www.aquaforum.ua===

Sem, Серега насколько меньше будет стоимость ?
Да и не ужмешь ты там, я уж жал до .......
................................
Несколько скинов (точнее фоток с экрана) самой программы:
Комментарии, разумные предложения приветствуются. Только не забывайте, что в основном у всех дисплей 3,5", поэтому на экран особо много не поместишь.
Мініатюри долучень
Щоб збільшити малюнок, клацніть по ньому
Назва:  Scr_1.jpg
Переглядів: 862
Розмір:  77,5 КБ
ID:	145596   Щоб збільшити малюнок, клацніть по ньому
Назва:  Scr_2.jpg
Переглядів: 865
Розмір:  89,8 КБ
ID:	145597   Щоб збільшити малюнок, клацніть по ньому
Назва:  Scr_3.jpg
Переглядів: 859
Розмір:  95,3 КБ
ID:	145598   Щоб збільшити малюнок, клацніть по ньому
Назва:  Scr_4.jpg
Переглядів: 841
Розмір:  89,5 КБ
ID:	145599  
__________________
[I][B][COLOR=blue]С уважением, Сергей Таранченко[/COLOR][/B][/I]

Starcomputer поза форумом   Відповісти з цитуванням
Ці 4 користувач(ів) сказали Дякую Starcomputer за це повідомлення:
chack (29.05.2011), Irbisnif (16.06.2011), _Vadim (09.06.2011), Володя Череп (29.05.2011)


Share/Bookmark

Відповідь


Тут присутні: 1 (учасників - 0 , гостей - 1)
 
Параметри теми
Параметри перегляду

Ваші права у розділі
Ви не можете створювати теми
Ви не можете писати дописи
Ви не можете долучати файли
Ви не можете редагувати дописи

BB-код є Увімк.
Усмішки Увімк.
[IMG] код Увімк.
HTML код Вимк.

Швидкий перехід


Часовий пояс GMT +3. Поточний час: 02:08.


vBulletin 3.8.7 ; Copyright © 2000-2026 Jelsoft Enterprises Limited
Переклад: © Віталій Стопчанський, 2004-2010
(с)Бешлега Олександр Анатолійович, 2002-2025. Використання матеріалів сайту без посилання на джерело заборонено.
Дякуємо за ліцензійну версію форума компанію Барбус, представника торгової марки Sera в Україні.


no new posts