На головну сторінку Аквафорум
На головну сторінку




Назад   Аквафорум - форум акваріумістів та тераріумістів > Морская аквариумистика > Оборудование морских аквариумов > Морские самоделки

Примітки

Морские самоделки Все вопросы, связанные с свмодельными устройствами и усовершенствованиями.

Відповідь
 
Параметри теми Параметри перегляду
Старий 04.09.2011, 19:33   #1
Бан за нарушения
  
 
Аватар для Starcomputer
 
Реєстрація: 06.11.2007
Звідки Ви: Донецк, зона АТО
Дописи: 19.780
сказав Дякую: 5.789
сказали Дякую 17.707 раз(и) в 6.926 повідомленні
Электронный автодолив ===www.aquaforum.ua===

Поначалу я вообще не думал об автодоливе, но потом убедился, что уровень воды в МА штука серьезная. Поскольку не всегда есть возможность (или желание) таскать канистру, то решил все таки сделать сей девайс.
Пересмотрел массу разных схем и пришел к следующим выводам:
1. Релейные схемы не очень надежны из-за контактов, плюс требуют помпу на 12 в или дополнительное коммутационное реле.
2. Перистальтика вещь хорошая, но дорогая.
3. Основная проблема - датчики уровня, т.к. к ним кроме требований по агрессивности среды добавляются проблемы с обрастанием.
Посему решил схему сделать электронной, датчики взять герконовые.
Датчики уровня тосола ВАЗ не впечатлили (существует вариант заклинивания датчика из-за обрастания), поэтому решил сделать самодельную "дубовую" систему датчиков.
Итак с нее и начну
Для сборки датчика понадобятся:
1. Три трубки разного диаметра, в моем случае это трубка из оргстекла от системы жалюзей, остаток трубки от эхеймовского фильтра и кусок пластиковой трубы 3/4".
Диаметр трубок может быть теоретически любой, при условии, что первая трубка свободно ходит внутри второй (зазор около 1 мм), а вторая вместе с герконами свободно входит в третью.
2. Поплавок (на рыбацком рынке 3 грн).
3. Герконы (чем меньше, тем лучше).
4. Магниты (от белиберды, что на холодильник вешают, нашел на рынке по 2 грн за штуку с магнитами подходящего диаметра).
5. Кусочек пластика толщиной 4-5 мм для заглушек.
6. Провод, скотч, клей (космофен).
Порядок сборки можно понять из фоток.
Второй датчик (наличие воды в баке) аналогичен, только с одним герконом (нижним).

Схема сделана на чипе Atiny26 плюс обвязка, плюс силовая часть на симисторе.
Программирование чипа - внутрисхемное, отдельный программатор не нужен.

Программу написал Володя_Череп, за что я ему весьма благодарен !!!
Слово автору программы:

Цитата:
Программа периодически опрашивает датчики, пропуская значения
сигналов датчиков через медианный фильтр по семи последним отсчетам.
Для этого все датчики опрашиваются 7 раз подряд. Если уровень
сигнала датчика был высоким в течение не менее 4 циклов опроса, то
считается, что датчик сработал.

Затем программа включает и выключает светодиоды (и соответсвенно управляет помпой).

Если достигнут низкий уровень воды в аквариуме, и есть вода для
долива, и при этом не сработал датчик верхнего уровня воды
(страховка на случай неисправности датчика низкого уровня воды), то
включается светодиод активности помпы и помпа.

Если закончилась вода для долива, то светодиод активности помпы
выключается, и включается светодиод "Нет воды для долива". В случае
добавления воды после сработки датчика низкого уровня воды программа
ждет 5 секунд (+/- пару сотых секунды) и только после этой паузы
светодиод помпы снова включается. Пауза обеспечивается через
прерывание переполнения счетчика таймера №0.

Светодиод активности помпы выключается также по достижению высокого
уровня воды в аквариуме.

Если во время долива воды произойдет сброс МК, то при условии, что
уровень воды в аквариуме стал выше минимально допустимого, долив не
возобновляется.

Если уровень воды в аквариуме выше линии датчика низкого уровня, то
включается светодиод "Нормальный уровень", иначе светодиод
выключается.
Схема, плата, прошивка и фото того, что уже сделал во вложении. Сам электронный блок соберу как только получу его платы (на неделе).
Мініатюри долучень
Щоб збільшити малюнок, клацніть по ньому
Назва:  Детали.jpg
Переглядів: 4442
Розмір:  31,5 КБ
ID:	169035   Щоб збільшити малюнок, клацніть по ньому
Назва:  Магнит.jpg
Переглядів: 4599
Розмір:  31,2 КБ
ID:	169036   Щоб збільшити малюнок, клацніть по ньому
Назва:  Герконы.jpg
Переглядів: 4530
Розмір:  28,4 КБ
ID:	169037   Щоб збільшити малюнок, клацніть по ньому
Назва:  Корпус.jpg
Переглядів: 4361
Розмір:  33,1 КБ
ID:	169038   Щоб збільшити малюнок, клацніть по ньому
Назва:  Поплавок.jpg
Переглядів: 4511
Розмір:  16,3 КБ
ID:	169039  

Щоб збільшити малюнок, клацніть по ньому
Назва:  В сборе.jpg
Переглядів: 4511
Розмір:  25,1 КБ
ID:	169040   Щоб збільшити малюнок, клацніть по ньому
Назва:  В сампе.jpg
Переглядів: 5622
Розмір:  65,6 КБ
ID:	169041   Щоб збільшити малюнок, клацніть по ньому
Назва:  Схема.JPG
Переглядів: 4912
Розмір:  64,9 КБ
ID:	169042   Щоб збільшити малюнок, клацніть по ньому
Назва:  Плата.JPG
Переглядів: 4455
Розмір:  190,4 КБ
ID:	169043  
Долучені файли
Тип файлу: rar Автодолив.rar (15,9 КБ, 2202 переглядів)
__________________
[I][B][COLOR=blue]С уважением, Сергей Таранченко[/COLOR][/B][/I]


Востаннє редагував Starcomputer: 05.09.2011 о 18:28..
Starcomputer поза форумом   Відповісти з цитуванням
Ці 11 користувач(ів) сказали Дякую Starcomputer за це повідомлення:
***шерхан*** (05.09.2011), -=Sima=- (04.09.2011), Chaiinik (28.01.2012), DiSan (11.12.2011), Gus (04.09.2011), Kent (07.09.2011), nikservice (14.12.2011), Анатолий (05.09.2011), Вбою (05.09.2011), Володя Череп (04.09.2011), Ярослав (04.09.2011)
Старий 05.09.2011, 11:43   #2
Бан за нарушения
  
 
Аватар для Starcomputer
 
Реєстрація: 06.11.2007
Звідки Ви: Донецк, зона АТО
Дописи: 19.780
сказав Дякую: 5.789
сказали Дякую 17.707 раз(и) в 6.926 повідомленні
Re: Электронный автодолив ===www.aquaforum.ua===

Забыл написать
В поплавок снизу вставлены грузики - две свинцовые пломбы (какими счетчики и т.п. пломбируют). Отрегулировано так, чтобы поплавок наполовину был погружен в воду.
.....................
P.S. будут четыре лишних рабочих платы контроллера долива, кому интересно - пишите в личку, могу сменять на морскую живность
__________________
[I][B][COLOR=blue]С уважением, Сергей Таранченко[/COLOR][/B][/I]

Starcomputer поза форумом   Відповісти з цитуванням
Старий 05.09.2011, 13:44   #3
Живу я тут
  
 
Аватар для Анатолий
 
Реєстрація: 08.03.2009
Звідки Ви: Запорожье
Дописи: 4.347
сказав Дякую: 4.882
сказали Дякую 4.560 раз(и) в 2.122 повідомленні
Re: Электронный автодолив ===www.aquaforum.ua===

Цитата:
Допис від Starcomputer Переглянути допис
В поплавок снизу вставлены грузики - две свинцовые пломбы (какими счетчики и т.п. пломбируют). Отрегулировано так, чтобы поплавок наполовину был погружен в воду.
.....................
Каким образом эти грузики вставлены?Не происходит ли прямого контакта с водой?
__________________
Ничто в жизни так не воодушевляет,как то,что в тебя стреляли и промахнулись...


Востаннє редагував Starcomputer: 06.09.2011 о 16:37..
Анатолий поза форумом   Відповісти з цитуванням
Старий 05.09.2011, 15:48   #4
Живу я тут
  
 
Аватар для Sem
 
Реєстрація: 17.09.2004
Звідки Ви: Киев, Троещина
Дописи: 14.486
сказав Дякую: 4.642
сказали Дякую 8.508 раз(и) в 4.382 повідомленні
Надіслати повідомлення для Sem на ICQ Надіслати повідомлення для Sem на Skype
Re: Электронный автодолив ===www.aquaforum.ua===

Только посмотрел
ATtiny26 имеет
– Internal Calibrated RC Oscillator
Так что кварц для таких целей перебор.
Имхо. -)
__________________
Страна не ублюдков и не воров.


__________________

Sem поза форумом   Відповісти з цитуванням
cказали "Дякую" Sem за цей допис:
Starcomputer (05.09.2011)
Старий 05.09.2011, 16:28   #5
Бан за нарушения
  
 
Аватар для Starcomputer
 
Реєстрація: 06.11.2007
Звідки Ви: Донецк, зона АТО
Дописи: 19.780
сказав Дякую: 5.789
сказали Дякую 17.707 раз(и) в 6.926 повідомленні
Re: Электронный автодолив ===www.aquaforum.ua===

Цитата:
Допис від Анатолий Переглянути допис
Не происходит ли прямого контакта с водой?
Нет конечно Они внутри поплавка, отверстие, через которое они вставлялись заделано.
__________________
[I][B][COLOR=blue]С уважением, Сергей Таранченко[/COLOR][/B][/I]


Востаннє редагував Starcomputer: 06.09.2011 о 16:37..
Starcomputer поза форумом   Відповісти з цитуванням
Старий 05.09.2011, 16:30   #6
Бан за нарушения
  
 
Аватар для Starcomputer
 
Реєстрація: 06.11.2007
Звідки Ви: Донецк, зона АТО
Дописи: 19.780
сказав Дякую: 5.789
сказали Дякую 17.707 раз(и) в 6.926 повідомленні
Re: Электронный автодолив ===www.aquaforum.ua===

Цитата:
Допис від Sem Переглянути допис
ATtiny26 имеет
– Internal Calibrated RC Oscillator
Знаю
__________________
[I][B][COLOR=blue]С уважением, Сергей Таранченко[/COLOR][/B][/I]


Востаннє редагував Александр Бешлега: 05.09.2011 о 18:26..
Starcomputer поза форумом   Відповісти з цитуванням
Старий 26.11.2011, 21:16   #7
Бан за нарушения
  
 
Аватар для Starcomputer
 
Реєстрація: 06.11.2007
Звідки Ви: Донецк, зона АТО
Дописи: 19.780
сказав Дякую: 5.789
сказали Дякую 17.707 раз(и) в 6.926 повідомленні
Re: Электронный автодолив ===www.aquaforum.ua===

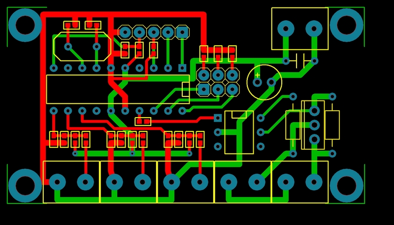
Итак довел все до ума. Оттестировал 1 месяц.
Вот что получилось:

Схема:



Плата:



Монтажная схема:



Вот так это выглядит:





Схема датчиков:



Датчик в оригинале:



Схема, плата, прошивка во вложении.
Долучені файли
Тип файлу: rar Автодолив.rar (14,9 КБ, 2073 переглядів)
__________________
[I][B][COLOR=blue]С уважением, Сергей Таранченко[/COLOR][/B][/I]

Starcomputer поза форумом   Відповісти з цитуванням
Ці 5 користувач(ів) сказали Дякую Starcomputer за це повідомлення:
Chaiinik (28.01.2012), Ty3uK (01.02.2012), астрик123 (22.11.2012), Володя Череп (26.11.2011), Ярослав (26.11.2011)
Старий 26.11.2011, 21:30   #8
Бан за нарушения
  
 
Аватар для Starcomputer
 
Реєстрація: 06.11.2007
Звідки Ви: Донецк, зона АТО
Дописи: 19.780
сказав Дякую: 5.789
сказали Дякую 17.707 раз(и) в 6.926 повідомленні
Re: Электронный автодолив ===www.aquaforum.ua===

Да, совсем забыл
Основная проблема подобных устройств - помпа.
Уменя стоит такая:



Собственно это не помпа, а голова с вот этого минифильтра:



300 литров она не тянет. 50 это ближе к истине.
__________________
[I][B][COLOR=blue]С уважением, Сергей Таранченко[/COLOR][/B][/I]

Starcomputer поза форумом   Відповісти з цитуванням
Старий 28.11.2011, 11:31   #9
Модератор Волинського клубу акваріумістів
  
 
Аватар для keepo
 
Реєстрація: 19.12.2006
Звідки Ви: Луцьк
Дописи: 1.265
сказав Дякую: 540
сказали Дякую 648 раз(и) в 412 повідомленні
Re: Электронный автодолив ===www.aquaforum.ua===

Атман АТ-301 - аналогічна голова без фільтра
__________________
zoomarket.lutsk.ua - все для ваших домашніх улюбленців

keepo поза форумом   Відповісти з цитуванням
Старий 28.11.2011, 13:05   #10
Бан за нарушения
  
 
Аватар для Starcomputer
 
Реєстрація: 06.11.2007
Звідки Ви: Донецк, зона АТО
Дописи: 19.780
сказав Дякую: 5.789
сказали Дякую 17.707 раз(и) в 6.926 повідомленні
Re: Электронный автодолив ===www.aquaforum.ua===

Голову можно ставить любую на 220 в.
__________________
[I][B][COLOR=blue]С уважением, Сергей Таранченко[/COLOR][/B][/I]

Starcomputer поза форумом   Відповісти з цитуванням
Старий 28.11.2011, 13:23   #11
Живу я тут
  
 
Реєстрація: 21.01.2008
Звідки Ви: Донецк
Дописи: 938
сказав Дякую: 161
сказали Дякую 817 раз(и) в 405 повідомленні
Re: Электронный автодолив ===www.aquaforum.ua===

Теперь это изделие в массовое производство...

E.K. поза форумом   Відповісти з цитуванням
Старий 28.11.2011, 13:28   #12
Бан за нарушения
  
 
Аватар для Starcomputer
 
Реєстрація: 06.11.2007
Звідки Ви: Донецк, зона АТО
Дописи: 19.780
сказав Дякую: 5.789
сказали Дякую 17.707 раз(и) в 6.926 повідомленні
Re: Электронный автодолив ===www.aquaforum.ua===

Ну несколько готовых контроллеров есть.
Могу обменять на кораллы
Один контроллер - один коралл
__________________
[I][B][COLOR=blue]С уважением, Сергей Таранченко[/COLOR][/B][/I]

Starcomputer поза форумом   Відповісти з цитуванням
Старий 28.11.2011, 16:36   #13
Донецкий клуб аквариумистов
  
 
Аватар для Norad
 
Реєстрація: 25.09.2007
Звідки Ви: Донецк, Украина. пл. Свободы
Дописи: 421
сказав Дякую: 1.177
сказали Дякую 276 раз(и) в 146 повідомленні
Надіслати повідомлення для Norad на ICQ
Re: Электронный автодолив ===www.aquaforum.ua===

А давай меняццо).. менямся на вес или на стоимость?
__________________
моб. 071 396 08 54


__________________

Norad поза форумом   Відповісти з цитуванням
Старий 28.11.2011, 17:56   #14
Живу я тут
  
 
Реєстрація: 21.01.2008
Звідки Ви: Донецк
Дописи: 938
сказав Дякую: 161
сказали Дякую 817 раз(и) в 405 повідомленні
Re: Электронный автодолив ===www.aquaforum.ua===

Цитата:
Допис від Starcomputer Переглянути допис
Могу обменять на кораллы
Пока нету... Можно на пиво с креветками...

E.K. поза форумом   Відповісти з цитуванням
Старий 28.01.2012, 09:42   #15
Бан за нарушения
  
 
Аватар для Starcomputer
 
Реєстрація: 06.11.2007
Звідки Ви: Донецк, зона АТО
Дописи: 19.780
сказав Дякую: 5.789
сказали Дякую 17.707 раз(и) в 6.926 повідомленні
Re: Электронный автодолив ===www.aquaforum.ua===

Разочаровался я в герконовых датчиках
Даже не в самих датчиках, а в механике и пришел к выводу, что любые механические движущиеся устройства в аквариуме чрезвычайно ненадежны
Достаточно улитке заползти на шток датчика и его может заклинить (что однажды и произошло).
Страшного конечно ничего, но ... неприятно.
Посему решил перейти на кондуктивные датчики, благо морская вода прекрасный проводник
Но тут встала другая проблема - из чего сделать датчики ?
Нужна абсолютная инертность к морской воде плюс хорошая электропроводность. Из известных металлов только титан обладает нужными свойствами, но он дефицитен и дорог.
Идею подсказали на АкваЛого
Карбон (углепластик) применяется давно и пользуется популярностью из-за своей прочности и инертности к морской воде, но мало кто знает, что он еще и прекрасный проводник. Стержень длиной 750 мм и диаметром 2,5 мм имеет сопротивление всего около 11 Ом !!! К тому же его легко купить (используется в авиамоделировании) и стоит он недорого.
Таким образом и родилась кондуктивная система датчиков:


Такую систему при наличии всех материалов можно собрать за час
А материалы там собственно провода, сам карбоновый стержень, кусок экранной оплетки (старой, советской, луженой !!! ) и термоусадочная трубка.
Кусок оплетки одевается на стержень, к концу припаивается провод и все изолируется термоусадочной трубкой.
Ни трубка ни оплетка ни провод в нормальном режиме с водой не контактируют, что значительно повышает надежность системы.
Схема крепления может быть любая, на вкус и цвет (вплоть до того, что каждый датчик прицепить на маленькой присоске ).
Схема изменений не претерпела, а программу конечно пришлось переделать, т.к. алгоритм работы изменился.
Новая программа во вложении.
Долучені файли
Тип файлу: rar WaterLevelRegulator.rar (432 байт, 2136 переглядів)
__________________
[I][B][COLOR=blue]С уважением, Сергей Таранченко[/COLOR][/B][/I]

Starcomputer поза форумом   Відповісти з цитуванням
Ці 9 користувач(ів) сказали Дякую Starcomputer за це повідомлення:
Chaiinik (28.01.2012), Chip (23.05.2012), Sem (28.01.2012), sonokam (06.02.2012), TakedaMaru (27.05.2013), Ty3uK (01.02.2012), VKabanov (29.01.2012), Володя Череп (28.01.2012), Ярослав (28.01.2012)


Share/Bookmark

Відповідь


Тут присутні: 1 (учасників - 0 , гостей - 1)
 
Параметри теми
Параметри перегляду

Ваші права у розділі
Ви не можете створювати теми
Ви не можете писати дописи
Ви не можете долучати файли
Ви не можете редагувати дописи

BB-код є Увімк.
Усмішки Увімк.
[IMG] код Увімк.
HTML код Вимк.

Швидкий перехід


Часовий пояс GMT +3. Поточний час: 09:34.


vBulletin 3.8.7 ; Copyright © 2000-2026 Jelsoft Enterprises Limited
Переклад: © Віталій Стопчанський, 2004-2010
(с)Бешлега Олександр Анатолійович, 2002-2025. Використання матеріалів сайту без посилання на джерело заборонено.
Дякуємо за ліцензійну версію форума компанію Барбус, представника торгової марки Sera в Україні.


no new posts