На головну сторінку Аквафорум
На головну сторінку




Назад   Аквафорум - форум акваріумістів та тераріумістів > Акваріум та обладнання > "Самоделкин" > Аквариумная автоматика

Примітки

Відповідь
 
Параметри теми Параметри перегляду
Старий 14.03.2009, 01:01  
Изготовление акваконтроллера
 
Аватар для Starcomputer
Бан за нарушения

Реєстрація: 06.11.2007
Звідки Ви: Донецк, зона АТО
Дописи: 19.780
 

сказав Дякую: 5.789
сказали Дякую 17.707 раз(и) в 6.926 повідомленні
Starcomputer Starcomputer поза форумом 14.03.2009, 01:01
Рейтинг: (28 голосов - 4,64 средняя оценка)

Данная тема является прямым продолжением темы Разработка акваконтроллера, созданной AlexThunder, за что ему огромное спасибо
На данный момент разработка в целом закончена и благодарен всем, кто принимал участие в обсуждении и реализации проекта


С помощью Chack'а были заказаны и изготовлены печатные платы



И сейчас начнется наверно самый интересный этап - сборка и настройка

Схема, плата, прошивка находятся в архиве во вложении.
ИСХОДНИКОВ ПРОГРАММЫ НЕТ !!! ПРОШИВКУ ИЗМЕНИТЬ НЕЛЬЗЯ !!!
Необходимое программное обеспечение:
Схема - sPlan 6.0 (для версии 3 - 7.0)
Плата - Slayout 5.0 / 6.0

Внимание !!! В процессе сборки и наладки в схему могут быть внесены изменения ! Следите за обновлением архива !!!
...........
New_controller-2V1 - плата с косметическими правками и обозначением элементов.

Контроллер-V.3 - улучшенный вариант (симисторы в одну линию, питание +12V, два диммера, USB на борту, 4 усилителя, отдельный разъем для клавиатуры).

Version 3.1 SMD - версия 3 для СМД элементов.

Плата1V5smd - многоплатная версия от "Пупс" (контроллер + силовая часть + клавиатура + усилители + кулер для силовой части).

Контроллер V3 DIP - все нужное для сборки версии 3.0 DIP.

Firmware.rar - прошивки от Володя_Череп для нормальной работы с USB на ATTiny2313.

Прошивки.rar - архив прошивок:
ATmega_32 - стандартная прошивка
Atmega_32_EE - прошивка EEPROM
ATmega_32_9600 - скорость UART 9600
ATmega_32_PWM_244Hz - использование ШИМ для управления драйверами. Вход PWM LDD подключается непосредственно к выводу 13 или 14 ATmega.

Программирование fuse-битов:

При прошивке микроконтроллеров необходимо запрограммировать (записать 0) следующие fuse-биты:
- для ATmega32 - BOOTSZ0, BOOTSZ1, SPIEN
- для ATtiny2313 - CKSEL0, SUT0, BODLEVEL1, WDTON, SPIEN
- для ATtiny13 - SPIEN, CKDIV8, SUT0, CKSEL0 (данная микросхема используется для схемы регулировки венилятора)
Все остальные fuse-биты должны быть незапрограммированы (равны 1).
Uniprof:
Fuse-бит будет запрограммирован, если убрать галочку в соответствующем поле.
Fuse-бит будет незапрограммирован, если поставить галочку в соответствующем поле.
CodeVisionAVR:
Fuse-бит будет запрограммирован, если поставить галочку в соответствующем поле.
Fuse-бит будет незапрограммирован, если убрать галочку в соответствующем поле.
AVRDUDE:
ATmega: -U lfuse:w:0xff:m -U hfuse:w:0xd9:m
ATtiny2313: -U lfuse:w:0xee:m -U hfuse:w:0xcb:m -U efuse:w:0xff:m
ATtiny13: -U lfuse:w:0x6a:m -U hfuse:w:0xff:m

Мініатюри долучень
Щоб збільшити малюнок, клацніть по ньому
Назва:  Аккумулятор.jpg
Переглядів: 18960
Розмір:  31,1 КБ
ID:	218799  

Долучені файли
Тип файлу: rar Контроллер.rar (423,9 КБ, 20088 переглядів)
Тип файлу: rar AquaControl.rar (3,48 МБ, 19644 переглядів)
Тип файлу: rar New_controller-2V1.rar (59,8 КБ, 16321 переглядів)
Тип файлу: rar PL2303-USB.rar (2,03 МБ, 14124 переглядів)
Тип файлу: rar Новый контроллер-3.rar (43,5 КБ, 15156 переглядів)
Тип файлу: rar Плата для WH2004A.rar (278,0 КБ, 14436 переглядів)
Тип файлу: rar USB.rar (219,9 КБ, 14003 переглядів)
Тип файлу: zip Контроллер-V.3.zip (86,5 КБ, 15916 переглядів)
Тип файлу: zip Version 3.1 SMD.zip (158,5 КБ, 15863 переглядів)
Тип файлу: pdf Полезная информация.pdf (306,9 КБ, 21936 переглядів)
Тип файлу: rar Плата1v5smd.rar (165,9 КБ, 14008 переглядів)
Тип файлу: zip Контроллер V3 DIP.zip (151,0 КБ, 16354 переглядів)
Тип файлу: rar Firmware.rar (21,6 КБ, 13253 переглядів)
Тип файлу: rar Aqua Control 2007 HELP.rar (172,4 КБ, 13491 переглядів)
Тип файлу: rar THelper.rar (57,3 КБ, 12925 переглядів)
Тип файлу: rar Прошивки.rar (68,0 КБ, 12006 переглядів)

__________________
[I][B][COLOR=blue]С уважением, Сергей Таранченко[/COLOR][/B][/I]

Востаннє редагував Starcomputer: 19.04.2016 о 12:18.. Причина: Добавлен архив прошивок
Переглядів: 2353709
Відповісти з цитуванням
Ці 134 користувач(ів) сказали Дякую Starcomputer за це повідомлення:
+Максимус+ (31.08.2012), agorin (18.04.2009), aides (14.08.2013), AkaPain (07.02.2014), Aleksta (15.01.2012), ALEX77 (14.08.2009), AlexThunder (17.02.2010), alexv3 (10.04.2011), Alex_Ts (14.03.2009), Allcoholl (13.12.2009), ANTONENKO (02.04.2012), Antoxa106 (28.04.2013), AquaGomel (14.10.2010), arconas (05.02.2012), arik17 (12.10.2014), Ashatshem (09.02.2011), atom (17.05.2009), Baks (14.03.2009), BearIgor (23.03.2012), BELOUS (06.12.2011), biolog (21.11.2009), BlackAlex (14.03.2009), bmw (29.05.2009), bodom (25.05.2011), bonus78 (15.11.2009), Bosyak (19.01.2011), BpyH (29.01.2010), chack (14.03.2009), Cristal (15.06.2012), DEaD_MOPO3 (28.09.2011), Dimitr (12.02.2010), Dimker (15.06.2012), DiSan (25.12.2013), dolfik (05.01.2011), drv (31.08.2016), dubishe (21.12.2012), Dyshakz (14.02.2017), ersergey (14.04.2012), fylhttd (17.03.2009), gagari1 (13.02.2012), germanovitsh (01.11.2012), GrishaBGA (23.03.2009), Gutsik (17.07.2013), harn (04.07.2011), Heet (05.12.2009), iceSS (19.03.2009), igoritto (24.10.2010), IgorVin (10.02.2010), imac2008 (27.11.2010), iTango (08.08.2011), ivanaxion (31.08.2012), Kent (21.10.2010), kirilo777 (09.03.2012), klimnet (20.08.2012), klinok (05.09.2010), kluyt (17.08.2009), kollega-lg (21.04.2016), Koralove (24.10.2013), KostyaD (04.06.2009), kramar (14.03.2009), kusfu (28.09.2011), kvn79 (14.03.2009), Lexzx (24.03.2010), liss15 (14.10.2009), litlechina (05.05.2022), live steel (26.06.2012), lumen_xp (27.03.2012), LVit (27.11.2009), mact (14.05.2014), Makclaj (27.02.2011), masterross (11.12.2011), Mehannik (12.03.2015), MIhail (17.07.2011), myrko (15.04.2012), nbinc (12.05.2014), Nickname (25.06.2009), Nikolos667 (14.08.2011), Olzhich (18.03.2009), Oppozith (17.12.2012), Pastuh1234 (29.07.2012), pimass (15.03.2012), pulpit (21.11.2009), regiuscz (11.03.2011), rusianGrt (15.02.2010), rustr (20.09.2011), Ryzhii (10.04.2013), S V (10.01.2010), sae74 (15.02.2010), sergey_ln (28.02.2012), serjik2000 (03.07.2009), Sesh (31.05.2009), seva (19.01.2011), Shurhent (02.07.2011), Smile8 (28.09.2010), sobolev (21.09.2011), solvi (14.03.2009), sonokam (08.12.2011), sv46 (12.07.2011), Swen (15.06.2009), TakedaMaru (20.05.2013), telepuzic (22.02.2012), Tihon (04.01.2013), timofey (11.11.2009), Tiratore.d (08.11.2019), tolik_erema (04.03.2011), Ty3uK (22.03.2009), Umnik (13.01.2012), Uselink (10.02.2010), vad1972 (05.05.2010), Viktorrr (22.12.2012), vill (29.09.2010), Vitaha (26.11.2009), VitalyD (03.10.2010), VKabanov (29.04.2009), VladHNet (07.08.2009), VladVP (15.01.2012), _Vadim (11.02.2010), Амфибия (15.05.2009), Вася (14.07.2009), Володя Череп (14.03.2009), дух святой истины (16.03.2009), Ёжик в Тумане (28.02.2011), Зелёный (19.01.2012), Кениец (30.11.2009), Мираж (25.02.2012), Михаил. (14.07.2011), Молекула (04.04.2009), МСВ (19.02.2012), Пупс (20.07.2011), Рудницкий Олександр (18.01.2012), Снегозавр (20.02.2013), Шаманчик (27.10.2009), ЭКСПЕРИМЕНТАТОР (04.04.2009), Юрий Н. (17.08.2010)
Старий 23.01.2012, 17:06   #3271
Живу я тут
  
 
Аватар для Sem
 
Реєстрація: 17.09.2004
Звідки Ви: Киев, Троещина
Дописи: 14.486
сказав Дякую: 4.642
сказали Дякую 8.508 раз(и) в 4.382 повідомленні
Надіслати повідомлення для Sem на ICQ Надіслати повідомлення для Sem на Skype
Re: Изготовление акваконтроллера ===www.aquaforum.ua===

pdv1965, а есть разница?
Ставил такие несколько раз- тянут.
__________________
Страна не ублюдков и не воров.


__________________

Sem поза форумом   Відповісти з цитуванням
Старий 23.01.2012, 17:08   #3272
Живу я тут
  
 
Аватар для pdv1965
 
Реєстрація: 03.11.2010
Звідки Ви: Мариуполь
Дописи: 368
сказав Дякую: 10
сказали Дякую 140 раз(и) в 88 повідомленні
Re: Изготовление акваконтроллера ===www.aquaforum.ua===

Он спрашивал КТ815-в это вся разница и обвязку менять надо

pdv1965 поза форумом   Відповісти з цитуванням
Старий 23.01.2012, 17:25   #3273
Живу я тут
  
 
Аватар для Sem
 
Реєстрація: 17.09.2004
Звідки Ви: Киев, Троещина
Дописи: 14.486
сказав Дякую: 4.642
сказали Дякую 8.508 раз(и) в 4.382 повідомленні
Надіслати повідомлення для Sem на ICQ Надіслати повідомлення для Sem на Skype
Re: Изготовление акваконтроллера ===www.aquaforum.ua===

817-е устоят?
__________________
Страна не ублюдков и не воров.


__________________

Sem поза форумом   Відповісти з цитуванням
Старий 23.01.2012, 17:29   #3274
Живу я тут
  
 
Аватар для pdv1965
 
Реєстрація: 03.11.2010
Звідки Ви: Мариуполь
Дописи: 368
сказав Дякую: 10
сказали Дякую 140 раз(и) в 88 повідомленні
Re: Изготовление акваконтроллера ===www.aquaforum.ua===

Все зависит от того что ты на них повесишь.У меня 2-а компьютерных вентилятора с блоков питания-BCX56 (без радиатора естественно)

pdv1965 поза форумом   Відповісти з цитуванням
Старий 23.01.2012, 17:33   #3275
Живу я тут
  
 
Аватар для Sem
 
Реєстрація: 17.09.2004
Звідки Ви: Киев, Троещина
Дописи: 14.486
сказав Дякую: 4.642
сказали Дякую 8.508 раз(и) в 4.382 повідомленні
Надіслати повідомлення для Sem на ICQ Надіслати повідомлення для Sem на Skype
Re: Изготовление акваконтроллера ===www.aquaforum.ua===

819-е. дальше вроде шли 825-е. Корпус правда другой.
Скрытый текст
__________________
Страна не ублюдков и не воров.


__________________

Sem поза форумом   Відповісти з цитуванням
Старий 24.01.2012, 10:04   #3276
Бан за нарушения
  
 
Аватар для Starcomputer
 
Реєстрація: 06.11.2007
Звідки Ви: Донецк, зона АТО
Дописи: 19.780
сказав Дякую: 5.789
сказали Дякую 17.707 раз(и) в 6.926 повідомленні
Re: Изготовление акваконтроллера ===www.aquaforum.ua===

Доступна версия 3.1 на СМД элементах.
Схема и плата в топике.
__________________
[I][B][COLOR=blue]С уважением, Сергей Таранченко[/COLOR][/B][/I]

Starcomputer поза форумом   Відповісти з цитуванням
cказали "Дякую" Starcomputer за цей допис:
Пупс (24.01.2012)
Старий 24.01.2012, 18:01   #3277
Живу я тут
  
 
Аватар для Пупс
 
Реєстрація: 12.12.2005
Звідки Ви: Киев
Дописи: 540
сказав Дякую: 107
сказали Дякую 110 раз(и) в 62 повідомленні
Надіслати повідомлення для Пупс на ICQ
Re: Изготовление акваконтроллера ===www.aquaforum.ua===

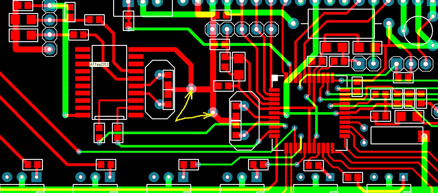
Сергей, на новой плате не вижу + питания на Атмегу (5, 17, 38 ноги), индуктивность L1 тож не подключена к + питания.
Я слегка отредактировал кварцы с ёмкостями. Ну и в целом плату подправил
Плата во вложении. Глянь плз.
А и ещё, зачем отверстия которые я пометил жёлтыми стрелками?
Мініатюри долучень
Щоб збільшити малюнок, клацніть по ньому
Назва:  111.jpg
Переглядів: 432
Розмір:  351,0 КБ
ID:	206076  
Долучені файли
Тип файлу: rar Плата1v1.rar (57,3 КБ, 204 переглядів)


__________________

Пупс поза форумом   Відповісти з цитуванням
Старий 24.01.2012, 18:12   #3278
Бан за нарушения
  
 
Аватар для Starcomputer
 
Реєстрація: 06.11.2007
Звідки Ви: Донецк, зона АТО
Дописи: 19.780
сказав Дякую: 5.789
сказали Дякую 17.707 раз(и) в 6.926 повідомленні
Re: Изготовление акваконтроллера ===www.aquaforum.ua===

Цитата:
Допис від Пупс Переглянути допис
Сергей, на новой плате не вижу + питания на Атмегу (5, 17, 38 ноги), индуктивность L1 тож не подключена к + питания
Атмега по питанию подключена через диод.
L1 там действительно дорожка не доведена была - исправил
Цитата:
Допис від Пупс Переглянути допис
Я слегка отредактировал кварцы с ёмкостями.
А зачем конденсаторы ставить ПОД кварц ???
Кварц ставится на плату и припаивается корпусом к земле.
__________________
[I][B][COLOR=blue]С уважением, Сергей Таранченко[/COLOR][/B][/I]

Starcomputer поза форумом   Відповісти з цитуванням
Старий 24.01.2012, 18:25   #3279
Живу я тут
  
 
Аватар для Пупс
 
Реєстрація: 12.12.2005
Звідки Ви: Киев
Дописи: 540
сказав Дякую: 107
сказали Дякую 110 раз(и) в 62 повідомленні
Надіслати повідомлення для Пупс на ICQ
Re: Изготовление акваконтроллера ===www.aquaforum.ua===

Цитата:
Допис від Starcomputer Переглянути допис
Атмега по питанию подключена через диод.
L1 там действительно дорожка не доведена была - исправил
А зачем питание через диод пускать? Там же и так питание стабилизировано.
С диодом только питание будет ниже.

Цитата:
Допис від Starcomputer Переглянути допис
А зачем конденсаторы ставить ПОД кварц ???
Кварц ставится на плату и припаивается корпусом к земле.
Кварц же ставится с противоположной стороны от кондеев, кондёры ему никак мешать не будут.
На сколько я знаю, дорожки к кварцу должны быть максимально короткими.


__________________

Пупс поза форумом   Відповісти з цитуванням
Старий 24.01.2012, 18:38   #3280
Бан за нарушения
  
 
Аватар для Starcomputer
 
Реєстрація: 06.11.2007
Звідки Ви: Донецк, зона АТО
Дописи: 19.780
сказав Дякую: 5.789
сказали Дякую 17.707 раз(и) в 6.926 повідомленні
Re: Изготовление акваконтроллера ===www.aquaforum.ua===

Цитата:
Допис від Пупс Переглянути допис
Кварц же ставится с противоположной стороны от кондеев, кондёры ему никак мешать не будут.
Я делал плату с учетом того, что ВСЕ элементы с одной стороны.
Там достаточно короткие дорожки.
Цитата:
Допис від Пупс Переглянути допис
А зачем питание через диод пускать?
Потому что питание двустандартное, от сети и от аккумулятора. Развязка на диодах.
__________________
[I][B][COLOR=blue]С уважением, Сергей Таранченко[/COLOR][/B][/I]

Starcomputer поза форумом   Відповісти з цитуванням
Старий 24.01.2012, 18:55   #3281
Живу я тут
  
 
Аватар для Пупс
 
Реєстрація: 12.12.2005
Звідки Ви: Киев
Дописи: 540
сказав Дякую: 107
сказали Дякую 110 раз(и) в 62 повідомленні
Надіслати повідомлення для Пупс на ICQ
Re: Изготовление акваконтроллера ===www.aquaforum.ua===

Цитата:
Допис від Starcomputer Переглянути допис
Я делал плату с учетом того, что ВСЕ элементы с одной стороны.
Там достаточно короткие дорожки.
Понял, я то думал будет двухсторонний монтаж. Только вот силовые элементы размещать на дорожках не хорошо. Да и клемники лучше пропаивать со стороны дорожек.

Цитата:
Допис від Starcomputer Переглянути допис
Потому что питание двустандартное, от сети и от аккумулятора. Развязка на диодах.
Упустил этот момент


__________________

Пупс поза форумом   Відповісти з цитуванням
Старий 24.01.2012, 19:08   #3282
Бан за нарушения
  
 
Аватар для Starcomputer
 
Реєстрація: 06.11.2007
Звідки Ви: Донецк, зона АТО
Дописи: 19.780
сказав Дякую: 5.789
сказали Дякую 17.707 раз(и) в 6.926 повідомленні
Re: Изготовление акваконтроллера ===www.aquaforum.ua===

Цитата:
Допис від Пупс Переглянути допис
Только вот силовые элементы размещать на дорожках не хорошо. Да и клемники лучше пропаивать со стороны дорожек.
Отверстия с металлизацией, "пятаки" под пайку с обеих сторон
__________________
[I][B][COLOR=blue]С уважением, Сергей Таранченко[/COLOR][/B][/I]

Starcomputer поза форумом   Відповісти з цитуванням
Старий 24.01.2012, 23:11   #3283
Живу я тут
  
 
Аватар для Пупс
 
Реєстрація: 12.12.2005
Звідки Ви: Киев
Дописи: 540
сказав Дякую: 107
сказали Дякую 110 раз(и) в 62 повідомленні
Надіслати повідомлення для Пупс на ICQ
Re: Изготовление акваконтроллера ===www.aquaforum.ua===

Цитата:
Допис від Starcomputer Переглянути допис
Отверстия с металлизацией, "пятаки" под пайку с обеих сторон
Дык это видно, только пропаиваються они плохо. (Про температуру и прочие тонкости я знаю)
Я всё время пользуюсь клемниками. Просто когда клемник сидит плотно на плате припою некуда протикать и пропай остаёться только на пятаке.
Отверстие для клемников надо бы увеличить хотя бы до 1,1мм а лучше 1,2мм. Так припой хоть отверстие заполнит.
Ещё надо бы увеличить отверстия до 1.0мм для подстроечного резистора, а то его ноги туда не залезут. Так же я бы увеличил пятаки под резистор R7 до 2мм


__________________


Востаннє редагував Пупс: 24.01.2012 о 23:21..
Пупс поза форумом   Відповісти з цитуванням
Ці 2 користувач(ів) сказали Дякую Пупс за це повідомлення:
MIhail (25.01.2012), Starcomputer (24.01.2012)
Старий 24.01.2012, 23:53   #3284
Бан за нарушения
  
 
Аватар для Starcomputer
 
Реєстрація: 06.11.2007
Звідки Ви: Донецк, зона АТО
Дописи: 19.780
сказав Дякую: 5.789
сказали Дякую 17.707 раз(и) в 6.926 повідомленні
Re: Изготовление акваконтроллера ===www.aquaforum.ua===

Сделаю.
__________________
[I][B][COLOR=blue]С уважением, Сергей Таранченко[/COLOR][/B][/I]

Starcomputer поза форумом   Відповісти з цитуванням
Ці 2 користувач(ів) сказали Дякую Starcomputer за це повідомлення:
MIhail (25.01.2012), Пупс (25.01.2012)
Старий 25.01.2012, 17:58   #3285
Бан за нарушения
  
 
Аватар для Starcomputer
 
Реєстрація: 06.11.2007
Звідки Ви: Донецк, зона АТО
Дописи: 19.780
сказав Дякую: 5.789
сказали Дякую 17.707 раз(и) в 6.926 повідомленні
Re: Изготовление акваконтроллера ===www.aquaforum.ua===

Исправленная версия в топике.
__________________
[I][B][COLOR=blue]С уважением, Сергей Таранченко[/COLOR][/B][/I]

Starcomputer поза форумом   Відповісти з цитуванням
cказали "Дякую" Starcomputer за цей допис:
Пупс (25.01.2012)


Share/Bookmark

Відповідь


Тут присутні: 50 (учасників - 0 , гостей - 50)
 
Параметри теми
Параметри перегляду

Ваші права у розділі
Ви не можете створювати теми
Ви не можете писати дописи
Ви не можете долучати файли
Ви не можете редагувати дописи

BB-код є Увімк.
Усмішки Увімк.
[IMG] код Увімк.
HTML код Вимк.

Швидкий перехід


Часовий пояс GMT +3. Поточний час: 07:40.


vBulletin 3.8.7 ; Copyright © 2000-2026 Jelsoft Enterprises Limited
Переклад: © Віталій Стопчанський, 2004-2010
(с)Бешлега Олександр Анатолійович, 2002-2025. Використання матеріалів сайту без посилання на джерело заборонено.
Дякуємо за ліцензійну версію форума компанію Барбус, представника торгової марки Sera в Україні.


no new posts