 |
|
14.03.2009, 01:01
|
|
|
Изготовление акваконтроллера
Бан за нарушения
Реєстрація: 06.11.2007
Звідки Ви: Донецк, зона АТО
Дописи: 19.780
сказав Дякую: 5.789
сказали Дякую 17.707 раз(и) в 6.926 повідомленні

14.03.2009, 01:01
Рейтинг:
(28 голосов - 4,64 средняя оценка)
Данная тема является прямым продолжением темы Разработка акваконтроллера, созданной AlexThunder, за что ему огромное спасибо 
На данный момент разработка в целом закончена и благодарен всем, кто принимал участие в обсуждении и реализации проекта
С помощью Chack'а были заказаны и изготовлены печатные платы
 
И сейчас начнется наверно самый интересный этап - сборка и настройка
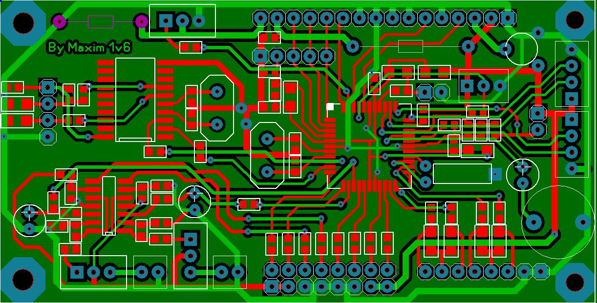
Схема, плата, прошивка находятся в архиве во вложении.
ИСХОДНИКОВ ПРОГРАММЫ НЕТ !!! ПРОШИВКУ ИЗМЕНИТЬ НЕЛЬЗЯ !!!
Необходимое программное обеспечение:
Схема - sPlan 6.0 (для версии 3 - 7.0)
Плата - Slayout 5.0 / 6.0
Внимание !!! В процессе сборки и наладки в схему могут быть внесены изменения ! Следите за обновлением архива !!!
...........
New_controller-2V1 - плата с косметическими правками и обозначением элементов.
Контроллер-V.3 - улучшенный вариант (симисторы в одну линию, питание +12V, два диммера, USB на борту, 4 усилителя, отдельный разъем для клавиатуры).
Version 3.1 SMD - версия 3 для СМД элементов.
Плата1V5smd - многоплатная версия от "Пупс" (контроллер + силовая часть + клавиатура + усилители + кулер для силовой части).
Контроллер V3 DIP - все нужное для сборки версии 3.0 DIP.
Firmware.rar - прошивки от Володя_Череп для нормальной работы с USB на ATTiny2313.
Прошивки.rar - архив прошивок:
ATmega_32 - стандартная прошивка
Atmega_32_EE - прошивка EEPROM
ATmega_32_9600 - скорость UART 9600
ATmega_32_PWM_244Hz - использование ШИМ для управления драйверами. Вход PWM LDD подключается непосредственно к выводу 13 или 14 ATmega.
Программирование fuse-битов:
При прошивке микроконтроллеров необходимо запрограммировать (записать 0) следующие fuse-биты:
- для ATmega32 - BOOTSZ0, BOOTSZ1, SPIEN
- для ATtiny2313 - CKSEL0, SUT0, BODLEVEL1, WDTON, SPIEN
- для ATtiny13 - SPIEN, CKDIV8, SUT0, CKSEL0 (данная микросхема используется для схемы регулировки венилятора)
Все остальные fuse-биты должны быть незапрограммированы (равны 1).
Uniprof:
Fuse-бит будет запрограммирован, если убрать галочку в соответствующем поле.
Fuse-бит будет незапрограммирован, если поставить галочку в соответствующем поле.
CodeVisionAVR:
Fuse-бит будет запрограммирован, если поставить галочку в соответствующем поле.
Fuse-бит будет незапрограммирован, если убрать галочку в соответствующем поле.
AVRDUDE:
ATmega: -U lfuse:w:0xff:m -U hfuse:w:0xd9:m
ATtiny2313: -U lfuse:w:0xee:m -U hfuse:w:0xcb:m -U efuse:w:0xff:m
ATtiny13: -U lfuse:w:0x6a:m -U hfuse:w:0xff:m
Мініатюри долучень
Долучені файли
 |
Контроллер.rar (423,9 КБ, 20086 переглядів) |
 |
AquaControl.rar (3,48 МБ, 19643 переглядів) |
 |
New_controller-2V1.rar (59,8 КБ, 16319 переглядів) |
 |
PL2303-USB.rar (2,03 МБ, 14122 переглядів) |
 |
Новый контроллер-3.rar (43,5 КБ, 15154 переглядів) |
 |
Плата для WH2004A.rar (278,0 КБ, 14434 переглядів) |
 |
USB.rar (219,9 КБ, 14001 переглядів) |
 |
Контроллер-V.3.zip (86,5 КБ, 15912 переглядів) |
 |
Version 3.1 SMD.zip (158,5 КБ, 15861 переглядів) |
 |
Полезная информация.pdf (306,9 КБ, 21933 переглядів) |
 |
Плата1v5smd.rar (165,9 КБ, 14008 переглядів) |
 |
Контроллер V3 DIP.zip (151,0 КБ, 16352 переглядів) |
 |
Firmware.rar (21,6 КБ, 13250 переглядів) |
 |
Aqua Control 2007 HELP.rar (172,4 КБ, 13487 переглядів) |
 |
THelper.rar (57,3 КБ, 12923 переглядів) |
 |
Прошивки.rar (68,0 КБ, 12003 переглядів) |
__________________
[I][B][COLOR=blue]С уважением, Сергей Таранченко[/COLOR][/B][/I]
Востаннє редагував Starcomputer: 19.04.2016 о 12:18..
Причина: Добавлен архив прошивок
|
|
Переглядів: 2352306
|
|
Ці 134 користувач(ів) сказали Дякую Starcomputer за це повідомлення:
|
+Максимус+ (31.08.2012), agorin (18.04.2009), aides (14.08.2013), AkaPain (07.02.2014), Aleksta (15.01.2012), ALEX77 (14.08.2009), AlexThunder (17.02.2010), alexv3 (10.04.2011), Alex_Ts (14.03.2009), Allcoholl (13.12.2009), ANTONENKO (02.04.2012), Antoxa106 (28.04.2013), AquaGomel (14.10.2010), arconas (05.02.2012), arik17 (12.10.2014), Ashatshem (09.02.2011), atom (17.05.2009), Baks (14.03.2009), BearIgor (23.03.2012), BELOUS (06.12.2011), biolog (21.11.2009), BlackAlex (14.03.2009), bmw (29.05.2009), bodom (25.05.2011), bonus78 (15.11.2009), Bosyak (19.01.2011), BpyH (29.01.2010), chack (14.03.2009), Cristal (15.06.2012), DEaD_MOPO3 (28.09.2011), Dimitr (12.02.2010), Dimker (15.06.2012), DiSan (25.12.2013), dolfik (05.01.2011), drv (31.08.2016), dubishe (21.12.2012), Dyshakz (14.02.2017), ersergey (14.04.2012), fylhttd (17.03.2009), gagari1 (13.02.2012), germanovitsh (01.11.2012), GrishaBGA (23.03.2009), Gutsik (17.07.2013), harn (04.07.2011), Heet (05.12.2009), iceSS (19.03.2009), igoritto (24.10.2010), IgorVin (10.02.2010), imac2008 (27.11.2010), iTango (08.08.2011), ivanaxion (31.08.2012), Kent (21.10.2010), kirilo777 (09.03.2012), klimnet (20.08.2012), klinok (05.09.2010), kluyt (17.08.2009), kollega-lg (21.04.2016), Koralove (24.10.2013), KostyaD (04.06.2009), kramar (14.03.2009), kusfu (28.09.2011), kvn79 (14.03.2009), Lexzx (24.03.2010), liss15 (14.10.2009), litlechina (05.05.2022), live steel (26.06.2012), lumen_xp (27.03.2012), LVit (27.11.2009), mact (14.05.2014), Makclaj (27.02.2011), masterross (11.12.2011), Mehannik (12.03.2015), MIhail (17.07.2011), myrko (15.04.2012), nbinc (12.05.2014), Nickname (25.06.2009), Nikolos667 (14.08.2011), Olzhich (18.03.2009), Oppozith (17.12.2012), Pastuh1234 (29.07.2012), pimass (15.03.2012), pulpit (21.11.2009), regiuscz (11.03.2011), rusianGrt (15.02.2010), rustr (20.09.2011), Ryzhii (10.04.2013), S V (10.01.2010), sae74 (15.02.2010), sergey_ln (28.02.2012), serjik2000 (03.07.2009), Sesh (31.05.2009), seva (19.01.2011), Shurhent (02.07.2011), Smile8 (28.09.2010), sobolev (21.09.2011), solvi (14.03.2009), sonokam (08.12.2011), sv46 (12.07.2011), Swen (15.06.2009), TakedaMaru (20.05.2013), telepuzic (22.02.2012), Tihon (04.01.2013), timofey (11.11.2009), Tiratore.d (08.11.2019), tolik_erema (04.03.2011), Ty3uK (22.03.2009), Umnik (13.01.2012), Uselink (10.02.2010), vad1972 (05.05.2010), Viktorrr (22.12.2012), vill (29.09.2010), Vitaha (26.11.2009), VitalyD (03.10.2010), VKabanov (29.04.2009), VladHNet (07.08.2009), VladVP (15.01.2012), _Vadim (11.02.2010), Амфибия (15.05.2009), Вася (14.07.2009), Володя Череп (14.03.2009), дух святой истины (16.03.2009), Ёжик в Тумане (28.02.2011), Зелёный (19.01.2012), Кениец (30.11.2009), Мираж (25.02.2012), Михаил. (14.07.2011), Молекула (04.04.2009), МСВ (19.02.2012), Пупс (20.07.2011), Рудницкий Олександр (18.01.2012), Снегозавр (20.02.2013), Шаманчик (27.10.2009), ЭКСПЕРИМЕНТАТОР (04.04.2009), Юрий Н. (17.08.2010) |
13.02.2012, 18:29
|
#3406
|
|
Придивляюся
Реєстрація: 20.01.2012
Звідки Ви: Черкассы
Дописи: 79
сказав Дякую: 127
сказали Дякую 47 раз(и) в 25 повідомленні
|
Re: Изготовление акваконтроллера ===www.aquaforum.ua===
Цитата:
Допис від Starcomputer
Что ? Усилитель или подключение к Вашему девайсу 
|
Усилитель конечно. Подключить надеюсь не сложно. Может глянете схему в инструкции на стр 11.
|
|
|
13.02.2012, 18:30
|
#3407
|
|
Бан за нарушения
Реєстрація: 06.11.2007
Звідки Ви: Донецк, зона АТО
Дописи: 19.780
сказав Дякую: 5.789
сказали Дякую 17.707 раз(и) в 6.926 повідомленні
|
Re: Изготовление акваконтроллера ===www.aquaforum.ua===
Готовые усилители будут недели через две-три.
__________________
[I][B][COLOR=blue]С уважением, Сергей Таранченко[/COLOR][/B][/I]
|
|
|
|
cказали "Дякую" Starcomputer за цей допис:
|
|
13.02.2012, 18:36
|
#3408
|
|
Придивляюся
Реєстрація: 20.01.2012
Звідки Ви: Черкассы
Дописи: 79
сказав Дякую: 127
сказали Дякую 47 раз(и) в 25 повідомленні
|
Re: Изготовление акваконтроллера ===www.aquaforum.ua===
Цитата:
Допис від Starcomputer
Готовые усилители будут недели через две-три.
|
Запишите на меня один. Сколько будет стоить?
Он жеж на два датчика РН и редокс?
|
|
|
13.02.2012, 18:42
|
#3409
|
|
Бан за нарушения
Реєстрація: 06.11.2007
Звідки Ви: Донецк, зона АТО
Дописи: 19.780
сказав Дякую: 5.789
сказали Дякую 17.707 раз(и) в 6.926 повідомленні
|
Re: Изготовление акваконтроллера ===www.aquaforum.ua===
Цитата:
Допис від Victor81
Он жеж на два датчика РН и редокс?
|
Один рН и один Редокс.
Цитата:
Допис від Victor81
Сколько будет стоить?
|
Пока не считал.
__________________
[I][B][COLOR=blue]С уважением, Сергей Таранченко[/COLOR][/B][/I]
|
|
|
|
cказали "Дякую" Starcomputer за цей допис:
|
|
13.02.2012, 18:46
|
#3410
|
|
Придивляюся
Реєстрація: 20.01.2012
Звідки Ви: Черкассы
Дописи: 79
сказав Дякую: 127
сказали Дякую 47 раз(и) в 25 повідомленні
|
Re: Изготовление акваконтроллера ===www.aquaforum.ua===
Цитата:
Допис від Starcomputer
Пока не считал.
|
про меня только не забудте
|
|
|
16.02.2012, 09:57
|
#3411
|
|
Придивляюся
Реєстрація: 05.09.2011
Звідки Ви: Кишинев
Дописи: 18
сказав Дякую: 4
сказали Дякую 0 раз(и) в 0 повідомленні
|
Re: Изготовление акваконтроллера ===www.aquaforum.ua===
Доброго всем дня, у меня вопрос, эти две цепи не должны замыкаться ?
 
|
|
|
16.02.2012, 13:09
|
#3412
|
|
Живу я тут
Реєстрація: 12.12.2005
Звідки Ви: Киев
Дописи: 540
сказав Дякую: 107
сказали Дякую 110 раз(и) в 62 повідомленні
|
Re: Изготовление акваконтроллера ===www.aquaforum.ua===
Цитата:
Допис від telepuzic
|
Нет не должны. Питание поступает через диод D9, поэтому и дорога не контролируется.
У вас старый файл. Там были обнаружены ошибки. Советую перезалить мой файл.
__________________ 
Востаннє редагував Пупс: 16.02.2012 о 22:25..
|
|
|
17.02.2012, 16:45
|
#3413
|
|
Придивляюся
Реєстрація: 09.02.2012
Звідки Ви: Кирово-Чепецк
Дописи: 1
сказав Дякую: 2
сказали Дякую 0 раз(и) в 0 повідомленні
|
Re: Изготовление акваконтроллера ===www.aquaforum.ua===
Пупс, Подскажите, пожалуйста, как распечать схему. Какие выбрать слои при печати, размер. И какой текстолит взять-одно или двухсторонний.
|
|
|
19.02.2012, 14:10
|
#3414
|
|
Живу я тут
Реєстрація: 18.11.2011
Звідки Ви: Россия
Дописи: 182
сказав Дякую: 11
сказали Дякую 12 раз(и) в 11 повідомленні
|
Re: Изготовление акваконтроллера ===www.aquaforum.ua===
В smd варианте, подтяжку кнопок к VCC убрали!? Это с чем связанно?
|
|
|
19.02.2012, 14:42
|
#3415
|
|
Живу я тут
Реєстрація: 19.10.2011
Звідки Ви: Одесса
Дописи: 120
сказав Дякую: 11
сказали Дякую 25 раз(и) в 15 повідомленні
|
Re: Изготовление акваконтроллера ===www.aquaforum.ua===
Ребята, подскажите, каким образом поступает питание +5 вольт на 20 ножку АТТинки? Через разъем XS2-USB? Если да, то откуда? Он, что должен быть куда-то постоянно подключен, например к компу? Или как иначе? Сейчас у меня на Тинке 1,42 в. Не могу понять.
|
|
|
19.02.2012, 17:19
|
#3416
|
|
Живу я тут
Реєстрація: 28.06.2003
Звідки Ви: Киев
Дописи: 757
сказав Дякую: 831
сказали Дякую 833 раз(и) в 397 повідомленні
|
Re: Изготовление акваконтроллера ===www.aquaforum.ua===
МСВ,
ATtiny получает питание через USB-кабель от компьютера. Если нет подключения к USB, то нет необходимости в работе ATtiny. В таком случае напряжение на его 20-м выводе не имеет значения.
Цитата:
Допис від GreyJester
В smd варианте, подтяжку кнопок к VCC убрали!? Это с чем связанно?
|
Подтяжка выводов PC2-PC5 к Vcc осуществляется внутри микроконтроллера, поэтому внешние резисторы не нужны.
Востаннє редагував Володя Череп: 19.02.2012 о 17:37..
|
|
|
20.02.2012, 15:56
|
#3417
|
|
Живу я тут
Реєстрація: 19.10.2011
Звідки Ви: Одесса
Дописи: 120
сказав Дякую: 11
сказали Дякую 25 раз(и) в 15 повідомленні
|
Re: Изготовление акваконтроллера ===www.aquaforum.ua===
Ребята, внимание! На плате контроллера у меня была "бяка". Не исключено, что у кого-то это может повториться.
|
|
|
|
Ці 4 користувач(ів) сказали Дякую МСВ за це повідомлення:
|
|
20.02.2012, 16:40
|
#3418
|
|
Живу я тут
Реєстрація: 12.12.2005
Звідки Ви: Киев
Дописи: 540
сказав Дякую: 107
сказали Дякую 110 раз(и) в 62 повідомленні
|
Re: Изготовление акваконтроллера ===www.aquaforum.ua===
В субботу получил свой ЖКИ 
Мне он даж больше нравиться чем синий. Правда резмером он помельче, но мне большой и не нужен)
Немного фоток
__________________ 
|
|
|
20.02.2012, 16:43
|
#3419
|
|
Живу я тут
Реєстрація: 03.11.2010
Звідки Ви: Мариуполь
Дописи: 368
сказав Дякую: 10
сказали Дякую 140 раз(и) в 88 повідомленні
|
Re: Изготовление акваконтроллера ===www.aquaforum.ua===
А фон то какого цвета?(на фото не видно). И модель напиши полностью.
|
|
|
20.02.2012, 17:14
|
#3420
|
|
Придивляюся
Реєстрація: 05.09.2011
Звідки Ви: Кишинев
Дописи: 18
сказав Дякую: 4
сказали Дякую 0 раз(и) в 0 повідомленні
|
Re: Изготовление акваконтроллера ===www.aquaforum.ua===
Доброго всем дня, какой номинал резистора ?
в левом-верхнем углу

|
|
|
 |
|
|
Тут присутні: 7 (учасників - 0 , гостей - 7)
|
|
|
| Параметри теми |
|
|
| Параметри перегляду |
Лінійний вигляд
|
Ваші права у розділі
|
Ви не можете створювати теми
Ви не можете писати дописи
Ви не можете долучати файли
Ви не можете редагувати дописи
HTML код Вимк.
|
|
|
Часовий пояс GMT +3. Поточний час: 19:19.
|