 |
|
18.03.2010, 04:27
|
|
|
Автодозатор Жидких Удобрений. Регулируемый.
Живу я тут
Реєстрація: 01.08.2007
Звідки Ви: Харьков
Дописи: 429
сказав Дякую: 671
сказали Дякую 1.867 раз(и) в 284 повідомленні

18.03.2010, 04:27
Рейтинг:
(21 голосов - 5,00 средняя оценка)
Вот. Нашел на рижском форуме:
Пост 1,
Пост 2,
Видео
И сваял себе такую же игрушку:

Подробнее:
  
  
  
  

__________________
Эксцентрик подробно: толщина колеса эксцентрика 5мм, в качестве штока использован мебельный полкодержатель, подшипник625z на нем сидит плотно. (Во втором дозере использовал подшипник 626z(625го под рукой не оказалось), поэтому на полкодержатель надел кембрик из шланга от компрессора(подшипник садится очень плотно)
 
 
Собираю такой же для второго аквариума. Немного доработал - на шток моторчика поставил подшипник 607z

Черчение уже забывать стал(старею))), если что не понятно - спрашивайте.

Эл.схему собрал друг, если есть вопросы или критика - задавайте, я передам.

Цитата:
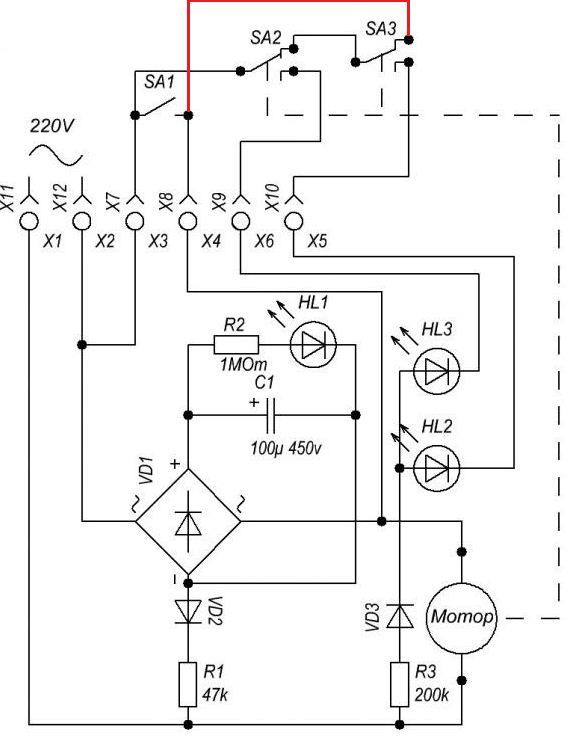
Схема работает так:
При подаче напряжения конденсатор начинает заряжаться, при этом его сопротивление близко к 0. Мост, закороченный конденсатором по выходу, будет закороченным и по входу на время зарядки конденсатора. Двигатель, начав крутится замыкает контакты, самоподхватывает питание и сделает полный оборот. К этому времени конденсатор зарядится, ток через него не идет и после размыкания контактов мост выключится. Чтобы включить схему заново, надо ждать, пока конденсатор разрядится через цепочку диод - резистор. Время разряда задается номиналом резистора.
Starcomputer.
|
Крепление шприца к стержню толкателя лучше заказать токарю ( размеры на рижском форуме). Если токаря нет, то деталь сложно - но можно сделать в домашних условиях из оргстекла с помощью дрели.
__________________
На первый взгляд исполнение может показаться очень сложным, но при наличии желания и свободного времени, а также всех компонентов и соответствующих инструментов, можно собрать за день-два.
Набор инструментов, который использовал я:
Болгарку и электролобзик можно заменить ножевкой по металлу  . Шуруповерт можно заменить дрелью и отверткой  . Кривые руки заменить нельзя  . Все остальное есть в каждом хозяйстве уважающего себя самоделкина.
Чуть не забыл, ленточная шлифмашина - незаменимый инструмент, если у Вас ее нет, то, на съэкономленные на фирменном дозаторе деньги, Вы сможете купить три таких).
Дерзайте, и все будет в АЖУРе( Автодозатор Жидких Удобрений. Регулируемый)!!! И удачных Вам ДОЗ!)))
__________________
©Сергей Светличный.
Востаннє редагував Mogicanin: 02.04.2010 о 19:47..
Причина: Указал толщину колеса эксцентрика
|
|
Переглядів: 336972
|
|
Ці 109 користувач(ів) сказали Дякую Mogicanin за це повідомлення:
|
1984kot (18.03.2010), 1GOG (13.05.2010), AfricaNN52 (03.04.2011), agorin (21.03.2010), Alexan (07.02.2016), AlexThunder (20.03.2010), amo (21.03.2015), AndreyTs (11.07.2010), Antonio_Enzo (18.03.2010), Apes (13.09.2010), Ashatshem (09.02.2011), Atikata (14.08.2011), avg (19.01.2012), Barabac (05.02.2012), BelkinS (18.03.2010), biabuchja (28.03.2010), Bigpap (22.08.2018), Bober (26.04.2010), BSN (23.03.2010), calipsol (27.10.2010), cararama (26.11.2011), chack (18.03.2010), DarkIce (19.06.2012), DEaD_MOPO3 (02.09.2011), defender52 (05.06.2012), drei (18.03.2010), fev6ak (26.03.2012), fishm@n (09.04.2012), gena_sk (09.06.2012), gladi (17.02.2011), Gologer (27.04.2011), Gutsik (17.08.2013), harn (11.11.2011), iGagarin (24.01.2012), jakovru (24.03.2010), Konstantin-GN (10.07.2011), KostyaD (28.03.2010), kotiko (25.01.2011), Kriss (16.02.2014), Kristoff (19.11.2011), kusfu (22.06.2011), kvn79 (30.03.2010), Lexzx (22.03.2010), maxfortuna (18.03.2010), Maxim Pikel (13.02.2011), Messer (08.04.2010), nickanya (14.10.2010), nikservice (03.12.2012), Noe (08.04.2010), onarnia (24.12.2013), orthos (12.10.2010), Out (09.04.2010), PAS (28.03.2010), pel (11.10.2010), PETROVICH ZP (25.02.2012), pilsonis (26.01.2011), PyvovarPavlo (30.08.2015), qvatro (03.02.2020), qwertas (20.03.2010), rabeko (15.11.2011), Re@ctor (26.03.2010), red1157 (27.03.2010), RICON (24.08.2011), Rock&roll (26.03.2010), Romank (11.03.2011), ryuras (08.05.2010), sae74 (18.03.2010), sazin (22.03.2010), Sem (18.03.2010), sergo1973 (09.12.2011), Serioha (02.05.2011), Sesh (23.04.2011), shurulya (06.05.2010), Skif (18.03.2010), Slesh (21.06.2010), slondajk (05.05.2010), spav777 (03.12.2011), Starcomputer (18.03.2010), StasIvanovich (23.03.2012), Ty3uK (06.05.2010), V-klik (14.04.2011), VAM (18.03.2010), VKabanov (10.02.2011), vodek00 (26.02.2018), VOKA (20.03.2010), xsx (29.06.2011), Xимик_UA (08.01.2012), Ye_Lviv (29.04.2010), zsnic (20.01.2014), ~viktorman~ (25.01.2013), аббат (13.04.2010), артем81 (15.02.2013), буцекрист (08.12.2013), Виктор У (02.04.2010), виталий 1973 (09.01.2012), виталик (12.07.2012), владимир 456 (18.03.2010), Иван Амурин (13.10.2015), Игорь-1 (14.09.2015), Кениец (18.03.2010), КРАК (31.01.2012), Ностальгия (20.03.2010), ОгнеЛо (05.11.2010), Огонёк (16.05.2011), Павлик Морозов (04.03.2014), Руслан 71 (25.10.2011), Сергей Николаевич (14.04.2011), тешнер (01.07.2013), Янек (23.02.2012) |
16.02.2012, 16:59
|
#346
|
|
Живу я тут
Реєстрація: 12.01.2011
Звідки Ви: Запорожье
Дописи: 1.208
сказав Дякую: 796
сказали Дякую 849 раз(и) в 446 повідомленні
|
Re: Автодозатор Жидких Удобрений. Регулируемый. ===www.aquaforum.ua===
Цитата:
Допис від iGagariNNN
Перерезал провод Х8 -SA3 и SA1 -НЕ ПАШЕТ!
|
отсоеденяем цепь между SA3 и SA1 а цепь Х8 - SA1 должна остаться по ней идет питание на двигатель, начало и конец цепи отмечено на схеме точками
__________________ 
|
|
|
16.02.2012, 17:12
|
#347
|
|
Живу я тут
Реєстрація: 12.01.2011
Звідки Ви: Запорожье
Дописи: 1.208
сказав Дякую: 796
сказали Дякую 849 раз(и) в 446 повідомленні
|
Re: Автодозатор Жидких Удобрений. Регулируемый. ===www.aquaforum.ua===
iGagariNNN, первоначальная схема тоже работоспособная если судить что она нарисована момент работы дозатора в средине цыкла как на фото которые вы выложили и правильно собрана, как раз в этом положении оба микрики будут замкнуты и питание по ним будет подаваться на двигатель, дозатор самовыстовится в каком то одном положении и чтоб возобновить цикл необходимо разрядить конденсатор отключением питания от устройства минимум минут на 10 а затем заново подать напряжение, если двигатель проскакивает микрик необходим подбор конденсатора в меньшую сторону дабы он успевал зарядится пока дойдёт до микрика с противоположной стороны и не было обратно подпитки от заряда конденсатора. У меня подобным образом настроен дозатор с емкостью 147 мф по орегенальной схеме и делает за одно включение 2 цикла подачи удо за одно включение таймера 
__________________ 
Востаннє редагував harn: 17.02.2012 о 20:00..
|
|
|
16.02.2012, 18:16
|
#348
|
|
Придивляюся
Реєстрація: 16.02.2012
Звідки Ви: Одесса
Дописи: 18
сказав Дякую: 0
сказали Дякую 3 раз(и) в 2 повідомленні
|
Re: Автодозатор Жидких Удобрений. Регулируемый. ===www.aquaforum.ua===
Цитата:
Допис від harn
отсоеденяем цепь между SA3 и SA1 а цепь Х8 - SA1 должна остаться по ней идет питание на двигатель, начало и конец цепи отмечено на схеме точками
|
Соответственно SA-4 должен стоять ВЫШЕ, так?
Да, и еще кнопка -SA-1 должна быть с фиксацией???
Востаннє редагував iGagariNNN: 16.02.2012 о 18:33..
|
|
|
16.02.2012, 18:37
|
#349
|
|
Придивляюся
Реєстрація: 16.02.2012
Звідки Ви: Одесса
Дописи: 18
сказав Дякую: 0
сказали Дякую 3 раз(и) в 2 повідомленні
|
Re: Автодозатор Жидких Удобрений. Регулируемый. ===www.aquaforum.ua===
нет -НЕ РАБОТАЕТ И ТАК!!! вот....
|
|
|
16.02.2012, 18:38
|
#350
|
|
Живу я тут
Реєстрація: 12.01.2011
Звідки Ви: Запорожье
Дописи: 1.208
сказав Дякую: 796
сказали Дякую 849 раз(и) в 446 повідомленні
|
Re: Автодозатор Жидких Удобрений. Регулируемый. ===www.aquaforum.ua===
iGagariNNN, Друг, подожди, мы собственно повторяем схемку автора только с другим изображением контактов на схемке, давай для начала уменьшим кондёр этак на 20 МФ может движок проскакивает, извини за задержку ого отрмозит 
__________________ 
|
|
|
16.02.2012, 18:47
|
#351
|
|
Живу я тут
Реєстрація: 12.01.2011
Звідки Ви: Запорожье
Дописи: 1.208
сказав Дякую: 796
сказали Дякую 849 раз(и) в 446 повідомленні
|
Re: Автодозатор Жидких Удобрений. Регулируемый. ===www.aquaforum.ua===
Цитата:
Допис від iGagariNNN
Соответственно SA-4 должен стоять ВЫШЕ, так? Долучення 211709
Да, и еще кнопка -SA-1 должна быть с фиксацией???
|
так вобще ты убрал питание с двигателя возвращай орегинальную схему но попробуй заменить ёмкость на меньшую до 80-90 мф
__________________ 
|
|
|
16.02.2012, 19:05
|
#352
|
|
Живу я тут
Реєстрація: 12.01.2011
Звідки Ви: Запорожье
Дописи: 1.208
сказав Дякую: 796
сказали Дякую 849 раз(и) в 446 повідомленні
|
Re: Автодозатор Жидких Удобрений. Регулируемый. ===www.aquaforum.ua===
Ёмкость должна стоять такая чтоб времени заряда хватало лишь для срывания шприцов и первоначального срабатывания микриков для само подпидки как в схеме автора по цепочке х7-sa2-sa3-x8 если она больше то двигатель может не остановится на микрике и пойти на следующий цикл я это описал в посте №347
__________________ 
Востаннє редагував harn: 16.02.2012 о 19:10..
|
|
|
17.02.2012, 16:57
|
#353
|
|
Живу я тут
Реєстрація: 30.08.2007
Звідки Ви: Київ, Конотоп.
Дописи: 3.087
сказав Дякую: 2.108
сказали Дякую 2.629 раз(и) в 1.010 повідомленні
|
Re: Автодозатор Жидких Удобрений. Регулируемый. ===www.aquaforum.ua===
iGagariNNN, В позиции когда коромысло по середине - электронной схемой "старта" можно пренебречь. Следовательно фото печатной платы не нужно.
перечитайте что писал я и harn.
внимательно посмотрите на мои красные линии и вы все понять должны .
Красный цвет истинны только когда коромысло посередине.
На картинке я нарисовал то, что пытался донести словами.
Цитата:
|
Да, и еще кнопка -SA-1 должна быть с фиксацией???
|
без фиксации.
__________________
С уважением, Вячеслав.
Востаннє редагував Ty3uK: 17.02.2012 о 17:04..
|
|
|
|
Ці 2 користувач(ів) сказали Дякую Ty3uK за це повідомлення:
|
|
23.02.2012, 11:00
|
#354
|
|
Придивляюся
Реєстрація: 16.02.2012
Звідки Ви: Одесса
Дописи: 18
сказав Дякую: 0
сказали Дякую 3 раз(и) в 2 повідомленні
|
Re: Автодозатор Жидких Удобрений. Регулируемый. ===www.aquaforum.ua===
РЕБЯТА, ВСЕМ БОЛЬШОЕ СПАСИБО!!!
47мкФ решили всю проблему......
УРА ТОВАРИЩИ!!!
|
|
|
|
Ці 2 користувач(ів) сказали Дякую iGagariNNN за це повідомлення:
|
|
23.02.2012, 11:54
|
#355
|
|
Живу я тут
Реєстрація: 12.01.2011
Звідки Ви: Запорожье
Дописи: 1.208
сказав Дякую: 796
сказали Дякую 849 раз(и) в 446 повідомленні
|
Re: Автодозатор Жидких Удобрений. Регулируемый. ===www.aquaforum.ua===
Цитата:
Допис від iGagariNNN
РЕБЯТА, ВСЕМ БОЛЬШОЕ СПАСИБО!!!
47мкФ решили всю проблему......
УРА ТОВАРИЩИ!!!
|
Поздравляю с запуском, удачной эксплотации. 
Хочу предупредить  есть один недостаток этой схемы питания движка она чувствительна к колебаниям напряжения в сети при низком напряжении мение 200 вольт может не сработать при завышеном может зайти на лишний цикл, ну а когда всё в норме то и работает как часы  .
__________________ 
|
|
|
23.02.2012, 12:09
|
#356
|
|
Придивляюся
Реєстрація: 23.12.2010
Звідки Ви: Ташкент
Дописи: 28
сказав Дякую: 11
сказали Дякую 45 раз(и) в 13 повідомленні
|
Re: Автодозатор Жидких Удобрений. Регулируемый. ===www.aquaforum.ua===
Прошу прощения, на форум захожу редко, поэтому и пропустил этот момент...
По самому первому посту:
Цитата:
Допис від iGagarin
От ёли-паллы.
Схемка-то делает "ПОЛНЫЙ ОБОРОТ" при появлении 220V в сети. (сработка таймера)
После того, что двигатель сделал полный оборот он останавливается. Нажимаешь на кнопку -ОН ДЕЛАЕТ "ПОЛ ОБОРОТА".
|
Было ясно, что слишком большая ёмкость конденсатора, так как при работе с кнопки-всё нормально. Вопрос такой, резистор, который в оригинале на 200 к поставили на 47 как на схеме? Насчёт работоспособности схемы можно судить по видео, которое я раньше выкладывал.
iGagariNNN, А вообще ты молодец, я не думал что кто то рискнёт повторить мой дозатор, всё таки намного сложней в сборке чем "оригинал")
Востаннє редагував Ashatshem: 23.02.2012 о 12:25..
|
|
|
23.02.2012, 13:16
|
#357
|
|
Придивляюся
Реєстрація: 16.02.2012
Звідки Ви: Одесса
Дописи: 18
сказав Дякую: 0
сказали Дякую 3 раз(и) в 2 повідомленні
|
Re: Автодозатор Жидких Удобрений. Регулируемый. ===www.aquaforum.ua===
Цитата:
Допис від harn
Поздравляю с запуском, удачной эксплотации. 
Хочу предупредить  есть один недостаток этой схемы питания движка она чувствительна к колебаниям напряжения в сети при низком напряжении мение 200 вольт может не сработать при завышеном может зайти на лишний цикл, ну а когда всё в норме то и работает как часы  .
|
Ну еще до запуска пару дней осталось! (ВЫ ВИДЕЛИ МОЮ ГОТОВНОСТЬ!)
Нужно всё облизать, причесать!
А насчет перепадов -ТАК У НАС ИХ НЕ БЫВАЕТ!
В этом плане -ВСЁ ТИП-ТОП!
О, и еще хочу поделиться одной идеей насчет подачи в аквас без всех этих ШЛАНГОВ и магистралей!
Был на СТАРОКОНОМ БАЗАРЕ, и купил за 5 грн такую вот штуку.
Не знаю для чего она и от какого фильтра -НО МНЕ СРАЗУ ПРИШЛА ИДЕЯ в голову подачи УДОБРЕНИЙ прямо в магистраль шланга-фильтра
![Щоб збільшити малюнок, клацніть по ньому
Назва: IMG_0532[1].jpg
Переглядів: 826
Розмір: 185,4 КБ
ID: 213510](/attachment/2/7/3/5/4/213510.thumb?d=1330010580)
Востаннє редагував iGagariNNN: 23.02.2012 о 18:23..
|
|
|
23.02.2012, 13:32
|
#358
|
|
Придивляюся
Реєстрація: 16.02.2012
Звідки Ви: Одесса
Дописи: 18
сказав Дякую: 0
сказали Дякую 3 раз(и) в 2 повідомленні
|
Re: Автодозатор Жидких Удобрений. Регулируемый. ===www.aquaforum.ua===
Цитата:
Допис від Ashatshem
Прошу прощения, на форум захожу редко, поэтому и пропустил этот момент...
По самому первому посту:
Было ясно, что слишком большая ёмкость конденсатора, так как при работе с кнопки-всё нормально. Вопрос такой, резистор, который в оригинале на 200 к поставили на 47 как на схеме? Насчёт работоспособности схемы можно судить по видео, которое я раньше выкладывал.
iGagariNNN, А вообще ты молодец, я не думал что кто то рискнёт повторить мой дозатор, всё таки намного сложней в сборке чем "оригинал")
|
- НАСЧЕТ ЯСНОСТИ, НЕ ЯСНО....:-) (ну мне лично)
- Все стоит по оригинальной схеме! (кроме кондера на 100мкФ 450v)
- О, думаешь я не смотрел на видео? -ПЕРЕСМАТРИВАЛ ЕГО РАЗЫ!!
Там не видно момента подключения питания к сети 220V (т.е. сработка таймера)
Ashatshem спасибо за комплимент!
НЕ СКРЫВАЮ -БЫЛО ОЧЕНЬ СЛОЖНО!

Востаннє редагував iGagariNNN: 23.02.2012 о 16:03..
|
|
|
23.02.2012, 13:36
|
#359
|
|
Придивляюся
Реєстрація: 16.02.2012
Звідки Ви: Одесса
Дописи: 18
сказав Дякую: 0
сказали Дякую 3 раз(и) в 2 повідомленні
|
Re: Автодозатор Жидких Удобрений. Регулируемый. ===www.aquaforum.ua===
Да, чуть не забыл
нарыл в нете ВООТ ТАКУЮ ШТУКУ.
Не могу пока понять ЧТО-ЭТО, но мне кажется это что-то заводское.....
Но зацепило!
Востаннє редагував iGagariNNN: 23.02.2012 о 16:04..
|
|
|
23.02.2012, 18:38
|
#360
|
|
Живу я тут
Реєстрація: 12.01.2011
Звідки Ви: Запорожье
Дописи: 1.208
сказав Дякую: 796
сказали Дякую 849 раз(и) в 446 повідомленні
|
Re: Автодозатор Жидких Удобрений. Регулируемый. ===www.aquaforum.ua===
Цитата:
Допис від iGagariNNN
Ну еще до запуска пару дней осталось! (ВЫ ВИДЕЛИ МОЮ ГОТОВНОСТЬ!)
Нужно всё облизать, причесать!
А насчет перепадов -ТАК У НАС ИХ НЕ БЫВАЕТ!
В этом плане -ВСЁ ТИП-ТОП!
О, и еще хочу поделиться одной идеей насчет подачи в аквас без всех этих ШЛАНГОВ и магистралей!
Был на СТАРОКОНОМ БАЗАРЕ, и купил за 5 грн такую вот штуку.
Не знаю для чего она и от какого фильтра -НО МНЕ СРАЗУ ПРИШЛА ИДЕЯ в голову подачи УДОБРЕНИЙ прямо в магистраль шланга-фильтра
Долучення 213454
Долучення 213510
|
Можно использовать, у меня такая штука в комплекте с помпой идёт, но одно но, микро и макро в частности с фосфатом смешивать нельзя по этому тройник объеденения макро и микро должен стоять прямо возле щтуцера выхода в акву.
__________________ 
|
|
|
 |
|
|
Тут присутні: 1 (учасників - 0 , гостей - 1)
|
|
|
| Параметри теми |
|
|
| Параметри перегляду |
Лінійний вигляд
|
Ваші права у розділі
|
Ви не можете створювати теми
Ви не можете писати дописи
Ви не можете долучати файли
Ви не можете редагувати дописи
HTML код Вимк.
|
|
|
Часовий пояс GMT +3. Поточний час: 14:46.
|