 |
|
20.05.2012, 14:43
|
#106
|
|
Живу я тут. Мохоманьяк
Реєстрація: 03.12.2010
Звідки Ви: ВОЛИНЬ
Дописи: 499
сказав Дякую: 46
сказали Дякую 136 раз(и) в 105 повідомленні
|
Відповідь: +Аквариумные контроллеры. Украина ===www.aquaforum.ua===
Sokol_And
бросьте пожалуйста список деталей необходимых для сборки конструктора Плата AQp628 v3.0
Прошитый контроллер PIC16F628A v7.0
за 150 грн.
пожалуйста на kapriznyi@meta.ua или в личку. спасибо
__________________
вигідно бути песимістом, ти або правий, або приємно здивований. тел. в профілі
__________________ 
|
|
|
20.05.2012, 14:50
|
#107
|
|
Живу я тут
Реєстрація: 21.04.2011
Звідки Ви: Volyn
Дописи: 124
сказав Дякую: 28
сказали Дякую 61 раз(и) в 44 повідомленні
|
Re: +Аквариумные контроллеры. Украина ===www.aquaforum.ua===
а два полных цикла в течении одних суток можно запрограммировать?
__________________
Бог любить терпеливих
|
|
|
20.05.2012, 14:58
|
#108
|
|
Живу я тут
Реєстрація: 28.03.2011
Звідки Ви: Закарпаття, Хуст
Дописи: 285
сказав Дякую: 277
сказали Дякую 174 раз(и) в 73 повідомленні
|
Re: +Аквариумные контроллеры. Украина ===www.aquaforum.ua===
Нет, а как Вы это представляете? Разве что сделать время 00-12 часов, и разбить день на две части.
__________________
С уважением, Андрей
|
|
|
20.05.2012, 15:20
|
#109
|
|
Живу я тут
Реєстрація: 21.04.2011
Звідки Ви: Volyn
Дописи: 124
сказав Дякую: 28
сказали Дякую 61 раз(и) в 44 повідомленні
|
Re: +Аквариумные контроллеры. Украина ===www.aquaforum.ua===
четырехканальное реле, которое я сейчас использую позволяет на один выход задавать в сутки несколько заданий. Т.е. Несколько раз включить и выключить нагрузку. А нужно то всего 2 раза.
__________________
Бог любить терпеливих
|
|
|
20.05.2012, 20:53
|
#110
|
|
Живу я тут
Реєстрація: 28.03.2011
Звідки Ви: Закарпаття, Хуст
Дописи: 285
сказав Дякую: 277
сказали Дякую 174 раз(и) в 73 повідомленні
|
Re: +Аквариумные контроллеры. Украина ===www.aquaforum.ua===
Я понимаю что Вы хотите, но у меня такое пока что не реализовано.
__________________
С уважением, Андрей
|
|
|
20.05.2012, 23:25
|
#111
|
|
Живу я тут
Реєстрація: 21.04.2011
Звідки Ви: Volyn
Дописи: 124
сказав Дякую: 28
сказали Дякую 61 раз(и) в 44 повідомленні
|
Re: +Аквариумные контроллеры. Украина ===www.aquaforum.ua===
т.е. на один канал - одно вкл-викл в сутки?
__________________
Бог любить терпеливих
|
|
|
20.05.2012, 23:30
|
#112
|
|
Живу я тут
Реєстрація: 28.03.2011
Звідки Ви: Закарпаття, Хуст
Дописи: 285
сказав Дякую: 277
сказали Дякую 174 раз(и) в 73 повідомленні
|
Re: +Аквариумные контроллеры. Украина ===www.aquaforum.ua===
Цитата:
Допис від sval
т.е. на один канал - одно вкл-викл в сутки?
|
да ))
__________________
С уважением, Андрей
|
|
|
21.05.2012, 09:47
|
#113
|
|
Живу я тут
Реєстрація: 21.04.2011
Звідки Ви: Volyn
Дописи: 124
сказав Дякую: 28
сказали Дякую 61 раз(и) в 44 повідомленні
|
Відповідь: +Аквариумные контроллеры. Украина ===www.aquaforum.ua===
скільки буде коштувати контроллер з усіма опціями що були вказані і без паузи?
__________________
Бог любить терпеливих
|
|
|
21.05.2012, 10:50
|
#114
|
|
Живу я тут
Реєстрація: 28.03.2011
Звідки Ви: Закарпаття, Хуст
Дописи: 285
сказав Дякую: 277
сказали Дякую 174 раз(и) в 73 повідомленні
|
Re: +Аквариумные контроллеры. Украина ===www.aquaforum.ua===
610 грн
__________________
С уважением, Андрей
|
|
|
22.05.2012, 10:22
|
#115
|
|
Живу я тут
Реєстрація: 21.04.2011
Звідки Ви: Volyn
Дописи: 124
сказав Дякую: 28
сказали Дякую 61 раз(и) в 44 повідомленні
|
Відповідь: Re: +Аквариумные контроллеры. Украина ===www.aquaforum.ua===
Цитата:
Допис від Sokol_And
610 грн
|
яка це буде прошивка по першому посту - 2.1?
__________________
Бог любить терпеливих
|
|
|
22.05.2012, 11:57
|
#116
|
|
Живу я тут
Реєстрація: 28.03.2011
Звідки Ви: Закарпаття, Хуст
Дописи: 285
сказав Дякую: 277
сказали Дякую 174 раз(и) в 73 повідомленні
|
Re: +Аквариумные контроллеры. Украина ===www.aquaforum.ua===
ні, прошивка v2.5 її ще нема в першому посту
__________________
С уважением, Андрей
|
|
|
24.05.2012, 00:46
|
#117
|
|
Живу я тут
Реєстрація: 19.03.2010
Звідки Ви: г.Киев
Дописи: 1.177
сказав Дякую: 408
сказали Дякую 463 раз(и) в 363 повідомленні
|
Re: +Аквариумные контроллеры. Украина ===www.aquaforum.ua===
Андрей. спасибо за посылку. установил. есть маленькая фигня - экранчик при легком нажатии по краю платы перестает показывать информацию. чето дето с плохим контактом.... пока не критично  пока работаю в тестовом режиме.
честно говоря чуть намучался с корпусом и розетками. пока блин все собирешь весь слюной изойдешся. подумайте над универсальным корпусом  также разочаровала 2 факта: 2 шнура к резетки(220 и блок питания) и то что таймер нельзя вкл\выкл несколько раз в сутки. в остальном пока доволен, еще раз спасибо.
вопрос - когда будет вариант с Пш контролем?
|
|
|
|
cказали "Дякую" Olexii за цей допис:
|
|
24.05.2012, 12:12
|
#118
|
|
Живу я тут
Реєстрація: 28.03.2011
Звідки Ви: Закарпаття, Хуст
Дописи: 285
сказав Дякую: 277
сказали Дякую 174 раз(и) в 73 повідомленні
|
Re: +Аквариумные контроллеры. Украина ===www.aquaforum.ua===
Цитата:
Допис від Olexii
вопрос - когда будет вариант с Пш контролем?
|
попробую на протяжении месяца сделать ))
__________________
С уважением, Андрей
|
|
|
06.06.2012, 14:39
|
#119
|
|
Придивляюся
Реєстрація: 17.02.2012
Звідки Ви: Дружковка
Дописи: 79
сказав Дякую: 30
сказали Дякую 21 раз(и) в 15 повідомленні
|
Re: +Аквариумные контроллеры. Украина ===www.aquaforum.ua===
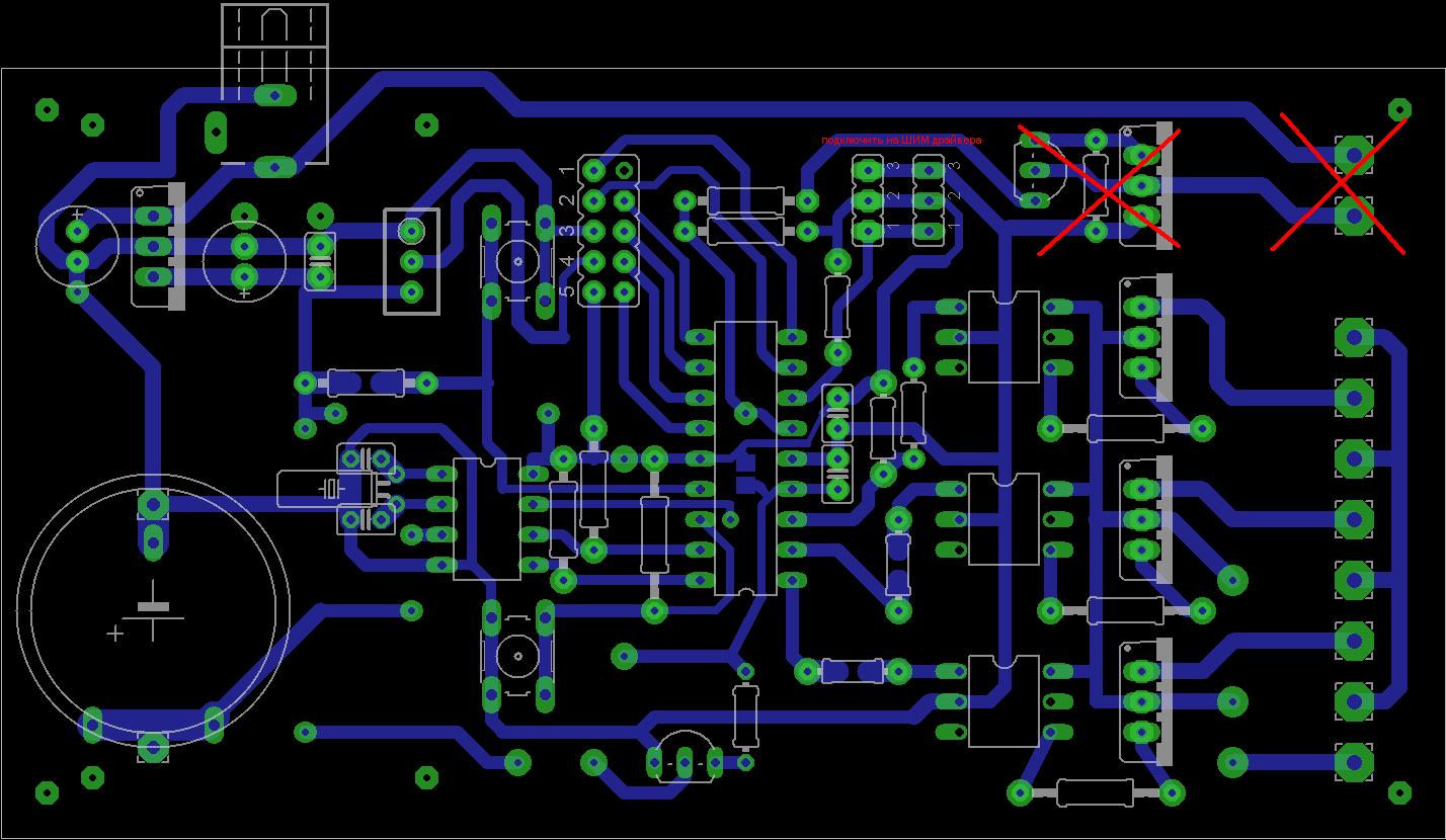
Подскажите хочу подключить диммируемый драйвер Mean Well LDD-1000H к котроллеру на PIC16F628A (версия прошивки v6.0). Возможно ли это? В даташите написано: - Power ON with dimming: DIM ~ -Vin >2.5 ~ 6VDC or open circuit
Power OFF : DIM ~ -Vin < 0.8VDC or short. PWM FREQUENCY -100 ~ 1KHz.
Нужно ли на входе ШИМ в драйвер дополнительно ставить сопротивление? Или можно на прямую подключить? Подскажите как лучше сделать?
|
|
|
06.06.2012, 20:25
|
#120
|
|
Живу я тут
Реєстрація: 28.03.2011
Звідки Ви: Закарпаття, Хуст
Дописи: 285
сказав Дякую: 277
сказали Дякую 174 раз(и) в 73 повідомленні
|
Re: +Аквариумные контроллеры. Украина ===www.aquaforum.ua===
Подавайте на вход ШИМ в драйвер через 1,3кОм резистор (на плате уже есть), а транзистор тогда и не нужен (см. рис). Питание драйвера и контроллера объединить (хотя бы GND)
Насчет частоты... в прошивке v6.0 - 64Гц, могу Вам выслать прошивку v6.2 (там ШИМ уже апаратный и частота 250Гц), но тогда на плате нужно добавить Вам две перемычки (поменять местами 6 и 9 ногу мк)
__________________
С уважением, Андрей
|
|
|
|
cказали "Дякую" Sokol_And за цей допис:
|
|
 |
|
|
Тут присутні: 1 (учасників - 0 , гостей - 1)
|
|
|
| Параметри теми |
|
|
| Параметри перегляду |
Лінійний вигляд
|
Ваші права у розділі
|
Ви не можете створювати теми
Ви не можете писати дописи
Ви не можете долучати файли
Ви не можете редагувати дописи
HTML код Вимк.
|
|
|
Часовий пояс GMT +3. Поточний час: 12:55.
|