На головну сторінку Аквафорум
На головну сторінку




Назад   Аквафорум - форум акваріумістів та тераріумістів > Акваріум та обладнання > "Самоделкин" > Подача СО2 и удобрений

Примітки

Відповідь
 
Параметри теми Параметри перегляду
Старий 14.10.2012, 22:50  
Магнитная мешалка
 
Аватар для boba88
Живу я тут

Реєстрація: 17.03.2008
Звідки Ви: Одесса
Дописи: 5.232
 

сказав Дякую: 2.111
сказали Дякую 3.391 раз(и) в 1.744 повідомленні
boba88 boba88 поза форумом 14.10.2012, 22:50
Рейтинг: (4 голосов - 5,00 средняя оценка)

Гораздо дешевле приготовить удо самостоятельно, из заказанных по отдельности реактивов. Вот для этой цели, пришлось придумать и изготовить такой девайс. Значительно экономит силы и время
Переглядів: 103188
Відповісти з цитуванням
Ці 23 користувач(ів) сказали Дякую boba88 за це повідомлення:
***шерхан*** (20.10.2012), 1scooter (20.10.2012), ak27 (15.10.2012), Andrew1 (26.09.2014), barvinok62 (17.10.2012), Che (22.10.2012), DEaD_MOPO3 (14.10.2012), dimon78 (30.12.2012), Kola1970 (30.10.2012), manulo (18.10.2012), nickanya (06.02.2016), oltrew (14.01.2013), pel (17.03.2015), pimass (20.10.2012), r0man (16.03.2015), sae74 (14.11.2012), SARAFEY (30.11.2012), Starcomputer (15.10.2012), Vadim_VD (17.10.2012), Xимик_UA (15.10.2012), Yurik (12.11.2012), Ветал (12.11.2012), Диментрий (15.10.2012)
Старий 08.11.2012, 21:52   #181
Живу я тут
  
 
Аватар для Vadim_VD
 
Реєстрація: 02.11.2010
Звідки Ви: Донецк
Дописи: 122
сказав Дякую: 31
сказали Дякую 37 раз(и) в 28 повідомленні
Re: Магнитная мешалка ===www.aquaforum.ua===

Цитата:
Допис від boba88 Переглянути допис
Сварганишь плату?
Плату? Или всё в сборе???


__________________

Vadim_VD поза форумом   Відповісти з цитуванням
Старий 08.11.2012, 21:54   #182
Живу я тут
  
 
Аватар для boba88
 
Реєстрація: 17.03.2008
Звідки Ви: Одесса
Дописи: 5.232
сказав Дякую: 2.111
сказали Дякую 3.391 раз(и) в 1.744 повідомленні
Re: Магнитная мешалка ===www.aquaforum.ua===

Цитата:
Допис від Vadim_VD Переглянути допис
Плату? Или всё в сборе???
ГОТОВЫЙ НАСТРОЕННЫЙ ШИМ. Двигатель 12в 500мА. Угу?

boba88 поза форумом   Відповісти з цитуванням
Старий 08.11.2012, 22:21   #183
Живу я тут
  
 
Аватар для Vadim_VD
 
Реєстрація: 02.11.2010
Звідки Ви: Донецк
Дописи: 122
сказав Дякую: 31
сказали Дякую 37 раз(и) в 28 повідомленні
Re: Магнитная мешалка ===www.aquaforum.ua===

Цитата:
Допис від boba88 Переглянути допис
Угу?
Ну, там до 10А!!! .
Я подумаю! Ибо, повторить то, что я сварганил -- тяжковато! Надобно как-то культурненько платку вывести, напаять СМД-шки , ну и т.д. Тут дело не в "сумме" -- так скать, (чо-там -- пересылка дороже станет!), ВРЕМЯ -- главное!!! А у меня его нет!!


__________________

Vadim_VD поза форумом   Відповісти з цитуванням
Старий 08.11.2012, 22:26   #184
Живу я тут
  
 
Аватар для boba88
 
Реєстрація: 17.03.2008
Звідки Ви: Одесса
Дописи: 5.232
сказав Дякую: 2.111
сказали Дякую 3.391 раз(и) в 1.744 повідомленні
Re: Магнитная мешалка ===www.aquaforum.ua===

Цитата:
Допис від Vadim_VD Переглянути допис
ВРЕМЯ -- главное!!! А у меня его нет!!
Цитата:
Допис від Vadim_VD Переглянути допис
Появилось свободное время и я продолжил собирать девайс! Вот, пока что вышло (см. вложение фото 1 и 2).
Ок, я подожду

boba88 поза форумом   Відповісти з цитуванням
Старий 09.11.2012, 20:46   #185
Живу я тут
  
 
Аватар для Vadim_VD
 
Реєстрація: 02.11.2010
Звідки Ви: Донецк
Дописи: 122
сказав Дякую: 31
сказали Дякую 37 раз(и) в 28 повідомленні
Re: Магнитная мешалка ===www.aquaforum.ua===

Приветствую!!!
Цитата:
Допис від boba88 Переглянути допис
Ок, я подожду
Сегодня "окультурил" разводку платки. Так что, вытравлю ее для тебя! Будет травиться вместе с платой БП!
Во вторник -- соберу, проверю -- дабы работала, ну, и там - отошлю!


__________________

Vadim_VD поза форумом   Відповісти з цитуванням
cказали "Дякую" Vadim_VD за цей допис:
boba88 (09.11.2012)
Старий 09.11.2012, 20:51   #186
Живу я тут
  
 
Аватар для boba88
 
Реєстрація: 17.03.2008
Звідки Ви: Одесса
Дописи: 5.232
сказав Дякую: 2.111
сказали Дякую 3.391 раз(и) в 1.744 повідомленні
Re: Магнитная мешалка ===www.aquaforum.ua===

Цитата:
Допис від Vadim_VD Переглянути допис
Во вторник -- соберу, проверю -- дабы работала, ну, и там - отошлю!
Vadim_VD, . С меня причитается, в долгу не останусь!

boba88 поза форумом   Відповісти з цитуванням
Старий 10.11.2012, 01:44   #187
Живу я тут
  
 
Аватар для Vadim_VD
 
Реєстрація: 02.11.2010
Звідки Ви: Донецк
Дописи: 122
сказав Дякую: 31
сказали Дякую 37 раз(и) в 28 повідомленні
Re: Магнитная мешалка ===www.aquaforum.ua===

Цитата:
Допис від boba88 Переглянути допис
в долгу не останусь
Та, то таке! -- як то кажуть!
Ну что! Вытравил я - таки тебе платочку -- мааааленнькая такая вышла! На неделе попаяю.
Не пойму. Вроде, беру тонер один и тот же, Печатаю на одинаковой бумаге, на том-же принтере (xerox phaser 5550n) (все оригинальное - made in Japan), "лазерный утюг" - тот же, а оттиски на текстолите -- совершенно разные (подрасплываются чета) -- подозреваю-таки японцев с ихнем тонером (с месяц назад новый зарядил) !!!


__________________


Востаннє редагував Vadim_VD: 10.11.2012 о 01:51..
Vadim_VD поза форумом   Відповісти з цитуванням
Старий 12.11.2012, 20:12   #188
Живу я тут
  
 
Аватар для Vadim_VD
 
Реєстрація: 02.11.2010
Звідки Ви: Донецк
Дописи: 122
сказав Дякую: 31
сказали Дякую 37 раз(и) в 28 повідомленні
Re: Магнитная мешалка ===www.aquaforum.ua===

Приветствую!
boba88 Ну, вот, как-то так! Протравил, пропаял. Осталось полевик прикрутить и провести полевые испытания. , да, еще там резистор-перемычку (000 - который), ну, ежели не найду -- поставлю проволочку (пардонте).
PS: снимал сканером. . нет фотика пока!
Мініатюри долучень
Щоб збільшити малюнок, клацніть по ньому
Назва:  FIV_007.jpg
Переглядів: 440
Розмір:  164,9 КБ
ID:	278750   Щоб збільшити малюнок, клацніть по ньому
Назва:  FIV_008.jpg
Переглядів: 377
Розмір:  144,0 КБ
ID:	278751  


__________________

Vadim_VD поза форумом   Відповісти з цитуванням
cказали "Дякую" Vadim_VD за цей допис:
igorlab (27.11.2012)
Старий 12.11.2012, 20:16   #189
Живу я тут
  
 
Аватар для boba88
 
Реєстрація: 17.03.2008
Звідки Ви: Одесса
Дописи: 5.232
сказав Дякую: 2.111
сказали Дякую 3.391 раз(и) в 1.744 повідомленні
Re: Магнитная мешалка ===www.aquaforum.ua===

Цитата:
Допис від Vadim_VD Переглянути допис
Ну, вот, как-то так!
Два стабилитрона, четыре резистора, две ёмкости, микросхема, да ещё и целый полевик!!! Круто!
Цитата:
Допис від Vadim_VD Переглянути допис
Осталось полевик прикрутить и провести полевые испытания.
Ждём_с с нетерпением

boba88 поза форумом   Відповісти з цитуванням
Старий 12.11.2012, 20:45   #190
Живу я тут
  
 
Аватар для Vadim_VD
 
Реєстрація: 02.11.2010
Звідки Ви: Донецк
Дописи: 122
сказав Дякую: 31
сказали Дякую 37 раз(и) в 28 повідомленні
Re: Магнитная мешалка ===www.aquaforum.ua===

Цитата:
Допис від boba88 Переглянути допис
Два стабилитрона, четыре резистора, две ёмкости
ТРИ!!! (его под проводком не очень-то видно) - только диода 1n4148
ТРИ!!! емкости -- один полярный -- тот, который E105 -- 1.0uF с рабочим напряжением 25V. -это, чтобы "бочку" с другой стороны не городить


__________________

Vadim_VD поза форумом   Відповісти з цитуванням
Старий 12.11.2012, 20:50   #191
Живу я тут
  
 
Аватар для boba88
 
Реєстрація: 17.03.2008
Звідки Ви: Одесса
Дописи: 5.232
сказав Дякую: 2.111
сказали Дякую 3.391 раз(и) в 1.744 повідомленні
ura Re: Магнитная мешалка ===www.aquaforum.ua===

Цитата:
Допис від Vadim_VD Переглянути допис
ТРИ!!! (его под проводком не очень-то видно) - только диода 1n4148
ТРИ!!! емкости -- один полярный -- тот, который E105 -- 1.0uF с рабочим напряжением 25V.
Это же надо...!!! С ума сойти!!

boba88 поза форумом   Відповісти з цитуванням
Старий 12.11.2012, 20:52   #192
Живу я тут
  
 
Аватар для boba88
 
Реєстрація: 17.03.2008
Звідки Ви: Одесса
Дописи: 5.232
сказав Дякую: 2.111
сказали Дякую 3.391 раз(и) в 1.744 повідомленні
Re: Магнитная мешалка ===www.aquaforum.ua===

Если с ШИМом всё получится, покажу под какой движок строится вся система.

boba88 поза форумом   Відповісти з цитуванням
Старий 12.11.2012, 21:28   #193
Живу я тут
  
 
Аватар для Vadim_VD
 
Реєстрація: 02.11.2010
Звідки Ви: Донецк
Дописи: 122
сказав Дякую: 31
сказали Дякую 37 раз(и) в 28 повідомленні
Re: Магнитная мешалка ===www.aquaforum.ua===

Цитата:
Если с ШИМом всё получится
Дык, я надеюсь (уверен в смысле!!!).
Цитата:
покажу под какой движок строится вся система.
Заинтриговал! Только, вот же:
Цитата:
Допис від boba88 Переглянути допис
Двигатель 12в 500мА.
Вот, человек, который сотворил сей ШИМ - пишет:
Цитата:
Используя полевые транзисторы семейства IRF мы можем спокойно производить регулировку вентилятора ( это может быть и каскад из вентиляторов) с потребляемой мощности до 10А .
далее:
Цитата:
С указанными номиналами схема работает от 200гц до 300гц. ... Этот простой регулятор можно использовать во многих целях, так и для регулировки свечения ламп накаливания, регулировки оборотов коллекторных двигателей.
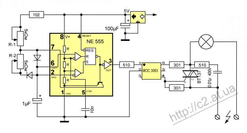
Вот! . Там далее есть схемка с тиристором. Только не пойму -- зачем переменник R1? (см вложение).
PS: Автор не известен (не понят -- может я ошибаюсь?) . Там целый сайт, я вроде, зарегился, но чё-то не пускает!
Мініатюри долучень
Щоб збільшити малюнок, клацніть по ньому
Назва:  10935227.jpg
Переглядів: 578
Розмір:  39,3 КБ
ID:	278802  


__________________


Востаннє редагував Vadim_VD: 12.11.2012 о 22:04..
Vadim_VD поза форумом   Відповісти з цитуванням
Старий 12.11.2012, 22:18   #194
Живу я тут
  
 
Аватар для boba88
 
Реєстрація: 17.03.2008
Звідки Ви: Одесса
Дописи: 5.232
сказав Дякую: 2.111
сказали Дякую 3.391 раз(и) в 1.744 повідомленні
Re: Магнитная мешалка ===www.aquaforum.ua===

Цитата:
Допис від Vadim_VD Переглянути допис
Заинтриговал! Только, вот же:
Цитата:
Допис від boba88
Двигатель 12в 500мА.
Тю..... И о чём это нам говорит Понять какой я надыбал двигатель, можно лишь сравнив его эл. параметры с габаритами и конструкцией!

Долго искал такой моторчик - на подшипниках, низкопрофильный и мощный . Плюс к этому, у него имеется встроенный счётчик оборотов. Военная техника!!!

boba88 поза форумом   Відповісти з цитуванням
Старий 12.11.2012, 22:24   #195
Живу я тут
  
 
Аватар для boba88
 
Реєстрація: 17.03.2008
Звідки Ви: Одесса
Дописи: 5.232
сказав Дякую: 2.111
сказали Дякую 3.391 раз(и) в 1.744 повідомленні
Re: Магнитная мешалка ===www.aquaforum.ua===

Цитата:
Допис від Vadim_VD Переглянути допис
Там далее есть схемка с тиристором.
Похоже, что это собран аналог КР1182ПМ1

boba88 поза форумом   Відповісти з цитуванням


Share/Bookmark

Відповідь


Тут присутні: 1 (учасників - 0 , гостей - 1)
 
Параметри теми
Параметри перегляду

Ваші права у розділі
Ви не можете створювати теми
Ви не можете писати дописи
Ви не можете долучати файли
Ви не можете редагувати дописи

BB-код є Увімк.
Усмішки Увімк.
[IMG] код Увімк.
HTML код Вимк.

Швидкий перехід


Часовий пояс GMT +3. Поточний час: 04:11.


vBulletin 3.8.7 ; Copyright © 2000-2026 Jelsoft Enterprises Limited
Переклад: © Віталій Стопчанський, 2004-2010
(с)Бешлега Олександр Анатолійович, 2002-2025. Використання матеріалів сайту без посилання на джерело заборонено.
Дякуємо за ліцензійну версію форума компанію Барбус, представника торгової марки Sera в Україні.


no new posts