 |
|
14.08.2011, 19:49
|
|
|
Простой "автомат" для куллера (терморегулятор)
Живу я тут
Реєстрація: 07.05.2007
Звідки Ви: г. Николаев
Дописи: 3.507
сказав Дякую: 1.826
сказали Дякую 2.096 раз(и) в 1.260 повідомленні

14.08.2011, 19:49
Рейтинг:
(2 голосов - 5,00 средняя оценка)
Добрый день уважаемые форумчане!
Предлагаю обсудить простенький автомат для для охлаждения наших аквариумов (включил и забыл).
На этот шаг меня сподвиг тот факт, что я уже вот какой год, летом теряю половину своих растений, и, казалось бы вполне благополучный ранее аквариум, без признаков водорослей, превращается в царствие въетнамки, нитчатки и их подобным в течении месяца... Долго анализировал ситуацию, потом, когда просмотрел динамику по годам, увидел, что проблемы водорослей и падежа травы обострялись именно летом, когда температура воды в аквариуме за 30 градусов. Не буду вдаваться в подробности, почему это происходит, эта проблема всем известна, и кто захотел понять, почему это происходит, тот понял, перерыв литературу. Перейду к сути: НУЖНО ОХЛАЖДАТЬ!!!!
Кондиционер отметается по причине мнительной супруги (пусть она меня простит, я её очень люблю...) и грудничка в доме. Модули Пелетье по причине их дороговизны, и сомнительности охлаждения такого объёма, лёд в "баклажках" по причине идиотской ситуации с беганьем от морозилки к аквариуму и обратно, и малоэффективности сего процесса и самое главное, случается уезжать, а за аквой некому смотреть.
Отсюда вывод, КУЛЛЕР... На утверждения, типа будет поднимать жесткость воды и испарения, отвечаю, я более не мене серьёзно увлечён аквариумистикой, и потому в хозяйстве имеется осмос, да и 2-3 раза в неделю не сложно попросить родителей, зайти к нам и долить водички, а балкон все время на микровентиляции.
Купил я куллера и оставил на сутки в аквариуме. Итог , по завершению эксперимента вода с 32 градусов упала до 21... И я задумался над изготовлением термореле бесконтактного (электронного).
Скажу разу, что идею подобного термореле я взял из данной статьи http://www.un7ppx.narod.ru/device/cooler.htm, добавив своё понимание дела и некоторые коррективы (добавил транзисторный ключ, а так же думаю приспособить под это дело не отечественную микросхему "самую большую микросхему в мире"  , а импортный аналог, более устойчивый, надёжный, который не так сложно будет найти, со встроенными уже цепями коррекции).
Итак сама схема является сочетанием аналогового компаратора и транзисторного ключа (хотел с начала делать ключ на маломощном тиристоре, но отговорили). Термодатчик являет собой терморезистор, запаянный в водонепроницаемый кожух. Номиналы резисторов на цепь управляющую и цепь сравнения подбираются из выбранной микрухи. При использовании компаратора номиналы сопротивления принимаем раз в 10 меньше чем при использовании операционного усилителя. Но опять же нужно корректировать. Сопротивление ОС подбирается из условия стабильного переключения компаратора (без дребезга в приграничной области переключения). чем больше сопротивление, тем выше вероятность дребезга, но меньше "гистерезис". По опыту использования некоторых "микрух" я выбрал начальное значение 300К.
Вот собственно и все особенности этого простого устройства, позволяющего оставить куллер включенным на несколько дн ей не бояться заморозить рыбу и растения (шутка, в которой доля шутки).
Прошу особо не бить лаптями, так как имел мало опыта в проектировании логических схем с логическими ключами. Обоснованная но высказанная простым, обывательским языком, критика приветствуется.
Флудить не нужно.
ПС: Подбором "микрухи" и "полевика" ещё только занимаюсь, так как мягко говоря немного отстал от современной элементной базы, надеюсь, что люди, занимающиеся электроникой профессионально, не оставят без внимания этот топик, и дадут дельные рекомендации по подбору элементной базы ("микрухи" и "полевика"), а так же внесут необходимые корректировки в данную схему.
Думаю эта тема была кому нибудь полезна...
С ув. Виталик.
__________________
Удобрения на ДТПА . https://www.aquaforum.ua/showthread.php?t=251890
Востаннє редагував Ветал: 01.12.2011 о 22:19..
|
|
Переглядів: 50861
|
|
Ці 14 користувач(ів) сказали Дякую Ветал за це повідомлення:
|
boba88 (21.03.2013), Dyga_ (03.03.2012), dym78 (27.03.2012), igorlab (07.06.2013), Ivanovi4 (18.11.2012), Karas' (27.03.2012), klimnet (13.11.2012), siriys (12.08.2012), steals81 (11.05.2013), vital_ts (22.03.2013), Xимик_UA (14.08.2011), астрик123 (13.07.2012), Витьок (25.03.2012), ЛыССыЙ (18.06.2013) |
13.11.2012, 14:56
|
#16
|
|
Живу я тут. Мохоманьяк
Реєстрація: 23.02.2009
Звідки Ви: Сумы
Дописи: 868
сказав Дякую: 543
сказали Дякую 451 раз(и) в 276 повідомленні
|
Re: Простой "автомат" для куллера (терморегулятор) ===www.aquaforum.ua===

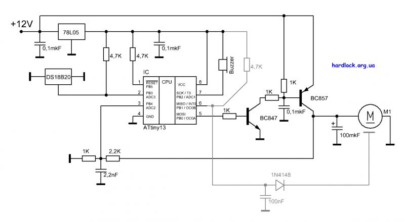
Как по мне проще не бывает. Сделал уже с десяток и себе и товарищам, никаких проблем ниразу небыло. Как говориться включил и забыл про него.
Регулирует обороты куллера в зависимости от заданной температуры.
Посмотреть описание и все остальное можно тут  :
http://hardlock.org.ua/viewtopic.php?f=9&t=12
__________________  
|
|
|
13.11.2012, 15:14
|
#17
|
|
Бан за нарушения
Реєстрація: 21.06.2010
Звідки Ви: Харьков
Дописи: 775
сказав Дякую: 115
сказали Дякую 463 раз(и) в 234 повідомленні
|
Re: Простой "автомат" для куллера (терморегулятор) ===www.aquaforum.ua===
Цитата:
Допис від Kristoff
Долучення 278927
Как по мне проще не бывает. Сделал уже с десяток и себе и товарищам, никаких проблем ниразу небыло. Как говориться включил и забыл про него.
Регулирует обороты куллера в зависимости от заданной температуры.
Посмотреть описание и все остальное можно тут  :
http://hardlock.org.ua/viewtopic.php?f=9&t=12
|
Проще для тех кто умеет прошивать контроллеры. У Ветала проще и дешевле.
|
|
|
13.11.2012, 18:13
|
#18
|
|
Живу я тут
Реєстрація: 07.05.2007
Звідки Ви: г. Николаев
Дописи: 3.507
сказав Дякую: 1.826
сказали Дякую 2.096 раз(и) в 1.260 повідомленні
|
Re: Простой "автомат" для куллера (терморегулятор) ===www.aquaforum.ua===
SpaceV, схема работает отлично и прошла неоднократное испытание. Важно чтобы были качественные полевики, а то как то раз купил 10 полевиков одной партии и долго не мог понять почему их пробивает...
купил из другой партии, всё в поряде.
ешё возможно придётся поиграться с обратной связью чтоб увеличить гистерезис
__________________
Удобрения на ДТПА . https://www.aquaforum.ua/showthread.php?t=251890
|
|
|
13.11.2012, 21:05
|
#19
|
|
Живу я тут
Реєстрація: 02.11.2010
Звідки Ви: Донецк
Дописи: 122
сказав Дякую: 31
сказали Дякую 37 раз(и) в 28 повідомленні
|
Re: Простой "автомат" для куллера (терморегулятор) ===www.aquaforum.ua===
Приветствую!
Цитата:
Допис від Kristoff
Как по мне проще не бывает
|
Дак ить -- на микроконтроллере!!! Это не очень-то просто!  . Как говорит klimnet у Ветал-а -- проще не придумаешь!!! Я как-то выкладывал свой вариант в этой темке -- посмотри!  Ну это где-то также!
__________________ 
|
|
|
05.03.2013, 19:42
|
#20
|
|
Придивляюся
Реєстрація: 05.03.2013
Звідки Ви: Мариуполь
Дописи: 18
сказав Дякую: 6
сказали Дякую 11 раз(и) в 5 повідомленні
|
Re: Простой "автомат" для куллера (терморегулятор) ===www.aquaforum.ua===
Микроконтроллеры, прошивки, плата с десятком дискретных элементов - всё это хорошо и надёжно. При условии, когда это уже есть, или есть время и возможность для изготовления. В 80-х компрессор с магазина и камера от футбольного мяча- это аэрация. В хим колбе в песке последовательно спаянные лампочки от фонарика -подогреватель. А вот термодатчик, это вторая хим колба с маслом, (герметичная) внутри стартер от люминесцентной лампы с разбитой колбой. Для настройки подгибаем биметаллический контакт по тестовому термометру - точность +/- 2с. Можно делать как NO так и NC контакт. Случаев варки рыбы (ухи) не помню. Простое рядом!
|
|
|
05.03.2013, 20:41
|
#21
|
|
Придивляюся
Реєстрація: 05.03.2013
Звідки Ви: Мариуполь
Дописи: 18
сказав Дякую: 6
сказали Дякую 11 раз(и) в 5 повідомленні
|
Re: Простой "автомат" для куллера (терморегулятор) ===www.aquaforum.ua===
Быстро, эффективно, просто и самое главное дёшево! конструкция с 70-х. В хим колбе с маслом (герметично) стартер люминесцентной ламппы с аккуратно разбитой колбой. Регулируя зазор биметаллического контакта по термометру - можно добиться точности +/- 2С. Можно получить как NO так и NC контакт.
|
|
|
20.03.2013, 22:25
|
#22
|
|
Живу я тут
Реєстрація: 06.01.2012
Звідки Ви: Киев
Дописи: 4.168
сказав Дякую: 2.683
сказали Дякую 2.625 раз(и) в 1.679 повідомленні
|
Re: Простой "автомат" для куллера (терморегулятор) ===www.aquaforum.ua===
Ветал,
прошу прощения, как у автора темы, что задаю вопрос не в отдельной теме, не хочется мусорить на форуме.
Вот пример, к сожалению это не фото а
о создании простого терморегулятора.
Все собирается (50-я секунда видео) из 3-х деталей (поправьте чайника если ошибаюсь):
1. силовой транзистор,
2. подстраиваемый резистор,
3. термодатчик.
Подскажите правильное наименование этих трех деталей, чтобы можно было их посмотреть и купить в инете/радиорынке (где будет дешевле).
И еще вопрос как изолировать от воздействия воды термодатчик?
- стеклянная трубка и силиконом обработать датчик, подойдет?
Ну, а схема соединения похоже аналогична вот этой (или нет)?
|
|
|
21.03.2013, 09:32
|
#23
|
|
Бан за нарушения
Реєстрація: 21.06.2010
Звідки Ви: Харьков
Дописи: 775
сказав Дякую: 115
сказали Дякую 463 раз(и) в 234 повідомленні
|
Re: Простой "автомат" для куллера (терморегулятор) ===www.aquaforum.ua===

Только номиналы чуть другие, подстроечный 4,7к , а терморезистор 10к.
|
|
|
|
cказали "Дякую" klimnet за цей допис:
|
|
21.03.2013, 10:03
|
#24
|
|
Бан за нарушения
Реєстрація: 21.06.2010
Звідки Ви: Харьков
Дописи: 775
сказав Дякую: 115
сказали Дякую 463 раз(и) в 234 повідомленні
|
Re: Простой "автомат" для куллера (терморегулятор) ===www.aquaforum.ua===
Но опять же, чуствительность 3-5 градусов, а это многовато. Терморезистор , Мосфет , подстроечник. Статья.
|
|
|
21.03.2013, 10:13
|
#25
|
|
Живу я тут
Реєстрація: 03.10.2012
Звідки Ви: Київ
Дописи: 606
сказав Дякую: 619
сказали Дякую 390 раз(и) в 225 повідомленні
|
Re: Простой "автомат" для куллера (терморегулятор) ===www.aquaforum.ua===
ребятки, чем то закончилась история, какая окончательная схема и номиналы элементов? 
|
|
|
21.03.2013, 10:16
|
#26
|
|
Бан за нарушения
Реєстрація: 21.06.2010
Звідки Ви: Харьков
Дописи: 775
сказав Дякую: 115
сказали Дякую 463 раз(и) в 234 повідомленні
|
Re: Простой "автомат" для куллера (терморегулятор) ===www.aquaforum.ua===
схема выше сообщения 23 и 24.
|
|
|
|
cказали "Дякую" klimnet за цей допис:
|
|
21.03.2013, 10:37
|
#27
|
|
Живу я тут
Реєстрація: 06.01.2012
Звідки Ви: Киев
Дописи: 4.168
сказав Дякую: 2.683
сказали Дякую 2.625 раз(и) в 1.679 повідомленні
|
Re: Простой "автомат" для куллера (терморегулятор) ===www.aquaforum.ua===
klimnet,
Спасибо, буду разбираться.
|
|
|
21.03.2013, 10:43
|
#28
|
|
Живу я тут
Реєстрація: 03.10.2012
Звідки Ви: Київ
Дописи: 606
сказав Дякую: 619
сказали Дякую 390 раз(и) в 225 повідомленні
|
Re: Простой "автомат" для куллера (терморегулятор) ===www.aquaforum.ua===
т.е. схема сильно упростилась
klimnet, спасибо!
|
|
|
21.03.2013, 10:43
|
#29
|
|
Живу я тут
Реєстрація: 06.01.2012
Звідки Ви: Киев
Дописи: 4.168
сказав Дякую: 2.683
сказали Дякую 2.625 раз(и) в 1.679 повідомленні
|
Re: Простой "автомат" для куллера (терморегулятор) ===www.aquaforum.ua===
klimnet,
3-5 градусов? С учетом, что народ делает, когда кулера постоянно вращаются, думаю, что 3-5 не критично...
Использоваться будет при повышении температуры летом, чтобы не прыгала температура выше 25.
А причина такой чувствительности в термодатчике или в подстроечном резисторе? Ну или другими словами, не меняя схему, а заменив составляющие можно уменьшить чувствительность?
Ну и если я правильно понимаю, обороты кулера по мере снижения температуры будут уменьшаться, соответственно уменьшится испарение воды и охлаждение самого аквариума. Может чувствительность в 3-5 градусов будет и не критичной, в общем надо пробовать, а там увидим.
|
|
|
21.03.2013, 10:59
|
#30
|
|
Бан за нарушения
Реєстрація: 21.06.2010
Звідки Ви: Харьков
Дописи: 775
сказав Дякую: 115
сказали Дякую 463 раз(и) в 234 повідомленні
|
Re: Простой "автомат" для куллера (терморегулятор) ===www.aquaforum.ua===
briz07, вообще я бы на вашем месте сразу повторял схему в топике, там за счет усилителя чувствительность намного лучше, да еще забыл про герметизацию, посмотрите я писал http://www.aquaforum.ua/showpost.php...6&postcount=10, и как это выглядит

|
|
|
|
Ці 2 користувач(ів) сказали Дякую klimnet за це повідомлення:
|
|
 |
|
|
Тут присутні: 1 (учасників - 0 , гостей - 1)
|
|
|
| Параметри теми |
|
|
| Параметри перегляду |
Лінійний вигляд
|
Ваші права у розділі
|
Ви не можете створювати теми
Ви не можете писати дописи
Ви не можете долучати файли
Ви не можете редагувати дописи
HTML код Вимк.
|
|
|
Часовий пояс GMT +3. Поточний час: 14:36.
|