На головну сторінку Аквафорум
На головну сторінку




Назад   Аквафорум - форум акваріумістів та тераріумістів > Акваріум та обладнання > "Самоделкин" > Подача СО2 и удобрений

Примітки

Відповідь
 
Параметри теми Параметри перегляду
Старий 05.06.2012, 13:23  
Дозатор аквариумных удобрений от spav777
 
Аватар для spav777
Живу я тут

Реєстрація: 12.09.2011
Звідки Ви: Винница
Дописи: 230
 

сказав Дякую: 68
сказали Дякую 146 раз(и) в 64 повідомленні
spav777 spav777 поза форумом 05.06.2012, 13:23
Рейтинг: (12 голосов - 4,75 средняя оценка)

Дозатор аквариумных удобрений от spav777

Представляю вниманию общественности свою конструкцию дозатрора удобрений на основе популярных помп ULKA.
Конструкция не претендует на идеал, но реализовывает именно те функции, которые по моему скромному мнению должен содержать подобный девайс.
Вдохновило на постройку данного устройства два факта:
- во первых неудовлетворительная работа прежнего дозатора на основе шприцов (через месяца эксплуатации стали залипать поршни после суточного простоя);
- во вторых вызвала интерес статья "Принципиально новый дозатор!!!" от boba88 http://www.aquaforum.ua/showthread.php?t=69760 и решил, а почему бы не сваять что либо подобное, но свое.
Как упоминалось выше дозатор построен на четырех насосах-помпах ULKA EX5 230V 48W.
Выбор данной модели насосов продиктован только тем, что их можно было легко найти в продаже и стоят они относительно недорого (мне обошлись по 123грн/шт).
В принцпе возможно использовать любую другую модель насосов вибрационного типа на напряжение 220В (в контроллере предусмотрена калибровка производительности каждой помпы и регулировка подводимого напряжения).
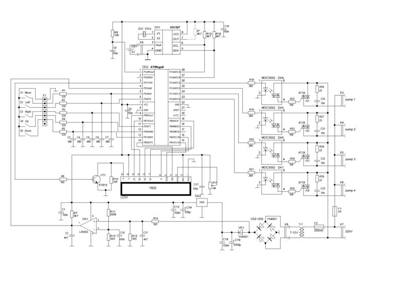
Мозгом данного устройства является микроконтроллер ATMega8. Почему именно ATMega8? Да просто валялся под руками без дела стробоскоп с вышмаленной лампой, а в нем оказался полностью рабочий, всеми горячё любимый микроконтроллер, вот от него и решил плясать.
Конструктивно устройство состоит из блока управления и четырех помп. У меня это все закреплено на куске листового полистирола.
Блок управления разместился в подходящей пластмассовой коробочке (любезно подареной электроиком на работе) от импортного трехфазного автомата.

Блок управления содержит:
- вышеупомянутый микроконтроллер ATMega8;
- часы реального времени DS1307 с кварцем и батарейкой;
- LCD индикатор 16х2 (с кирилицей);
- 4 силовых канала управления помпами на MOC3052+BT139 (моки без синхронизации перехода через ноль, для реализации ШИМ метода регулировки мощности на помпах, симсторы можно применить намного слабее, у меня просто к 139-ым личная симпатия);
- узел детектирования перехода сетевого напряжения через ноль на компараторе LM393;
- клавиатуру из пяти кнопок;
- стабилизированный источник питания +5В, +12В.

Функциональные возможности блока управления:
- энергонезависимые часы с календарем;
- в режиме главного экрана отображение: часы, день недели, число, месяц, год, активность таймеров помп;
- русифицированное меню;
- 4 канала управления насосами-помпами;
- регулировка мощности в каналах от 10% до 100% с шагом в 10% (общая для всех каналов);
- отдельная установка времени срабатывания для каждого канала;
- установка дней недели срабатывания (в любых комбинациях) помп, для каждого канала отдельно;
- отдельная настройка объема прокачки для каждого канала;
- калибровка каждого канала (с вводом калибровочных констант через меню);
- ручная проверка правильности калибровки помп;
- ручной режим прокачки помп;
- индикация колличества качков для каждой помпы, соответствующих установленному объему прокачки;
- все настраиваемые переменные записываются в EEPROM (при выключении питания часы, таймеры и калибровки не собьются);
- защта от детей (вход в меню настроек осуществляется длительным удержанием кнопки меню) - надеюсь все согласны, что если ребенок зайдет в меню и доберется до ручной прокачки помп, то в банке может мгновенно оказаться полугодовой запас химии, что не очень одобрят обитатели ;
- автоматический выход в главный экран по истечению некоторого времени (30-90сек);
- автоматическое снижение яркости подсветки.

Принцип дозирования удобрений основан на отсчете колличества качков помпы. Известно, что помпы данной конструкции (вибрационные) делают один качёк за один полный период сетевого напряжения.
Потому зная колличество жидкости, подаваемой помпой за один качек (определяется калибровкой), можно точно подать необходимый объем жидкости, отмеряв заданное колличество качков.
Колличество качков отмеряется контроллером путем отсчета периодов сетевого напряжения, поданых на помпу.
Широкие возможности по калибровке и регулировке подводимой мощности, позволяют применять практически любые модели вибрационных помп-насосов ULKA.
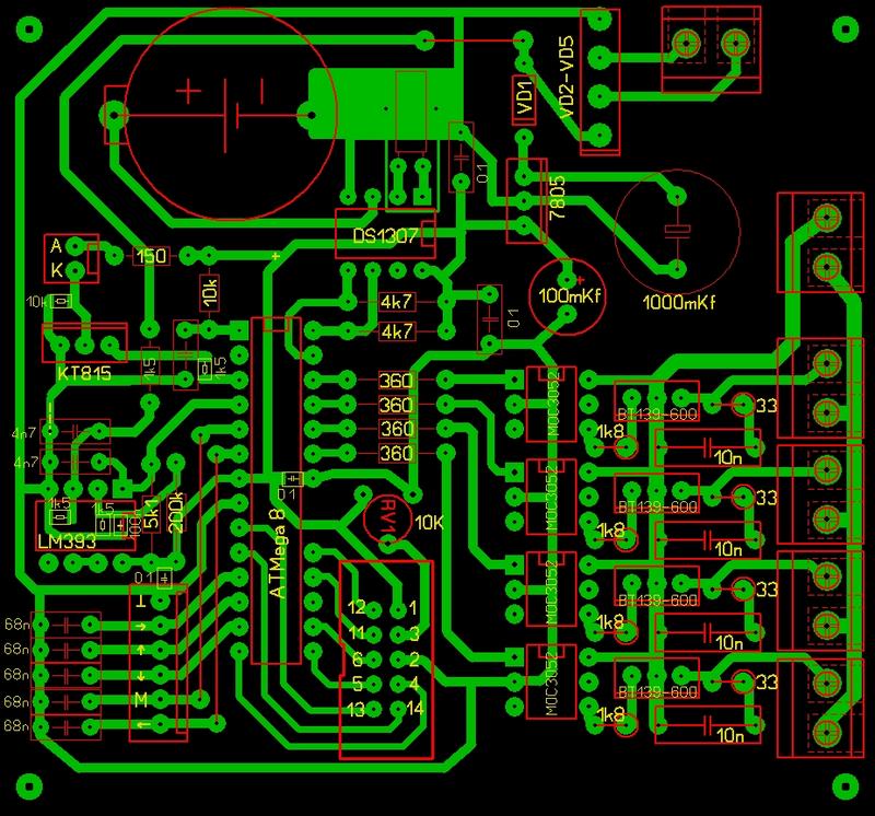
Электроника собрана на односторонней печатной плате, к которой на разъемах подключаются индикатор и клавиатура. Высоковольтные подключения реализованы на винтовых клемниках. Микросхемы установлены в панельки. Микроконтроллер применен в DIP корпусе. Батарея питания часов - литиевая 2032, установлена в вертикальный держатель.
Разъем для внутрисхемного программирования (ISP) не выводил, все шилось Лошадью.
Биты конфигурации микроконтроллера:
LOW 0x24
HIGH 0xD9
КРЕНку на 12В можно не ставить, если выход с трансформатора не больше 10В.
Индикатор - на свой вкус и цвет 1602 с кириллицей (их сейчас немерено - самых разных сортов и фасонов).
Свой вариант платы в SprintLayout прилагается.
Перечень элементов специально не делал - плата не сложная, номиналы можно отыскать по схеме логическим сопоставлением.
При прошивке контроллера необходимо кроме файла .hex загрузить и .eep, иначе правильная работа устройства не гарантируется.
Помпы в моем варианте закреплены в кассету из двух пластин полистирола и стянуты шпильками. В идеальном варианте можно приобрести специальные антивибрационные уголки-держатели для каждой помпы (но это примерно +100грн за 4 комплекта).
Данная модель помп имеет на выходе резьбовое соединение 1/8дюйма, поэтому для перехода на трубку использовал стандартные быстроразъёмные уголковые фитинги JG от осмосных систем (другие варианты под руку не подвернулись). Закручиваются очень туго - но надежно. В данные фитинги был вставлен ПВХ шланг 4х1 (наружный диаметр 6мм), другой конец которого уходит в банку. На заборный патрубок помп надеты ПВХ трубки диаметром 5х0.8мм (менише уже не надевались). Никаких обратных клапанов не применял, в конструкции самой помпы имеется два обратных клапана, которых вполне хватает, чтобы жидкость самотеком не возвращалась назад.

Проект не коммерческий (по крайней мере в данной версии прошивки), посему все желающие для личного пользования могут свободно собирать, модернизировать и использовать данный девайс на радость себе и обитателям своих аквариумов.
При публикации на других сайтах, обязательно ссылка на первоисточник.
Схема, плата, прошивка и инструкция по эксплуатации в архиве.

Мініатюри долучень
Щоб збільшити малюнок, клацніть по ньому
Назва:  фото_дозатор.jpg
Переглядів: 4906
Розмір:  209,5 КБ
ID:	239627   Щоб збільшити малюнок, клацніть по ньому
Назва:  фото_плата.jpg
Переглядів: 3845
Розмір:  213,7 КБ
ID:	239628   Щоб збільшити малюнок, клацніть по ньому
Назва:  дозатор_плата.JPG
Переглядів: 3294
Розмір:  569,4 КБ
ID:	239630   Щоб збільшити малюнок, клацніть по ньому
Назва:  дозатор_плата_кноп.JPG
Переглядів: 2740
Розмір:  134,7 КБ
ID:	239659   Щоб збільшити малюнок, клацніть по ньому
Назва:  дозатор_схема.jpg
Переглядів: 4525
Розмір:  254,9 КБ
ID:	242929  


Долучені файли
Тип файлу: rar Дозатор УДО by spav777.rar (1,34 МБ, 2740 переглядів)
Тип файлу: pdf Перечень элементов.pdf (278,3 КБ, 3975 переглядів)
Тип файлу: pdf Инструкция.pdf (521,3 КБ, 3767 переглядів)

__________________
Если хочешь, чтобы было сделано хорошо - делай сам.

Востаннє редагував spav777: 18.06.2012 о 22:39.. Причина: добавление перечня элементов
Переглядів: 167044
Відповісти з цитуванням
Ці 46 користувач(ів) сказали Дякую spav777 за це повідомлення:
-=Den=- (19.07.2012), ak27 (05.06.2012), Aleksandrit2000 (06.12.2014), Alserk-3 (14.07.2012), Badyoruy (28.06.2012), boba88 (05.06.2012), bumper (05.06.2012), Deadmau5 (16.02.2013), DEaD_MOPO3 (05.06.2012), Design (05.06.2012), Dimker (15.06.2012), dimul (10.11.2013), doctor (29.06.2012), Hippo (05.06.2012), igorlab (16.11.2012), Kondor (16.10.2013), Kristoff (18.07.2012), kusfu (05.06.2012), nikservice (02.12.2012), orthos (21.06.2012), pimass (05.06.2012), Poma (26.07.2012), Rusll (06.12.2014), rustr (14.09.2014), sae74 (05.06.2012), Sem (05.06.2012), Sergey160481 (10.08.2012), Sergeyg (05.06.2012), sergo1973 (18.02.2017), Starcomputer (05.06.2012), STARiK (24.06.2013), US5TC (24.03.2015), Vadim Art (05.06.2012), Vadim_VD (14.06.2012), Virtuallife (05.06.2012), VORONFM (19.01.2014), Zen (10.04.2015), _Vadim (07.08.2012), Александр Бешлега (05.06.2012), Виктор У (16.05.2013), виталий 1973 (17.07.2012), Влад Т (20.11.2012), Зелёный (06.08.2012), Наутилус (16.05.2013), самоделкин (13.10.2012), тешнер (17.03.2013)
Старий 10.11.2013, 18:20   #181
Придивляюся
  
 
Реєстрація: 01.09.2013
Звідки Ви: Днепропетровск
Дописи: 98
сказав Дякую: 36
сказали Дякую 53 раз(и) в 50 повідомленні
Re: Дозатор аквариумных удобрений от spav777 ===www.aquaforum.ua===

Цитата:
Допис від Наутилус Переглянути допис
Можно поставить и один и четыре (сколько хочется или сколько есть).Менять ничего не нужно,будете только программировать те каналы на которых стоят насосы.
Спасибо!
Завтра буду шокировать продавцов своими познаниями в электронике... ну или схемотехнике, или ещё чём-то, нулевыми познаниями

dimul поза форумом   Відповісти з цитуванням
Старий 11.11.2013, 00:10   #182
Живу я тут
  
 
Аватар для Наутилус
 
Реєстрація: 20.01.2013
Звідки Ви: Харьков,Украина
Дописи: 318
сказав Дякую: 161
сказали Дякую 139 раз(и) в 52 повідомленні
Re: Дозатор аквариумных удобрений от spav777 ===www.aquaforum.ua===

Цитата:
Допис від dimul Переглянути допис
Спасибо!
Завтра буду шокировать продавцов своими познаниями в электронике... ну или схемотехнике, или ещё чём-то, нулевыми познаниями
Никогда не стесняйтесь спрашивать.Успехов.
__________________
Единожды солгавши, кто тебе поверит.

Наутилус поза форумом   Відповісти з цитуванням
Старий 17.11.2013, 14:52   #183
Придивляюся
  
 
Реєстрація: 01.09.2013
Звідки Ви: Днепропетровск
Дописи: 98
сказав Дякую: 36
сказали Дякую 53 раз(и) в 50 повідомленні
Re: Дозатор аквариумных удобрений от spav777 ===www.aquaforum.ua===

Подскажите, чем можно заменить транзистор КТ815Б, эти аналоги подойдут по посадочному?
И ещё, один человек, бегло взглянув на схему, сказал что он бы кое что поменял. Например, высказал предположение, что трансформатор шибко мощный. Я так понимаю, что использовалось то, что было в наличии.
Подскажите по трансформатору, можно брать что-то менее мощное?

dimul поза форумом   Відповісти з цитуванням
Старий 17.11.2013, 17:06   #184
Живу я тут
  
 
Аватар для boba88
 
Реєстрація: 17.03.2008
Звідки Ви: Одесса
Дописи: 5.232
сказав Дякую: 2.111
сказали Дякую 3.391 раз(и) в 1.744 повідомленні
Re: Дозатор аквариумных удобрений от spav777 ===www.aquaforum.ua===

Цитата:
Допис від dimul Переглянути допис
Подскажите по трансформатору, можно брать что-то менее мощное?
подойдёт любой маломощный 1.5-3вт. Я вообще изъял его из платы и использовал внешний адаптер без выпрямительного каскада. Транзисторы подойдут любые из предложенных аналогов.

boba88 поза форумом   Відповісти з цитуванням
cказали "Дякую" boba88 за цей допис:
dimul (19.11.2013)
Старий 22.11.2013, 23:07   #185
Придивляюся
  
 
Реєстрація: 01.09.2013
Звідки Ви: Днепропетровск
Дописи: 98
сказав Дякую: 36
сказали Дякую 53 раз(и) в 50 повідомленні
Re: Дозатор аквариумных удобрений от spav777 ===www.aquaforum.ua===

В левой верхней четверти есть конденсатор и 2 резистора со знаком *, а в перечне их нет. Что туда паять?

dimul поза форумом   Відповісти з цитуванням
Старий 23.11.2013, 02:28   #186
Живу я тут
  
 
Аватар для boba88
 
Реєстрація: 17.03.2008
Звідки Ви: Одесса
Дописи: 5.232
сказав Дякую: 2.111
сказали Дякую 3.391 раз(и) в 1.744 повідомленні
Re: Дозатор аквариумных удобрений от spav777 ===www.aquaforum.ua===

Цитата:
Допис від dimul Переглянути допис
В левой верхней четверти есть конденсатор и 2 резистора со знаком *, а в перечне их нет. Что туда паять?
dimul, о каких элеметах речь? Укажите их порядковые по схеме номера.

boba88 поза форумом   Відповісти з цитуванням
Старий 23.11.2013, 08:53   #187
Придивляюся
  
 
Реєстрація: 01.09.2013
Звідки Ви: Днепропетровск
Дописи: 98
сказав Дякую: 36
сказали Дякую 53 раз(и) в 50 повідомленні
Re: Дозатор аквариумных удобрений от spav777 ===www.aquaforum.ua===



Номеров как бы и нет, два R* и один C*

dimul поза форумом   Відповісти з цитуванням
Старий 23.11.2013, 09:55   #188
Живу я тут
  
 
Аватар для boba88
 
Реєстрація: 17.03.2008
Звідки Ви: Одесса
Дописи: 5.232
сказав Дякую: 2.111
сказали Дякую 3.391 раз(и) в 1.744 повідомленні
Re: Дозатор аквариумных удобрений от spav777 ===www.aquaforum.ua===

Цитата:
Номеров как бы и нет, два R* и один C*
Их нету в схеме и не видно на собранной плате, так чего волноваться? Или стучите к spav777, пусть прояснит ситуацию.

boba88 поза форумом   Відповісти з цитуванням
cказали "Дякую" boba88 за цей допис:
dimul (23.11.2013)
Старий 23.11.2013, 10:24   #189
Придивляюся
  
 
Реєстрація: 01.09.2013
Звідки Ви: Днепропетровск
Дописи: 98
сказав Дякую: 36
сказали Дякую 53 раз(и) в 50 повідомленні
Re: Дозатор аквариумных удобрений от spav777 ===www.aquaforum.ua===

Цитата:
Допис від boba88 Переглянути допис
Их нету в схеме и не видно на собранной плате, так чего волноваться?
Ну на плате не видно т.к. это смд, а они с обратной стороны. На схеме есть только один R*, да и тот пунктиром.

dimul поза форумом   Відповісти з цитуванням
Старий 23.11.2013, 13:22   #190
Живу я тут
  
 
Аватар для boba88
 
Реєстрація: 17.03.2008
Звідки Ви: Одесса
Дописи: 5.232
сказав Дякую: 2.111
сказали Дякую 3.391 раз(и) в 1.744 повідомленні
Re: Дозатор аквариумных удобрений от spav777 ===www.aquaforum.ua===

Цитата:
Допис від dimul Переглянути допис
Ну на плате не видно т.к. это смд, а они с обратной стороны.
Я их не вижу на своей плате

boba88 поза форумом   Відповісти з цитуванням
Старий 24.11.2013, 00:36   #191
Живу я тут
  
 
Аватар для Наутилус
 
Реєстрація: 20.01.2013
Звідки Ви: Харьков,Украина
Дописи: 318
сказав Дякую: 161
сказали Дякую 139 раз(и) в 52 повідомленні
Re: Дозатор аквариумных удобрений от spav777 ===www.aquaforum.ua===

Цитата:
Допис від dimul Переглянути допис
Ну на плате не видно т.к. это смд, а они с обратной стороны. На схеме есть только один R*, да и тот пунктиром.
Тот что пунктиром,это подтяжка 7 лапы на шину питания,ставить не обязательно.А остальные которые идут от 2 лапы меги....,так их нет на схеме,видать у автора была задумка какая то но он от неё отказался,а на плате просто забыл убрать элементы.
__________________
Единожды солгавши, кто тебе поверит.

Наутилус поза форумом   Відповісти з цитуванням
cказали "Дякую" Наутилус за цей допис:
dimul (26.11.2013)
Старий 24.11.2013, 01:37   #192
Живу я тут
  
 
Аватар для Наутилус
 
Реєстрація: 20.01.2013
Звідки Ви: Харьков,Украина
Дописи: 318
сказав Дякую: 161
сказали Дякую 139 раз(и) в 52 повідомленні
Re: Дозатор аквариумных удобрений от spav777 ===www.aquaforum.ua===

Для большей повторяемости этого дозатора,если автор не против,выкладываю немного изменённую плату (делал под себя,и из того что было).Из схемы исключил стабилизатор на 12 вольт,за ненадобностью.
Мініатюри долучень
Щоб збільшити малюнок, клацніть по ньому
Назва:  ПЛАТА.jpg
Переглядів: 353
Розмір:  130,1 КБ
ID:	384878   Щоб збільшити малюнок, клацніть по ньому
Назва:  АКВАДОЗАТОР.jpg
Переглядів: 420
Розмір:  97,4 КБ
ID:	384879   Щоб збільшити малюнок, клацніть по ньому
Назва:  СХЕМА БЕЗ СТАБИЛИЗАТОРА 12 ВОЛЬТ..jpg
Переглядів: 384
Розмір:  40,7 КБ
ID:	384880  
Долучені файли
Тип файлу: rar ДОЗАТОР ПЛАТА.rar (45,2 КБ, 167 переглядів)
__________________
Единожды солгавши, кто тебе поверит.

Наутилус поза форумом   Відповісти з цитуванням
cказали "Дякую" Наутилус за цей допис:
Sem (24.11.2013)
Старий 25.11.2013, 12:53   #193
Живу я тут
  
 
Аватар для Vadim_VD
 
Реєстрація: 02.11.2010
Звідки Ви: Донецк
Дописи: 122
сказав Дякую: 31
сказали Дякую 37 раз(и) в 28 повідомленні
Re: Дозатор аквариумных удобрений от spav777 ===www.aquaforum.ua===

Приветствую!
Цитата:
Допис від dimul Переглянути допис
В левой верхней четверти есть конденсатор и 2 резистора со знаком *, а в перечне их нет. Что туда паять?
Кондер 68n, Резистор 120 ом, сверху -- ничего. У меня так запаяно, почему -- уже не помню, что-то надо было проверить . Во вложении платка старинная -- там есть (я ее отзеркалил чтоб понятнее было) .
PS: Вот! Вспомнил! Верхний резистор завязан с часами! 4к7. см. пост 19 http://www.aquaforum.ua/showpost.php...7&postcount=19
И ответ на мой и Твой вопрос следующий пост № 20: http://www.aquaforum.ua/showpost.php...4&postcount=20
Мініатюри долучень
Щоб збільшити малюнок, клацніть по ньому
Назва:  Back_rotation.jpg
Переглядів: 362
Розмір:  144,3 КБ
ID:	385358  


__________________


Востаннє редагував Vadim_VD: 25.11.2013 о 21:28..
Vadim_VD поза форумом   Відповісти з цитуванням
cказали "Дякую" Vadim_VD за цей допис:
dimul (26.11.2013)
Старий 26.11.2013, 17:48   #194
Придивляюся
  
 
Реєстрація: 01.09.2013
Звідки Ви: Днепропетровск
Дописи: 98
сказав Дякую: 36
сказали Дякую 53 раз(и) в 50 повідомленні
Re: Дозатор аквариумных удобрений от spav777 ===www.aquaforum.ua===

Цитата:
Допис від Vadim_VD Переглянути допис
Приветствую!


Кондер 68n, Резистор 120 ом, сверху -- ничего. У меня так запаяно, почему -- уже не помню, что-то надо было проверить . Во вложении платка старинная -- там есть (я ее отзеркалил чтоб понятнее было) .
PS: Вот! Вспомнил! Верхний резистор завязан с часами! 4к7. см. пост 19 http://www.aquaforum.ua/showpost.php...7&postcount=19
И ответ на мой и Твой вопрос следующий пост № 20: http://www.aquaforum.ua/showpost.php...4&postcount=20
Спасибо! Очень аккуратная плата получилась. А что это в правом верхнем углу, однокорпусный диодный мост?

dimul поза форумом   Відповісти з цитуванням
Старий 27.11.2013, 13:31   #195
Живу я тут
  
 
Аватар для Vadim_VD
 
Реєстрація: 02.11.2010
Звідки Ви: Донецк
Дописи: 122
сказав Дякую: 31
сказали Дякую 37 раз(и) в 28 повідомленні
Re: Дозатор аквариумных удобрений от spav777 ===www.aquaforum.ua===

Приветствую!
Цитата:
Допис від dimul Переглянути допис
А что это в правом верхнем углу, однокорпусный диодный мост?
Да! DB107. По-началу я сделал по схеме, но выяснилось, что у меня не работал 1 или 2 диода, бежать покупать новые было лень (да и поздновато уже было), вот и поставил что было под рукой -- такой мосток.


__________________

Vadim_VD поза форумом   Відповісти з цитуванням


Share/Bookmark

Відповідь


Тут присутні: 3 (учасників - 0 , гостей - 3)
 
Параметри теми
Параметри перегляду

Ваші права у розділі
Ви не можете створювати теми
Ви не можете писати дописи
Ви не можете долучати файли
Ви не можете редагувати дописи

BB-код є Увімк.
Усмішки Увімк.
[IMG] код Увімк.
HTML код Вимк.

Швидкий перехід


Часовий пояс GMT +3. Поточний час: 08:39.


vBulletin 3.8.7 ; Copyright © 2000-2026 Jelsoft Enterprises Limited
Переклад: © Віталій Стопчанський, 2004-2010
(с)Бешлега Олександр Анатолійович, 2002-2025. Використання матеріалів сайту без посилання на джерело заборонено.
Дякуємо за ліцензійну версію форума компанію Барбус, представника торгової марки Sera в Україні.


no new posts