 |
|
03.04.2013, 14:23
|
|
|
Простой диммер для LED
Бан за нарушения
Реєстрація: 21.06.2010
Звідки Ви: Харьков
Дописи: 775
сказав Дякую: 115
сказали Дякую 463 раз(и) в 234 повідомленні

03.04.2013, 14:23
Рейтинг:
()
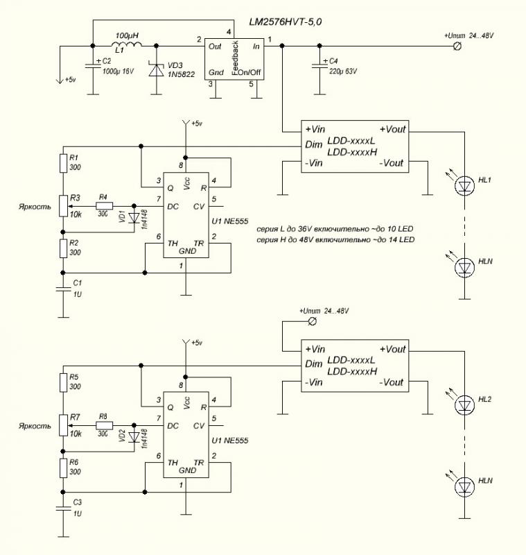
Не секрет что с каждым днем все больше набирает популярность освещение на светодиодах. Многие уже пытаются да и делают себе LED освещение в любимый аквариум. Как правило абсолютно точно угадать с количеством используемых светодиодов не получается, а особенно в пропорции количества цветных и белых.
На выручку придет контроллер, но это дорого, не каждый сможет повторить (спаять или запрограммировать микроконтроллер). Поэтому решил поделится очень простым способом контролировать яркость каналов освещения.
Для начала Вам нужно определится с количеством и потребляемым током светодиодов, это необходимо для выбора источника питания и драйвера. Подробно описывать не буду т.к. уже упоминалось http://www.aquaforum.ua/showpost.php...59&postcount=1.
Я предлагаю использовать светодиодные драйвера фирмы MEAN WELL серии LDD- H или LDD- L. Это компактные драйвера монтируемые на плату с возможностью регулирования выходного тока при помощи ШИМ (широтно-импульсная модуляция) сигнала, имеют широкий диапазон напряжений и токов.
Вот мы и добрались к моменту где взять этот самый ШИМ.
Для опытных электронщиков давно известна схема с применением микросхемы NE555.

Чем же она хороша? А тем что буквально за копейки позволяет производить ШИМ сигнал. Регулировка производится резистором RV1 в диапазоне 0...100% яркости.
Итак осталось всего лишь изготовить по одному ШИМ генератору на канал управления и при помощи поворота ручки потенциометра выставить желаемую яркость свечения.
Далее статья дополнится полной схемой подключения и печатными платами.
Начнем с максимума, это питание в 48В.
Дело в том что стандартные источники питания имеют напряжения выхода : 12в, 24в и 48в поэтому будет создана таблица подбора схем с минимальными денежными затратами, в последствии будет интерактивная таблица для оптимального выбора источника питания по напряжению, драйвера от MEAN WELL и не только, и оптимальной схемы и платы.
Критика и обсуждение приветствуется!
Продолжение следует.
Схемы опубликованы в Splan7.
Платы в Sprint-Layout v.6.0
Исследования в Proteus
Мініатюри долучень
Долучені файли
Востаннє редагував klimnet: 04.09.2013 о 18:11..
|
|
Переглядів: 40049
|
|
Ці 15 користувач(ів) сказали Дякую klimnet за це повідомлення:
|
aides (04.04.2013), AYakushkin (03.04.2013), briz07 (03.04.2013), Floyd (10.02.2014), Kristoff (03.04.2013), manulo (03.04.2013), min-kin (04.04.2013), nickanya (03.04.2013), Oppozith (09.04.2013), PADLOCKA (27.01.2018), pr_pavel (12.02.2014), Starcomputer (03.04.2013), teist (12.06.2013), yarishNEW (01.01.2016), Игорь-1 (14.09.2015) |
07.02.2014, 19:36
|
#31
|
|
Живу я тут
Реєстрація: 20.08.2010
Звідки Ви: Киев, Соломенка
Дописи: 747
сказав Дякую: 323
сказали Дякую 255 раз(и) в 181 повідомленні
|
Re: Простой диммер для LED ===www.aquaforum.ua===
Цитата:
Допис від pr_pavel
Планируется светильник все 1 ватные на радиаторе - 20шт холодно-белых, 7шт белых, 3 красных, 4 синих, 3 зеленых. Какую лучше сделать на 24 или 48 вольт. спасибо зараннее
|
Смотря, как Вы собираетесь раскидать их по каналам.
К примеру, тот же Cree XT-E по даташиту (на практике не проверял, но как раз сегодня себе расчитывал варианты) имеет падение напряжения 3.1 В на номинальном токе 350 мА. То есть на 48 В приходится максимум 15, а скорее 14 кристаллов при номинальном токе. Это максимальная длина цепочки. На 24 В - соответственно 7 кристаллов. Но это ж ещё надо найти драйвер на номинальный ток, у нас всё сплошь 700 мА продают. А там уже выше падение напряжения, 3.3 В вроде.
У цветных диодов цифры иные. Красные Cree XP-E, кажется, 2.1 В, а зелёные - 3.3 В на номинальном токе. То есть на 24 В можно воткнуть 10-11 красных кристаллов и только 7, если не 6, зелёных. Опять же, это не практический опыт работы с данными кристаллами, а цифры и графики из даташита с сайта производителя. На 48 В - вдвое больше, но у вас их там вроде как и так мало. К тому же мне кажется сомнительной идея гонять 48-вольтовый драйвер на трёх красных диодах.
Если исходить из 24 вольт - пожалуй, получается три драйвера на 7+7+6 холодных, и по одному на все остальные. Итого 5 каналов, 7 драйверов.
|
|
|
09.02.2014, 01:37
|
#32
|
|
Придивляюся
Реєстрація: 15.02.2012
Звідки Ви: Харьков
Дописи: 28
сказав Дякую: 6
сказали Дякую 6 раз(и) в 6 повідомленні
|
Re: Простой диммер для LED ===www.aquaforum.ua===
Цитата:
Допис від klinok
Смотря, как Вы собираетесь раскидать их по каналам.
К примеру, тот же Cree XT-E по даташиту (на практике не проверял, но как раз сегодня себе расчитывал варианты) имеет падение напряжения 3.1 В на номинальном токе 350 мА. То есть на 48 В приходится максимум 15, а скорее 14 кристаллов при номинальном токе. Это максимальная длина цепочки. На 24 В - соответственно 7 кристаллов. Но это ж ещё надо найти драйвер на номинальный ток, у нас всё сплошь 700 мА продают. А там уже выше падение напряжения, 3.3 В вроде.
У цветных диодов цифры иные. Красные Cree XP-E, кажется, 2.1 В, а зелёные - 3.3 В на номинальном токе. То есть на 24 В можно воткнуть 10-11 красных кристаллов и только 7, если не 6, зелёных. Опять же, это не практический опыт работы с данными кристаллами, а цифры и графики из даташита с сайта производителя. На 48 В - вдвое больше, но у вас их там вроде как и так мало. К тому же мне кажется сомнительной идея гонять 48-вольтовый драйвер на трёх красных диодах.
Если исходить из 24 вольт - пожалуй, получается три драйвера на 7+7+6 холодных, и по одному на все остальные. Итого 5 каналов, 7 драйверов.
|
спасибо! еще вопросик драйвер брать на 350мА
|
|
|
09.02.2014, 10:29
|
#33
|
|
Живу я тут
Реєстрація: 26.11.2012
Звідки Ви: Дубно - Київ
Дописи: 2.799
сказав Дякую: 488
сказали Дякую 1.398 раз(и) в 1.059 повідомленні
|
Re: Простой диммер для LED ===www.aquaforum.ua===
Вы посмотрите по даташиту сколько люмен на 350 получите и сколько на 700.
Набито Тапком на Моторе
__________________
То что рыба гниет с головы, чаще всего является оправданием хвоста…
__________________ 
|
|
|
09.02.2014, 23:00
|
#34
|
|
Придивляюся
Реєстрація: 15.02.2012
Звідки Ви: Харьков
Дописи: 28
сказав Дякую: 6
сказали Дякую 6 раз(и) в 6 повідомленні
|
Re: Простой диммер для LED ===www.aquaforum.ua===
Цитата:
Допис від steals81
Вы посмотрите по даташиту сколько люмен на 350 получите и сколько на 700.
Набито Тапком на Моторе
|
подскажите трансформатор может быть источником питания на несколько каналов или нужен блок питания и если на несколько каналов возможно какова мощность трансформатора или блока питания. спасибо
|
|
|
10.02.2014, 00:02
|
#35
|
|
Живу я тут
Реєстрація: 20.08.2010
Звідки Ви: Киев, Соломенка
Дописи: 747
сказав Дякую: 323
сказали Дякую 255 раз(и) в 181 повідомленні
|
Re: Простой диммер для LED ===www.aquaforum.ua===
Цитата:
Допис від pr_pavel
подскажите трансформатор может быть источником питания на несколько каналов или нужен блок питания и если на несколько каналов возможно какова мощность трансформатора или блока питания. спасибо
|
Ох...
Вероятно, рановато пока думать о диммируемой схеме, если такие вопросы возникают. Лучше сначала собрать простую недиммируемую, только выключатель, драйверы и диоды.
Голый трансформатор на 50 Гц никак не может быть источником питания для этих диодов. Потому как трансформатор даёт переменный ток, а диодам нужен постоянный, да ещё и стабилизированный.
На самом деле сейчас выгоднее заказать из Китая целый блок питания, который за счёт работы трансформатора на более высокой частоте окажется компактнее одного только трансформатора аналогичной мощности на 50 Гц, легче, красивее потенциальной самоделки, с защитой от КЗ на выходе и при этом дешевле. Ну или тут приобрести такой же, люди возят.
Мощность в этом случае просто расчитать. Умножьте напряжение на выходе блока на суммарный ток всех драйверов, добавьте к получившейся цифре ещё минимум 25-30 процентов. Если планируете ещё добавлять каналы - посчитайте сразу и их, "чтобы два раза не бегать". На самом деле ток будет несколько меньше, но тут уже надо точно знать, какие будут драйверы и вся остальная нагрузка.
|
|
|
|
Ці 2 користувач(ів) сказали Дякую klinok за це повідомлення:
|
|
10.02.2014, 00:09
|
#36
|
|
Живу я тут
Реєстрація: 26.11.2012
Звідки Ви: Дубно - Київ
Дописи: 2.799
сказав Дякую: 488
сказали Дякую 1.398 раз(и) в 1.059 повідомленні
|
Re: Простой диммер для LED ===www.aquaforum.ua===
Трансформатор (как устройство) не может являться блоком питания так как кроме понижения напряжения через обмотки больше ничего не делает, надо хотя бы ещё (как минимум) диодный мост и ёмкость для развязки цепи!
Дайте точные ТТХ СД и я скажу какой БП Вам надо, а то "в гадание на кофейной гуще" я не верю...
"Набито Тапком на 4-х ядреной Доске"
__________________
То что рыба гниет с головы, чаще всего является оправданием хвоста…
__________________ 
|
|
|
11.02.2014, 03:42
|
#37
|
|
Придивляюся
Реєстрація: 15.02.2012
Звідки Ви: Харьков
Дописи: 28
сказав Дякую: 6
сказали Дякую 6 раз(и) в 6 повідомленні
|
Re: Простой диммер для LED ===www.aquaforum.ua===
Цитата:
Допис від klinok
Ох...
Вероятно, рановато пока думать о диммируемой схеме, если такие вопросы возникают. Лучше сначала собрать простую недиммируемую, только выключатель, драйверы и диоды.
Голый трансформатор на 50 Гц никак не может быть источником питания для этих диодов. Потому как трансформатор даёт переменный ток, а диодам нужен постоянный, да ещё и стабилизированный.
На самом деле сейчас выгоднее заказать из Китая целый блок питания, который за счёт работы трансформатора на более высокой частоте окажется компактнее одного только трансформатора аналогичной мощности на 50 Гц, легче, красивее потенциальной самоделки, с защитой от КЗ на выходе и при этом дешевле. Ну или тут приобрести такой же, люди возят.
Мощность в этом случае просто расчитать. Умножьте напряжение на выходе блока на суммарный ток всех драйверов, добавьте к получившейся цифре ещё минимум 25-30 процентов. Если планируете ещё добавлять каналы - посчитайте сразу и их, "чтобы два раза не бегать". На самом деле ток будет несколько меньше, но тут уже надо точно знать, какие будут драйверы и вся остальная нагрузка.
|
Спасибо большое вроде бы разобрался со всем необходимым
|
|
|
20.03.2014, 03:06
|
#38
|
|
Придивляюся
Реєстрація: 15.02.2012
Звідки Ви: Харьков
Дописи: 28
сказав Дякую: 6
сказали Дякую 6 раз(и) в 6 повідомленні
|
Re: Простой диммер для LED ===www.aquaforum.ua===
Добрый день. При сравнении схемы и платы есть расхождения по деталям - нарисовал вот такую нет ли ошибок. Покупка smd резисторов и конденсаторов только 100шт если нет ошибок попробую собрать на обычных деталях все необходимое брал по схеме. Большое спасибо.
|
|
|
25.03.2014, 03:25
|
#39
|
|
Придивляюся
Реєстрація: 15.02.2012
Звідки Ви: Харьков
Дописи: 28
сказав Дякую: 6
сказали Дякую 6 раз(и) в 6 повідомленні
|
Re: Простой диммер для LED ===www.aquaforum.ua===
Цитата:
Допис від pr_pavel
Добрый день. При сравнении схемы и платы есть расхождения по деталям - нарисовал вот такую нет ли ошибок. Покупка smd резисторов и конденсаторов только 100шт если нет ошибок попробую собрать на обычных деталях все необходимое брал по схеме. Большое спасибо.
|
собрал по вашей схеме не работает, электронщики подсказали возможную ошибку - конденсатор 10n второй контакт никуда не продолжается так ли это? спасибо
|
|
|
26.03.2014, 08:43
|
#40
|
|
Живу я тут
Реєстрація: 20.08.2010
Звідки Ви: Киев, Соломенка
Дописи: 747
сказав Дякую: 323
сказали Дякую 255 раз(и) в 181 повідомленні
|
Re: Простой диммер для LED ===www.aquaforum.ua===
А откуда взялся "конденсатор 10n"?
В первом посте темы три схемы, но там таких номиналов нет.
|
|
|
28.03.2014, 17:46
|
#41
|
|
Придивляюся
Реєстрація: 15.02.2012
Звідки Ви: Харьков
Дописи: 28
сказав Дякую: 6
сказали Дякую 6 раз(и) в 6 повідомленні
|
Re: Простой диммер для LED ===www.aquaforum.ua===
Цитата:
Допис від klinok
А откуда взялся "конденсатор 10n"?
В первом посте темы три схемы, но там таких номиналов нет.
|
на печатной плате, а делал действительно по схеме и выложил платы, кому необходимо можете обновить пост
|
|
|
01.04.2014, 09:37
|
#42
|
|
Живу я тут
Реєстрація: 19.11.2012
Звідки Ви: Канев
Дописи: 434
сказав Дякую: 185
сказали Дякую 221 раз(и) в 125 повідомленні
|
Відповідь: Простой диммер для LED ===www.aquaforum.ua===
Спасибо автору темы за столь подробное описание. Уже заканчиваю собирать.
А попутно хотел спросить: а можно использовать сдвоенную (NE556) или счетверенную (NE558) версию микросхемы?
Допустим что бы диммировать большее кол-во диодов, или сразу два канала (теплый,холодный)...
|
|
|
01.04.2014, 10:35
|
#43
|
|
Живу я тут
Реєстрація: 20.08.2010
Звідки Ви: Киев, Соломенка
Дописи: 747
сказав Дякую: 323
сказали Дякую 255 раз(и) в 181 повідомленні
|
Re: Простой диммер для LED ===www.aquaforum.ua===
Конечно, можно.
|
|
|
|
cказали "Дякую" klinok за цей допис:
|
|
01.04.2014, 11:53
|
#44
|
|
Бан за нарушения
Реєстрація: 21.06.2010
Звідки Ви: Харьков
Дописи: 775
сказав Дякую: 115
сказали Дякую 463 раз(и) в 234 повідомленні
|
Re: Відповідь: Простой диммер для LED ===www.aquaforum.ua===
Привет всем, извините что так долго не выходил на связь, лежал с поломанной ногой.
На плате действительно ошибка с маркировкой и с дорожками, я и не помню уже в каком пьяном угаре эту плату разводил, сегодня вечером поправлю.
Цитата:
Допис від AYakushkin
Спасибо автору темы за столь подробное описание. Уже заканчиваю собирать.
А попутно хотел спросить: а можно использовать сдвоенную (NE556) или счетверенную (NE558) версию микросхемы?
|
можно конечно, только я выигрыша в этом не вижу, по цене ничего не меняется да и с разводкой платы нужно подолбаться, как по мне проще повторить каналы
Востаннє редагував klimnet: 01.04.2014 о 12:50..
|
|
|
|
cказали "Дякую" klimnet за цей допис:
|
|
03.04.2014, 19:43
|
#45
|
|
Придивляюся
Реєстрація: 15.02.2012
Звідки Ви: Харьков
Дописи: 28
сказав Дякую: 6
сказали Дякую 6 раз(и) в 6 повідомленні
|
Re: Відповідь: Простой диммер для LED ===www.aquaforum.ua===
[QUOTE=klimnet;2780012]Привет всем, извините что так долго не выходил на связь, лежал с поломанной ногой.
На плате действительно ошибка с маркировкой и с дорожками, я и не помню уже в каком пьяном угаре эту плату разводил, сегодня вечером поправлю.
Собрал несколько сборок, все работает супер. Повторюсь автору спасибо. Сделал плату под LDD H подключал халодно белые, цветные подключал LDD L цена вопроса около 30 гр. Автор можете кому необходимо выложить
|
|
|
 |
|
|
Тут присутні: 1 (учасників - 0 , гостей - 1)
|
|
|
| Параметри теми |
|
|
| Параметри перегляду |
Лінійний вигляд
|
Ваші права у розділі
|
Ви не можете створювати теми
Ви не можете писати дописи
Ви не можете долучати файли
Ви не можете редагувати дописи
HTML код Вимк.
|
|
|
Часовий пояс GMT +3. Поточний час: 02:52.
|