На головну сторінку Аквафорум
На головну сторінку




Назад   Аквафорум - форум акваріумістів та тераріумістів > Акваріум та обладнання > "Самоделкин" > Аквариумная автоматика

Примітки

Відповідь
 
Параметри теми Параметри перегляду
Старий 23.07.2013, 14:58  
Контроллер на базе Arduino Mega 2560 + 3.2" TFT Touch LCD + Android
Бан за нарушения

Реєстрація: 04.01.2009
Звідки Ви: Полтава
Дописи: 5.494
Надіслати повідомлення для sae74 на ICQ Надіслати повідомлення для sae74 на Skype
 

сказав Дякую: 6.242
сказали Дякую 5.758 раз(и) в 2.264 повідомленні
sae74 sae74 поза форумом 23.07.2013, 14:58
Рейтинг: (14 голосов - 5,00 средняя оценка)

Какое то время назад решил я собрать свой вариант контроллера для аквариума.
На долго затянулся этот процесс.
Идейным вдохновителем стал Pimass,а автором графики и дизайна экранов его девушка Виктория. За что им огромное спасибо. У меня фантазии так и не хватило.

Вот на чем собран контроллер


************************************************** *************************

mega 2560
экран 3,2

переходник между экраном и ардуиной

часы RTC DS1307

Переходник нужно перепаивать 8 проводов.

У меня в теме есть плата этого переходника с часами, делителем напряжения для пш. но собирать еее нужно самому. Детали стоят копейки. Плату можно заказать у китайцев но минимум 10 штук. или у меня есть еще парочка по 5 долларов.
Тогда все аккуратно без соплей и не нужно танцев с бубном.

Это минимум что нужно для запуска программы.
Еще блок питания на 5 вольт, если будут вентиляторы то и на 12 вольт. вот такой на два напряжения 12 и 5 вольт сразу.

Для управления каналами до 24 вольт можно использовать сборку на 4 канала или на 1 канал

Для нагрузки на 220 вольт такие реле, но я использую силовую плату на симисторах.
ПШ усилитель собрать самому, лан модуль стоит 14-17 долларов, но не стоит его брать, у меня реализовано только мониторинг на андроид телефон и дальше развивать нет времени.

Датчик температуры для пресной воды

************************************************** *************************




Контроллер имеет 9 каналов для подключения нагрузки.
На каждый канал до 7 отдельных программ.
Дополнительно канал на работу с фильтром (временное отключение). Канал управления кулером охлаждения LED светильника.
Часы реального времени.


Можно подключить следующие датчики контроля:
4 датчика температуры
4 пш электрода
2 ультразвуковых датчика уровня воды

Каждый датчик можно одновременно использовать для управления несколькими каналами. Например:
1 канал осуществляет подачу СО2 согласно данным с электрода ПШ до уровня 6.00
2 канал следит что бы показания с того же электрода и как только показания достигнут 5.5 начнет работать компрессор и подавать воздух в аквариум.

Что умеет делать контроллер:
1. включать свет по таймеру (рассвет/закат)
2. контроль температуры обогрев/охлаждение
3. контроль СО2 повышение/понижение
4. контроль уровня воды слив/долив
5. подача удо или других жидкостей
6. каждый канал имеет регулировку PWM (шим) уровня,
есть возможность выбирать PWM частоту для всех каналов сразу, следующие значения в Гц: 3000, 2500, 2000, 1500, 1000, 500
7. калибровка дозатора УДО, Подача УДО с точностью 0,5 мл.
8. калибровка ПШ электродов
9. отключение фильтра от 10 до 50 минут
Пункты с 2 по 5 можно ограничить по времени. Например контроль CO2 с 8-00 до 19-00

В планах:
1 Подключить LAN модуль для управлением контроллером
2 Сделать ведение ЛОГ файла данных
3 Сделать управление помпой течения для моря

Необходима помощь в разработке силовой исполнительной платы
Буду рад любой помощи.



Главный экран
Скрытый текст



Пример работы с программы, немного устаревшая версия.


Исходники можно скачать тут
Данная версия работает у меня уже давно и вроде бы стабильно.
Есть некоторые "баги" но их исправляю.
Если я смог сделать, то Вы уж точно сможете.....


Инструкция по сборке
Тут

Для тех кто захочет повторить «MegashildSAE»
Тут

Новое в контроллере: 22 февраля 2015г.
1. Убрал внешний ЕЕПРОМ, все хранится на ардуине.
2. Заменил поплавковые датчики уровня воды 4 шт, на 2 ультразвуковых.
3. Сделал калибровку уровня воды для срабатывания датчика.
4. Добавил экран с отображением состояний выходных каналов в Диаграмме.

Востаннє редагував sae74: 23.02.2016 о 08:17..
Переглядів: 482154
Відповісти з цитуванням
Ці 62 користувач(ів) сказали Дякую sae74 за це повідомлення:
Afra (19.03.2015), Aleks34 (05.05.2015), Alex1970 (02.03.2016), alexhaf (03.06.2018), alex_zm (08.01.2017), AndrewUh (02.04.2017), andreymakaroff (01.04.2016), Asrok (27.10.2016), avk71 (20.12.2015), chikvlad (03.12.2017), DEaD_MOPO3 (27.10.2013), Dimgat (28.07.2017), EVGENIYS (25.07.2013), frozen (22.03.2015), GOREZ (23.07.2013), Heet (18.03.2015), iris_ko (12.03.2016), Koroba (03.04.2015), LVit (24.10.2013), maksim_pw (06.05.2015), maxkor1973 (08.07.2015), Mike Creative (20.03.2015), nanolab (20.04.2015), nikservice (18.09.2013), Opsis (05.05.2014), paradox860 (25.02.2015), pimass (23.07.2013), radiys (24.07.2013), Robby (08.07.2014), Rulik (12.10.2016), Ruslan.Kuchma (16.11.2015), ryajentzev (24.01.2016), s2dd (23.07.2013), Salton (26.07.2013), SeamanOfFortune (06.04.2015), Sem (23.07.2013), Sergey75 (01.03.2014), Sergeyg (24.07.2013), Sergio_Bad (23.04.2015), silversilversilver (19.04.2015), spav777 (23.07.2013), Starcomputer (23.07.2013), TakedaMaru (12.08.2013), Udav4ik (16.10.2015), UraUta (23.07.2013), US5TC (22.03.2015), usaty (14.05.2015), vettan (01.04.2015), viv1976 (24.07.2013), vivat_ko (23.07.2013), VOKA (25.07.2013), vsg (16.11.2013), Zoran_v (19.03.2015), zps (08.01.2017), Вечно Молодой (17.11.2013), Дима11 (21.07.2014), дух святой истины (23.07.2013), Игорь-1 (31.10.2014), КЫСЬ (11.02.2014), Маркес (23.07.2013), Снегозавр (03.03.2015), старик (24.07.2013)
Старий 14.02.2014, 08:23   #256
Бан за нарушения
  
 
Реєстрація: 04.01.2009
Звідки Ви: Полтава
Дописи: 5.494
сказав Дякую: 6.242
сказали Дякую 5.758 раз(и) в 2.264 повідомленні
Надіслати повідомлення для sae74 на ICQ Надіслати повідомлення для sae74 на Skype
Re: Контроллер на базе Arduino Mega 2560 + 3.2" TFT Touch LCD ===www.aquaforum.ua===

paradox860, не забудь перенести пины на тачскрин!

Может имеет смысл сделать ее немного длиннее и разместить еепром и питане для ПШ усилителя? Разместить боковые разъемы для для подключения нагрузки и датчиков?


__________________

sae74 поза форумом   Відповісти з цитуванням
Старий 14.02.2014, 09:05   #257
Придивляюся
  
 
Реєстрація: 01.09.2011
Звідки Ви: Ставропольский краи
Дописи: 78
сказав Дякую: 27
сказали Дякую 49 раз(и) в 28 повідомленні
Re: Контроллер на базе Arduino Mega 2560 + 3.2" TFT Touch LCD ===www.aquaforum.ua===

Цитата:
Допис від sae74 Переглянути допис
paradox860, не забудь перенести пины на тачскрин!

Может имеет смысл сделать ее немного длиннее и разместить еепром и питане для ПШ усилителя? Разместить боковые разъемы для для подключения нагрузки и датчиков?
Пины тачскрина перенес, еепром поместится сюда. (Какой чип кстате? Схемка подключения есть?) А вот питание для пш усилителя, несовсем понял очем речь...
Сделаю ее пошире, чтоб коннекторы вывести по бокам.
__________________
Сообщество аквариумистов КМВ www.aquakmv.com

paradox860 поза форумом   Відповісти з цитуванням
Старий 14.02.2014, 09:31   #258
Бан за нарушения
  
 
Реєстрація: 04.01.2009
Звідки Ви: Полтава
Дописи: 5.494
сказав Дякую: 6.242
сказали Дякую 5.758 раз(и) в 2.264 повідомленні
Надіслати повідомлення для sae74 на ICQ Надіслати повідомлення для sae74 на Skype
Re: Контроллер на базе Arduino Mega 2560 + 3.2" TFT Touch LCD ===www.aquaforum.ua===

Цитата:
Допис від paradox860 Переглянути допис
А вот питание для пш усилителя, несовсем понял очем речь..
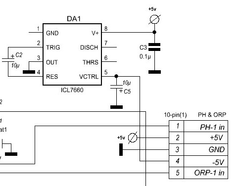
нужно двуполярное питание
Щоб збільшити малюнок, клацніть по ньому
Назва:  Схема (21).JPG
Переглядів: 632
Розмір:  24,7 КБ
ID:	407673

еепром 24lc256
Щоб збільшити малюнок, клацніть по ньому
Назва:  123.JPG
Переглядів: 302
Розмір:  12,3 КБ
ID:	407674


__________________

sae74 поза форумом   Відповісти з цитуванням
cказали "Дякую" sae74 за цей допис:
paradox860 (14.02.2014)
Старий 14.02.2014, 09:55   #259
Модератор Винницкого клуба аквариумистов
  
 
Аватар для pimass
 
Реєстрація: 22.05.2009
Звідки Ви: Варшава-Вишенка
Дописи: 12.801
сказав Дякую: 2.464
сказали Дякую 5.200 раз(и) в 3.381 повідомленні
Re: Контроллер на базе Arduino Mega 2560 + 3.2" TFT Touch LCD ===www.aquaforum.ua===

Цитата:
Допис від sae74 Переглянути допис
Вспомнил что у pimass переходник на чипах и он у него работает без изменения пинов.
При чем работает с картой в 4 гига.
__________________
Танцуют звезды и луна © Как там начало?

guns don't kill people, people kill people

[URL="http://www.aquaforum.ua/showthread.php?p=3238854#post3238854"][B][I][SIZE="4"][COLOR="Red"][FONT="Courier New"]Светодиоды Cree XT-E, термокомпаунд, драйвера Mean Well[/FONT][/COLOR][/SIZE][/I][/B][/URL]


__________________

pimass поза форумом   Відповісти з цитуванням
Старий 14.02.2014, 10:12   #260
Модератор Винницкого клуба аквариумистов
  
 
Аватар для pimass
 
Реєстрація: 22.05.2009
Звідки Ви: Варшава-Вишенка
Дописи: 12.801
сказав Дякую: 2.464
сказали Дякую 5.200 раз(и) в 3.381 повідомленні
Re: Контроллер на базе Arduino Mega 2560 + 3.2" TFT Touch LCD ===www.aquaforum.ua===

Может на плате сразу затулить разъем такого плана, для съема управляющих сигналов сигналов с контроллера?
__________________
Танцуют звезды и луна © Как там начало?

guns don't kill people, people kill people

[URL="http://www.aquaforum.ua/showthread.php?p=3238854#post3238854"][B][I][SIZE="4"][COLOR="Red"][FONT="Courier New"]Светодиоды Cree XT-E, термокомпаунд, драйвера Mean Well[/FONT][/COLOR][/SIZE][/I][/B][/URL]


__________________

pimass поза форумом   Відповісти з цитуванням
Старий 14.02.2014, 10:31   #261
Придивляюся
  
 
Реєстрація: 01.09.2011
Звідки Ви: Ставропольский краи
Дописи: 78
сказав Дякую: 27
сказали Дякую 49 раз(и) в 28 повідомленні
Re: Контроллер на базе Arduino Mega 2560 + 3.2" TFT Touch LCD ===www.aquaforum.ua===

D-SUB интересная идея)
Как то так
тут:
еепром
часы
питание для ph

Можно было бы прошивку подправить так, чтоб ЛЕД каналы отдельно были с настройкой от 0 до 255 и графическим интерфейсом)
Мініатюри долучень
Щоб збільшити малюнок, клацніть по ньому
Назва:  1.jpg
Переглядів: 310
Розмір:  44,1 КБ
ID:	407685  
__________________
Сообщество аквариумистов КМВ www.aquakmv.com


Востаннє редагував paradox860: 14.02.2014 о 10:44..
paradox860 поза форумом   Відповісти з цитуванням
Ці 2 користувач(ів) сказали Дякую paradox860 за це повідомлення:
pimass (14.02.2014), sae74 (14.02.2014)
Старий 14.02.2014, 10:42   #262
Бан за нарушения
  
 
Реєстрація: 04.01.2009
Звідки Ви: Полтава
Дописи: 5.494
сказав Дякую: 6.242
сказали Дякую 5.758 раз(и) в 2.264 повідомленні
Надіслати повідомлення для sae74 на ICQ Надіслати повідомлення для sae74 на Skype
Re: Контроллер на базе Arduino Mega 2560 + 3.2" TFT Touch LCD ===www.aquaforum.ua===

pimass, не очень удачный пример. Лучше обычные гребенки поставить.


__________________

sae74 поза форумом   Відповісти з цитуванням
Старий 14.02.2014, 10:43   #263
Модератор Винницкого клуба аквариумистов
  
 
Аватар для pimass
 
Реєстрація: 22.05.2009
Звідки Ви: Варшава-Вишенка
Дописи: 12.801
сказав Дякую: 2.464
сказали Дякую 5.200 раз(и) в 3.381 повідомленні
Re: Контроллер на базе Arduino Mega 2560 + 3.2" TFT Touch LCD ===www.aquaforum.ua===

Цитата:
Допис від sae74 Переглянути допис
не очень удачный пример.
Андрей, почему?
Цитата:
Допис від sae74 Переглянути допис
Лучше обычные гребенки поставить.
И потом ещё шлейфы от них к разъемам на корпус городить? А так с одной стороны кабель к контроллеру прикрутил, с другой "разлахматил" и подпаял проводки к чему нужно, по нему же можно пустить сигнал от термодатчиков. Единственное где нужна "гребенка" на подключение рН усилка ИМХО.
__________________
Танцуют звезды и луна © Как там начало?

guns don't kill people, people kill people

[URL="http://www.aquaforum.ua/showthread.php?p=3238854#post3238854"][B][I][SIZE="4"][COLOR="Red"][FONT="Courier New"]Светодиоды Cree XT-E, термокомпаунд, драйвера Mean Well[/FONT][/COLOR][/SIZE][/I][/B][/URL]


__________________

pimass поза форумом   Відповісти з цитуванням
Старий 14.02.2014, 10:50   #264
Бан за нарушения
  
 
Реєстрація: 04.01.2009
Звідки Ви: Полтава
Дописи: 5.494
сказав Дякую: 6.242
сказали Дякую 5.758 раз(и) в 2.264 повідомленні
Надіслати повідомлення для sae74 на ICQ Надіслати повідомлення для sae74 на Skype
Re: Контроллер на базе Arduino Mega 2560 + 3.2" TFT Touch LCD ===www.aquaforum.ua===

pimass, Потому что мы делаем бутерброд, и как на меня сложно будет подобрать корпус, что бы и экран и все разъемы вывести


__________________

sae74 поза форумом   Відповісти з цитуванням
Старий 14.02.2014, 11:06   #265
Модератор Винницкого клуба аквариумистов
  
 
Аватар для pimass
 
Реєстрація: 22.05.2009
Звідки Ви: Варшава-Вишенка
Дописи: 12.801
сказав Дякую: 2.464
сказали Дякую 5.200 раз(и) в 3.381 повідомленні
Re: Контроллер на базе Arduino Mega 2560 + 3.2" TFT Touch LCD ===www.aquaforum.ua===

Не согласный, корпусов есть куча и разных типоразмеров думаю это не проблема как раз...
__________________
Танцуют звезды и луна © Как там начало?

guns don't kill people, people kill people

[URL="http://www.aquaforum.ua/showthread.php?p=3238854#post3238854"][B][I][SIZE="4"][COLOR="Red"][FONT="Courier New"]Светодиоды Cree XT-E, термокомпаунд, драйвера Mean Well[/FONT][/COLOR][/SIZE][/I][/B][/URL]


__________________

pimass поза форумом   Відповісти з цитуванням
Старий 14.02.2014, 11:14   #266
Модератор Винницкого клуба аквариумистов
  
 
Аватар для pimass
 
Реєстрація: 22.05.2009
Звідки Ви: Варшава-Вишенка
Дописи: 12.801
сказав Дякую: 2.464
сказали Дякую 5.200 раз(и) в 3.381 повідомленні
Re: Контроллер на базе Arduino Mega 2560 + 3.2" TFT Touch LCD ===www.aquaforum.ua===

Цитата:
Допис від paradox860 Переглянути допис
Как то так
тут:
еепром
часы
питание для ph
Еще бы где то втулить резючек 4.7кОм, для подтяжки сигнальной линии шины 1-Wire к +5В (шина термодатчиков)
__________________
Танцуют звезды и луна © Как там начало?

guns don't kill people, people kill people

[URL="http://www.aquaforum.ua/showthread.php?p=3238854#post3238854"][B][I][SIZE="4"][COLOR="Red"][FONT="Courier New"]Светодиоды Cree XT-E, термокомпаунд, драйвера Mean Well[/FONT][/COLOR][/SIZE][/I][/B][/URL]


__________________

pimass поза форумом   Відповісти з цитуванням
cказали "Дякую" pimass за цей допис:
sae74 (14.02.2014)
Старий 14.02.2014, 11:24   #267
Модератор Винницкого клуба аквариумистов
  
 
Аватар для pimass
 
Реєстрація: 22.05.2009
Звідки Ви: Варшава-Вишенка
Дописи: 12.801
сказав Дякую: 2.464
сказали Дякую 5.200 раз(и) в 3.381 повідомленні
Re: Контроллер на базе Arduino Mega 2560 + 3.2" TFT Touch LCD ===www.aquaforum.ua===

А и ещё по идее нужна гребенка, если в будущем планируется подключение сетевого шилда. так как в "бутер" затулить сетку не выйдет ИМХО
__________________
Танцуют звезды и луна © Как там начало?

guns don't kill people, people kill people

[URL="http://www.aquaforum.ua/showthread.php?p=3238854#post3238854"][B][I][SIZE="4"][COLOR="Red"][FONT="Courier New"]Светодиоды Cree XT-E, термокомпаунд, драйвера Mean Well[/FONT][/COLOR][/SIZE][/I][/B][/URL]


__________________

pimass поза форумом   Відповісти з цитуванням
Старий 14.02.2014, 11:29   #268
Бан за нарушения
  
 
Реєстрація: 04.01.2009
Звідки Ви: Полтава
Дописи: 5.494
сказав Дякую: 6.242
сказали Дякую 5.758 раз(и) в 2.264 повідомленні
Надіслати повідомлення для sae74 на ICQ Надіслати повідомлення для sae74 на Skype
Re: Контроллер на базе Arduino Mega 2560 + 3.2" TFT Touch LCD ===www.aquaforum.ua===

Нужно отдельно вывести SPI, и еще один (сейчас сетка подключена к 10 пину), но дойдут руки - попробую вывести на свободный возле разъема экрана


__________________

sae74 поза форумом   Відповісти з цитуванням
Старий 14.02.2014, 14:12   #269
Придивляюся
  
 
Реєстрація: 01.09.2011
Звідки Ви: Ставропольский краи
Дописи: 78
сказав Дякую: 27
сказали Дякую 49 раз(и) в 28 повідомленні
Re: Контроллер на базе Arduino Mega 2560 + 3.2" TFT Touch LCD ===www.aquaforum.ua===

Пока остановимся на вот этом.
еепром
часы
ILC7660 -5в
выводы под датчики температуры
Предлагайте что куда сдвинуть переместить,если нужно. Что еще добавить, куда...
Мініатюри долучень
Щоб збільшити малюнок, клацніть по ньому
Назва:  1.jpg
Переглядів: 339
Розмір:  47,1 КБ
ID:	407740  
__________________
Сообщество аквариумистов КМВ www.aquakmv.com

paradox860 поза форумом   Відповісти з цитуванням
Ці 2 користувач(ів) сказали Дякую paradox860 за це повідомлення:
pimass (14.02.2014), sae74 (14.02.2014)
Старий 14.02.2014, 14:13   #270
Бан за нарушения
  
 
Реєстрація: 04.01.2009
Звідки Ви: Полтава
Дописи: 5.494
сказав Дякую: 6.242
сказали Дякую 5.758 раз(и) в 2.264 повідомленні
Надіслати повідомлення для sae74 на ICQ Надіслати повідомлення для sae74 на Skype
Re: Контроллер на базе Arduino Mega 2560 + 3.2" TFT Touch LCD ===www.aquaforum.ua===

paradox860, Супер


__________________

sae74 поза форумом   Відповісти з цитуванням


Share/Bookmark

Відповідь


Тут присутні: 3 (учасників - 0 , гостей - 3)
 
Параметри теми
Параметри перегляду

Ваші права у розділі
Ви не можете створювати теми
Ви не можете писати дописи
Ви не можете долучати файли
Ви не можете редагувати дописи

BB-код є Увімк.
Усмішки Увімк.
[IMG] код Увімк.
HTML код Вимк.

Швидкий перехід


Часовий пояс GMT +3. Поточний час: 12:45.


vBulletin 3.8.7 ; Copyright © 2000-2026 Jelsoft Enterprises Limited
Переклад: © Віталій Стопчанський, 2004-2010
(с)Бешлега Олександр Анатолійович, 2002-2025. Використання матеріалів сайту без посилання на джерело заборонено.
Дякуємо за ліцензійну версію форума компанію Барбус, представника торгової марки Sera в Україні.


no new posts