 |
|
10.09.2007, 23:49
|
|
|
Универсальный таймер для управления светом и прочими нагрузками!
Живу я тут
Реєстрація: 12.12.2005
Звідки Ви: Киев
Дописи: 540
сказав Дякую: 107
сказали Дякую 110 раз(и) в 62 повідомленні

10.09.2007, 23:49
Рейтинг:
(1 голосов - 5,00 средняя оценка)
Что он может?:
Включать и выключать свет в заданное время.
Включать и выключать свет по команде с кнопок.
При работе с электронным балластом (ЭПРА) с функцией плавной регулировки яркости (далее – диммер) может управлять светом по схеме ночь – сумерки – рассвет – день – закат – сумерки - ночь.
Включать и выключать в заданное время 3 независимые нагрузки. Суммарное количество включений-выключений для всех нагрузок – 5. Возможно также ручное включение-выключение с кнопок.
Измерять и показывать на дисплее температуру воды (диапазон 0°C – 99°C с дискретностью 1°C) и поддерживать заданную путем управления нагревателем (20°C - 39°C с точностью +-1°C).
По команде выключать на заданное время (до 95 мин. с дискретностью 5 мин.) фильтр.
Инфа взята здесь http://throgvar.nm.ru/dimmer628.htm
Собрал, всё чудно работает уже 3 месяца.
Рекомендую 
|
|
Переглядів: 222948
|
|
Ці 5 користувач(ів) сказали Дякую Пупс за це повідомлення:
|
|
04.04.2008, 22:25
|
#391
|
|
Живу я тут
Реєстрація: 19.01.2006
Звідки Ви: Киев
Дописи: 3.951
сказав Дякую: 1.011
сказали Дякую 1.080 раз(и) в 573 повідомленні
|
Ответ: Универсальный таймер для управления светом и прочими нагрузками! ===www.aquaforum.ua===
Цитата:
Допис від Baks
Раз такое дело, то давай расcказывай какой программой шьёшь и какой пик выбираешь ?
Дело в том что, прошивка скомпилирована под пик, без индекса А, а те твои пики с буквой а. Если шьёшь Icprog-ом версии 1.05, то в нём нет в списке pic628a. Скачай последнюю (1.06а) в этой версии уже добавили.
Мне например больше WinPic нравиться, он только под пики и заточен.
|
вот это вы барин задачу ставите. у приятеля здоровый програматор, внешний. универсальный. он на кардачах место 252, шьет на месте микрухи. Я прописывал все пики одновременно - ты свою перешивал?
|
|
|
04.04.2008, 23:02
|
#392
|
|
Активний участник форуму
Реєстрація: 04.04.2006
Звідки Ви: Киев
Дописи: 407
сказав Дякую: 67
сказали Дякую 515 раз(и) в 179 повідомленні
|
Ответ: Универсальный таймер для управления светом и прочими нагрузками! ===www.aquaforum.ua===
Цитата:
Допис від BlackAlex
вот это вы барин задачу ставите. у приятеля здоровый програматор, внешний. универсальный. он на кардачах место 252, шьет на месте микрухи. Я прописывал все пики одновременно - ты свою перешивал?
|
А что те пики были прошиты ? Я думал пустые были, взял да попрошивал.
Если хочешь могу тебе перешить, где-то у меня есть пару штук, могу зашить, потом где-нибудь пересечёмся ты мне пустые - я тебе зашитые.
|
|
|
07.04.2008, 09:27
|
#393
|
|
Живу я тут
Реєстрація: 19.01.2006
Звідки Ви: Киев
Дописи: 3.951
сказав Дякую: 1.011
сказали Дякую 1.080 раз(и) в 573 повідомленні
|
Ответ: Универсальный таймер для управления светом и прочими нагрузками! ===www.aquaforum.ua===
были прошиты. перешил свой - проверили, все исправно. мистика. грешу на кварц. взял наш, лодочку. сейчас отпаяю индикаор и буду как следует смотреть , что там может быть. мистика кая то.
|
|
|
07.04.2008, 10:02
|
#394
|
|
Славянский клуб любителей икромечущих карпозубых
Реєстрація: 20.01.2007
Звідки Ви: Ирпень
Дописи: 1.363
сказав Дякую: 508
сказали Дякую 1.008 раз(и) в 555 повідомленні
|
Ответ: Универсальный таймер для управления светом и прочими нагрузками! ===www.aquaforum.ua===
Цитата:
Допис від BlackAlex
мистика кая то.
|
Чудес не бывает,чаще всего все до смешного просто,после того,как разберешся.
__________________
Национализм- инстинкт сохранения нации.
|
|
|
07.04.2008, 16:27
|
#395
|
|
Живу я тут
Реєстрація: 19.01.2006
Звідки Ви: Киев
Дописи: 3.951
сказав Дякую: 1.011
сказали Дякую 1.080 раз(и) в 573 повідомленні
|
Ответ: Универсальный таймер для управления светом и прочими нагрузками! ===www.aquaforum.ua===
Этот таймер меня доканает. перешил пик, прошелся между всех дорожек на микросопли, поменял индикатор - ничего не помогает. мистика просто.
|
|
|
07.04.2008, 16:46
|
#396
|
|
Живу я тут
Реєстрація: 01.02.2007
Звідки Ви: г. Киев
Дописи: 134
сказав Дякую: 26
сказали Дякую 63 раз(и) в 33 повідомленні
|
Ответ: Универсальный таймер для управления светом и прочими нагрузками! ===www.aquaforum.ua===
Цитата:
Допис від BlackAlex
Этот таймер меня доканает. перешил пик, прошелся между всех дорожек на микросопли, поменял индикатор - ничего не помогает. мистика просто.
|
Я уже писал ранее, прозвони. Помимо соплей бывают еще микротрещины.
В тестере есть режим звонка (не меряя сопротивления). Один конец на площадку индикатора, второй прямо на елемент на плате.
Чудес не бывает. если нет соплей, значит не контакт (не пропай).
ЗЫ: Елетроника, это наука о контактах.
|
|
|
07.04.2008, 17:27
|
#397
|
|
Живу я тут
Реєстрація: 19.01.2006
Звідки Ви: Киев
Дописи: 3.951
сказав Дякую: 1.011
сказали Дякую 1.080 раз(и) в 573 повідомленні
|
Ответ: Универсальный таймер для управления светом и прочими нагрузками! ===www.aquaforum.ua===
ха, думаеш я этого не делал? я паяю с 86 года. Еще и техник-электрик по образованию.
Самое противное что там может быть блуждающий обрыв, звонить то звонится, но мало ли, или паразитная связь какая висит.
подключил индикатор 4х20 от юсуповского - такая же картина. грешу на панельку. но все звонится.
он мне уже мозг проел. причем два юсуповских заработали с первого раза.
|
|
|
07.04.2008, 18:38
|
#398
|
|
Живу я тут
Реєстрація: 01.02.2007
Звідки Ви: г. Киев
Дописи: 134
сказав Дякую: 26
сказали Дякую 63 раз(и) в 33 повідомленні
|
Ответ: Универсальный таймер для управления светом и прочими нагрузками! ===www.aquaforum.ua===
Капот открывали, стекла чистили, по колёсам стучали ? Ну тогда не знаю.
А если серьёзно. Так там вроде ничего сложного нет. Саму схему не видел, но судя по картинке там все примитивно. Может советы покажутся глупыми, но может проверить правильность впайки диодов (полярность), номиналы резисторов, емкостей, а может быть подстроечник загнан?
|
|
|
07.04.2008, 20:01
|
#399
|
|
Активний участник форуму
Реєстрація: 04.04.2006
Звідки Ви: Киев
Дописи: 407
сказав Дякую: 67
сказали Дякую 515 раз(и) в 179 повідомленні
|
Ответ: Универсальный таймер для управления светом и прочими нагрузками! ===www.aquaforum.ua===
Цитата:
Допис від Nik
Капот открывали, стекла чистили, по колёсам стучали ? Ну тогда не знаю.
Может советы покажутся глупыми, но может проверить правильность впайки диодов (полярность), номиналы резисторов, емкостей, а может быть подстроечник загнан?
|
Вот это правильный совет, а то в тех наборах что ты мне дал, вместо R1 - 510к -> 510ом и ещё там несколько позиций, уже непомню точно какие, были непонятно для чего.
|
|
|
07.04.2008, 21:01
|
#400
|
|
Живу я тут
Реєстрація: 19.01.2006
Звідки Ви: Киев
Дописи: 3.951
сказав Дякую: 1.011
сказали Дякую 1.080 раз(и) в 573 повідомленні
|
Ответ: Универсальный таймер для управления светом и прочими нагрузками! ===www.aquaforum.ua===
Цитата:
Допис від Baks
Вот это правильный совет, а то в тех наборах что ты мне дал, вместо R1 - 510к -> 510ом и ещё там несколько позиций, уже непомню точно какие, были непонятно для чего.
|
510 ом я поймал - советская маркировка - R посчитали как К. Просто наизусть я цветную маркировку не знаю, поэтому вызванивал тестером. на самом деле - выходы на симисторы отключены, есть только вход с генератора и выход на димерный блок - остальные - прямые выходы на ЖКИ. я же теряюсь в догадках.
|
|
|
07.04.2008, 22:20
|
#401
|
|
Живу я тут
Реєстрація: 19.01.2006
Звідки Ви: Киев
Дописи: 3.951
сказав Дякую: 1.011
сказали Дякую 1.080 раз(и) в 573 повідомленні
|
Ответ: Универсальный таймер для управления светом и прочими нагрузками! ===www.aquaforum.ua===
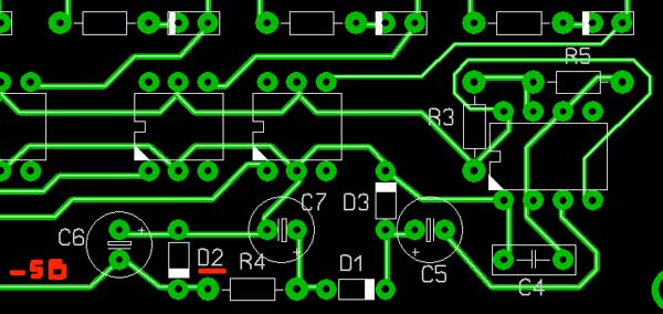
вот еще вопрос. кажется перемудрил с -5 на Юсуповском блоке. В атаче схема расположения, исправленная. Стабилитрон Д2 в схеме стоит анодом на землю. А на плате был анодом на -5В. Все вроде верно, но у меня почемуто греется 555 и резистор Р4... где правильно?
Востаннє редагував BlackAlex: 07.04.2008 о 22:26..
|
|
|
07.04.2008, 23:43
|
#402
|
|
Активний участник форуму
Реєстрація: 22.08.2006
Звідки Ви: Киев
Дописи: 246
сказав Дякую: 13
сказали Дякую 65 раз(и) в 51 повідомленні
|
Ответ: Универсальный таймер для управления светом и прочими нагрузками! ===www.aquaforum.ua===
Дык, понятно, что и C7 перевернут.
Да и контакты com1 на основной схеме перепутаны...
И подсветка дисплея от +12В - это излишнее. От +5В нормально работает!
Востаннє редагував fluorine22: 08.04.2008 о 00:00..
|
|
|
08.04.2008, 00:25
|
#403
|
|
Живу я тут
Реєстрація: 19.01.2006
Звідки Ви: Киев
Дописи: 3.951
сказав Дякую: 1.011
сказали Дякую 1.080 раз(и) в 573 повідомленні
|
Ответ: Универсальный таймер для управления светом и прочими нагрузками! ===www.aquaforum.ua===
Цитата:
Допис від fluorine22
Дык, понятно, что и C7 перевернут.
Да и контакты com1 на основной схеме перепутаны...
И подсветка дисплея от +12В - это излишнее. От +5В нормально работает!
|
подсветка ладно, а вот - 5В у меня греется не по детски. как там должно быть то?
Еще засада - очень медленно реагирует на кнопки. но часы идут вроде верно. или фузы или обновление дисплея надо поправить. Сделал шнурок на ЛПТ.... засада - нет разъема порта на мамке... Писец... поеду за гребенкой на кардачи...
|
|
|
08.04.2008, 07:44
|
#404
|
|
Активний участник форуму
Реєстрація: 22.08.2006
Звідки Ви: Киев
Дописи: 246
сказав Дякую: 13
сказали Дякую 65 раз(и) в 51 повідомленні
|
Ответ: Универсальный таймер для управления светом и прочими нагрузками! ===www.aquaforum.ua===
Когда переделывал силовую плату поставил вместо резистора со стабилитроном стабилизатор на -5В/100 мА (хотя и до замены, вроде проблем не было). Таких вагон на кардачах, цена ~50 коп.
По поводу кнопок. Прошитый проц, полученный от Вас, тоже тормозил (кнопки, часы обновлялись раз в 3 сек).
Подключил к компу через lpt, проверил фьюзы - все на месте  .
Плюнул, перепрошил (через тот же lpt) - все заработало на ура!
К com-порту тоже можно подключиться http://avr.nikolaew.org/progr.htm:
|
|
|
08.04.2008, 09:17
|
#405
|
|
Живу я тут
Реєстрація: 19.01.2006
Звідки Ви: Киев
Дописи: 3.951
сказав Дякую: 1.011
сказали Дякую 1.080 раз(и) в 573 повідомленні
|
Ответ: Универсальный таймер для управления светом и прочими нагрузками! ===www.aquaforum.ua===
да с фузами постоянная проблема была - посколкьку мало что таблица не совпадает. В том програматоре где шили, включить/выключить обозначалось инверсно. тоесть 0 - включено, 1- выключено.
А что за стабилизатор? аналог 78l05? тоесть просто выбросили резистор и стабилитрон? а С5 и С7 как распаивать? как на схеме?
|
|
|
 |
|
|
Тут присутні: 1 (учасників - 0 , гостей - 1)
|
|
|
| Параметри теми |
|
|
| Параметри перегляду |
Лінійний вигляд
|
Ваші права у розділі
|
Ви не можете створювати теми
Ви не можете писати дописи
Ви не можете долучати файли
Ви не можете редагувати дописи
HTML код Вимк.
|
|
|
Часовий пояс GMT +3. Поточний час: 16:08.
|