 |
|
03.04.2013, 14:23
|
|
|
Простой диммер для LED
Бан за нарушения
Реєстрація: 21.06.2010
Звідки Ви: Харьков
Дописи: 775
сказав Дякую: 115
сказали Дякую 463 раз(и) в 234 повідомленні

03.04.2013, 14:23
Рейтинг:
()
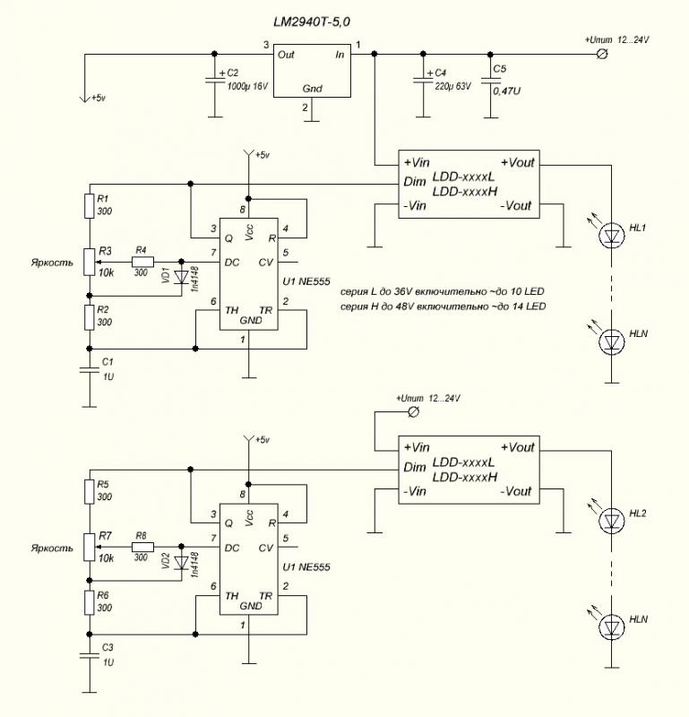
Не секрет что с каждым днем все больше набирает популярность освещение на светодиодах. Многие уже пытаются да и делают себе LED освещение в любимый аквариум. Как правило абсолютно точно угадать с количеством используемых светодиодов не получается, а особенно в пропорции количества цветных и белых.
На выручку придет контроллер, но это дорого, не каждый сможет повторить (спаять или запрограммировать микроконтроллер). Поэтому решил поделится очень простым способом контролировать яркость каналов освещения.
Для начала Вам нужно определится с количеством и потребляемым током светодиодов, это необходимо для выбора источника питания и драйвера. Подробно описывать не буду т.к. уже упоминалось http://www.aquaforum.ua/showpost.php...59&postcount=1.
Я предлагаю использовать светодиодные драйвера фирмы MEAN WELL серии LDD- H или LDD- L. Это компактные драйвера монтируемые на плату с возможностью регулирования выходного тока при помощи ШИМ (широтно-импульсная модуляция) сигнала, имеют широкий диапазон напряжений и токов.
Вот мы и добрались к моменту где взять этот самый ШИМ.
Для опытных электронщиков давно известна схема с применением микросхемы NE555.

Чем же она хороша? А тем что буквально за копейки позволяет производить ШИМ сигнал. Регулировка производится резистором RV1 в диапазоне 0...100% яркости.
Итак осталось всего лишь изготовить по одному ШИМ генератору на канал управления и при помощи поворота ручки потенциометра выставить желаемую яркость свечения.
Далее статья дополнится полной схемой подключения и печатными платами.
Начнем с максимума, это питание в 48В.
Дело в том что стандартные источники питания имеют напряжения выхода : 12в, 24в и 48в поэтому будет создана таблица подбора схем с минимальными денежными затратами, в последствии будет интерактивная таблица для оптимального выбора источника питания по напряжению, драйвера от MEAN WELL и не только, и оптимальной схемы и платы.
Критика и обсуждение приветствуется!
Продолжение следует.
Схемы опубликованы в Splan7.
Платы в Sprint-Layout v.6.0
Исследования в Proteus
Мініатюри долучень
Долучені файли
Востаннє редагував klimnet: 04.09.2013 о 18:11..
|
|
Переглядів: 40261
|
|
Ці 15 користувач(ів) сказали Дякую klimnet за це повідомлення:
|
aides (04.04.2013), AYakushkin (03.04.2013), briz07 (03.04.2013), Floyd (10.02.2014), Kristoff (03.04.2013), manulo (03.04.2013), min-kin (04.04.2013), nickanya (03.04.2013), Oppozith (09.04.2013), PADLOCKA (27.01.2018), pr_pavel (12.02.2014), Starcomputer (03.04.2013), teist (12.06.2013), yarishNEW (01.01.2016), Игорь-1 (14.09.2015) |
27.12.2014, 12:15
|
#46
|
|
Придивляюся
Реєстрація: 27.12.2014
Звідки Ви: Дома
Дописи: 1
сказав Дякую: 0
сказали Дякую 0 раз(и) в 0 повідомленні
|
Re: Простой диммер для LED ===www.aquaforum.ua===
Друзья, всем привет.
Ни разу не электронщик и радиолюбитель.
Поэтому будет много вопросов.
собираю СД-светильник на 14 диодах XTE.
Хочу иметь возможность регулировки выходного тока от 300 до 1000 мА.
Правильно ли я понимаю, что мне нужно купить для питания:
-LDD-1000H
- NE555
- 3 резистор по 300 Ом
- 1 переменные резистор на 10 кОм
- 1 конденсатор 1 мкФ
- 1 диод 1n4148
Если плату не на чем печатать, где-то можно ее распечатать?
Или сделать самому, чтобы все проводами собрать.
А источник питания какой нужен?
Вопросы делитантские, но реально не соображаю в этом ничего 
сейчас задача закупиться, чтобы на праздники спокойно все собрать.
спасибо.
|
|
|
26.02.2015, 18:07
|
#47
|
|
Придивляюся
Реєстрація: 15.02.2012
Звідки Ви: Харьков
Дописи: 28
сказав Дякую: 6
сказали Дякую 6 раз(и) в 6 повідомленні
|
Re: Простой диммер для LED ===www.aquaforum.ua===
Цитата:
Допис від whynot
Друзья, всем привет.
Ни разу не электронщик и радиолюбитель.
Поэтому будет много вопросов.
собираю СД-светильник на 14 диодах XTE.
Хочу иметь возможность регулировки выходного тока от 300 до 1000 мА.
Правильно ли я понимаю, что мне нужно купить для питания:
-LDD-1000H
- NE555
- 3 резистор по 300 Ом
- 1 переменные резистор на 10 кОм
- 1 конденсатор 1 мкФ
- 1 диод 1n4148
Если плату не на чем печатать, где-то можно ее распечатать?
Или сделать самому, чтобы все проводами собрать.
А источник питания какой нужен?
Вопросы делитантские, но реально не соображаю в этом ничего 
сейчас задача закупиться, чтобы на праздники спокойно все собрать.
спасибо.
|
пиши себе сделал 3 сборки все работает
|
|
|
26.08.2015, 12:26
|
#48
|
|
Член Всеукраїнської Асоціації акваріумістів
Реєстрація: 01.07.2003
Звідки Ви: UA,Kyiv
Дописи: 526
сказав Дякую: 229
сказали Дякую 214 раз(и) в 98 повідомленні
|
Re: Простой диммер для LED ===www.aquaforum.ua===
воскрешу тему,
глупый вопрос (спаять могу, но ни разу не електронщик),
на рис. изображено 2 схемы верхняя с семистором (если не ошибаюсь), нижняя без, в чем отличие по функциональности?
__________________ 
|
|
|
26.08.2015, 23:28
|
#49
|
|
Живу я тут
Реєстрація: 22.12.2012
Звідки Ви: Киев, Позняки
Дописи: 1.306
сказав Дякую: 873
сказали Дякую 1.515 раз(и) в 608 повідомленні
|
Re: Простой диммер для LED ===www.aquaforum.ua===
Цитата:
|
на рис. изображено 2 схемы верхняя с семистором (если не ошибаюсь), нижняя без, в чем отличие по функциональности?
|
Если Вы о верхнем куске схемы, во главе с LM2576 - то это питание для нашего генератора ШИМ NE555 (он питается от +5 вольт). Ведь вся схема (общее питания драйвера) 24-48v. LM2576 - это DC-DC преобразователь интегральный.
__________________
Тел 0632459495 Дмитрий.
|
|
|
|
cказали "Дякую" Spam4eg за цей допис:
|
|
27.08.2015, 02:38
|
#50
|
|
Член Всеукраїнської Асоціації акваріумістів
Реєстрація: 01.07.2003
Звідки Ви: UA,Kyiv
Дописи: 526
сказав Дякую: 229
сказали Дякую 214 раз(и) в 98 повідомленні
|
Re: Простой диммер для LED ===www.aquaforum.ua===
ок, спасибо 
__________________ 
|
|
|
08.09.2015, 17:23
|
#51
|
|
Придивляюся
Реєстрація: 31.05.2014
Звідки Ви: СПб
Дописи: 7
сказав Дякую: 1
сказали Дякую 0 раз(и) в 0 повідомленні
|
Re: Простой диммер для LED ===www.aquaforum.ua===
Здраствуйте, подскажите, плз, а если я хочу с одного ШИМ-генератора рулить 3 LDD-шками, то как подключать\разводить\развязывать сигнал ШИМа? и надо ли это делать?
|
|
|
10.09.2015, 23:57
|
#52
|
|
Живу я тут
Реєстрація: 22.12.2012
Звідки Ви: Киев, Позняки
Дописи: 1.306
сказав Дякую: 873
сказали Дякую 1.515 раз(и) в 608 повідомленні
|
Re: Простой диммер для LED ===www.aquaforum.ua===
Параллельно используйте сигнал ШИМ на каждый драйвер.
__________________
Тел 0632459495 Дмитрий.
|
|
|
11.09.2015, 13:41
|
#53
|
|
Живу я тут. Мохоманьяк
Реєстрація: 03.11.2009
Звідки Ви: Київ. соломянка
Дописи: 866
сказав Дякую: 432
сказали Дякую 382 раз(и) в 242 повідомленні
|
Re: Простой диммер для LED ===www.aquaforum.ua===
Всім привіт!!!
Чи буде воно працювати з драйверами airsoft
Якщо, да, і хто напаяв лишніх, дайте про себе знати в ЛС,
також чекаю, того хто готовий допомогти, заполучити таку штуку.
Дякую!!!
__________________ 
|
|
|
11.09.2015, 14:28
|
#54
|
|
Живу я тут
Реєстрація: 22.12.2012
Звідки Ви: Киев, Позняки
Дописи: 1.306
сказав Дякую: 873
сказали Дякую 1.515 раз(и) в 608 повідомленні
|
Re: Простой диммер для LED ===www.aquaforum.ua===
vitruviy, будет. На форуме готовые продовали(диммера), помоему нанолаб.
__________________
Тел 0632459495 Дмитрий.
|
|
|
|
cказали "Дякую" Spam4eg за цей допис:
|
|
01.01.2016, 23:18
|
#55
|
|
Живу я тут
Реєстрація: 13.10.2010
Звідки Ви: г.Кременчуг Полтавской обл.
Дописи: 545
сказав Дякую: 547
сказали Дякую 417 раз(и) в 242 повідомленні
|
Re: Простой диммер для LED ===www.aquaforum.ua===
Повторил схему приведенную klimnet в этой теме - всё прекрасно работает - очень доволен.
Спасиб ТС!
|
|
|
 |
|
|
Тут присутні: 1 (учасників - 0 , гостей - 1)
|
|
|
| Параметри теми |
|
|
| Параметри перегляду |
Лінійний вигляд
|
Ваші права у розділі
|
Ви не можете створювати теми
Ви не можете писати дописи
Ви не можете долучати файли
Ви не можете редагувати дописи
HTML код Вимк.
|
|
|
Часовий пояс GMT +3. Поточний час: 07:26.
|