 |
|
04.01.2009, 13:21
|
|
|
Управление освещением
Живу я тут
Реєстрація: 02.12.2008
Звідки Ви: Россия, Ростов
Дописи: 136
сказав Дякую: 2
сказали Дякую 44 раз(и) в 18 повідомленні

04.01.2009, 13:21
Рейтинг:
(4 голосов - 5,00 средняя оценка)
Предлагаю вот такой прибор.
Устройство может управляет 3-мя нагрузками, отображать температуру и время, автоматически регулировать обороты вентилятора, одно из реле может работать в режиме охлаждение или нагрев (в зависимости от выбранной программы)
В качестве индикатора применен семисегментный индикатор красного (зеленого, желтого) свечения.
Функции устройства:
Часы.
Термометр.
Корректировка показаний термометра: +-5 градусов.
Функция управление обогревателем или охладителем.
3 таймера включения и выключения в заданное время. Дискретность установки таймеров 1 минута.
Отключение любого канала на заданное время (если вдруг почистить, покормить нужно), дискретность установки 1 минута. .
Отключение показаний термометра.
Управление вентиляторами в зависимости от температуры, 3 температурных диапазона.
Описание здесь: http://akvataimer.narod.ru/
Востаннє редагував Акватаймер: 09.06.2009 о 20:11..
Причина: Обновление
|
|
Переглядів: 39235
|
|
Ці 4 користувач(ів) сказали Дякую Акватаймер за це повідомлення:
|
|
04.01.2009, 20:01
|
#16
|
|
Живу я тут
Реєстрація: 17.10.2005
Звідки Ви: Украина, Запорожье
Дописи: 3.608
сказав Дякую: 442
сказали Дякую 2.726 раз(и) в 1.235 повідомленні
|
Re: Управление освещением ===www.aquaforum.ua===
doctor, я не настаиваю, чтобы Вы брали на себя риски, но подобные вопросы необходимо оговаривать. Поможете в достваке-спс. Еще и посылочку с чаем и кофе из Львова закажу. Есть там классное кафе."Золотой Дукат" на площади Рынок.
Акватаймер,
1) Питание устройства 220В или через блок питания? напряжение питания, ток??
2) Вопрос по инверторному входу по прежнему актуален. Видимо прийдется доделывать самому.
3) 3й канал сделать независимым можно или нет? Если нет, то смысл в нем мягко говоря не вижу.
4) программирование суточное, недельное, месяц? минимальный интервал? наличие энергонезависимой памяти? что индицируется? Как происходит программирование и что показывает индикатор?
5) Инструкцию на форум плииз. Иначе это из пустого в порожнее.
Мне изделие в нынешней модификации (формулировке) не очень интересно. Приемлимо, но не супер. Минимум 3 независимых канала. Я бы на третий канал повесил автоподмену воды.
"Арована", "Водяной", "Оскар" - интернет магазины акватоваров. Есть на нашем форуме. Или Ваш представитель на территории Украины. Мне удобнее заказывать через них и платить им, чтобы не связываться с таможнями и прочим. Пусть это будет +(20-40)%, но уже на территории Украины. А то потом бегать встречать поезд в проходящий у нас в 2 часа ночи.. мне на вокзал-обратно съездить стоит как пол-таймера по цене.
__________________
[COLOR="Blue"][B]Людям свойственно исправлять одни ошибки на другие.
Решение двух мировых проблем одним махом - скормить бездомных голодающим [/B][/COLOR]
[URL="http://www.aquaforum.ua/blog.php?u=1872"][COLOR="Purple"][B]Добро пожаловать в Дневник - мои предложения и обо мне[/B][/COLOR][/URL]
|
|
|
04.01.2009, 20:04
|
#17
|
|
Живу я тут
Реєстрація: 02.12.2008
Звідки Ви: Россия, Ростов
Дописи: 136
сказав Дякую: 2
сказали Дякую 44 раз(и) в 18 повідомленні
|
Re: Управление освещением ===www.aquaforum.ua===
doctor, Можно
|
|
|
04.01.2009, 20:11
|
#18
|
|
Живу я тут. Лауреат конкурса "Аквариумист года 2006"
Реєстрація: 09.11.2003
Звідки Ви: Львов-Киев, а теперь далеко...
Дописи: 2.205
сказав Дякую: 438
сказали Дякую 1.163 раз(и) в 499 повідомленні
|
Re: Управление освещением ===www.aquaforum.ua===
Fly, легко, я до 7-ого во Львове.
__________________
Андрей, очень скучаю по своему 400-литровому травнику
__________________ 
|
|
|
04.01.2009, 20:17
|
#19
|
|
Живу я тут
Реєстрація: 02.12.2008
Звідки Ви: Россия, Ростов
Дописи: 136
сказав Дякую: 2
сказали Дякую 44 раз(и) в 18 повідомленні
|
Re: Управление освещением ===www.aquaforum.ua===
Fly, Устройство питается от любого, стабилизированного или не стабилизированного, блока питания с напряжением от 9 до 12 Вольт, ток потребления в пределах 0.2А.
Про инверторный вход скажите по конкретней что нужно.
Третий канал можно сделать независимым.
Программирование ... программирование Вы задаете параметры и оно (устройство) работает на их основании пока Вы не введете новые. Настройки при отключении питания не сбиваются, есть энергонезависимая память.
Программирование происходит при помощи 4-х кнопок.
|
|
|
04.01.2009, 20:25
|
#20
|
|
Живу я тут. Лауреат конкурса "Аквариумист года 2006"
Реєстрація: 09.11.2003
Звідки Ви: Львов-Киев, а теперь далеко...
Дописи: 2.205
сказав Дякую: 438
сказали Дякую 1.163 раз(и) в 499 повідомленні
|
Re: Управление освещением ===www.aquaforum.ua===
встроеные часы с индикацией есть, если я правильно понимаю
__________________
Андрей, очень скучаю по своему 400-литровому травнику
__________________ 
|
|
|
04.01.2009, 20:25
|
#21
|
|
Живу я тут
Реєстрація: 02.12.2008
Звідки Ви: Россия, Ростов
Дописи: 136
сказав Дякую: 2
сказали Дякую 44 раз(и) в 18 повідомленні
|
Re: Управление освещением ===www.aquaforum.ua===
doctor, Да, Вы понимаете правильно
Добавлено через 2 минуты
Вообще изначально устройство было таким http://akvataimer.narod.ru/
Востаннє редагував Акватаймер: 04.01.2009 о 20:28..
Причина: Добавлено сообщение
|
|
|
04.01.2009, 20:28
|
#22
|
|
Живу я тут
Реєстрація: 17.09.2004
Звідки Ви: Киев, Троещина
Дописи: 14.486
сказав Дякую: 4.642
сказали Дякую 8.508 раз(и) в 4.382 повідомленні
|
Re: Управление освещением ===www.aquaforum.ua===
Акватаймер, я уже просил схему посмотреть. Итого нуль. Часы хоть на мс сделаны 1302 1307 или на филипсе. Датчик дс 18? Что мешает поставить симистор на 6 ампер?
__________________
Страна не ублюдков и не воров.
__________________  
|
|
|
04.01.2009, 20:29
|
#23
|
|
Живу я тут
Реєстрація: 17.10.2005
Звідки Ви: Украина, Запорожье
Дописи: 3.608
сказав Дякую: 442
сказали Дякую 2.726 раз(и) в 1.235 повідомленні
|
Re: Управление освещением ===www.aquaforum.ua===
Цитата:
Допис від Акватаймер
Fly, Устройство питается от любого, стабилизированного или не стабилизированного, блока питания с напряжением от 9 до 12 Вольт, ток потребления в пределах 0.2А.
Про инверторный вход скажите по конкретней что нужно.
Третий канал можно сделать независимым.
|
понятно.
По инверторному выходу. В травниках при включении света обычно одновременно включается клапан подачи СО2 и выключается компрессор. Чтоб не задействовать еще один канал для выключения компрессора (подачи воздуха) есть смысл проинвертировать действие одного из каналов основного освещения(грубо канал 1 включается, а 1*выключается и наоборот, причем жестко).
Перевод схемы на питание от 5В возможен? У каждого дома или на рынке найдется блок питания от старого моб телефона , а они все на 5В и ток около 0,5А-1,0А, изредка на 7В. На 9-12В это уже прийдется искать или что-то мастерить. Я так подозреваю, что дело в питании реле? Реле на 5В тоже доступны и это будет на порядок удобнее.
3й канал однозначно нужно делать независимым.
__________________
[COLOR="Blue"][B]Людям свойственно исправлять одни ошибки на другие.
Решение двух мировых проблем одним махом - скормить бездомных голодающим [/B][/COLOR]
[URL="http://www.aquaforum.ua/blog.php?u=1872"][COLOR="Purple"][B]Добро пожаловать в Дневник - мои предложения и обо мне[/B][/COLOR][/URL]
Востаннє редагував Fly: 04.01.2009 о 20:42..
Причина: убирал лишнее-потеря актуальности
|
|
|
04.01.2009, 20:46
|
#24
|
|
Живу я тут
Реєстрація: 12.02.2008
Звідки Ви: Оболонь, Петровка
Дописи: 8.891
сказав Дякую: 2.489
сказали Дякую 2.878 раз(и) в 2.065 повідомленні
|
Re: Управление освещением ===www.aquaforum.ua===
Действительно. Напишите, пожста, маркировку главной мелкосхемы, а мы посмотрим по Datashetу что возможно из нее вытянуть.
__________________
Свет. ЭПРА, аквариумые лампы т5;т8; МГ-150; LED-комплекты и светильники системы СО2 под ключ. тел: 095 0105853; 098 6143112
Лучшие статьи месяца на Аквафоруме
|
|
|
04.01.2009, 20:53
|
#25
|
|
Живу я тут
Реєстрація: 02.12.2008
Звідки Ви: Россия, Ростов
Дописи: 136
сказав Дякую: 2
сказали Дякую 44 раз(и) в 18 повідомленні
|
Re: Управление освещением ===www.aquaforum.ua===
Sem, Я уже говорил схемы нет, да часы на DS1307, да датчик тоже Dallas, и чем плоха фирма DALLAS SEMICONDUCTOR, а чем плохо РЕЛЕ, к тому же тиристор греется и ему нужен РАДИАТОР. А если Вы предложите поставить тиристор по мощней, то сначала посмотрите на его цену.
Fly, Смотрите: у реле есть 3 ноги на переключение к примеру 1,2 и 3. Если на реле не подается напряжение то у ней замкнуты ноги, например 1 и 2, а как только напряжение появилось замыкаются ноги 1 и 3, т.е. фактически реле имеет 2 переключения, без напряжения и с напряжением, и они получаются инвертированные.
Перевод на 5 Вольт в принципе возможен, только вот как оно будет работать ... в теории одно, а на практике ... Да и не в реле дело, реле и так стоят на 5 Вольт.
Дело в питании микропроцессора, какое питание выдаст тот 5 вольтовый блок, насколько оно там стабилизированное... а на плате есть свой стабилизатор.
Таймер? Ну можно сказать суточный, работает так включить в 8:00 выключить в 21:00 (дискретность 1 час)
Добавлено через 1 минуту
Маркировку главной микросхемы - пожайлуста PIC16F883!
Востаннє редагував Акватаймер: 04.01.2009 о 20:54..
Причина: Добавлено сообщение
|
|
|
|
Ці 2 користувач(ів) сказали Дякую Акватаймер за це повідомлення:
|
|
04.01.2009, 21:06
|
#26
|
|
Живу я тут
Реєстрація: 17.09.2004
Звідки Ви: Киев, Троещина
Дописи: 14.486
сказав Дякую: 4.642
сказали Дякую 8.508 раз(и) в 4.382 повідомленні
|
Re: Управление освещением ===www.aquaforum.ua===
Акватаймер, вот уже более конкретней. щас посмотрю, что этот пик может.-)))
__________________
Страна не ублюдков и не воров.
__________________  
|
|
|
04.01.2009, 21:15
|
#27
|
|
Живу я тут
Реєстрація: 17.09.2004
Звідки Ви: Киев, Троещина
Дописи: 14.486
сказав Дякую: 4.642
сказали Дякую 8.508 раз(и) в 4.382 повідомленні
|
Re: Управление освещением ===www.aquaforum.ua===
Разрабатывал давно. Не доделал. Из схемы секретов не делаю. Все равно хек. шить. 4 канала ком порт, оптронная пазвязка.
__________________
Страна не ублюдков и не воров.
__________________  
|
|
|
04.01.2009, 21:27
|
#28
|
|
Живу я тут
Реєстрація: 02.12.2008
Звідки Ви: Россия, Ростов
Дописи: 136
сказав Дякую: 2
сказали Дякую 44 раз(и) в 18 повідомленні
|
Re: Управление освещением ===www.aquaforum.ua===
Бррр... Мы же не говорим том как из Пика выжать по максимуму, все упирается в цену. Да на Пике можно собрать и более функциональные устройства даже на том что на картинке (маркировки только не видно), но опять все упрется в цену. Можно к примеру повесить 8 датчиков температуры, 2 дисплея, 16 выходов, но какова цена такого устройства.
|
|
|
04.01.2009, 21:35
|
#29
|
|
Живу я тут
Реєстрація: 17.09.2004
Звідки Ви: Киев, Троещина
Дописи: 14.486
сказав Дякую: 4.642
сказали Дякую 8.508 раз(и) в 4.382 повідомленні
|
Re: Управление освещением ===www.aquaforum.ua===
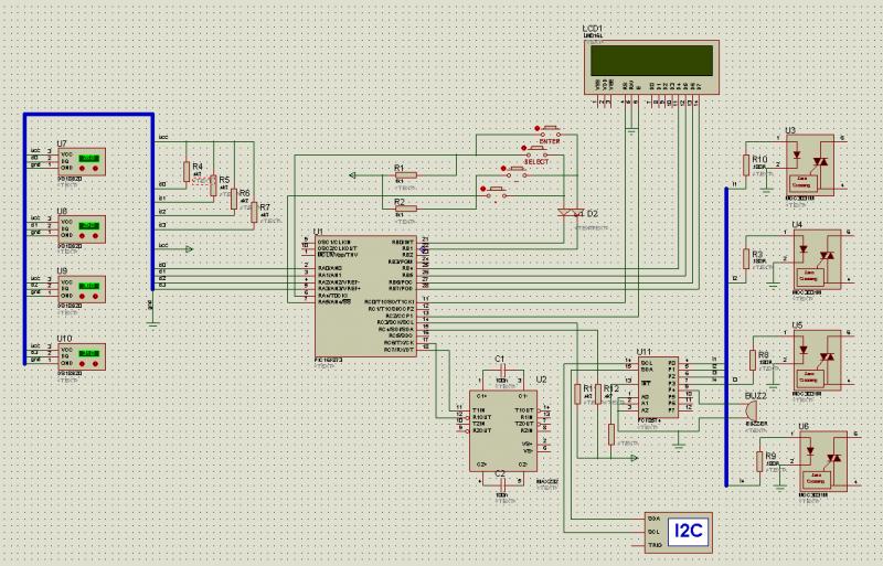
Пик 873
датчики ds18b20
оптроны Moc 3031
Расширитель pcf8574
2-х строчный дисплей.
__________________
Страна не ублюдков и не воров.
__________________  
|
|
|
04.01.2009, 22:51
|
#30
|
|
Живу я тут
Реєстрація: 17.10.2005
Звідки Ви: Украина, Запорожье
Дописи: 3.608
сказав Дякую: 442
сказали Дякую 2.726 раз(и) в 1.235 повідомленні
|
Re: Управление освещением ===www.aquaforum.ua===
ну вот и славно. Уже и профиль полнее. С Ростовом у нас прямое сообщение-автобус ходит.Ростов на Дону-Мариуполь-Запорожье.
по девайсу.
В том контексте, что я увидел ответы меня устраивает.
С реле и питанием понятно. Беру 2, если 3й канал делаем независимым. Дискретность установки можно сделать поменьше? ну хотя бы минут 15 или 10 ?.
Автобусом передать сможешь? он вечером уходит около 19 часов.
__________________
[COLOR="Blue"][B]Людям свойственно исправлять одни ошибки на другие.
Решение двух мировых проблем одним махом - скормить бездомных голодающим [/B][/COLOR]
[URL="http://www.aquaforum.ua/blog.php?u=1872"][COLOR="Purple"][B]Добро пожаловать в Дневник - мои предложения и обо мне[/B][/COLOR][/URL]
|
|
|
 |
|
|
Тут присутні: 1 (учасників - 0 , гостей - 1)
|
|
|
| Параметри теми |
|
|
| Параметри перегляду |
Лінійний вигляд
|
Ваші права у розділі
|
Ви не можете створювати теми
Ви не можете писати дописи
Ви не можете долучати файли
Ви не можете редагувати дописи
HTML код Вимк.
|
|
|
Часовий пояс GMT +3. Поточний час: 09:48.
|