 |
|
31.12.2008, 21:00
|
|
|
Разработка акваконтроллера
Живу я тут
Реєстрація: 21.10.2008
Звідки Ви: Харьков
Дописи: 435
сказав Дякую: 103
сказали Дякую 172 раз(и) в 86 повідомленні

31.12.2008, 21:00
Рейтинг:
(7 голосов - 3,86 средняя оценка)
Запущен в разработку очередной аквариумный компьютер на базе микроконтроллера. Краткое описание:
1. Управление светом 3 группы каждая группа управляеться отдельно.
2. Лунный свет, с фазами луны как в аквамедике, рассвет-закат, луна на светодиодах или лампа накаливания, еще не решили.
3. Управление 3 нагрузками универсального назначения.
4. Поддержка цифрового датчика температуры и управление двумя устройствами нагрев - охлаждение.
5. Управление автомобильным электрозамком для автоматической подачи удобрений.
6. Рн Контроллер с выходом для управления электроклапаном.
7. Датчик уровня воды который может использоваться как для определения понижения уровня воды в аквариуме, так и для обнаружения протечки (например ставиться на полу под аквариумом). Подача звукового сигнала при срабатывании датчика.
8. Управление выходами в ручном или автоматическом режиме.
9. Вывод информации на ЖК-дисплей.
10. Связь с персональным компьютером через USB.
Собственно вопрос, есть ли желающие приобрести такой девайс? Потому как одному мне будет тяжело потянуть разработку и изготовление этого устройства. Чем больше будет желающих тем дешевле выйдет одна единица. Так же еще пока возможно обсудить и изменить или добавить необходимые функции. Если кому интересно прошу отписаться.
__________________
С уважением.
Востаннє редагував AlexThunder: 31.12.2008 о 21:18..
|
|
Переглядів: 185183
|
25.02.2009, 18:20
|
#466
|
|
Бан за нарушения
Реєстрація: 06.11.2007
Звідки Ви: Донецк, зона АТО
Дописи: 19.780
сказав Дякую: 5.789
сказали Дякую 17.707 раз(и) в 6.926 повідомленні
|
Re: Разработка акваконтроллера ===www.aquaforum.ua===
Цитата:
Допис від Sem
Хм, а спросить было слабо? 
|
Если бы было срочно спросил бы, а так ... надо ж и самому потрудиться, прежде чем спрашивать "Почему вода мутная" 
Сергей, плату не смотрел ?
__________________
[I][B][COLOR=blue]С уважением, Сергей Таранченко[/COLOR][/B][/I]
|
|
|
25.02.2009, 19:29
|
#467
|
|
Живу я тут
Реєстрація: 17.09.2004
Звідки Ви: Киев, Троещина
Дописи: 14.486
сказав Дякую: 4.642
сказали Дякую 8.508 раз(и) в 4.382 повідомленні
|
Re: Разработка акваконтроллера ===www.aquaforum.ua===
Правда на 21592
__________________
Страна не ублюдков и не воров.
__________________  
|
|
|
|
cказали "Дякую" Sem за цей допис:
|
|
25.02.2009, 19:32
|
#468
|
|
Бан за нарушения
Реєстрація: 06.11.2007
Звідки Ви: Донецк, зона АТО
Дописи: 19.780
сказав Дякую: 5.789
сказали Дякую 17.707 раз(и) в 6.926 повідомленні
|
Re: Разработка акваконтроллера ===www.aquaforum.ua===
Нужно еще все данные по дросселям, трансформаторам и т.д.
Но это больше Chack'у интересно, я 220 В боюсь, привык все руками щупать. 
Закончим возню с контроллером, займемся, а то скучно будет.
__________________
[I][B][COLOR=blue]С уважением, Сергей Таранченко[/COLOR][/B][/I]
|
|
|
25.02.2009, 19:39
|
#469
|
|
Живу я тут
Реєстрація: 12.02.2008
Звідки Ви: Оболонь, Петровка
Дописи: 8.891
сказав Дякую: 2.489
сказали Дякую 2.878 раз(и) в 2.065 повідомленні
|
Re: Разработка акваконтроллера ===www.aquaforum.ua===
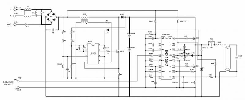
По дроселям и трансам там все как на IR2520D. Имею такие.
Токо активную PFC на L6561 выкинуть надо. Ни к чему она.
__________________
Свет. ЭПРА, аквариумые лампы т5;т8; МГ-150; LED-комплекты и светильники системы СО2 под ключ. тел: 095 0105853; 098 6143112
Лучшие статьи месяца на Аквафоруме
|
|
|
25.02.2009, 21:12
|
#470
|
|
Живу я тут
Реєстрація: 19.01.2006
Звідки Ви: Киев
Дописи: 3.951
сказав Дякую: 1.011
сказали Дякую 1.080 раз(и) в 573 повідомленні
|
Re: Разработка акваконтроллера ===www.aquaforum.ua===
перед заказом опубликуйте список полный.
|
|
|
25.02.2009, 21:17
|
#471
|
|
Живу я тут
Реєстрація: 12.02.2008
Звідки Ви: Оболонь, Петровка
Дописи: 8.891
сказав Дякую: 2.489
сказали Дякую 2.878 раз(и) в 2.065 повідомленні
|
Re: Разработка акваконтроллера ===www.aquaforum.ua===
Цитата:
Допис від BlackAlex
перед заказом опубликуйте список полный.
|
Люди упорно не хотят отмечаться.
__________________
Свет. ЭПРА, аквариумые лампы т5;т8; МГ-150; LED-комплекты и светильники системы СО2 под ключ. тел: 095 0105853; 098 6143112
Лучшие статьи месяца на Аквафоруме
|
|
|
25.02.2009, 21:28
|
#472
|
|
Живу я тут
Реєстрація: 28.06.2003
Звідки Ви: Киев
Дописи: 757
сказав Дякую: 831
сказали Дякую 833 раз(и) в 397 повідомленні
|
Re: Разработка акваконтроллера ===www.aquaforum.ua===
Starcomputer - 3
Serj - 3
Doctor - 3
BlackAlex - 2
Володя Череп - 4
Всего: 15 шт.
|
|
|
25.02.2009, 21:31
|
#473
|
|
Придивляюся
Реєстрація: 16.01.2009
Звідки Ви: Днепропетровск
Дописи: 35
сказав Дякую: 5
сказали Дякую 5 раз(и) в 5 повідомленні
|
Re: Разработка акваконтроллера ===www.aquaforum.ua===
ПОДТВЕРЖДАЮ СВОЙ ЗАКАЗ-3ШТ.
|
|
|
25.02.2009, 21:39
|
#474
|
|
Бан за нарушения
Реєстрація: 06.11.2007
Звідки Ви: Донецк, зона АТО
Дописи: 19.780
сказав Дякую: 5.789
сказали Дякую 17.707 раз(и) в 6.926 повідомленні
|
Re: Разработка акваконтроллера ===www.aquaforum.ua===
Цитата:
Допис від BlackAlex
перед заказом опубликуйте список полный.
|
Публикую  кого пропустил, если есть замечания, поправьте.
Starcomputer - 5
Sem - 2
arelav - 2
Володя Череп - 4
camsvar - 3
Kostyan - 2
ptytb - 5
Baks - 2
BlackAlex - 2
ARTURIUS - 1
solvi - 1
Alex_Ts - 1
atom - 3
Serj - 3
Doctor - 3
All himik - 1
enfogar - 2
__________
Итого - 42
__________________
[I][B][COLOR=blue]С уважением, Сергей Таранченко[/COLOR][/B][/I]
Востаннє редагував Starcomputer: 26.02.2009 о 13:26..
|
|
|
|
Ці 2 користувач(ів) сказали Дякую Starcomputer за це повідомлення:
|
|
25.02.2009, 22:32
|
#475
|
|
Живу я тут
Реєстрація: 19.01.2006
Звідки Ви: Киев
Дописи: 3.951
сказав Дякую: 1.011
сказали Дякую 1.080 раз(и) в 573 повідомленні
|
Re: Разработка акваконтроллера ===www.aquaforum.ua===
Цитата:
Допис від chack
Люди упорно не хотят отмечаться.
|
нет проблем, я продам излишки, с учетом....
|
|
|
25.02.2009, 22:53
|
#476
|
|
Живу я тут. Мохоманьяк
Реєстрація: 10.08.2007
Звідки Ви: Санкт-Петербург
Дописи: 219
сказав Дякую: 99
сказали Дякую 154 раз(и) в 73 повідомленні
|
Re: Разработка акваконтроллера ===www.aquaforum.ua===
возьму 1
__________________ 
|
|
|
25.02.2009, 22:55
|
#477
|
|
Живу я тут
Реєстрація: 12.02.2008
Звідки Ви: Оболонь, Петровка
Дописи: 8.891
сказав Дякую: 2.489
сказали Дякую 2.878 раз(и) в 2.065 повідомленні
|
Re: Разработка акваконтроллера ===www.aquaforum.ua===
Цитата:
Допис від BlackAlex
нет проблем, я продам излишки, с учетом....
|
Саша, что-то ты не договариваешь 
__________________
Свет. ЭПРА, аквариумые лампы т5;т8; МГ-150; LED-комплекты и светильники системы СО2 под ключ. тел: 095 0105853; 098 6143112
Лучшие статьи месяца на Аквафоруме
|
|
|
25.02.2009, 22:55
|
#478
|
|
Живу я тут
Реєстрація: 12.02.2008
Звідки Ви: Оболонь, Петровка
Дописи: 8.891
сказав Дякую: 2.489
сказали Дякую 2.878 раз(и) в 2.065 повідомленні
|
Re: Разработка акваконтроллера ===www.aquaforum.ua===
Цитата:
Допис від all_himik
возьму 1
|
Итого: 39.
__________________
Свет. ЭПРА, аквариумые лампы т5;т8; МГ-150; LED-комплекты и светильники системы СО2 под ключ. тел: 095 0105853; 098 6143112
Лучшие статьи месяца на Аквафоруме
|
|
|
25.02.2009, 22:59
|
#479
|
|
Придивляюся
Реєстрація: 24.06.2008
Звідки Ви: г. Энергодар, Запорожская обл.
Дописи: 44
сказав Дякую: 7
сказали Дякую 10 раз(и) в 5 повідомленні
|
Re: Разработка акваконтроллера ===www.aquaforum.ua===
Плата 20 грн. будет стоить? +Пересылка почтой 6-7 грн. так?
Тогда подтверждаю свой заказ 1й платы.
|
|
|
25.02.2009, 23:03
|
#480
|
|
Придивляюся
Реєстрація: 19.02.2009
Звідки Ви: Одесса
Дописи: 53
сказав Дякую: 10
сказали Дякую 11 раз(и) в 11 повідомленні
|
Re: Разработка акваконтроллера ===www.aquaforum.ua===
Я вот передумал. Возьму 5 а не 4 как думал прежде )))
|
|
|
 |
|
|
Тут присутні: 1 (учасників - 0 , гостей - 1)
|
|
|
| Параметри теми |
|
|
| Параметри перегляду |
Лінійний вигляд
|
Ваші права у розділі
|
Ви не можете створювати теми
Ви не можете писати дописи
Ви не можете долучати файли
Ви не можете редагувати дописи
HTML код Вимк.
|
|
|
Часовий пояс GMT +3. Поточний час: 16:12.
|