 |
|
14.03.2009, 01:01
|
|
|
Изготовление акваконтроллера
Бан за нарушения
Реєстрація: 06.11.2007
Звідки Ви: Донецк, зона АТО
Дописи: 19.780
сказав Дякую: 5.789
сказали Дякую 17.707 раз(и) в 6.926 повідомленні

14.03.2009, 01:01
Рейтинг:
(28 голосов - 4,64 средняя оценка)
Данная тема является прямым продолжением темы Разработка акваконтроллера, созданной AlexThunder, за что ему огромное спасибо 
На данный момент разработка в целом закончена и благодарен всем, кто принимал участие в обсуждении и реализации проекта
С помощью Chack'а были заказаны и изготовлены печатные платы
 
И сейчас начнется наверно самый интересный этап - сборка и настройка
Схема, плата, прошивка находятся в архиве во вложении.
ИСХОДНИКОВ ПРОГРАММЫ НЕТ !!! ПРОШИВКУ ИЗМЕНИТЬ НЕЛЬЗЯ !!!
Необходимое программное обеспечение:
Схема - sPlan 6.0 (для версии 3 - 7.0)
Плата - Slayout 5.0 / 6.0
Внимание !!! В процессе сборки и наладки в схему могут быть внесены изменения ! Следите за обновлением архива !!!
...........
New_controller-2V1 - плата с косметическими правками и обозначением элементов.
Контроллер-V.3 - улучшенный вариант (симисторы в одну линию, питание +12V, два диммера, USB на борту, 4 усилителя, отдельный разъем для клавиатуры).
Version 3.1 SMD - версия 3 для СМД элементов.
Плата1V5smd - многоплатная версия от "Пупс" (контроллер + силовая часть + клавиатура + усилители + кулер для силовой части).
Контроллер V3 DIP - все нужное для сборки версии 3.0 DIP.
Firmware.rar - прошивки от Володя_Череп для нормальной работы с USB на ATTiny2313.
Прошивки.rar - архив прошивок:
ATmega_32 - стандартная прошивка
Atmega_32_EE - прошивка EEPROM
ATmega_32_9600 - скорость UART 9600
ATmega_32_PWM_244Hz - использование ШИМ для управления драйверами. Вход PWM LDD подключается непосредственно к выводу 13 или 14 ATmega.
Программирование fuse-битов:
При прошивке микроконтроллеров необходимо запрограммировать (записать 0) следующие fuse-биты:
- для ATmega32 - BOOTSZ0, BOOTSZ1, SPIEN
- для ATtiny2313 - CKSEL0, SUT0, BODLEVEL1, WDTON, SPIEN
- для ATtiny13 - SPIEN, CKDIV8, SUT0, CKSEL0 (данная микросхема используется для схемы регулировки венилятора)
Все остальные fuse-биты должны быть незапрограммированы (равны 1).
Uniprof:
Fuse-бит будет запрограммирован, если убрать галочку в соответствующем поле.
Fuse-бит будет незапрограммирован, если поставить галочку в соответствующем поле.
CodeVisionAVR:
Fuse-бит будет запрограммирован, если поставить галочку в соответствующем поле.
Fuse-бит будет незапрограммирован, если убрать галочку в соответствующем поле.
AVRDUDE:
ATmega: -U lfuse:w:0xff:m -U hfuse:w:0xd9:m
ATtiny2313: -U lfuse:w:0xee:m -U hfuse:w:0xcb:m -U efuse:w:0xff:m
ATtiny13: -U lfuse:w:0x6a:m -U hfuse:w:0xff:m
Мініатюри долучень
Долучені файли
 |
Контроллер.rar (423,9 КБ, 20084 переглядів) |
 |
AquaControl.rar (3,48 МБ, 19642 переглядів) |
 |
New_controller-2V1.rar (59,8 КБ, 16315 переглядів) |
 |
PL2303-USB.rar (2,03 МБ, 14122 переглядів) |
 |
Новый контроллер-3.rar (43,5 КБ, 15150 переглядів) |
 |
Плата для WH2004A.rar (278,0 КБ, 14433 переглядів) |
 |
USB.rar (219,9 КБ, 14000 переглядів) |
 |
Контроллер-V.3.zip (86,5 КБ, 15910 переглядів) |
 |
Version 3.1 SMD.zip (158,5 КБ, 15858 переглядів) |
 |
Полезная информация.pdf (306,9 КБ, 21929 переглядів) |
 |
Плата1v5smd.rar (165,9 КБ, 14006 переглядів) |
 |
Контроллер V3 DIP.zip (151,0 КБ, 16350 переглядів) |
 |
Firmware.rar (21,6 КБ, 13248 переглядів) |
 |
Aqua Control 2007 HELP.rar (172,4 КБ, 13486 переглядів) |
 |
THelper.rar (57,3 КБ, 12921 переглядів) |
 |
Прошивки.rar (68,0 КБ, 12002 переглядів) |
__________________
[I][B][COLOR=blue]С уважением, Сергей Таранченко[/COLOR][/B][/I]
Востаннє редагував Starcomputer: 19.04.2016 о 12:18..
Причина: Добавлен архив прошивок
|
|
Переглядів: 2351415
|
|
Ці 134 користувач(ів) сказали Дякую Starcomputer за це повідомлення:
|
+Максимус+ (31.08.2012), agorin (18.04.2009), aides (14.08.2013), AkaPain (07.02.2014), Aleksta (15.01.2012), ALEX77 (14.08.2009), AlexThunder (17.02.2010), alexv3 (10.04.2011), Alex_Ts (14.03.2009), Allcoholl (13.12.2009), ANTONENKO (02.04.2012), Antoxa106 (28.04.2013), AquaGomel (14.10.2010), arconas (05.02.2012), arik17 (12.10.2014), Ashatshem (09.02.2011), atom (17.05.2009), Baks (14.03.2009), BearIgor (23.03.2012), BELOUS (06.12.2011), biolog (21.11.2009), BlackAlex (14.03.2009), bmw (29.05.2009), bodom (25.05.2011), bonus78 (15.11.2009), Bosyak (19.01.2011), BpyH (29.01.2010), chack (14.03.2009), Cristal (15.06.2012), DEaD_MOPO3 (28.09.2011), Dimitr (12.02.2010), Dimker (15.06.2012), DiSan (25.12.2013), dolfik (05.01.2011), drv (31.08.2016), dubishe (21.12.2012), Dyshakz (14.02.2017), ersergey (14.04.2012), fylhttd (17.03.2009), gagari1 (13.02.2012), germanovitsh (01.11.2012), GrishaBGA (23.03.2009), Gutsik (17.07.2013), harn (04.07.2011), Heet (05.12.2009), iceSS (19.03.2009), igoritto (24.10.2010), IgorVin (10.02.2010), imac2008 (27.11.2010), iTango (08.08.2011), ivanaxion (31.08.2012), Kent (21.10.2010), kirilo777 (09.03.2012), klimnet (20.08.2012), klinok (05.09.2010), kluyt (17.08.2009), kollega-lg (21.04.2016), Koralove (24.10.2013), KostyaD (04.06.2009), kramar (14.03.2009), kusfu (28.09.2011), kvn79 (14.03.2009), Lexzx (24.03.2010), liss15 (14.10.2009), litlechina (05.05.2022), live steel (26.06.2012), lumen_xp (27.03.2012), LVit (27.11.2009), mact (14.05.2014), Makclaj (27.02.2011), masterross (11.12.2011), Mehannik (12.03.2015), MIhail (17.07.2011), myrko (15.04.2012), nbinc (12.05.2014), Nickname (25.06.2009), Nikolos667 (14.08.2011), Olzhich (18.03.2009), Oppozith (17.12.2012), Pastuh1234 (29.07.2012), pimass (15.03.2012), pulpit (21.11.2009), regiuscz (11.03.2011), rusianGrt (15.02.2010), rustr (20.09.2011), Ryzhii (10.04.2013), S V (10.01.2010), sae74 (15.02.2010), sergey_ln (28.02.2012), serjik2000 (03.07.2009), Sesh (31.05.2009), seva (19.01.2011), Shurhent (02.07.2011), Smile8 (28.09.2010), sobolev (21.09.2011), solvi (14.03.2009), sonokam (08.12.2011), sv46 (12.07.2011), Swen (15.06.2009), TakedaMaru (20.05.2013), telepuzic (22.02.2012), Tihon (04.01.2013), timofey (11.11.2009), Tiratore.d (08.11.2019), tolik_erema (04.03.2011), Ty3uK (22.03.2009), Umnik (13.01.2012), Uselink (10.02.2010), vad1972 (05.05.2010), Viktorrr (22.12.2012), vill (29.09.2010), Vitaha (26.11.2009), VitalyD (03.10.2010), VKabanov (29.04.2009), VladHNet (07.08.2009), VladVP (15.01.2012), _Vadim (11.02.2010), Амфибия (15.05.2009), Вася (14.07.2009), Володя Череп (14.03.2009), дух святой истины (16.03.2009), Ёжик в Тумане (28.02.2011), Зелёный (19.01.2012), Кениец (30.11.2009), Мираж (25.02.2012), Михаил. (14.07.2011), Молекула (04.04.2009), МСВ (19.02.2012), Пупс (20.07.2011), Рудницкий Олександр (18.01.2012), Снегозавр (20.02.2013), Шаманчик (27.10.2009), ЭКСПЕРИМЕНТАТОР (04.04.2009), Юрий Н. (17.08.2010) |
13.04.2009, 13:39
|
#361
|
|
Живу я тут
Реєстрація: 17.09.2004
Звідки Ви: Киев, Троещина
Дописи: 14.486
сказав Дякую: 4.642
сказали Дякую 8.508 раз(и) в 4.382 повідомленні
|
Re: Изготовление акваконтроллера ===www.aquaforum.ua===
Цитата:
Допис від Baks
Не, 4к7- само собой, в разрыв питания далласа 3-я нога, на DQ - то-же непомешает.
|
На DQ ставлю. На питание??? зачем? защита от переполюсовки разве что
__________________
Страна не ублюдков и не воров.
__________________  
|
|
|
13.04.2009, 13:53
|
#362
|
|
Бан за нарушения
Реєстрація: 06.11.2007
Звідки Ви: Донецк, зона АТО
Дописи: 19.780
сказав Дякую: 5.789
сказали Дякую 17.707 раз(и) в 6.926 повідомленні
|
Re: Изготовление акваконтроллера ===www.aquaforum.ua===
Цитата:
Допис від Sem
защита от переполюсовки разве что
|
Ну да.
__________________
[I][B][COLOR=blue]С уважением, Сергей Таранченко[/COLOR][/B][/I]
|
|
|
13.04.2009, 14:05
|
#363
|
|
Активний участник форуму
Реєстрація: 04.04.2006
Звідки Ви: Киев
Дописи: 407
сказав Дякую: 67
сказали Дякую 515 раз(и) в 179 повідомленні
|
Re: Изготовление акваконтроллера ===www.aquaforum.ua===
Одно время подключал датчики, через разьем 3,5мм (как в наушниках) При втыкании-вытыкании штекера - сбрасывался проц, с резюком по питанию - все нормально.
Подключал, таким образом: на земляной провод подавал +5v - что бы подключалось последнее,боковой земля на центральный dq

|
|
|
|
Ці 3 користувач(ів) сказали Дякую Baks за це повідомлення:
|
|
13.04.2009, 14:16
|
#364
|
|
Живу я тут
Реєстрація: 17.09.2004
Звідки Ви: Киев, Троещина
Дописи: 14.486
сказав Дякую: 4.642
сказали Дякую 8.508 раз(и) в 4.382 повідомленні
|
Re: Изготовление акваконтроллера ===www.aquaforum.ua===
Аналогично. Тема позаимствована из руководства по распайке датчиков из набора Мастер-кит.
__________________
Страна не ублюдков и не воров.
__________________  
|
|
|
13.04.2009, 14:24
|
#365
|
|
Живу я тут
Реєстрація: 30.08.2007
Звідки Ви: Київ, Конотоп.
Дописи: 3.087
сказав Дякую: 2.108
сказали Дякую 2.629 раз(и) в 1.010 повідомленні
|
Re: Изготовление акваконтроллера ===www.aquaforum.ua===
Цитата:
Допис від Baks
Попробуй включить так, 3-я лапа в воздухе.
|
Спасибо попробую  . Но сейчас иду покупать ПАРУ обычных. Вечером отпишусь о результатах!
Почему в схеме не показано как подключать эти датчики температуры в параллели (2-й пунктиром) как вынос, и разъемы DG-2 не соответствует разведенной плате... По хорошему можно было внести в схему и эти ляпы.
В случае использование динамика с индексом "X" (с генератором) конденсатор С11 заменить на перемычку?
__________________
С уважением, Вячеслав.
Востаннє редагував Ty3uK: 13.04.2009 о 16:04..
|
|
|
13.04.2009, 18:56
|
#366
|
|
Живу я тут
Реєстрація: 12.02.2008
Звідки Ви: Оболонь, Петровка
Дописи: 8.891
сказав Дякую: 2.489
сказали Дякую 2.878 раз(и) в 2.065 повідомленні
|
Re: Изготовление акваконтроллера ===www.aquaforum.ua===
Привет, народ!!!!!!!
Можно пару фото?
__________________
Свет. ЭПРА, аквариумые лампы т5;т8; МГ-150; LED-комплекты и светильники системы СО2 под ключ. тел: 095 0105853; 098 6143112
Лучшие статьи месяца на Аквафоруме
|
|
|
|
Ці 6 користувач(ів) сказали Дякую chack за це повідомлення:
|
|
13.04.2009, 19:08
|
#367
|
|
Бан за нарушения
Реєстрація: 06.11.2007
Звідки Ви: Донецк, зона АТО
Дописи: 19.780
сказав Дякую: 5.789
сказали Дякую 17.707 раз(и) в 6.926 повідомленні
|
Re: Изготовление акваконтроллера ===www.aquaforum.ua===
Цитата:
Допис від chack
Привет, народ!!!!!!!
Можно пару фото?
|
Ну нашего полку прибыло 
Резюк в цепи подсветки на сколько ставил ?
__________________
[I][B][COLOR=blue]С уважением, Сергей Таранченко[/COLOR][/B][/I]
|
|
|
13.04.2009, 19:16
|
#368
|
|
Живу я тут
Реєстрація: 12.02.2008
Звідки Ви: Оболонь, Петровка
Дописи: 8.891
сказав Дякую: 2.489
сказали Дякую 2.878 раз(и) в 2.065 повідомленні
|
Re: Изготовление акваконтроллера ===www.aquaforum.ua===
Цитата:
Допис від Starcomputer
Ну нашего полку прибыло 
Резюк в цепи подсветки на сколько ставил ?
|
22 Ом, 1Вт, но можно было и на 0,5Вт. Яркости все равно завались, вечером комнату освещает. Потребление значительно снизилось с этим резистором.
Сбоев никаких.
На далласы ничего лишнего цеплять не надо!! У меня два в паралеле.
__________________
Свет. ЭПРА, аквариумые лампы т5;т8; МГ-150; LED-комплекты и светильники системы СО2 под ключ. тел: 095 0105853; 098 6143112
Лучшие статьи месяца на Аквафоруме
|
|
|
|
Ці 2 користувач(ів) сказали Дякую chack за це повідомлення:
|
|
13.04.2009, 19:22
|
#369
|
|
Придивляюся
Реєстрація: 16.01.2009
Звідки Ви: Днепропетровск
Дописи: 35
сказав Дякую: 5
сказали Дякую 5 раз(и) в 5 повідомленні
|
Re: Изготовление акваконтроллера ===www.aquaforum.ua===
А вопрос можно задать? Для чего дополнение в файле для програмирования
|
|
|
13.04.2009, 19:24
|
#370
|
|
Бан за нарушения
Реєстрація: 06.11.2007
Звідки Ви: Донецк, зона АТО
Дописи: 19.780
сказав Дякую: 5.789
сказали Дякую 17.707 раз(и) в 6.926 повідомленні
|
Цитата:
Допис від chack
22 Ом, 1Вт, но можно было и на 0,5Вт. Яркости все равно завались, вечером комнату освещает. Потребление значительно снизилось с этим резистором.
Сбоев никаких.
На далласы ничего лишнего цеплять не надо!! У меня два в паралеле.
|
Я смотрю ты и в цепях симисторов поставил мощные сопротивления. А что 0,25 вт не пойдут ?
Цитата:
Допис від camsvar
А вопрос можно задать? Для чего дополнение в файле для програмирования
|
Какое дополнение ? Там вроде два файла - сама программа и EPROM
__________________
[I][B][COLOR=blue]С уважением, Сергей Таранченко[/COLOR][/B][/I]
|
|
|
13.04.2009, 19:35
|
#371
|
|
Живу я тут
Реєстрація: 12.02.2008
Звідки Ви: Оболонь, Петровка
Дописи: 8.891
сказав Дякую: 2.489
сказали Дякую 2.878 раз(и) в 2.065 повідомленні
|
Re: Изготовление акваконтроллера ===www.aquaforum.ua===
Цитата:
Допис від Starcomputer
отрю ты и в цепях симисторов поставил мощные сопротивления. А что 0,25 вт не пойдут ?
|
Да, по 2Вт.  Чевой-то я менжуюсь ставить меньше там, где 220в. но 0,5 там вполне хватило бы...
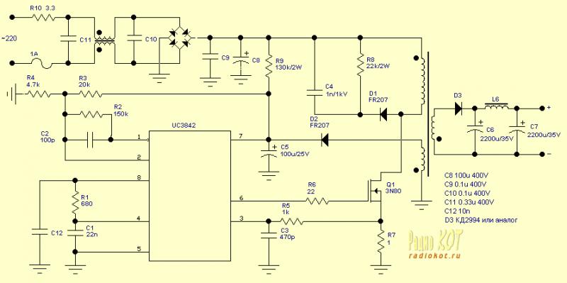
Кстати, импульсник там внутри, если интересно кому.
__________________
Свет. ЭПРА, аквариумые лампы т5;т8; МГ-150; LED-комплекты и светильники системы СО2 под ключ. тел: 095 0105853; 098 6143112
Лучшие статьи месяца на Аквафоруме
|
|
|
13.04.2009, 19:36
|
#372
|
|
Бан за нарушения
Реєстрація: 06.11.2007
Звідки Ви: Донецк, зона АТО
Дописи: 19.780
сказав Дякую: 5.789
сказали Дякую 17.707 раз(и) в 6.926 повідомленні
|
Re: Изготовление акваконтроллера ===www.aquaforum.ua===
Цитата:
Допис від chack
Кстати, импульсник там внутри, если интересно кому.
|
Самодельный ? Схема есть ?
__________________
[I][B][COLOR=blue]С уважением, Сергей Таранченко[/COLOR][/B][/I]
|
|
|
13.04.2009, 19:43
|
#373
|
|
Живу я тут
Реєстрація: 12.02.2008
Звідки Ви: Оболонь, Петровка
Дописи: 8.891
сказав Дякую: 2.489
сказали Дякую 2.878 раз(и) в 2.065 повідомленні
|
Re: Изготовление акваконтроллера ===www.aquaforum.ua===
Цитата:
Допис від Starcomputer
Самодельный ? Схема есть ?
|
Есть схема. Очень хороший и довольно компактный, как для импульсника, только плату тяжело делать "на коленке"  У меня и донный обогрев на таком, только транс другой, от компа БП.
__________________
Свет. ЭПРА, аквариумые лампы т5;т8; МГ-150; LED-комплекты и светильники системы СО2 под ключ. тел: 095 0105853; 098 6143112
Лучшие статьи месяца на Аквафоруме
|
|
|
|
cказали "Дякую" chack за цей допис:
|
|
13.04.2009, 19:47
|
#374
|
|
Живу я тут
Реєстрація: 12.02.2008
Звідки Ви: Оболонь, Петровка
Дописи: 8.891
сказав Дякую: 2.489
сказали Дякую 2.878 раз(и) в 2.065 повідомленні
|
Re: Изготовление акваконтроллера ===www.aquaforum.ua===
Цитата:
Допис від Ty3uK
случае использование динамика с индексом "X" (с генератором) конденсатор С11 заменить на перемычку?
|
Хочешь спалить атмегу?
__________________
Свет. ЭПРА, аквариумые лампы т5;т8; МГ-150; LED-комплекты и светильники системы СО2 под ключ. тел: 095 0105853; 098 6143112
Лучшие статьи месяца на Аквафоруме
|
|
|
13.04.2009, 20:02
|
#375
|
|
Придивляюся
Реєстрація: 16.01.2009
Звідки Ви: Днепропетровск
Дописи: 35
сказав Дякую: 5
сказали Дякую 5 раз(и) в 5 повідомленні
|
Re: Изготовление акваконтроллера ===www.aquaforum.ua===
Тогда буду програмировать атмегу,спасибо за ответ.
|
|
|
 |
|
|
Тут присутні: 16 (учасників - 0 , гостей - 16)
|
|
|
| Параметри теми |
|
|
| Параметри перегляду |
Лінійний вигляд
|
Ваші права у розділі
|
Ви не можете створювати теми
Ви не можете писати дописи
Ви не можете долучати файли
Ви не можете редагувати дописи
HTML код Вимк.
|
|
|
Часовий пояс GMT +3. Поточний час: 03:05.
|