 |
|
14.03.2009, 01:01
|
|
|
Изготовление акваконтроллера
Бан за нарушения
Реєстрація: 06.11.2007
Звідки Ви: Донецк, зона АТО
Дописи: 19.780
сказав Дякую: 5.789
сказали Дякую 17.707 раз(и) в 6.926 повідомленні

14.03.2009, 01:01
Рейтинг:
(28 голосов - 4,64 средняя оценка)
Данная тема является прямым продолжением темы Разработка акваконтроллера, созданной AlexThunder, за что ему огромное спасибо 
На данный момент разработка в целом закончена и благодарен всем, кто принимал участие в обсуждении и реализации проекта
С помощью Chack'а были заказаны и изготовлены печатные платы
 
И сейчас начнется наверно самый интересный этап - сборка и настройка
Схема, плата, прошивка находятся в архиве во вложении.
ИСХОДНИКОВ ПРОГРАММЫ НЕТ !!! ПРОШИВКУ ИЗМЕНИТЬ НЕЛЬЗЯ !!!
Необходимое программное обеспечение:
Схема - sPlan 6.0 (для версии 3 - 7.0)
Плата - Slayout 5.0 / 6.0
Внимание !!! В процессе сборки и наладки в схему могут быть внесены изменения ! Следите за обновлением архива !!!
...........
New_controller-2V1 - плата с косметическими правками и обозначением элементов.
Контроллер-V.3 - улучшенный вариант (симисторы в одну линию, питание +12V, два диммера, USB на борту, 4 усилителя, отдельный разъем для клавиатуры).
Version 3.1 SMD - версия 3 для СМД элементов.
Плата1V5smd - многоплатная версия от "Пупс" (контроллер + силовая часть + клавиатура + усилители + кулер для силовой части).
Контроллер V3 DIP - все нужное для сборки версии 3.0 DIP.
Firmware.rar - прошивки от Володя_Череп для нормальной работы с USB на ATTiny2313.
Прошивки.rar - архив прошивок:
ATmega_32 - стандартная прошивка
Atmega_32_EE - прошивка EEPROM
ATmega_32_9600 - скорость UART 9600
ATmega_32_PWM_244Hz - использование ШИМ для управления драйверами. Вход PWM LDD подключается непосредственно к выводу 13 или 14 ATmega.
Программирование fuse-битов:
При прошивке микроконтроллеров необходимо запрограммировать (записать 0) следующие fuse-биты:
- для ATmega32 - BOOTSZ0, BOOTSZ1, SPIEN
- для ATtiny2313 - CKSEL0, SUT0, BODLEVEL1, WDTON, SPIEN
- для ATtiny13 - SPIEN, CKDIV8, SUT0, CKSEL0 (данная микросхема используется для схемы регулировки венилятора)
Все остальные fuse-биты должны быть незапрограммированы (равны 1).
Uniprof:
Fuse-бит будет запрограммирован, если убрать галочку в соответствующем поле.
Fuse-бит будет незапрограммирован, если поставить галочку в соответствующем поле.
CodeVisionAVR:
Fuse-бит будет запрограммирован, если поставить галочку в соответствующем поле.
Fuse-бит будет незапрограммирован, если убрать галочку в соответствующем поле.
AVRDUDE:
ATmega: -U lfuse:w:0xff:m -U hfuse:w:0xd9:m
ATtiny2313: -U lfuse:w:0xee:m -U hfuse:w:0xcb:m -U efuse:w:0xff:m
ATtiny13: -U lfuse:w:0x6a:m -U hfuse:w:0xff:m
Мініатюри долучень
Долучені файли
 |
Контроллер.rar (423,9 КБ, 20084 переглядів) |
 |
AquaControl.rar (3,48 МБ, 19641 переглядів) |
 |
New_controller-2V1.rar (59,8 КБ, 16315 переглядів) |
 |
PL2303-USB.rar (2,03 МБ, 14122 переглядів) |
 |
Новый контроллер-3.rar (43,5 КБ, 15150 переглядів) |
 |
Плата для WH2004A.rar (278,0 КБ, 14433 переглядів) |
 |
USB.rar (219,9 КБ, 13999 переглядів) |
 |
Контроллер-V.3.zip (86,5 КБ, 15910 переглядів) |
 |
Version 3.1 SMD.zip (158,5 КБ, 15856 переглядів) |
 |
Полезная информация.pdf (306,9 КБ, 21929 переглядів) |
 |
Плата1v5smd.rar (165,9 КБ, 14005 переглядів) |
 |
Контроллер V3 DIP.zip (151,0 КБ, 16350 переглядів) |
 |
Firmware.rar (21,6 КБ, 13248 переглядів) |
 |
Aqua Control 2007 HELP.rar (172,4 КБ, 13485 переглядів) |
 |
THelper.rar (57,3 КБ, 12921 переглядів) |
 |
Прошивки.rar (68,0 КБ, 12002 переглядів) |
__________________
[I][B][COLOR=blue]С уважением, Сергей Таранченко[/COLOR][/B][/I]
Востаннє редагував Starcomputer: 19.04.2016 о 12:18..
Причина: Добавлен архив прошивок
|
|
Переглядів: 2351000
|
|
Ці 134 користувач(ів) сказали Дякую Starcomputer за це повідомлення:
|
+Максимус+ (31.08.2012), agorin (18.04.2009), aides (14.08.2013), AkaPain (07.02.2014), Aleksta (15.01.2012), ALEX77 (14.08.2009), AlexThunder (17.02.2010), alexv3 (10.04.2011), Alex_Ts (14.03.2009), Allcoholl (13.12.2009), ANTONENKO (02.04.2012), Antoxa106 (28.04.2013), AquaGomel (14.10.2010), arconas (05.02.2012), arik17 (12.10.2014), Ashatshem (09.02.2011), atom (17.05.2009), Baks (14.03.2009), BearIgor (23.03.2012), BELOUS (06.12.2011), biolog (21.11.2009), BlackAlex (14.03.2009), bmw (29.05.2009), bodom (25.05.2011), bonus78 (15.11.2009), Bosyak (19.01.2011), BpyH (29.01.2010), chack (14.03.2009), Cristal (15.06.2012), DEaD_MOPO3 (28.09.2011), Dimitr (12.02.2010), Dimker (15.06.2012), DiSan (25.12.2013), dolfik (05.01.2011), drv (31.08.2016), dubishe (21.12.2012), Dyshakz (14.02.2017), ersergey (14.04.2012), fylhttd (17.03.2009), gagari1 (13.02.2012), germanovitsh (01.11.2012), GrishaBGA (23.03.2009), Gutsik (17.07.2013), harn (04.07.2011), Heet (05.12.2009), iceSS (19.03.2009), igoritto (24.10.2010), IgorVin (10.02.2010), imac2008 (27.11.2010), iTango (08.08.2011), ivanaxion (31.08.2012), Kent (21.10.2010), kirilo777 (09.03.2012), klimnet (20.08.2012), klinok (05.09.2010), kluyt (17.08.2009), kollega-lg (21.04.2016), Koralove (24.10.2013), KostyaD (04.06.2009), kramar (14.03.2009), kusfu (28.09.2011), kvn79 (14.03.2009), Lexzx (24.03.2010), liss15 (14.10.2009), litlechina (05.05.2022), live steel (26.06.2012), lumen_xp (27.03.2012), LVit (27.11.2009), mact (14.05.2014), Makclaj (27.02.2011), masterross (11.12.2011), Mehannik (12.03.2015), MIhail (17.07.2011), myrko (15.04.2012), nbinc (12.05.2014), Nickname (25.06.2009), Nikolos667 (14.08.2011), Olzhich (18.03.2009), Oppozith (17.12.2012), Pastuh1234 (29.07.2012), pimass (15.03.2012), pulpit (21.11.2009), regiuscz (11.03.2011), rusianGrt (15.02.2010), rustr (20.09.2011), Ryzhii (10.04.2013), S V (10.01.2010), sae74 (15.02.2010), sergey_ln (28.02.2012), serjik2000 (03.07.2009), Sesh (31.05.2009), seva (19.01.2011), Shurhent (02.07.2011), Smile8 (28.09.2010), sobolev (21.09.2011), solvi (14.03.2009), sonokam (08.12.2011), sv46 (12.07.2011), Swen (15.06.2009), TakedaMaru (20.05.2013), telepuzic (22.02.2012), Tihon (04.01.2013), timofey (11.11.2009), Tiratore.d (08.11.2019), tolik_erema (04.03.2011), Ty3uK (22.03.2009), Umnik (13.01.2012), Uselink (10.02.2010), vad1972 (05.05.2010), Viktorrr (22.12.2012), vill (29.09.2010), Vitaha (26.11.2009), VitalyD (03.10.2010), VKabanov (29.04.2009), VladHNet (07.08.2009), VladVP (15.01.2012), _Vadim (11.02.2010), Амфибия (15.05.2009), Вася (14.07.2009), Володя Череп (14.03.2009), дух святой истины (16.03.2009), Ёжик в Тумане (28.02.2011), Зелёный (19.01.2012), Кениец (30.11.2009), Мираж (25.02.2012), Михаил. (14.07.2011), Молекула (04.04.2009), МСВ (19.02.2012), Пупс (20.07.2011), Рудницкий Олександр (18.01.2012), Снегозавр (20.02.2013), Шаманчик (27.10.2009), ЭКСПЕРИМЕНТАТОР (04.04.2009), Юрий Н. (17.08.2010) |
05.06.2009, 14:30
|
#1066
|
|
Бан за нарушения
Реєстрація: 06.11.2007
Звідки Ви: Донецк, зона АТО
Дописи: 19.780
сказав Дякую: 5.789
сказали Дякую 17.707 раз(и) в 6.926 повідомленні
|
Re: Изготовление акваконтроллера ===www.aquaforum.ua===
Импульсный. Да Олег их делает, у него есть уже отработанная схема.
__________________
[I][B][COLOR=blue]С уважением, Сергей Таранченко[/COLOR][/B][/I]
|
|
|
05.06.2009, 14:45
|
#1067
|
|
Живу я тут
Реєстрація: 12.02.2008
Звідки Ви: Оболонь, Петровка
Дописи: 8.891
сказав Дякую: 2.489
сказали Дякую 2.878 раз(и) в 2.065 повідомленні
|
Re: Изготовление акваконтроллера ===www.aquaforum.ua===
Но он не маленький и не совсем компактный.
думаю лучше будет покупной.
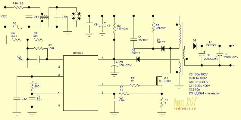
Вот плата, только без выходного фильтра и стабилизатора, т.к. это для донного обогрева.
__________________
Свет. ЭПРА, аквариумые лампы т5;т8; МГ-150; LED-комплекты и светильники системы СО2 под ключ. тел: 095 0105853; 098 6143112
Лучшие статьи месяца на Аквафоруме
|
|
|
|
cказали "Дякую" chack за цей допис:
|
|
05.06.2009, 14:47
|
#1068
|
|
Бан за нарушения
Реєстрація: 06.11.2007
Звідки Ви: Донецк, зона АТО
Дописи: 19.780
сказав Дякую: 5.789
сказали Дякую 17.707 раз(и) в 6.926 повідомленні
|
Re: Изготовление акваконтроллера ===www.aquaforum.ua===
А схема ?
__________________
[I][B][COLOR=blue]С уважением, Сергей Таранченко[/COLOR][/B][/I]
|
|
|
05.06.2009, 14:53
|
#1069
|
|
Живу я тут
Реєстрація: 12.02.2008
Звідки Ви: Оболонь, Петровка
Дописи: 8.891
сказав Дякую: 2.489
сказали Дякую 2.878 раз(и) в 2.065 повідомленні
|
Re: Изготовление акваконтроллера ===www.aquaforum.ua===
Цитата:
Допис від Starcomputer
А схема ?
|
Транс на феррите 7х7мм. Е30/15/7 марка комплекта.
Первичка: 180, питание микросхемы: 20-30, вторичка уже и непомню  кажись 1-1.5 витка на вольт. Но там точно резистором R3 подстраивается.
__________________
Свет. ЭПРА, аквариумые лампы т5;т8; МГ-150; LED-комплекты и светильники системы СО2 под ключ. тел: 095 0105853; 098 6143112
Лучшие статьи месяца на Аквафоруме
|
|
|
|
cказали "Дякую" chack за цей допис:
|
|
05.06.2009, 15:21
|
#1070
|
|
Придивляюся
Реєстрація: 02.06.2009
Звідки Ви: Мариуполь
Дописи: 90
сказав Дякую: 59
сказали Дякую 90 раз(и) в 29 повідомленні
|
Re: Изготовление акваконтроллера ===www.aquaforum.ua===
"издеваюсь" над контролером 
эл. дрель с прослабленными щетками; лампа ДРЛ-400 (вкл/откл); дошло дело до сварки (импульсная) все это безобразие включаю поочередно в одну розетку с контролером: лапочки моргают, часики идут  . pH не пробовал, дим работает (оба). Может кто поделится советом у кого от чего глючело я с удовольствием попробую мне просто интересно.
П.С. пп своя, основной блок - 2,5м кабель - дисплей с кнопками
|
|
|
|
cказали "Дякую" KostyaD за цей допис:
|
|
05.06.2009, 15:46
|
#1071
|
|
Живу я тут
Реєстрація: 12.02.2008
Звідки Ви: Оболонь, Петровка
Дописи: 8.891
сказав Дякую: 2.489
сказали Дякую 2.878 раз(и) в 2.065 повідомленні
|
Re: Изготовление акваконтроллера ===www.aquaforum.ua===
KostyaD, а нам тут не верят, грят в топку его и стройте новый.
Но мы не сдаемси.
п.с. Не Вы, Константин, часом ездили за моими дисплеями в Бердянск? 
__________________
Свет. ЭПРА, аквариумые лампы т5;т8; МГ-150; LED-комплекты и светильники системы СО2 под ключ. тел: 095 0105853; 098 6143112
Лучшие статьи месяца на Аквафоруме
|
|
|
05.06.2009, 16:26
|
#1072
|
|
Активний участник форуму
Реєстрація: 22.08.2006
Звідки Ви: Киев
Дописи: 246
сказав Дякую: 13
сказали Дякую 65 раз(и) в 51 повідомленні
|
Re: Изготовление акваконтроллера ===www.aquaforum.ua===
Цитата:
Допис від chack
Транс на феррите 7х7мм. Е30/15/7 марка комплекта.
Первичка: 180, питание микросхемы: 20-30, вторичка уже и непомню  кажись 1-1.5 витка на вольт. Но там точно резистором R3 подстраивается.
|
Гораздо проще собрать на готовом трансе POL и каком-нить TOP-е от PI.
|
|
|
05.06.2009, 16:33
|
#1073
|
|
Бан за нарушения
Реєстрація: 06.11.2007
Звідки Ви: Донецк, зона АТО
Дописи: 19.780
сказав Дякую: 5.789
сказали Дякую 17.707 раз(и) в 6.926 повідомленні
|
Re: Изготовление акваконтроллера ===www.aquaforum.ua===
Цитата:
Допис від fluorine22
Гораздо проще собрать на готовом трансе POL и каком-нить TOP-е от PI.
|
Если не учитывать, что за ту же сумму можно купить готовый розеточник на рынке 
__________________
[I][B][COLOR=blue]С уважением, Сергей Таранченко[/COLOR][/B][/I]
|
|
|
05.06.2009, 17:18
|
#1074
|
|
Живу я тут
Реєстрація: 12.02.2008
Звідки Ви: Оболонь, Петровка
Дописи: 8.891
сказав Дякую: 2.489
сказали Дякую 2.878 раз(и) в 2.065 повідомленні
|
Re: Изготовление акваконтроллера ===www.aquaforum.ua===
fluorine22, там транс один стоит Е30-й 59грн, да и чип 17. Тогда уж готовый.
кстати, у меня ща на готовом 5в/0.8А.
Нет никакой необходимости пихать туда больше 0.7-1А.
п.с. А чем проще собирать на готовом трансе? Они что, там есть на любое напряжение? я просто не сталкивался. Витков там не много, мотаю не в напряг.
__________________
Свет. ЭПРА, аквариумые лампы т5;т8; МГ-150; LED-комплекты и светильники системы СО2 под ключ. тел: 095 0105853; 098 6143112
Лучшие статьи месяца на Аквафоруме
|
|
|
05.06.2009, 17:33
|
#1075
|
|
Придивляюся
Реєстрація: 02.06.2009
Звідки Ви: Мариуполь
Дописи: 90
сказав Дякую: 59
сказали Дякую 90 раз(и) в 29 повідомленні
|
Re: Изготовление акваконтроллера ===www.aquaforum.ua===
Цитата:
Допис від chack
Не Вы, Константин
|
Да, это я  , сразу здрасти и ОГРОМНОЕ спасиб за "кинескоп" работает великолепно
Цитата:
Допис від chack
а нам тут не верят, грят в топку его
|
но и единичные случаи это не показатели, как не крути а конструкция его не надежная ИМХО.
я с удовольствием собрал бы еще один но если он был с большим дисплеем с тачскрином, и не важно сколько бы это стоило главное красиво и удобно.
|
|
|
|
cказали "Дякую" KostyaD за цей допис:
|
|
05.06.2009, 17:49
|
#1076
|
|
Активний участник форуму
Реєстрація: 27.03.2009
Звідки Ви: Latvija
Дописи: 189
сказав Дякую: 63
сказали Дякую 75 раз(и) в 41 повідомленні
|
Re: Изготовление акваконтроллера ===www.aquaforum.ua===
Цитата:
Допис від KostyaD
я с удовольствием собрал бы еще один но если он был с большим дисплеем с тачскрином, и не важно сколько бы это стоило главное красиво и удобно.
|
Ну как-то это странно - усложнять и удорожать конструкцию, только для того, чтобы пару недель поиграть. Потом надоест пальцем по тачскрину водить - не его (контроллера) это функция и назначение. ИМХО, это такой девайс, который должен трудиться себе в фоновом режиме. И чем меньше хозяин о нём думает/нажимает/настраивает - тем лучше, ибо означает, что контроллер работает хорошо и надёжно.
Простой пример - мобильный телефон. Купил новый, недельку потискал - и ничего больше, кроме звонков, не надо. И нет уже претензий типа отсутствия поддержки Джавы, а вот хреновая батарея и плохой приём ой как кровь пьют 
|
|
|
|
Ці 6 користувач(ів) сказали Дякую agorin за це повідомлення:
|
|
05.06.2009, 17:51
|
#1077
|
|
Живу я тут. Мохоманьяк
Реєстрація: 10.08.2007
Звідки Ви: Санкт-Петербург
Дописи: 219
сказав Дякую: 99
сказали Дякую 154 раз(и) в 73 повідомленні
|
Re: Изготовление акваконтроллера ===www.aquaforum.ua===
Цитата:
Допис від agorin
это такой девайс, который должен трудиться себе в фоновом режиме. И чем меньше хозяин о нём думает/нажимает/настраивает - тем лучше, ибо означает, что контроллер работает хорошо и надёжно.
|
+ 100%
__________________ 
|
|
|
05.06.2009, 22:29
|
#1078
|
|
Активний участник форуму
Реєстрація: 22.08.2006
Звідки Ви: Киев
Дописи: 246
сказав Дякую: 13
сказали Дякую 65 раз(и) в 51 повідомленні
|
Re: Изготовление акваконтроллера ===www.aquaforum.ua===
Цитата:
Допис від chack
fluorine22, там транс один стоит Е30-й 59грн, да и чип 17.
|
Зачем Вам транс 15В 3,3А (POL-15033)? E16 вполне хватит - POL-05006 5В 0,6А макс (от 0А мин).
Цитата:
Допис від chack
п.с. А чем проще собирать на готовом трансе? Они что, там есть на любое напряжение?
|
Мотать транс для импульсника целая наука, можно дров наломать. Для печатки тоже есть свои заморочки, но это решаемо.
Напряжения у продажных бывают разные datasheet.
Я не знаю по какой схеме собраны базарные БП, если как для галогенок, то помех там выше крыши.
Еще, как по мне - чем ближе БП к плате, тем меньше помех.
|
|
|
05.06.2009, 22:52
|
#1079
|
|
Живу я тут
Реєстрація: 12.02.2008
Звідки Ви: Оболонь, Петровка
Дописи: 8.891
сказав Дякую: 2.489
сказали Дякую 2.878 раз(и) в 2.065 повідомленні
|
Re: Изготовление акваконтроллера ===www.aquaforum.ua===
Цитата:
Допис від fluorine22
E16 вполне хватит - POL-05006 5В
|
Именно на таком у меня сейчас и работает. Только промышленного исполнения и без сетевого фильтра. Я сам фильтр допаял на макетке.
Мотать транс для импульсника проще-простого. Даже не представляю, как там можно дров наломать...
Базарные ИБП собранны довольно грамотно, имеется ввиду фирменные блоки.
А для галогенок это какие? Импульсные трансформаторы что-ли, так это нисюда 
__________________
Свет. ЭПРА, аквариумые лампы т5;т8; МГ-150; LED-комплекты и светильники системы СО2 под ключ. тел: 095 0105853; 098 6143112
Лучшие статьи месяца на Аквафоруме
|
|
|
05.06.2009, 23:09
|
#1080
|
|
Придивляюся
Реєстрація: 02.06.2009
Звідки Ви: Мариуполь
Дописи: 90
сказав Дякую: 59
сказали Дякую 90 раз(и) в 29 повідомленні
|
Re: Изготовление акваконтроллера ===www.aquaforum.ua===
Цитата:
Допис від fluorine22
Еще, как по мне - чем ближе БП к плате, тем меньше помех.
|
Ага, у меня вообще на плате лежит только промышленный
|
|
|
 |
|
|
Тут присутні: 19 (учасників - 0 , гостей - 19)
|
|
|
| Параметри теми |
|
|
| Параметри перегляду |
Лінійний вигляд
|
Ваші права у розділі
|
Ви не можете створювати теми
Ви не можете писати дописи
Ви не можете долучати файли
Ви не можете редагувати дописи
HTML код Вимк.
|
|
|
Часовий пояс GMT +3. Поточний час: 20:53.
|