 |
|
08.06.2010, 00:16
|
|
|
Форумный Акваконтроллер (сборка)
Бан за нарушения
Реєстрація: 06.11.2007
Звідки Ви: Донецк, зона АТО
Дописи: 19.780
сказав Дякую: 5.789
сказали Дякую 17.707 раз(и) в 6.926 повідомленні

08.06.2010, 00:16
Рейтинг:
(2 голосов - 5,00 средняя оценка)
Данная тема является логическим продолжением темы Форумный акваконтроллер.
В предидущей теме после 50-ти с лишним страниц обсуждения наконец пришли к определенности. 
Итак базой для контроллера служит сборка MINI2440,
с дисплеем 7":
или 3,5":
Все контроллеры с тачскрином, так что клавиатура не нужна 
Кроме этого к контроллеру через второй USB может быть подключена любая USB мышка или клавиатура.
Схема контроллера не секрет, так что желающие могут попробовать изготовить самостоятельно (см. вложение)
Параметры у обоих одинаковы:
Samsung S3C2440A 400MHz, Max freq. 533Mhz
SDRAM
Ø 64MB SDRAM
Ø 32bits Data Bus width
Ø 100MHz Clock
Flash
Ø 1GB Nand Flash
Ø 2MB Nor Flash, BIOS installed
LCD
Ø 4 wire resistive touch screen interface
Ø Up to 4096 color STN, 3.5 inches to12.1 inches, up to 1024x768 pixels
Ø Up to 64K color TFT, 3.5 inches to 12.1 inches, up to1024x768 pixels
Ø In box 256K color 800x480/7.0 inches TFT LCD screen, with touch screen
Interface and Resource
Ø 1 x 10/100M Ethernet RJ-45(DM9000)
Ø 3 x Serial Ports(1 RS232 with CTS and RTS)
Ø 1 x USB Host
Ø 1 x USB Slave Type B
Ø 1 x SD Card Interface
Ø 1 x Stereo audio out, 1 Micro In
Ø 1 x 10-Pin JTAG
Ø 4 x USER LEDs
Ø 6 x USER buttons
Ø 1 x PWM Beeper
Ø 1 x POT can be used for A/D converter adjust
Ø 1 x AT24C08 for I2C test
Ø 1 x 20-Pin Camera Interface
Ø 1 x Battery for RTC
Ø 1 x Power In(5V), with switch and lamp
Oscillator Freq.
12MHz
RTC
Internal
Expand Interface
Ø 1 x 34-Pin 2mm GPIO
Ø 1 x 40-Pin 2mm System Bus
Dimension
100 x 100(mm)
OS Support
Ø Linux 2.6.32
Ø Windows CE.Net 5.0/6.0
Ø uCos2
Контроллеры можно приобести на eBay. Цена от 120 до 205$ с доставкой в Украину (до порога квартиры).
В принципе можно использовать любые контроллеры ARM9, но могут возникнуть проблемы с портами.
Кроме самого контроллера будет отдельная плата с блоком питания (+/- 5В), восемью исполнительными устройствами, четырьмя входами АЦП и четырьмя датчиками температуры.
К одному контроллеру можно подключить несколько таких плат (блок питания делается только на одной). Все платы соединяются с контроллером по шине 1-Wire (обычный телефонный/модемный четырехжильный кабель).
Принцип прост: одна плата - один аквариум
Программным обеспечением в настоящий момент занимается Володя Череп, Vanessa и Ваш покорный слуга. Кто хочет присоединиться - милости просим. 
Планируемые функции программы примерно те-же, что и в Акваконтроллере Юсупова, но более расширены и для большего количества аквариумов. Ну и плюс цветной графический тачскрин дисплей, плюс Ethernet, Internet, возможность подключения камеры, звука и т.д. и т.п.
.................................................. ............
Прошу в данной теме вопросы типа "А шо это такое и шо оно делает !?" не задавать 
__________________
[I][B][COLOR=blue]С уважением, Сергей Таранченко[/COLOR][/B][/I]
Востаннє редагував Starcomputer: 06.06.2011 о 11:43..
|
|
Переглядів: 291754
|
|
Ці 21 користувач(ів) сказали Дякую Starcomputer за це повідомлення:
|
Alex Vest (17.09.2010), BlackAlex (09.06.2010), boba88 (17.06.2010), chack (22.06.2010), HiddeN (14.01.2011), intro (10.07.2011), jazzdabbler (29.11.2011), pimass (17.06.2010), red1157 (17.06.2010), RNKot (11.02.2011), sae74 (17.06.2010), spav777 (18.10.2011), Ty3uK (08.06.2010), Vadim Art (01.08.2010), vitaha123 (04.08.2010), Walentin (27.02.2011), _Vadim (09.07.2010), К@питошка (23.10.2010), Ностальгия (26.01.2011), Шаманчик (17.06.2010), ЭКСПЕРИМЕНТАТОР (16.09.2010) |
10.07.2010, 00:27
|
#61
|
|
Бан за нарушения
Реєстрація: 06.11.2007
Звідки Ви: Донецк, зона АТО
Дописи: 19.780
сказав Дякую: 5.789
сказали Дякую 17.707 раз(и) в 6.926 повідомленні
|
Re: Форумный Акваконтроллер (сборка) ===www.aquaforum.ua===
labview, спасибо огромное, никто Вас и не пытался оскорбить 
Но язык там действительно малознакомый.
__________________
[I][B][COLOR=blue]С уважением, Сергей Таранченко[/COLOR][/B][/I]
|
|
|
10.07.2010, 00:31
|
#62
|
|
Живу я тут
Реєстрація: 28.06.2003
Звідки Ви: Киев
Дописи: 757
сказав Дякую: 831
сказали Дякую 833 раз(и) в 397 повідомленні
|
Re: Форумный Акваконтроллер (сборка) ===www.aquaforum.ua===
Цитата:
Допис від Starcomputer
1. Mini2440-CD: - диск, который идет с самой платой контроллера.
|
Относительно свежую версию диска (mini2440-20100609.iso, 3.6 ГБ) можно скачать по ссылке, указанной в последнем сообщении на следующей странице:
http://www.friendlyarm.net/forum/topic/503
|
|
|
|
cказали "Дякую" Володя Череп за цей допис:
|
|
10.07.2010, 10:27
|
#63
|
|
Живу я тут
Реєстрація: 04.05.2010
Звідки Ви: Кременчуг
Дописи: 320
сказав Дякую: 21
сказали Дякую 118 раз(и) в 64 повідомленні
|
Re: Форумный Акваконтроллер (сборка) ===www.aquaforum.ua===
labview, извините, если чем то зацепил, но с лабвью знаком немного, в институте учили. Сейчас сильно размыты грани между языками и оболочками "для сборки". У меня в памяти остался именно конструктор, что нисколько не умаляем его возможностей. Извините, если обидел - не хотел :-)
__________________
"Истина - это постоянный процесс уничтожения старого и возрождения нового..."
|
|
|
10.07.2010, 10:31
|
#64
|
|
Живу я тут
Реєстрація: 12.02.2008
Звідки Ви: Оболонь, Петровка
Дописи: 8.891
сказав Дякую: 2.489
сказали Дякую 2.878 раз(и) в 2.065 повідомленні
|
Re: Форумный Акваконтроллер (сборка) ===www.aquaforum.ua===
Извиняюсь за оффтоп, сообщение удалю.
Подскажите, пжста, этот мини-комп возможно как-то привязать к телефону и выходить через него в инет? мне нужно для дачи. Если да, то как это сделать.
Можно в приват.
Спасибо и еще раз извините.
__________________
Свет. ЭПРА, аквариумые лампы т5;т8; МГ-150; LED-комплекты и светильники системы СО2 под ключ. тел: 095 0105853; 098 6143112
Лучшие статьи месяца на Аквафоруме
|
|
|
10.07.2010, 12:44
|
#65
|
|
Бан за нарушения
Реєстрація: 06.11.2007
Звідки Ви: Донецк, зона АТО
Дописи: 19.780
сказав Дякую: 5.789
сказали Дякую 17.707 раз(и) в 6.926 повідомленні
|
Re: Форумный Акваконтроллер (сборка) ===www.aquaforum.ua===
Можно, через USB, но драйвера нужны - ищи 
__________________
[I][B][COLOR=blue]С уважением, Сергей Таранченко[/COLOR][/B][/I]
|
|
|
|
cказали "Дякую" Starcomputer за цей допис:
|
|
26.07.2010, 13:19
|
#66
|
|
Бан за нарушения
Реєстрація: 06.11.2007
Звідки Ви: Донецк, зона АТО
Дописи: 19.780
сказав Дякую: 5.789
сказали Дякую 17.707 раз(и) в 6.926 повідомленні
|
Re: Форумный Акваконтроллер (сборка) ===www.aquaforum.ua===
Итак Володя провел первые эксперименты с подключением датчиков. Результаты:
Цитата:
К шине были подключены три устройства: термодатчик DS18B20, 8-канальный ключ DS2408 и 4-канальный АЦП DS2450. Линия DQ была подключена к выводу EINT0/GPF0 и
подтянута к 3,3В через внешний резистор 1кОм. DS2450 запитан от 5В, ключ и термодатчик - от 3,3В.
Когда система не была загружена, ошибок связи не возникало. Поиск устройств, измерение температуры и напряжения, а также управление
ключом выполнялись без проблем.
При высокой загрузке системы вылетали ошибки связи. В частности, во время копирования файлов между компьютером и mini2440 в работе модифицированного мной драйвера GPIO возникали 20-микросекундные задержки, которые делали невозможной стабильную работу с 1-wire устройствами. Коммуникационный поток имел нулевой (наивысший) приоритет, время задержек обеспечивалось наиболее точным способом - путем циклического чтения регистра счетчика микроконтроллерного PWM-таймера 0.
|
Видимо придется ставить мост I2C-1-Wire DS2482.
__________________
[I][B][COLOR=blue]С уважением, Сергей Таранченко[/COLOR][/B][/I]
|
|
|
29.07.2010, 17:43
|
#67
|
|
Живу я тут
Реєстрація: 07.12.2008
Звідки Ви: Lviv, Kiev
Дописи: 114
сказав Дякую: 56
сказали Дякую 39 раз(и) в 19 повідомленні
|
Re: Форумный Акваконтроллер (сборка) ===www.aquaforum.ua===
Цитата:
Допис від Starcomputer
Итак Володя провел первые эксперименты с подключением датчиков. Результаты:
Видимо придется ставить мост I2C-1-Wire DS2482.
|
а під якою ОС пробували?
|
|
|
29.07.2010, 18:14
|
#68
|
|
Живу я тут
Реєстрація: 15.01.2010
Звідки Ви: г. Смела
Дописи: 191
сказав Дякую: 32
сказали Дякую 37 раз(и) в 29 повідомленні
|
Re: Форумный Акваконтроллер (сборка) ===www.aquaforum.ua===
Starcomputer, здраствуй наконецто я нароботе  смотрю много изменилось я извиняюсь перед тобой что тогда недоделал схему нато были личный проблемы со здоровем но теперь я выздоровел 
Хочу чегото почудить  сколько обошолся весь контроллер в суме ?
|
|
|
29.07.2010, 18:35
|
#69
|
|
Живу я тут
Реєстрація: 28.06.2003
Звідки Ви: Киев
Дописи: 757
сказав Дякую: 831
сказали Дякую 833 раз(и) в 397 повідомленні
|
Re: Форумный Акваконтроллер (сборка) ===www.aquaforum.ua===
Цитата:
Допис від Lestat
а під якою ОС пробували?
|
Windows CE 6.0 R3.
Цитата:
Допис від Snigur_pavel
сколько обошолся весь контроллер в суме ?
|
С 3,5-дюймовым экраном - около 120 у.е.
|
|
|
|
cказали "Дякую" Володя Череп за цей допис:
|
|
29.07.2010, 20:44
|
#70
|
|
Живу я тут
Реєстрація: 19.01.2006
Звідки Ви: Киев
Дописи: 3.951
сказав Дякую: 1.011
сказали Дякую 1.080 раз(и) в 573 повідомленні
|
Re: Форумный Акваконтроллер (сборка) ===www.aquaforum.ua===
В милениуме, напротив кардач продается контроллер с 3,5" экраном, правда цены не знаю, Игоря на месте не было
|
|
|
01.08.2010, 18:35
|
#71
|
|
Живу я тут
Реєстрація: 28.06.2003
Звідки Ви: Киев
Дописи: 757
сказав Дякую: 831
сказали Дякую 833 раз(и) в 397 повідомленні
|
Re: Форумный Акваконтроллер (сборка) ===www.aquaforum.ua===
Цитата:
Допис від Starcomputer
Видимо придется ставить мост I2C-1-Wire DS2482.
|
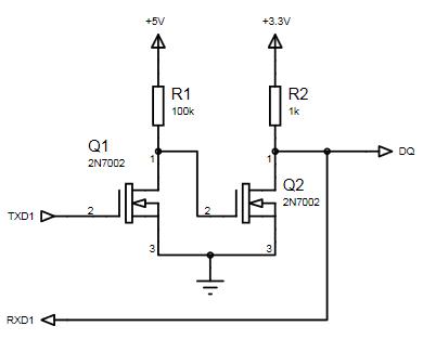
В связи с отсутствием DS2482, на этот раз я попробовал подключить mini2440 к 1-wire через UART с помощью простого буфера на двух полевых транзисторах. Способ описан здесь:
http://www.maxim-ic.com/app-notes/index.mvp/id/214
Вместо транзисторов 2N7002 я использовал какие-то другие N-канальные полевики, выпаянные из старой материнской платы. К линии DQ были подключены три устройства (DS18B20, DS2408 и DS2450), запитанные от 5В. К этому сообщению прилагается схема переходника для подключения к разъему CON2 (GND, 5V, RXD1, TXD1) mini2440. В отличие от предыдущего раза, ошибок связи не возникало даже во время копировании файлов между компьютером и mini2440.
Похожим способом к шине 1-wire можно подключить компьютер и отлаживать программу на компьютере. Для этого я использовал преобразователь USB-UART от какой-то старой Нокии и тот же буфер на двух полевиках, но с резистором 1,8К вместо 1К, подключив его к 5В вместо 3,3В. В исходном коде надо только заменить название COM-порта. Обмен данными по сравнению с mini2440 медленнее раз в десять (например, чтение температуры выполняется за 250-300 мс), но и в этом случае ошибок связи не возникает.
|
|
|
|
cказали "Дякую" Володя Череп за цей допис:
|
|
01.08.2010, 18:38
|
#72
|
|
Живу я тут
Реєстрація: 17.09.2004
Звідки Ви: Киев, Троещина
Дописи: 14.486
сказав Дякую: 4.642
сказали Дякую 8.508 раз(и) в 4.382 повідомленні
|
Re: Форумный Акваконтроллер (сборка) ===www.aquaforum.ua===
Цитата:
Допис від BlackAlex
В милениуме, напротив кардач продается контроллер с 3,5" экраном, правда цены не знаю, Игоря на месте не было
|
200 вечнозеленых сказали
__________________
Страна не ублюдков и не воров.
__________________  
|
|
|
01.08.2010, 19:04
|
#73
|
|
Живу я тут
Реєстрація: 19.01.2006
Звідки Ви: Киев
Дописи: 3.951
сказав Дякую: 1.011
сказали Дякую 1.080 раз(и) в 573 повідомленні
|
Re: Форумный Акваконтроллер (сборка) ===www.aquaforum.ua===
Цитата:
Допис від Sem
200 вечнозеленых сказали
|
могу узнать, у мекня там скидка. Надо по Ебею пробить, есть перевозчик, гуманный. Задам вопрос почем привезут в Киев.
ЗЫ Блин, оно все или Китай или Гонконг, выгоднее на прямую сюда заказывать. Выходит примерно 110-120 баксов
Востаннє редагував BlackAlex: 01.08.2010 о 19:12..
|
|
|
01.08.2010, 19:05
|
#74
|
|
Живу я тут
Реєстрація: 17.09.2004
Звідки Ви: Киев, Троещина
Дописи: 14.486
сказав Дякую: 4.642
сказали Дякую 8.508 раз(и) в 4.382 повідомленні
|
Re: Форумный Акваконтроллер (сборка) ===www.aquaforum.ua===
Цитата:
Допис від BlackAlex
могу узнать, у мекня там скидка. Надо по Ебею пробить, есть перевозчик, гуманный. Задам вопрос почем привезут в Киев.
|
Ну... если дословно 1600 гривен.
__________________
Страна не ублюдков и не воров.
__________________  
|
|
|
26.08.2010, 13:19
|
#75
|
|
Живу я тут
Реєстрація: 07.12.2008
Звідки Ви: Lviv, Kiev
Дописи: 114
сказав Дякую: 56
сказали Дякую 39 раз(и) в 19 повідомленні
|
Re: Форумный Акваконтроллер (сборка) ===www.aquaforum.ua===
Цитата:
Допис від Володя Череп
Windows CE 6.0 R3.
|
Рекомендував би писати під Linux.
|
|
|
|
cказали "Дякую" Lestat за цей допис:
|
|
 |
|
|
Тут присутні: 1 (учасників - 0 , гостей - 1)
|
|
|
Ваші права у розділі
|
Ви не можете створювати теми
Ви не можете писати дописи
Ви не можете долучати файли
Ви не можете редагувати дописи
HTML код Вимк.
|
|
|
Часовий пояс GMT +3. Поточний час: 16:34.
|