 |
|
14.03.2009, 01:01
|
|
|
Изготовление акваконтроллера
Бан за нарушения
Реєстрація: 06.11.2007
Звідки Ви: Донецк, зона АТО
Дописи: 19.780
сказав Дякую: 5.789
сказали Дякую 17.707 раз(и) в 6.926 повідомленні

14.03.2009, 01:01
Рейтинг:
(28 голосов - 4,64 средняя оценка)
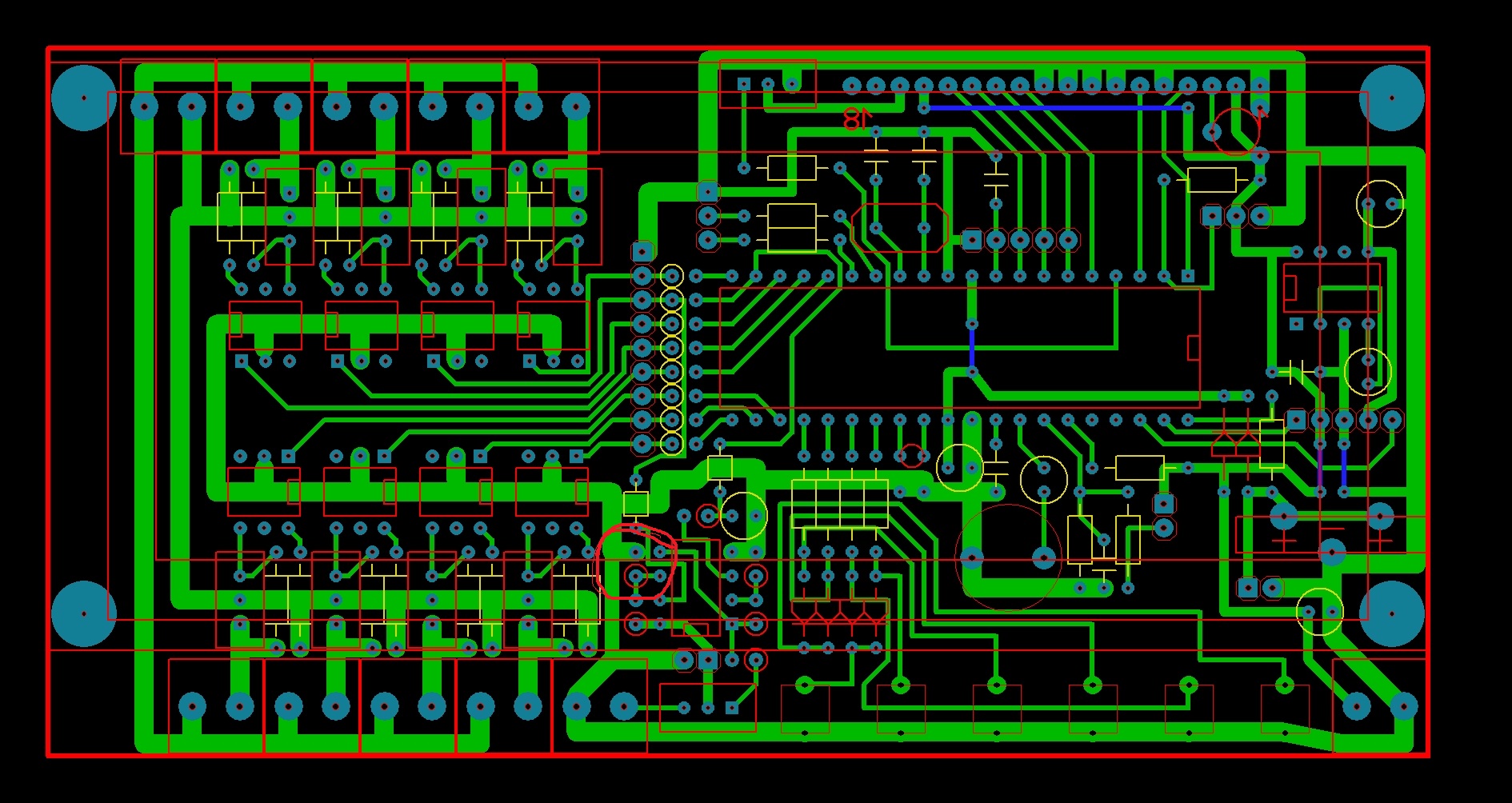
Данная тема является прямым продолжением темы Разработка акваконтроллера, созданной AlexThunder, за что ему огромное спасибо 
На данный момент разработка в целом закончена и благодарен всем, кто принимал участие в обсуждении и реализации проекта
С помощью Chack'а были заказаны и изготовлены печатные платы
 
И сейчас начнется наверно самый интересный этап - сборка и настройка
Схема, плата, прошивка находятся в архиве во вложении.
ИСХОДНИКОВ ПРОГРАММЫ НЕТ !!! ПРОШИВКУ ИЗМЕНИТЬ НЕЛЬЗЯ !!!
Необходимое программное обеспечение:
Схема - sPlan 6.0 (для версии 3 - 7.0)
Плата - Slayout 5.0 / 6.0
Внимание !!! В процессе сборки и наладки в схему могут быть внесены изменения ! Следите за обновлением архива !!!
...........
New_controller-2V1 - плата с косметическими правками и обозначением элементов.
Контроллер-V.3 - улучшенный вариант (симисторы в одну линию, питание +12V, два диммера, USB на борту, 4 усилителя, отдельный разъем для клавиатуры).
Version 3.1 SMD - версия 3 для СМД элементов.
Плата1V5smd - многоплатная версия от "Пупс" (контроллер + силовая часть + клавиатура + усилители + кулер для силовой части).
Контроллер V3 DIP - все нужное для сборки версии 3.0 DIP.
Firmware.rar - прошивки от Володя_Череп для нормальной работы с USB на ATTiny2313.
Прошивки.rar - архив прошивок:
ATmega_32 - стандартная прошивка
Atmega_32_EE - прошивка EEPROM
ATmega_32_9600 - скорость UART 9600
ATmega_32_PWM_244Hz - использование ШИМ для управления драйверами. Вход PWM LDD подключается непосредственно к выводу 13 или 14 ATmega.
Программирование fuse-битов:
При прошивке микроконтроллеров необходимо запрограммировать (записать 0) следующие fuse-биты:
- для ATmega32 - BOOTSZ0, BOOTSZ1, SPIEN
- для ATtiny2313 - CKSEL0, SUT0, BODLEVEL1, WDTON, SPIEN
- для ATtiny13 - SPIEN, CKDIV8, SUT0, CKSEL0 (данная микросхема используется для схемы регулировки венилятора)
Все остальные fuse-биты должны быть незапрограммированы (равны 1).
Uniprof:
Fuse-бит будет запрограммирован, если убрать галочку в соответствующем поле.
Fuse-бит будет незапрограммирован, если поставить галочку в соответствующем поле.
CodeVisionAVR:
Fuse-бит будет запрограммирован, если поставить галочку в соответствующем поле.
Fuse-бит будет незапрограммирован, если убрать галочку в соответствующем поле.
AVRDUDE:
ATmega: -U lfuse:w:0xff:m -U hfuse:w:0xd9:m
ATtiny2313: -U lfuse:w:0xee:m -U hfuse:w:0xcb:m -U efuse:w:0xff:m
ATtiny13: -U lfuse:w:0x6a:m -U hfuse:w:0xff:m
Мініатюри долучень
Долучені файли
 |
Контроллер.rar (423,9 КБ, 20104 переглядів) |
 |
AquaControl.rar (3,48 МБ, 19666 переглядів) |
 |
New_controller-2V1.rar (59,8 КБ, 16342 переглядів) |
 |
PL2303-USB.rar (2,03 МБ, 14138 переглядів) |
 |
Новый контроллер-3.rar (43,5 КБ, 15172 переглядів) |
 |
Плата для WH2004A.rar (278,0 КБ, 14453 переглядів) |
 |
USB.rar (219,9 КБ, 14021 переглядів) |
 |
Контроллер-V.3.zip (86,5 КБ, 15935 переглядів) |
 |
Version 3.1 SMD.zip (158,5 КБ, 15874 переглядів) |
 |
Полезная информация.pdf (306,9 КБ, 22152 переглядів) |
 |
Плата1v5smd.rar (165,9 КБ, 14029 переглядів) |
 |
Контроллер V3 DIP.zip (151,0 КБ, 16375 переглядів) |
 |
Firmware.rar (21,6 КБ, 13269 переглядів) |
 |
Aqua Control 2007 HELP.rar (172,4 КБ, 13505 переглядів) |
 |
THelper.rar (57,3 КБ, 12943 переглядів) |
 |
Прошивки.rar (68,0 КБ, 12020 переглядів) |
__________________
[I][B][COLOR=blue]С уважением, Сергей Таранченко[/COLOR][/B][/I]
Востаннє редагував Starcomputer: 19.04.2016 о 12:18..
Причина: Добавлен архив прошивок
|
|
Переглядів: 2364968
|
|
Ці 134 користувач(ів) сказали Дякую Starcomputer за це повідомлення:
|
+Максимус+ (31.08.2012), agorin (18.04.2009), aides (14.08.2013), AkaPain (07.02.2014), Aleksta (15.01.2012), ALEX77 (14.08.2009), AlexThunder (17.02.2010), alexv3 (10.04.2011), Alex_Ts (14.03.2009), Allcoholl (13.12.2009), ANTONENKO (02.04.2012), Antoxa106 (28.04.2013), AquaGomel (14.10.2010), arconas (05.02.2012), arik17 (12.10.2014), Ashatshem (09.02.2011), atom (17.05.2009), Baks (14.03.2009), BearIgor (23.03.2012), BELOUS (06.12.2011), biolog (21.11.2009), BlackAlex (14.03.2009), bmw (29.05.2009), bodom (25.05.2011), bonus78 (15.11.2009), Bosyak (19.01.2011), BpyH (29.01.2010), chack (14.03.2009), Cristal (15.06.2012), DEaD_MOPO3 (28.09.2011), Dimitr (12.02.2010), Dimker (15.06.2012), DiSan (25.12.2013), dolfik (05.01.2011), drv (31.08.2016), dubishe (21.12.2012), Dyshakz (14.02.2017), ersergey (14.04.2012), fylhttd (17.03.2009), gagari1 (13.02.2012), germanovitsh (01.11.2012), GrishaBGA (23.03.2009), Gutsik (17.07.2013), harn (04.07.2011), Heet (05.12.2009), iceSS (19.03.2009), igoritto (24.10.2010), IgorVin (10.02.2010), imac2008 (27.11.2010), iTango (08.08.2011), ivanaxion (31.08.2012), Kent (21.10.2010), kirilo777 (09.03.2012), klimnet (20.08.2012), klinok (05.09.2010), kluyt (17.08.2009), kollega-lg (21.04.2016), Koralove (24.10.2013), KostyaD (04.06.2009), kramar (14.03.2009), kusfu (28.09.2011), kvn79 (14.03.2009), Lexzx (24.03.2010), liss15 (14.10.2009), litlechina (05.05.2022), live steel (26.06.2012), lumen_xp (27.03.2012), LVit (27.11.2009), mact (14.05.2014), Makclaj (27.02.2011), masterross (11.12.2011), Mehannik (12.03.2015), MIhail (17.07.2011), myrko (15.04.2012), nbinc (12.05.2014), Nickname (25.06.2009), Nikolos667 (14.08.2011), Olzhich (18.03.2009), Oppozith (17.12.2012), Pastuh1234 (29.07.2012), pimass (15.03.2012), pulpit (21.11.2009), regiuscz (11.03.2011), rusianGrt (15.02.2010), rustr (20.09.2011), Ryzhii (10.04.2013), S V (10.01.2010), sae74 (15.02.2010), sergey_ln (28.02.2012), serjik2000 (03.07.2009), Sesh (31.05.2009), seva (19.01.2011), Shurhent (02.07.2011), Smile8 (28.09.2010), sobolev (21.09.2011), solvi (14.03.2009), sonokam (08.12.2011), sv46 (12.07.2011), Swen (15.06.2009), TakedaMaru (20.05.2013), telepuzic (22.02.2012), Tihon (04.01.2013), timofey (11.11.2009), Tiratore.d (08.11.2019), tolik_erema (04.03.2011), Ty3uK (22.03.2009), Umnik (13.01.2012), Uselink (10.02.2010), vad1972 (05.05.2010), Viktorrr (22.12.2012), vill (29.09.2010), Vitaha (26.11.2009), VitalyD (03.10.2010), VKabanov (29.04.2009), VladHNet (07.08.2009), VladVP (15.01.2012), _Vadim (11.02.2010), Амфибия (15.05.2009), Вася (14.07.2009), Володя Череп (14.03.2009), дух святой истины (16.03.2009), Ёжик в Тумане (28.02.2011), Зелёный (19.01.2012), Кениец (30.11.2009), Мираж (25.02.2012), Михаил. (14.07.2011), Молекула (04.04.2009), МСВ (19.02.2012), Пупс (20.07.2011), Рудницкий Олександр (18.01.2012), Снегозавр (20.02.2013), Шаманчик (27.10.2009), ЭКСПЕРИМЕНТАТОР (04.04.2009), Юрий Н. (17.08.2010) |
26.10.2010, 22:00
|
#2281
|
|
Живу я тут
Реєстрація: 17.09.2004
Звідки Ви: Киев, Троещина
Дописи: 14.486
сказав Дякую: 4.642
сказали Дякую 8.508 раз(и) в 4.382 повідомленні
|
Re: Изготовление акваконтроллера ===www.aquaforum.ua===
Цитата:
Допис від Torii
Какая разница в дисплеях по функциалу?
|
Размер и красивость-)))
__________________
Страна не ублюдков и не воров.
__________________  
|
|
|
26.10.2010, 23:45
|
#2282
|
|
Живу я тут
Реєстрація: 19.01.2006
Звідки Ви: Киев
Дописи: 3.951
сказав Дякую: 1.011
сказали Дякую 1.080 раз(и) в 573 повідомленні
|
Re: Изготовление акваконтроллера ===www.aquaforum.ua===
Цитата:
Допис від Torii
Какая разница в дисплеях по функциалу?
|
как говорится - шашечки или ехать. ну еще и с корпусом вопрос. У меня лежит два условно рабочих на прежней версии, а эту разводку никак не затолкаю в корпус. По опыту - выходит или дорого - ибо много ручного и неадекватного труда, или делать самому, со знакомым. спаять - это только 10-15% работы.
|
|
|
|
cказали "Дякую" BlackAlex за цей допис:
|
|
27.10.2010, 00:03
|
#2283
|
|
Живу я тут
Реєстрація: 19.01.2006
Звідки Ви: Киев
Дописи: 3.951
сказав Дякую: 1.011
сказали Дякую 1.080 раз(и) в 573 повідомленні
|
Re: Изготовление акваконтроллера ===www.aquaforum.ua===
Цитата:
Допис від chack
это точно! Собрать все до кучи, в корпус, сущий ад 
|
у меня только на подгонку передней и задней панели ушло где то 20-30 баксов, при том что лазерщики только резали, чертил, красил я сам. А устуновить и распаять все разхемы, крепеж для плат, БП и прочие радости... без работы корпус и все "фенечки" за 50 баков переваливает. Вроде и стоит копейки, но набегает - разъемы, провода, крепеж, термоусадка, стойки... пока заднюю панель распаяеш - уже не хочется того зароботка, тем более он начинается с 5-7 изделия, до того отладка сборки съедает почти всю прибыль.
|
|
|
27.10.2010, 00:06
|
#2284
|
|
Живу я тут
Реєстрація: 12.02.2008
Звідки Ви: Оболонь, Петровка
Дописи: 8.891
сказав Дякую: 2.489
сказали Дякую 2.878 раз(и) в 2.065 повідомленні
|
Re: Изготовление акваконтроллера ===www.aquaforum.ua===
В таком виде есть две шт, работают отлично уже год наверно. Но доводить до конфетки так не хочется((
__________________
Свет. ЭПРА, аквариумые лампы т5;т8; МГ-150; LED-комплекты и светильники системы СО2 под ключ. тел: 095 0105853; 098 6143112
Лучшие статьи месяца на Аквафоруме
|
|
|
|
cказали "Дякую" chack за цей допис:
|
|
27.10.2010, 15:04
|
#2285
|
|
Бан за нарушения
Реєстрація: 06.11.2007
Звідки Ви: Донецк, зона АТО
Дописи: 19.780
сказав Дякую: 5.789
сказали Дякую 17.707 раз(и) в 6.926 повідомленні
|
Re: Изготовление акваконтроллера ===www.aquaforum.ua===
Цитата:
Допис від алекс85
цена на контролерchack
|
1 бан сроком на пять дней.
__________________
[I][B][COLOR=blue]С уважением, Сергей Таранченко[/COLOR][/B][/I]
|
|
|
|
Ці 3 користувач(ів) сказали Дякую Starcomputer за це повідомлення:
|
|
27.10.2010, 22:22
|
#2286
|
|
Придивляюся
Реєстрація: 27.10.2010
Звідки Ви: Казань
Дописи: 50
сказав Дякую: 23
сказали Дякую 3 раз(и) в 3 повідомленні
|
Re: Изготовление акваконтроллера ===www.aquaforum.ua===
Подскажите пожалуйста чем можно заменить CA3140E, не могу найти эту микруху.
|
|
|
27.10.2010, 22:37
|
#2287
|
|
Живу я тут
Реєстрація: 12.02.2008
Звідки Ви: Оболонь, Петровка
Дописи: 8.891
сказав Дякую: 2.489
сказали Дякую 2.878 раз(и) в 2.065 повідомленні
|
Re: Изготовление акваконтроллера ===www.aquaforum.ua===
Alserk-3, вот сдесь их много и совсем не дорого.
А заменять их не желательно, проблемы начинаются уже с TL062.
__________________
Свет. ЭПРА, аквариумые лампы т5;т8; МГ-150; LED-комплекты и светильники системы СО2 под ключ. тел: 095 0105853; 098 6143112
Лучшие статьи месяца на Аквафоруме
Востаннє редагував chack: 27.10.2010 о 22:45..
|
|
|
27.10.2010, 22:47
|
#2288
|
|
Придивляюся
Реєстрація: 27.10.2010
Звідки Ви: italia
Дописи: 28
сказав Дякую: 9
сказали Дякую 6 раз(и) в 4 повідомленні
|
Re: Изготовление акваконтроллера ===www.aquaforum.ua===
Первый привет всем ...
Я хотел бы довести до двух вопросов, которые кажутся тривиальными:
Я заметил, два рейса в макете слишком близко (вы должны трогать или нет?).
Я не знаю, как к сообщению фото
Схема подключения рН VD3 и jusupoff в обратном
Востаннє редагував davide: 27.10.2010 о 22:53..
|
|
|
27.10.2010, 22:55
|
#2289
|
|
Бан за нарушения
Реєстрація: 06.11.2007
Звідки Ви: Донецк, зона АТО
Дописи: 19.780
сказав Дякую: 5.789
сказали Дякую 17.707 раз(и) в 6.926 повідомленні
|
Re: Изготовление акваконтроллера ===www.aquaforum.ua===
Цитата:
Допис від davide
и схема рН VD3 как указано jusupoff и "вспять.
|
Где указано ?
Цитата:
Допис від davide
Я заметил, два места в макете в опасной близости (вы должны трогать или нет?).
|
Да, без фото не понятно. Фото можно выложить где угодно, а в тексте вставить просто ссылку на фото.
__________________
[I][B][COLOR=blue]С уважением, Сергей Таранченко[/COLOR][/B][/I]
|
|
|
27.10.2010, 22:56
|
#2290
|
|
Придивляюся
Реєстрація: 27.10.2010
Звідки Ви: italia
Дописи: 28
сказав Дякую: 9
сказали Дякую 6 раз(и) в 4 повідомленні
|
Re: Изготовление акваконтроллера ===www.aquaforum.ua===
CA3140E, E-Bay
|
|
|
27.10.2010, 23:02
|
#2291
|
|
Придивляюся
Реєстрація: 27.10.2010
Звідки Ви: italia
Дописи: 28
сказав Дякую: 9
сказали Дякую 6 раз(и) в 4 повідомленні
|
Re: Изготовление акваконтроллера ===www.aquaforum.ua===
[QUOTE = Starcomputer; 1171988] Dove si trova il?
Извините, но я использую переводчик
jusupoff layout VD3 2.7v обратном
|
|
|
27.10.2010, 23:06
|
#2292
|
|
Живу я тут
Реєстрація: 12.02.2008
Звідки Ви: Оболонь, Петровка
Дописи: 8.891
сказав Дякую: 2.489
сказали Дякую 2.878 раз(и) в 2.065 повідомленні
|
Re: Изготовление акваконтроллера ===www.aquaforum.ua===
Цитата:
Допис від davide
jusupoff layout VD3 2.7v обратном
|
там все правильно. Анод стабилитрона на корпус. (GND).
Кстати, Сергей, а чем связана замена конденсаторов в рН-усилителях с 1мкФ на 0.1 и 0.33 в новом нашем устройстве?
__________________
Свет. ЭПРА, аквариумые лампы т5;т8; МГ-150; LED-комплекты и светильники системы СО2 под ключ. тел: 095 0105853; 098 6143112
Лучшие статьи месяца на Аквафоруме
|
|
|
27.10.2010, 23:09
|
#2293
|
|
Бан за нарушения
Реєстрація: 06.11.2007
Звідки Ви: Донецк, зона АТО
Дописи: 19.780
сказав Дякую: 5.789
сказали Дякую 17.707 раз(и) в 6.926 повідомленні
|
Re: Изготовление акваконтроллера ===www.aquaforum.ua===
Цитата:
Допис від davide
Извините, но я использую переводчик
|
You can write in English, I understand.
Picture you can place on any resource, and the text to insert a link to it.
__________________
[I][B][COLOR=blue]С уважением, Сергей Таранченко[/COLOR][/B][/I]
|
|
|
27.10.2010, 23:11
|
#2294
|
|
Придивляюся
Реєстрація: 27.10.2010
Звідки Ви: italia
Дописи: 28
сказав Дякую: 9
сказали Дякую 6 раз(и) в 4 повідомленні
|
Re: Изготовление акваконтроллера ===www.aquaforum.ua===
the tracks you have to touch or not?
|
|
|
27.10.2010, 23:17
|
#2295
|
|
Живу я тут
Реєстрація: 12.02.2008
Звідки Ви: Оболонь, Петровка
Дописи: 8.891
сказав Дякую: 2.489
сказали Дякую 2.878 раз(и) в 2.065 повідомленні
|
Re: Изготовление акваконтроллера ===www.aquaforum.ua===
davide, No!
This dimmer output to activate
__________________
Свет. ЭПРА, аквариумые лампы т5;т8; МГ-150; LED-комплекты и светильники системы СО2 под ключ. тел: 095 0105853; 098 6143112
Лучшие статьи месяца на Аквафоруме
|
|
|
 |
|
|
Тут присутні: 1 (учасників - 0 , гостей - 1)
|
|
|
Ваші права у розділі
|
Ви не можете створювати теми
Ви не можете писати дописи
Ви не можете долучати файли
Ви не можете редагувати дописи
HTML код Вимк.
|
|
|
Часовий пояс GMT +3. Поточний час: 09:56.
|