 |
|
14.03.2009, 01:01
|
|
|
Изготовление акваконтроллера
Бан за нарушения
Реєстрація: 06.11.2007
Звідки Ви: Донецк, зона АТО
Дописи: 19.780
сказав Дякую: 5.789
сказали Дякую 17.707 раз(и) в 6.926 повідомленні

14.03.2009, 01:01
Рейтинг:
(28 голосов - 4,64 средняя оценка)
Данная тема является прямым продолжением темы Разработка акваконтроллера, созданной AlexThunder, за что ему огромное спасибо 
На данный момент разработка в целом закончена и благодарен всем, кто принимал участие в обсуждении и реализации проекта
С помощью Chack'а были заказаны и изготовлены печатные платы
 
И сейчас начнется наверно самый интересный этап - сборка и настройка
Схема, плата, прошивка находятся в архиве во вложении.
ИСХОДНИКОВ ПРОГРАММЫ НЕТ !!! ПРОШИВКУ ИЗМЕНИТЬ НЕЛЬЗЯ !!!
Необходимое программное обеспечение:
Схема - sPlan 6.0 (для версии 3 - 7.0)
Плата - Slayout 5.0 / 6.0
Внимание !!! В процессе сборки и наладки в схему могут быть внесены изменения ! Следите за обновлением архива !!!
...........
New_controller-2V1 - плата с косметическими правками и обозначением элементов.
Контроллер-V.3 - улучшенный вариант (симисторы в одну линию, питание +12V, два диммера, USB на борту, 4 усилителя, отдельный разъем для клавиатуры).
Version 3.1 SMD - версия 3 для СМД элементов.
Плата1V5smd - многоплатная версия от "Пупс" (контроллер + силовая часть + клавиатура + усилители + кулер для силовой части).
Контроллер V3 DIP - все нужное для сборки версии 3.0 DIP.
Firmware.rar - прошивки от Володя_Череп для нормальной работы с USB на ATTiny2313.
Прошивки.rar - архив прошивок:
ATmega_32 - стандартная прошивка
Atmega_32_EE - прошивка EEPROM
ATmega_32_9600 - скорость UART 9600
ATmega_32_PWM_244Hz - использование ШИМ для управления драйверами. Вход PWM LDD подключается непосредственно к выводу 13 или 14 ATmega.
Программирование fuse-битов:
При прошивке микроконтроллеров необходимо запрограммировать (записать 0) следующие fuse-биты:
- для ATmega32 - BOOTSZ0, BOOTSZ1, SPIEN
- для ATtiny2313 - CKSEL0, SUT0, BODLEVEL1, WDTON, SPIEN
- для ATtiny13 - SPIEN, CKDIV8, SUT0, CKSEL0 (данная микросхема используется для схемы регулировки венилятора)
Все остальные fuse-биты должны быть незапрограммированы (равны 1).
Uniprof:
Fuse-бит будет запрограммирован, если убрать галочку в соответствующем поле.
Fuse-бит будет незапрограммирован, если поставить галочку в соответствующем поле.
CodeVisionAVR:
Fuse-бит будет запрограммирован, если поставить галочку в соответствующем поле.
Fuse-бит будет незапрограммирован, если убрать галочку в соответствующем поле.
AVRDUDE:
ATmega: -U lfuse:w:0xff:m -U hfuse:w:0xd9:m
ATtiny2313: -U lfuse:w:0xee:m -U hfuse:w:0xcb:m -U efuse:w:0xff:m
ATtiny13: -U lfuse:w:0x6a:m -U hfuse:w:0xff:m
Мініатюри долучень
Долучені файли
 |
Контроллер.rar (423,9 КБ, 20135 переглядів) |
 |
AquaControl.rar (3,48 МБ, 19691 переглядів) |
 |
New_controller-2V1.rar (59,8 КБ, 16372 переглядів) |
 |
PL2303-USB.rar (2,03 МБ, 14176 переглядів) |
 |
Новый контроллер-3.rar (43,5 КБ, 15215 переглядів) |
 |
Плата для WH2004A.rar (278,0 КБ, 14486 переглядів) |
 |
USB.rar (219,9 КБ, 14072 переглядів) |
 |
Контроллер-V.3.zip (86,5 КБ, 16033 переглядів) |
 |
Version 3.1 SMD.zip (158,5 КБ, 15933 переглядів) |
 |
Полезная информация.pdf (306,9 КБ, 22214 переглядів) |
 |
Плата1v5smd.rar (165,9 КБ, 14061 переглядів) |
 |
Контроллер V3 DIP.zip (151,0 КБ, 16438 переглядів) |
 |
Firmware.rar (21,6 КБ, 13291 переглядів) |
 |
Aqua Control 2007 HELP.rar (172,4 КБ, 13543 переглядів) |
 |
THelper.rar (57,3 КБ, 12972 переглядів) |
 |
Прошивки.rar (68,0 КБ, 12048 переглядів) |
__________________
[I][B][COLOR=blue]С уважением, Сергей Таранченко[/COLOR][/B][/I]
Востаннє редагував Starcomputer: 19.04.2016 о 12:18..
Причина: Добавлен архив прошивок
|
|
Переглядів: 2380206
|
|
Ці 134 користувач(ів) сказали Дякую Starcomputer за це повідомлення:
|
+Максимус+ (31.08.2012), agorin (18.04.2009), aides (14.08.2013), AkaPain (07.02.2014), Aleksta (15.01.2012), ALEX77 (14.08.2009), AlexThunder (17.02.2010), alexv3 (10.04.2011), Alex_Ts (14.03.2009), Allcoholl (13.12.2009), ANTONENKO (02.04.2012), Antoxa106 (28.04.2013), AquaGomel (14.10.2010), arconas (05.02.2012), arik17 (12.10.2014), Ashatshem (09.02.2011), atom (17.05.2009), Baks (14.03.2009), BearIgor (23.03.2012), BELOUS (06.12.2011), biolog (21.11.2009), BlackAlex (14.03.2009), bmw (29.05.2009), bodom (25.05.2011), bonus78 (15.11.2009), Bosyak (19.01.2011), BpyH (29.01.2010), chack (14.03.2009), Cristal (15.06.2012), DEaD_MOPO3 (28.09.2011), Dimitr (12.02.2010), Dimker (15.06.2012), DiSan (25.12.2013), dolfik (05.01.2011), drv (31.08.2016), dubishe (21.12.2012), Dyshakz (14.02.2017), ersergey (14.04.2012), fylhttd (17.03.2009), gagari1 (13.02.2012), germanovitsh (01.11.2012), GrishaBGA (23.03.2009), Gutsik (17.07.2013), harn (04.07.2011), Heet (05.12.2009), iceSS (19.03.2009), igoritto (24.10.2010), IgorVin (10.02.2010), imac2008 (27.11.2010), iTango (08.08.2011), ivanaxion (31.08.2012), Kent (21.10.2010), kirilo777 (09.03.2012), klimnet (20.08.2012), klinok (05.09.2010), kluyt (17.08.2009), kollega-lg (21.04.2016), Koralove (24.10.2013), KostyaD (04.06.2009), kramar (14.03.2009), kusfu (28.09.2011), kvn79 (14.03.2009), Lexzx (24.03.2010), liss15 (14.10.2009), litlechina (05.05.2022), live steel (26.06.2012), lumen_xp (27.03.2012), LVit (27.11.2009), mact (14.05.2014), Makclaj (27.02.2011), masterross (11.12.2011), Mehannik (12.03.2015), MIhail (17.07.2011), myrko (15.04.2012), nbinc (12.05.2014), Nickname (25.06.2009), Nikolos667 (14.08.2011), Olzhich (18.03.2009), Oppozith (17.12.2012), Pastuh1234 (29.07.2012), pimass (15.03.2012), pulpit (21.11.2009), regiuscz (11.03.2011), rusianGrt (15.02.2010), rustr (20.09.2011), Ryzhii (10.04.2013), S V (10.01.2010), sae74 (15.02.2010), sergey_ln (28.02.2012), serjik2000 (03.07.2009), Sesh (31.05.2009), seva (19.01.2011), Shurhent (02.07.2011), Smile8 (28.09.2010), sobolev (21.09.2011), solvi (14.03.2009), sonokam (08.12.2011), sv46 (12.07.2011), Swen (15.06.2009), TakedaMaru (20.05.2013), telepuzic (22.02.2012), Tihon (04.01.2013), timofey (11.11.2009), Tiratore.d (08.11.2019), tolik_erema (04.03.2011), Ty3uK (22.03.2009), Umnik (13.01.2012), Uselink (10.02.2010), vad1972 (05.05.2010), Viktorrr (22.12.2012), vill (29.09.2010), Vitaha (26.11.2009), VitalyD (03.10.2010), VKabanov (29.04.2009), VladHNet (07.08.2009), VladVP (15.01.2012), _Vadim (11.02.2010), Амфибия (15.05.2009), Вася (14.07.2009), Володя Череп (14.03.2009), дух святой истины (16.03.2009), Ёжик в Тумане (28.02.2011), Зелёный (19.01.2012), Кениец (30.11.2009), Мираж (25.02.2012), Михаил. (14.07.2011), Молекула (04.04.2009), МСВ (19.02.2012), Пупс (20.07.2011), Рудницкий Олександр (18.01.2012), Снегозавр (20.02.2013), Шаманчик (27.10.2009), ЭКСПЕРИМЕНТАТОР (04.04.2009), Юрий Н. (17.08.2010) |
20.12.2010, 21:56
|
#2401
|
|
Живу я тут
Реєстрація: 18.10.2010
Звідки Ви: Хмельницкий
Дописи: 197
сказав Дякую: 17
сказали Дякую 46 раз(и) в 29 повідомленні
|
Відповідь: Изготовление акваконтроллера ===www.aquaforum.ua===
спасіба буду пробувати 
|
|
|
20.12.2010, 23:14
|
#2402
|
|
Придивляюся
Реєстрація: 13.12.2010
Звідки Ви: Питер-бург
Дописи: 2
сказав Дякую: 0
сказали Дякую 0 раз(и) в 0 повідомленні
|
Re: Изготовление акваконтроллера ===www.aquaforum.ua===
А платы еще есть готовые в наличии?
|
|
|
20.12.2010, 23:22
|
#2403
|
|
Живу я тут. Мохоманьяк
Реєстрація: 12.03.2009
Звідки Ви: Житомир
Дописи: 3.663
сказав Дякую: 907
сказали Дякую 1.116 раз(и) в 764 повідомленні
|
Re: Изготовление акваконтроллера ===www.aquaforum.ua===
serbuben, +1. Тоже интересует, еще и камень прошитый.
__________________ 
|
|
|
20.12.2010, 23:24
|
#2404
|
|
Живу я тут
Реєстрація: 17.09.2004
Звідки Ви: Киев, Троещина
Дописи: 14.486
сказав Дякую: 4.642
сказали Дякую 8.508 раз(и) в 4.382 повідомленні
|
Re: Изготовление акваконтроллера ===www.aquaforum.ua===
serbuben,
kvn79, ЛУТ
__________________
Страна не ублюдков и не воров.
__________________  
|
|
|
20.12.2010, 23:25
|
#2405
|
|
Живу я тут. Мохоманьяк
Реєстрація: 12.03.2009
Звідки Ви: Житомир
Дописи: 3.663
сказав Дякую: 907
сказали Дякую 1.116 раз(и) в 764 повідомленні
|
Re: Изготовление акваконтроллера ===www.aquaforum.ua===
Sem, ЛУТ - хорошо, но хотелось готовое  А в особенности прошитый камень...
__________________ 
|
|
|
21.12.2010, 00:27
|
#2406
|
|
Придивляюся
Реєстрація: 13.12.2010
Звідки Ви: Питер-бург
Дописи: 2
сказав Дякую: 0
сказали Дякую 0 раз(и) в 0 повідомленні
|
Re: Изготовление акваконтроллера ===www.aquaforum.ua===
А что такое ЛУТ?
Камень прошить и сам смогу. Есть опыт.
Больше года работает собственноручно собранный контроллер Юсупова (тот, что с реле еще)
Плату утюгом делал, это жесть!!!
|
|
|
21.12.2010, 00:50
|
#2407
|
|
Живу я тут
Реєстрація: 28.06.2003
Звідки Ви: Киев
Дописи: 757
сказав Дякую: 831
сказали Дякую 833 раз(и) в 397 повідомленні
|
Re: Изготовление акваконтроллера ===www.aquaforum.ua===
|
|
|
21.12.2010, 13:10
|
#2408
|
|
Живу я тут
Реєстрація: 18.10.2010
Звідки Ви: Хмельницкий
Дописи: 197
сказав Дякую: 17
сказали Дякую 46 раз(и) в 29 повідомленні
|
Відповідь: Re: Изготовление акваконтроллера ===www.aquaforum.ua===
Цитата:
Допис від serbuben
Плату утюгом делал, это жесть!!!
|
утюгом в мене з першого разу получилось  бумагу брав з журнала "ПК"
|
|
|
22.12.2010, 15:06
|
#2409
|
|
Придивляюся
Реєстрація: 15.12.2010
Звідки Ви: Tuapse, RUS
Дописи: 51
сказав Дякую: 3
сказали Дякую 18 раз(и) в 12 повідомленні
|
Re: Изготовление акваконтроллера ===www.aquaforum.ua===
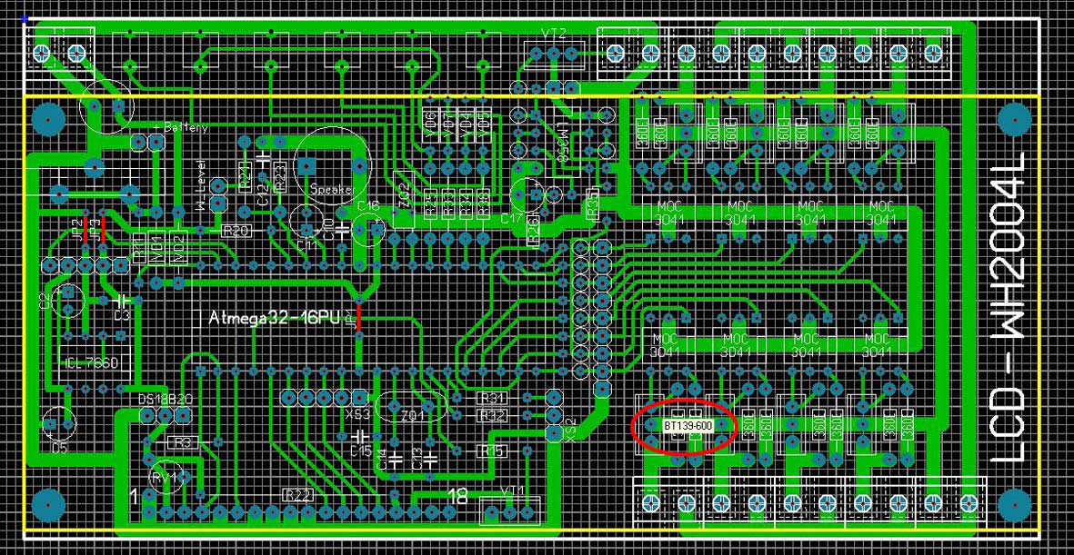
Доброго времени!
В архиве печатная плата контроллера из первого поста с небольшими "косметическими" изменениями. Также на плате нанесено обозначение деталей согласно схеме из первого поста. В случае, если деталь не обозначена "явно", при подведении курсора мыши в "Sprint-Layuot"-е к детали, появляется всплывающая подсказка.
ПС: Можно использовать как монтажную схему при пайке платы. 
ППС: Недостаток с диодами VD4, VD5, VD6, VD7 не исправлял, эти диоды по прежнему впаиваются "крест-накрест".
Востаннє редагував Roks: 22.12.2010 о 15:13..
|
|
|
|
Ці 2 користувач(ів) сказали Дякую Roks за це повідомлення:
|
|
22.12.2010, 15:10
|
#2410
|
|
Бан за нарушения
Реєстрація: 06.11.2007
Звідки Ви: Донецк, зона АТО
Дописи: 19.780
сказав Дякую: 5.789
сказали Дякую 17.707 раз(и) в 6.926 повідомленні
|
Re: Изготовление акваконтроллера ===www.aquaforum.ua===
Цитата:
Допис від Roks
В архиве .....
|
Добавил в топик 
__________________
[I][B][COLOR=blue]С уважением, Сергей Таранченко[/COLOR][/B][/I]
|
|
|
22.12.2010, 15:18
|
#2411
|
|
Живу я тут
Реєстрація: 17.09.2004
Звідки Ви: Киев, Троещина
Дописи: 14.486
сказав Дякую: 4.642
сказали Дякую 8.508 раз(и) в 4.382 повідомленні
|
Re: Изготовление акваконтроллера ===www.aquaforum.ua===
Цитата:
Допис від Roks
появляется всплывающая подсказка..
|
Ниче не появляется 
__________________
Страна не ублюдков и не воров.
__________________  
|
|
|
22.12.2010, 15:23
|
#2412
|
|
Придивляюся
Реєстрація: 15.12.2010
Звідки Ви: Tuapse, RUS
Дописи: 51
сказав Дякую: 3
сказали Дякую 18 раз(и) в 12 повідомленні
|
Re: Изготовление акваконтроллера ===www.aquaforum.ua===
Цитата:
Допис від Sem
Ниче не появляется 
|
На среднюю ногу симистора, например, подведите курсор. 
Востаннє редагував Roks: 22.12.2010 о 15:36..
|
|
|
22.12.2010, 15:32
|
#2413
|
|
Живу я тут
Реєстрація: 17.09.2004
Звідки Ви: Киев, Троещина
Дописи: 14.486
сказав Дякую: 4.642
сказали Дякую 8.508 раз(и) в 4.382 повідомленні
|
Re: Изготовление акваконтроллера ===www.aquaforum.ua===
Оффтоп
Цитата:
Допис від Roks
На среднюю ногу симистора, например, подведите курсор. 
|
Для новогодних подколов еще рано.... 
__________________
Страна не ублюдков и не воров.
__________________  
|
|
|
22.12.2010, 15:40
|
#2414
|
|
Бан за нарушения
Реєстрація: 06.11.2007
Звідки Ви: Донецк, зона АТО
Дописи: 19.780
сказав Дякую: 5.789
сказали Дякую 17.707 раз(и) в 6.926 повідомленні
|
Re: Изготовление акваконтроллера ===www.aquaforum.ua===
Sem, у меня все появляется. Просто подводом мышки в абрис симистора.
__________________
[I][B][COLOR=blue]С уважением, Сергей Таранченко[/COLOR][/B][/I]
|
|
|
22.12.2010, 15:42
|
#2415
|
|
Живу я тут
Реєстрація: 17.09.2004
Звідки Ви: Киев, Троещина
Дописи: 14.486
сказав Дякую: 4.642
сказали Дякую 8.508 раз(и) в 4.382 повідомленні
|
Re: Изготовление акваконтроллера ===www.aquaforum.ua===
Starcomputer, отоб я кипишевал из-за этого...... Значит вьювер не такой.
__________________
Страна не ублюдков и не воров.
__________________  
|
|
|
 |
|
|
Тут присутні: 1 (учасників - 0 , гостей - 1)
|
|
|
Ваші права у розділі
|
Ви не можете створювати теми
Ви не можете писати дописи
Ви не можете долучати файли
Ви не можете редагувати дописи
HTML код Вимк.
|
|
|
Часовий пояс GMT +3. Поточний час: 05:06.
|