 |
10.08.2012, 12:40
|
#1
|
|
Программатор STK500
Бан за нарушения
Реєстрація: 06.11.2007
Звідки Ви: Донецк, зона АТО
Дописи: 19.780
сказав Дякую: 5.789
сказали Дякую 17.707 раз(и) в 6.926 повідомленні

10.08.2012, 12:40
Рейтинг:
()
Программатор питается и обменивается данными с компьютером через подключение по USB. Cовместим с протоколом STK500 компании Atmel, протокол работает через встроенный преобразователь USB <> RS232. Использует питание от USB, внешние источники питания не нужны.
Список программируемых чипов:
AT90CAN128, AT90CAN128 Automotive, AT90CAN32, AT90CAN32 Automotive, AT90CAN64, AT90CAN64 Automotive, AT90PWM1, AT90PWM2, AT90PWM216, AT90PWM2B, AT90PWM3, AT90PWM316, AT90PWM3B, AT90PWM81, AT90S1200, AT90S2313, AT90S2323, AT90S2343, AT90S4433, AT90S8515, AT90S8535, AT90USB1286, AT90USB1287, AT90USB162, AT90USB646, AT90USB647, AT90USB82, ATmega103, ATmega128, ATmega1280, ATmega1280R212, ATmega1280R231, ATmega1281, ATmega1281R212, ATmega1281R231, ATmega1284, ATmega1284P, ATmega1284PR231, ATmega1284RZAP, ATmega128A, ATmega128RZAV, ATmega128RZBV, ATmega16, ATmega161, ATmega162, ATmega163, ATmega164A, ATmega164P, ATmega164P Automotive, ATmega164PA, ATmega165, ATmega165P, ATmega165PA, ATmega168, ATmega168 Automotive, ATmega168A, ATmega168P, ATmega168PA, ATmega169, ATmega169A, ATmega169P, ATmega169P Automotive, ATmega169PA, ATmega16A, ATmega16HVA, ATmega16M1, ATmega2560, ATmega2560R212, ATmega2560R231, ATmega2561, ATmega2561R212, ATmega2561R231, ATmega256RZAV, ATmega256RZBV, ATmega32, ATmega323, ATmega324A, ATmega324P, ATmega324P Automotive, ATmega324PA, ATmega325, ATmega3250, ATmega3250A, ATmega3250P, ATmega325A, ATmega325P, ATmega325PA, ATmega328, ATmega328P, ATmega328P Automotive, ATmega329, ATmega3290, ATmega3290A, ATmega3290P, ATmega329A, ATmega329P, ATmega329PA, ATmega32A, ATmega32C1 Automotive, ATmega32HVB, ATmega32M1, ATmega32M1 Automotive, ATmega32U4, ATmega406, ATmega48, ATmega48 Automotive, ATmega48A, ATmega48P, ATmega48PA, ATmega64, ATmega640, ATmega644, ATmega644A, ATmega644P, ATmega644P Automotive, ATmega644PA, ATmega644PR231, ATmega644R212, ATmega645, ATmega6450, ATmega6450A, ATmega6450P, ATmega645A, ATmega645P, ATmega649, ATmega6490, ATmega6490A, ATmega6490P, ATmega649A, ATmega649P, ATmega64A, ATmega64C1 Automotive, ATmega64M1, ATmega64M1 Automotive, ATmega64RZAPV, ATmega64RZAV, ATmega8, ATmega8515, ATmega8535, ATmega88, ATmega88 Automotive, ATmega88A, ATmega88P, ATmega88PA, ATmega8A, ATtiny11, ATtiny12, ATtiny13, ATtiny13A, ATtiny15L, ATtiny167, ATtiny2313, ATtiny2313A, ATtiny24, ATtiny24 Automotive, ATtiny24A, ATtiny25, ATtiny25 Automotive, ATtiny26, ATtiny261, ATtiny261 Automotive, ATtiny261A, ATtiny28L, ATtiny4313, ATtiny43U, ATtiny44, ATtiny44 Automotive, ATtiny44A, ATtiny45, ATtiny45 Automotive, ATtiny461, ATtiny461 Automotive, ATtiny461A, ATtiny48, ATtiny84, ATtiny84 Automotive, ATtiny85, ATtiny85 Automotive, ATtiny861, ATtiny861 Automotive, ATtiny861A, ATtiny88, ATtiny88 Automotive
В общем почти все 
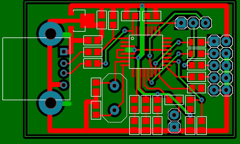
Принципиальная схема и печатная плата приведены ниже.
Джампер Modify служит для начального программирования управляющего МК программатора. В положении Modify (1-2) к разъему ISP подключается внешний программатор и производится загрузка в МК управляющей программы. После программирования управляющего МК программатора этот джампер необходимо переставить в положение Normal (2-3). Для данной схемы можно использовать прошивки avr910-cdc-debug.hex или avr910-cdc-no_debug.hex из папки avr910-avrdoper-hex
Джампер LOW SCK дает возможно понижать тактовую частоту порта SPI МК программатора до ~20 кГц. При разомкнутом джампере частота SPI нормальная, при замкнутом - пониженная.
Выход LED используется для внешнего тактирования программируемого контроллера и подключается к одному из выводов XTAL (см. даташит на программируемый чип, но обычно XTAL2).
Для нормального функционирования контроллера в схеме необходимо, чтобы были запрограммированы (установлены в "0") биты SPIEN, CKOPT, SUT0 и BODEN. Обычно микроконтроллеры , идущие с завода, т.е. новые, имеют уже запрограммированный бит SPIEN. Остальные биты должны быть незапрограммированные (установлены в "1").
Драйвер соответствующий Вашей операционной системе смотрим в папке avrcdc_inf
Файлы схемы, платы, прошивок, драйверов во вложении.
Мініатюри долучень
Долучені файли
__________________
[I][B][COLOR=blue]С уважением, Сергей Таранченко[/COLOR][/B][/I]
|
|
Переглядів: 12287
|
|
cказали "Дякую" Starcomputer за цей допис:
|
|
10.08.2012, 12:50
|
#2
|
|
Живу я тут
Реєстрація: 17.09.2004
Звідки Ви: Киев, Троещина
Дописи: 14.486
сказав Дякую: 4.642
сказали Дякую 8.508 раз(и) в 4.382 повідомленні
|
Re: Программатор STK500 ===www.aquaforum.ua===
Цитата:
Допис від Starcomputer
к разъему ISP подключается внешний программатор и производится загрузка в МК управляющей программы.
|
Тогда ложи сюда и "пять проводков".
Для начала
Имхо. 
__________________
Страна не ублюдков и не воров.
__________________  
|
|
|
10.08.2012, 12:56
|
#3
|
|
Бан за нарушения
Реєстрація: 06.11.2007
Звідки Ви: Донецк, зона АТО
Дописи: 19.780
сказав Дякую: 5.789
сказали Дякую 17.707 раз(и) в 6.926 повідомленні
|
Re: Программатор STK500 ===www.aquaforum.ua===
Цитата:
Допис від Sem
Тогда ложи сюда и "пять проводков".
|
Дык LPT-портов уже ни у кого и нет 
__________________
[I][B][COLOR=blue]С уважением, Сергей Таранченко[/COLOR][/B][/I]
|
|
|
10.08.2012, 12:57
|
#4
|
|
Живу я тут
Реєстрація: 17.09.2004
Звідки Ви: Киев, Троещина
Дописи: 14.486
сказав Дякую: 4.642
сказали Дякую 8.508 раз(и) в 4.382 повідомленні
|
Re: Программатор STK500 ===www.aquaforum.ua===
Цитата:
Допис від Starcomputer
Дык LPT-портов уже ни у кого и нет 
|
Есть-)))
Для таких целей и СОМ найдем. 
__________________
Страна не ублюдков и не воров.
__________________  
|
|
|
10.08.2012, 13:13
|
#5
|
|
Бан за нарушения
Реєстрація: 06.11.2007
Звідки Ви: Донецк, зона АТО
Дописи: 19.780
сказав Дякую: 5.789
сказали Дякую 17.707 раз(и) в 6.926 повідомленні
|
Re: Программатор STK500 ===www.aquaforum.ua===
Цитата:
Допис від Sem
Есть-)))
|
Я вот вечером гляну, какие у меня слоты на материнке, а ты мне плату LPT-COM подкинешь. У тебя загашники большие 
__________________
[I][B][COLOR=blue]С уважением, Сергей Таранченко[/COLOR][/B][/I]
|
|
|
10.08.2012, 13:26
|
#6
|
|
Бан за нарушения
Реєстрація: 06.11.2007
Звідки Ви: Донецк, зона АТО
Дописи: 19.780
сказав Дякую: 5.789
сказали Дякую 17.707 раз(и) в 6.926 повідомленні
|
Re: Программатор STK500 ===www.aquaforum.ua===
Цитата:
Допис від Sem
Тогда ложи сюда и "пять проводков".
|
Ссылка на сайт автора
__________________
[I][B][COLOR=blue]С уважением, Сергей Таранченко[/COLOR][/B][/I]
|
|
|
10.08.2012, 16:24
|
#7
|
|
Живу я тут. Мохоманьяк
Реєстрація: 12.03.2009
Звідки Ви: Житомир
Дописи: 3.663
сказав Дякую: 907
сказали Дякую 1.116 раз(и) в 764 повідомленні
|
Re: Программатор STK500 ===www.aquaforum.ua===
Ну вот наконец то на гуру электроники и дошли до устройств, которые оживляют сердца наших аквакомпиков  Сергей - большое спасибо за инфу! Если есть - выкладывайте и для Пиков, думаю многие скажут СПАСИБО!.
__________________ 
|
|
|
10.08.2012, 16:33
|
#8
|
|
Живу я тут
Реєстрація: 17.09.2004
Звідки Ви: Киев, Троещина
Дописи: 14.486
сказав Дякую: 4.642
сказали Дякую 8.508 раз(и) в 4.382 повідомленні
|
Re: Программатор STK500 ===www.aquaforum.ua===
__________________
Страна не ублюдков и не воров.
__________________  
|
|
|
|
Ці 2 користувач(ів) сказали Дякую Sem за це повідомлення:
|
|
 |
|
Тут присутні: 1 (учасників - 0 , гостей - 1)
|
|
|
Ваші права у розділі
|
Ви не можете створювати теми
Ви не можете писати дописи
Ви не можете долучати файли
Ви не можете редагувати дописи
HTML код Вимк.
|
|
|
Часовий пояс GMT +3. Поточний час: 03:54.
|