На головну сторінку Аквафорум
На головну сторінку




Назад   Аквафорум - форум акваріумістів та тераріумістів > Барахолка > Объявления: куплю, продам, обменяю, отдам, приму, услуги... > Продам > Аквариумы, оборудование, грунты, декорации
Аукцион Реєстрація ЧаПи Учасники Календар Нинішні дописи

Примітки

Відповідь
 
Параметри теми Параметри перегляду
Старий 05.07.2015, 12:24  
(!)Киев. Украина. Аквариумная автоматика AQUAPLANNER (0708)
 
Аватар для RozarioAgro
Живу я тут. Мохоманьяк

Реєстрація: 12.07.2014
Звідки Ви: Киев, Позняки сити
Дописи: 1.975
 

сказав Дякую: 1.151
сказали Дякую 2.542 раз(и) в 955 повідомленні
RozarioAgro RozarioAgro поза форумом 05.07.2015, 12:24
Рейтинг: (22 голосов - 3,73 средняя оценка)

ГарантияГарантия на готовое оборудование AQUAPLANNER и блоки питания Mean Well - 12 месяцев!!!
При самостоятельной сборке или модернизации нашего оборудования, всю ответственность за работоспособность устройств вы берёте на себя.


Для чего нужен акваконтроллер?


Акваконтроллер - это электронное устройство в коробочке, позволяющее взять на себя очень многие рутинные операции по поддержанию жизнеобеспечения и обслуживанию ваших аквариумов или террариумов.

Для того чтоб создать красивый и здоровой кусочек природы у себя дома вам не нужен никакой контроллер. Ваши руки, ваши умения и ваше желание помогут создать ваш маленький биомир, который будет несомненно центром внимания как для вас, так и для ваших гостей.

Тем не менее, красивый аквариум или террариум, это апогей вашего опыта, мастерства и бесконечного времени потраченного на создание шедевра.

Мы предлагаем вам добросовестного и надежного помощника, который будет решать и выполнять многие текущие задачи за вас. Для вашего электронного помощника не существует выходных, праздников, "хочу немножко еще поспать", он никогда не болеет. Для него ваш биологический мир является центром вселенной, где он будет трудиться не покладая рук каждое мгновение.



Что же умеет акваконтроллер?

- Плавно включать\выключать свет в заданное вами время. Подбирать нужный спектр имитируя солнечный свет нужных регионов нашей планеты. Создавать по вашему желанию потрясающие природные закаты, рассветы, лунные фазы. Регулировать яркость.
- Контроль температурных режимов. Современные обогреватели имеют точность 1-3 градуса. Применяя контроллер, можно легко увеличить точность до 0,3 градуса.
- Работа и контроль любого акваоборудования. Это фильтра, помпы, компрессора, оборудования СО2, дозаторы, пенники, помпы течения, работа с датчиками уровня воды, вентиляторами с PWM управлением и др.
- Контроль и поддержание на нужном уровне параметра рН.
- Сигнализация на аварийные события (настраиваемый температурный диапазон, рН диапазон, сработка датчиков уровня воды)
- Отсрочка включения силового оборудования. При отключении электричества автоматика контролирует время и при длительном отключении питания уже не включит фильтр, для того чтоб не отравить биосистему. Так же существует возможность включать последовательно силовое оборудование, например, сначала включается обратная помпа, после достижения рабочего уровня воды в дисплее, включается пенник.
- Наши контроллеры в автоматическом режиме в заданное вами время смогут сделать подмену воды, добавить химию, ременилизировать воду после обратного осмоса.
- Управление и настройка автоматикой непосредственно на контроллере или через РС совместимые устройства по WIFI.
- Сохранение настроек не зависит от постоянного или резервного питания, после подтверждения, параметры записываются в память навсегда. Резервный ход часов от встроенного элемента питания до 2-х лет.


Уважаемые аквариумисты!!!

Представляем Вам серию аквариумных контроллеров AQUAPLANNER Контроллеры разработаны радио инженерами и программистами, тесно связанных с аквариумистикой и не представляющих жизнь без любимого подводного хобби. Мы знаем, как облегчить жизнь аквариумиста. Все каждодневные рутинные операции мы автоматизировали и воплотили в наших устройствах.

Наши контроллеры умеют управлять оборудованием как в морских системах, так и в пресноводных. Объемы водоемов на которые рассчитаны AQUAPLANNER от нескольких литров, до нескольких тонн.

На сегодняшний день AQUAPLANNER, это первые полнофункциональные аква контроллеры которые предлагает вам "все в одном". ЭТО НЕ ARDUINO!!! Вам не нужно думать и искать отдельно силовые или драйверные сборки, вам нет необходимости что то паять или исправлять. Наши контроллеры бесшумны, они спроектированы так, чтоб не доставлять вам никаких хлопот. Вы можете использовать наше оборудование хоть в спальне или детской комнате. Все проверено и протестировано разнообразным аквариумным оборудованием.





Вы не понимаете как это работает, вы не знаете как это настроить или вы боитесь задать неправильный вопрос? Мы вам поможем разобраться и подключить все БЕСПЛАТНО!!! Мы знаем где и у кого возможно купить то или иное ПРАВИЛЬНОЕ оборудование, которое будет работать годами. Мы это знаем, потому что за десятки лет покупали разное г...о и знаем в чем разница.

Сравнительная таблица контроллеров AQUAPLANNER

НОВИНКА!


AQUAPLANNER "16 pwm wifi"


Контроллер со своим сайтjv на ,jhne. Для настройки не нужен интернет, облачный сервер или установка дополнительного программного обеспечения.

Точка доступа с паролем (wifi сеть AQUAPLANNER, пароль 88888888).
16 ШИМ каналов.
Управление с любого мобильного устройства, любого производителя. Настройка и редактирование с помощью мышки, стилуса, пальца .
Настройка суточного графика кратно часу.
Настройка и отображение любых изменений по графику и мощности в реальном времени.
Автоматический выход из настроек по истечению 15 минут.
Возможность сохранять свои настройки в файл для дальнейшего обмена, хранения или редактирования (сохранение в файл может быть с любым названием и любым расширением).
Размер контроллеров 50х55 мм.


Аквариумный компьютер AQUAPLANNER 2


Схема подключения оборудования к AQUAPLANNER 2

Файлы для настройки и управления AQUAPLANNER 2 через WIFI

Инструкция настройки контроллера AQUAPLANNER 2

Как формируется цена комплектации универсального контроллера AQUAPLANNER 2
Скрытый текст

Стоимость аквариумного контроллера от 75 у.е. до 200 у.е. в максимальной комплектации.

Внимание! Корпус контроллера не имеет защиты от воды и испарений.

Возможности нового контроллера позволяют использовать его не только с аквариумным оборудованием, но и совместно с различными современными системами "умный дом"




AQUAPLANNER 2 Light

Универсальный контроллер AQUAPLANNER 2 Light


Стоимость контроллера 75 у.е. и 100 у.е. вариант с WIFI


Подробная схема подключения оборудования к контроллеру AQUAPLANNER 2 Light

Файлы для настройки и управления AQUAPLANNER 2 через WIFI

Инструкция настройки контроллера AQUAPLANNER 2

Внимание! Корпус контроллера не имеет защиты от воды и испарений.

Облегченная версия AQUAPLANNER 2. Отличается отсутствием на плате стабилизаторов тока и силовых каналов. Контроллер создан для людей имеющих свои драйвера и силовые модули от сторонних производителей.

Программное обеспечение аналогично старшей модели.

1. Девять ШИМ
2. Шесть раздельных выходов под любые силовые сборки, например, arduino. Управление осуществляется логическим нулём\единицей. Поддерживается питание релейных модулей как 5, так и 12В.
3. Сигнализация на аварийные события по двум раздельным температурным датчикам и двум раздельным датчикам уровня воды.
4. Управление кнопочное или по WIFI.
5. Отсрочка включения оборудования.
6. Плавное нарастание мощности на драйверах после аварийного выключения\включения света.
7. Питание контроллера универсально 12-48В.

Новинка в "железе"!!!

1. ШИМ на вентиляторах модернизирован и теперь даже на самых бюджетных вентиляторах, обеспечена бесшумная регулировка оборотов. Ветиляторы стартуют начиная с 4%.
2. Для упрощения сборки LED комплектов, подключение PWM, управление силовыми каналами и универсальное питание сделаны на VGA разъемах.
3. Сработка аварийной сирены дублируется через реле, для подключения на охранные централи GPRS или GSM.







AQUAPLANNER NET WIFI Многофункциональный универсальный контроллер AQUAPLANNER NET FULL


Стоимость контроллера от 40у.е. до максимальной комплектации в 160у.е.




Как формируется цена контроллера AQUAPLANNER NET. Скрытый текст

Внимание! Корпус контроллера не имеет защиты от воды и испарений.

Инструкция настройки контроллера AQUAPLANNER NET

Файлы для подключения и настройки контроллера AQUAPLANNER NET к WIFI

Схема подключения оборудования к контроллеру AQUAPLANNER NET

Как выглядит настройка контроллеров через WEB интерфейс Скрытый текст

ПО для настройки и управления контроллерами через мобильные устройства.





AQUAPLANNER REEF WIFIУниверсальный контроллер AQUAPLANNER REEF WIFI, этот контроллер хорошо справляется с многоканальным LED светом любой сложности.

Стоимость контроллера AQUAPLANNER REEF WIFI от 45у.е. до 65у.е. версией с WIFI.

Внимание! Корпус контроллера не имеет защиты от воды и испарений.

Инструкция настройки контроллера AQUAPLANNER REEF

Файлы для подключения и настройки контроллера AQUAPLANNER REEF к WIFI

Схема подключения оборудования к контроллеру AQUAPLANNER REEF


Внимание!!! Силовые таймерные каналы на контроллере REEF существуют как опция. Для правильной работы и подключения силового оборудования к данным таймерам, нужна доработка которую должны сделать мы. Любое самостоятельное подключение и настройка к выходам к МК, автоматически оставляет вас с устройством "один на один".

ПО для настройки и управления контроллерами через мобильные устройства.






AQUAPLANNER TIMER WIFIУниверсальный контроллер AQUAPLANNER TIMER WIFI, этот контроллер рассчитан на работу с любым аквариумным оборудованием работающим с переменным напряжением ~220В.

Внимание! Корпус контроллера не имеет защиты от воды и испарений.

Контроллер универсальный и его можно использовать в любых системах
обогрева полов, инкубаторах, системах полива и дозации и т.д..


Инструкция настройки контроллера AQUAPLANNER TIMER

Файлы для подключения и настройки контроллера AQUAPLANNER TIMER к WIFI

Схема подключения оборудования к контроллеру AQUAPLANNER TIMER

Стоимость контроллера AQUAPLANNER TIMER WIFI от 45у.е. до 65у.е. версией с WIFI.


ПО для настройки и управления контроллерами через мобильные устройства.





AQUAPLANNER 16 CH WIFIСпециализированный контроллер управления многоканальным LED светом AQUAPLANNER 16Ch, для профессионалов и требовательных аквариумистов. 16 LED каналов с управлением через WIFI, позволяют спроектировать сложные и универсальные системы LED освещения. Снята с производства.


Стоимость специализированного контроллера AQUAPLANNER 16CH WIFI - 60у.е.

Файлы для подключения и настройки AQUAPLANNER 16CH к WIFI

Схема подключения оборудования к контроллеру AQUAPLANNER 16CH


AQUAPLANNER MINI v2.0Одноканальный контроллер с стабилизатором тока на плате AQUAPLANNER MINI v2.0. Больше не выпускается (замена на AQUAPLANNER MINI+)

Эта версия контроллера имеет модули защиты от импульсных бросков напряжения,
переполюсовки, КЗ. Спроектирован для монтажа в профиль В52-2

При использование блока питания на 48В, подключать к контроллеру меньше 3 (трёх) диодов нельзя. Используйте блоки питания с меньшим напряжением.

Инструкция настройки всех контроллеров серии MINI





AQUAPLANNER NANO2Самый маленький драйвер - контроллер на восьмой атмежке. AQUAPLANNER NANO2. Этот контроллер позволяет включать светильник с рассветом 2, 15, 30, 60 минут, плюс умеет регулировать яркость на своем и параллельных каналах. Это самый маленький контроллер в нашей линейке как по цене 9у.е., так и по размеру, тем не менее этот малыш способен управлять светом в аквариумах от 1 до 300 литров.


Схема подключения оборудования к AQUAPLANNER NANO2


AQUAPLANNER 4+4Четырёхканальный аквариумный контроллер с возможностью монтажа дополнительных стабилизаторов тока AQUAPLANNER 4+4

Стоимость контроллера 30у.е. с двумя драйверами, монтаж дополнительных драйверов возможен по желанию. Стоимость каждого последующего драйвера будет составлять 6$

Схема подключения оборудования к контроллеру AQUAPLANNER 4+4

Инструкция настройки контроллера AQUAPLANNER 4+4




AQUAPLANNER MINI +

Одноканальный LED контроллер AQUAPLANNER MINI+


Стоимость контроллера 12 у.е (стоимость без драйверов)., каждый дополнительный драйвер на плате +6 у.е. (всего 4 драйвера)

Это полный аналог контроллера AQUAPLANNER MINI v2.0, но с дополнительными четырьмя драйверами на плате.
Такой контроллер будет удобен для построения LED освещения на больших аквариумах. Размещение параллельных стабилизаторов тока на одной плате, позволит сэкономить время сборки светильников, за счет уменьшения кабельной разводки.

Инструкция настройки всех контроллеров серии MINI

Схема подключения оборудования к AQUAPLANNER MINI+


AQUAPLANNER LED STRIP

AQUAPLANNER LED STRIP контроллер позволяющий работать со светильниками собранных на светодиодных кластерах 12 В (три светодиода и токоограничивающий резистор).


В данный момент на рынке светодиодных контроллеров, большое количество предложений для управления светодиодных smd лент и светильников построенных на таких лентах и полосах. Но, пока ни один контроллер не может предложить простейшие и нужные функции которыми обладает AQUAPLANNER LED STRIP, да к тому же, еще и работать с мощностью до 350Вт.
Контроллер AQUAPLANNER LED STRIP работает с такими функциями как

1. Суточный таймер
2. Регулировка яркости как в ручном так и в программном режиме.
3. Рассветы\закаты с выбранным интервалом в 2, 15, 30 или 60 минут.
4. Контроллер умеет автоматически выключать свет днем (когда нет надобности) и включать вечером, когда это нужно.
5. Лунная подсветка (после заката может оставлять несколько % для ночной подсветки, если нужно)
6. Резервное питание настроек до 2 лет (пропало питание, появилось через год, контроллер это понимает и продолжает правильно выполнять программу дальше)
7. Отсрочка выполнения программы.
8 В любое время суток можно включить ручной режим и настроить необходимую яркость, для "посмотреть, а что там у меня интересного".

Схема подключения оборудования к контроллеру AQUAPLANNER LED STRIP

Стоимость контроллера AQUAPLANNER LED STRIP - 14у.е. и 18 у.е. в корпусе.

Также контроллер можно заказать набором для самостоятельной сборки за 10у.е.

Инструкция настройки всех контроллеров серии MINI


Стабилизаторы тока AQUAPLANNER
Фирменные стабилизаторы тока (драйвера) от AQUAPLANNER. Пять лет назад мы первыми разработали оптимальный и практичный драйвер для акваледостроения на LM3414. Время показало наш удачный выбор, так как появились копии от других ледостроителей.


Импульсный стабилизатор тока от 350 до 1000мА и напряжением от 8 до 55 вольт.


Это уже пятая ревизия стабилизаторов с дополнительными защитными модулями как от плохого отечественного питания в сети, так и от ошибок при подключении.

Стоимость 6$


Мощные стабилизаторы тока AQUAPLANNER
Нами разработаны новые мощные стабилизаторы тока, которые на сегодня не имеют аналогов. Драйвера имеют потенциал на будущие мощные светодиоды которые только разрабатываются промышленностью.

Ток от 500 мА до 10 Ампер, напряжение от 10 до 55 вольт

Стоимость 10$


Для ледостроителей
Внимание!!!
Любая наша автоматика продается как конструкторы для самостоятельной сборки. Сборка любого нашего контроллера не подразумевает каких либо настроек. При правильной пайке, оборудование начинает работать сразу после подачи напряжения. Стоимость комплекта для самостоятельной сборки -20% от розничной цены.




Отправка оборудования по миру осуществляется национальным почтовым оператором Укрпочта


По Украине отправка оборудования осуществляется удобной для вас транспортной компанией.


Техническая консультация 7 дней в неделю с 08-00 до 22-00. Без праздников и выходных.
Каждый AQUAPLANNER имеет свой гарантийный серийный номер, по которому он будет отслеживаться при обслуживании и для дальнейшей модернизации.


Контакты для связи +38 095 249 77 51 2859278@ukr.net Роман.


Как правильно подключать светодиоды



ВСЕ ПРЕТЕНЗИИ И РЕКЛАМАЦИИ ПО НАШЕМУ ОБОРУДОВАНИЮ, ВЫ МОЖЕТЕ ОСТАВЛЯТЬ В СПЕЦИАЛЬНО СОЗДАННОЙ ТЕМЕ.


Возврат и обмен товаров
Уважаемые покупатели, возврат или обмен приобретенного оборудования осуществляется согласно Закону Украины "О защите прав потребителей" в течение 14 дней, не считая дня покупки.
Обратите внимание, что все обмены, не гарантийные ремонты и возвраты осуществляются за счёт покупателя.
__________________
АКВАРИУМНАЯ АВТОМАТИКА И СВЕТОДИОДНОЕ ОСВЕЩЕНИЕ AQUAPLANNER
+38 095 249-77-51 моб.тел\вайбер Наш сайт
Роман

Востаннє редагував RozarioAgro: 18.04.2022 о 15:34..
Переглядів: 340980
Відповісти з цитуванням
Ці 72 користувач(ів) сказали Дякую RozarioAgro за це повідомлення:
A.Lonko (20.07.2016), AIIPEJIb (26.12.2016), Aleksandrit2000 (22.07.2015), Amadeus (21.12.2018), amo (25.03.2018), Andressio (05.08.2016), anrduxa (11.12.2015), Belle (03.02.2018), Bigpap (12.10.2018), cararama (25.07.2015), Castaman (21.12.2015), Cotech (12.01.2019), cwc (23.04.2016), Dellmoon (27.10.2015), DivaS (28.02.2019), Embargo (17.02.2018), farzoj (30.10.2019), gena_sk (30.01.2017), Genichesk (25.09.2016), GreenD (10.07.2015), Gutsik (26.04.2020), johnson (28.12.2015), Katsu (20.07.2016), kosigor1 (08.06.2018), Kosyan80 (05.11.2016), Maxx057 (07.04.2018), mels (10.01.2020), miloslawsky (26.08.2016), mirashic (23.07.2015), Musco (24.09.2015), nickanya (06.05.2016), Novice (06.05.2016), Patriat (11.01.2016), pirat136 (06.12.2015), Pol_Kiev (05.12.2015), Pro100LED (21.01.2018), PSH (23.11.2018), Reporter (30.07.2015), Rich man (29.11.2017), romanchik (15.10.2015), Rulik (16.09.2015), Rusll (28.12.2019), s.dz (13.04.2021), Sable (02.06.2016), sergo1973 (01.10.2015), Settler (03.04.2016), Skyline (06.02.2016), someo (05.05.2016), Spb (27.08.2015), Taizer (22.09.2016), tumoxasan (04.11.2015), unclefedor81 (03.12.2016), Vadim Art (10.07.2015), vergileff (19.07.2015), Veter (12.12.2015), viento (04.10.2016), vitalik_air (12.07.2017), xxxFeLiXxxx (07.09.2017), YTN77 (10.07.2017), Алекс СПС (21.03.2017), Александр. В.В. (08.09.2017), Андрей 83 (03.03.2018), Гиацинт (23.09.2015), Комбайнёр (26.07.2015), Кот Матроскин (07.12.2015), Матвиец (13.04.2017), Сачок (27.12.2015), тешнер (24.07.2015), Фарватер (19.12.2015), Чичен (12.10.2015), Эглантина (09.07.2015), Ю.В. (09.07.2015)
Старий 29.01.2016, 09:37   #226
Живу я тут. Мохоманьяк
  
 
Аватар для RozarioAgro
 
Реєстрація: 12.07.2014
Звідки Ви: Киев, Позняки сити
Дописи: 1.975
сказав Дякую: 1.151
сказали Дякую 2.542 раз(и) в 955 повідомленні
Re: (=)Киев. Украина. AQUAPLANNER. Универсальный аквариумный контроллер (0702) ===www.aquaforum.ua===

Согласен, я неправ. Извините. Очень много информации по светодиодному освещению. У начинающего ледостроителя идет кругом голова. Я в доступности с 08:00 до 00:00, у меня нет выходных и праздников, звоните, приезжайте, я все покажу и расскажу, тем более вы киевлянин. Я знаю что вам рассказать, с чего начать, поэтому не стесняйтесь, обращаться ко мне любым доступным способом.
Еще ни один человек который со мной общался, не сказал, что он что то не понял . Единственный вариант, когда вы не сможете меня понять, это когда вы меня не хотите слушать. Тут я бессилен.
__________________
АКВАРИУМНАЯ АВТОМАТИКА И СВЕТОДИОДНОЕ ОСВЕЩЕНИЕ AQUAPLANNER
+38 095 249-77-51 моб.тел\вайбер Наш сайт
Роман


__________________

RozarioAgro поза форумом   Відповісти з цитуванням
Старий 29.01.2016, 13:12   #227
Живу я тут. Мохоманьяк
  
 
Аватар для RozarioAgro
 
Реєстрація: 12.07.2014
Звідки Ви: Киев, Позняки сити
Дописи: 1.975
сказав Дякую: 1.151
сказали Дякую 2.542 раз(и) в 955 повідомленні
Re: (=)Киев. Украина. AQUAPLANNER. Универсальный аквариумный контроллер (0702) ===www.aquaforum.ua===

Иногда возникает вопрос у начинающих ледостроителей. Как подключать параллельно драйвера, если требуется большое количество светодиодов, например, в больших аквариумах.
Ниже схема примера подключения на одном канале. Это можно сделать на AQUAPLANNER NET
Мініатюри долучень
Щоб збільшити малюнок, клацніть по ньому
Назва:  Подключение параллельных драйверов.jpg
Переглядів: 645
Розмір:  176,0 КБ
ID:	532621  
__________________
АКВАРИУМНАЯ АВТОМАТИКА И СВЕТОДИОДНОЕ ОСВЕЩЕНИЕ AQUAPLANNER
+38 095 249-77-51 моб.тел\вайбер Наш сайт
Роман


__________________

RozarioAgro поза форумом   Відповісти з цитуванням
Ці 2 користувач(ів) сказали Дякую RozarioAgro за це повідомлення:
robin (29.01.2016), yuzik (09.03.2016)
Старий 04.02.2016, 00:04   #228
Придивляюся
  
 
Реєстрація: 05.01.2011
Звідки Ви: Харьков
Дописи: 57
сказав Дякую: 1
сказали Дякую 18 раз(и) в 18 повідомленні
Re: (=)Киев. Украина. AQUAPLANNER. Универсальный аквариумный контроллер (0702) ===www.aquaforum.ua===

Добрый вечер.
Во что обойдется 4 силовых канала, 2 датчика температуры и вентиляторный модуль.

SergeyGav поза форумом   Відповісти з цитуванням
cказали "Дякую" SergeyGav за цей допис:
RozarioAgro (04.02.2016)
Старий 04.02.2016, 15:00   #229
Живу я тут. Мохоманьяк
  
 
Аватар для RozarioAgro
 
Реєстрація: 12.07.2014
Звідки Ви: Киев, Позняки сити
Дописи: 1.975
сказав Дякую: 1.151
сказали Дякую 2.542 раз(и) в 955 повідомленні
Re: (=)Киев. Украина. AQUAPLANNER. Универсальный аквариумный контроллер (0702) ===www.aquaforum.ua===

69$
__________________
АКВАРИУМНАЯ АВТОМАТИКА И СВЕТОДИОДНОЕ ОСВЕЩЕНИЕ AQUAPLANNER
+38 095 249-77-51 моб.тел\вайбер Наш сайт
Роман


__________________

RozarioAgro поза форумом   Відповісти з цитуванням
Старий 04.02.2016, 21:04   #230
Придивляюся
  
 
Реєстрація: 05.01.2011
Звідки Ви: Харьков
Дописи: 57
сказав Дякую: 1
сказали Дякую 18 раз(и) в 18 повідомленні
Re: (=)Киев. Украина. AQUAPLANNER. Универсальный аквариумный контроллер (0702) ===www.aquaforum.ua===

И еще нужен я так понимаю блок питания ?

SergeyGav поза форумом   Відповісти з цитуванням
Старий 05.02.2016, 01:22   #231
Придивляюся
  
 
Реєстрація: 12.05.2015
Звідки Ви: Киев
Дописи: 81
сказав Дякую: 25
сказали Дякую 20 раз(и) в 11 повідомленні
Re: (=)Киев. Украина. AQUAPLANNER. Универсальный аквариумный контроллер (0702) ===www.aquaforum.ua===

Добрый вечер! Интересуте следующая комплектация контролера версия с WiFi :
- наружный фильтр;
- воздушна помпа;
- дозатор удобрений;
- датчик температуры воды;
- датчик PH;
- управление вентиляторами;
- управление лед освещением;
И все что необходимо, что бы собрать Лед светильник в крышке травника размеры высота 500 мм ширина 900мм глубина 450 мм.

Заранее спасибо за ответ.

Сократ поза форумом   Відповісти з цитуванням
cказали "Дякую" Сократ за цей допис:
RozarioAgro (05.02.2016)
Старий 05.02.2016, 02:15   #232
Живу я тут. Мохоманьяк
  
 
Аватар для RozarioAgro
 
Реєстрація: 12.07.2014
Звідки Ви: Киев, Позняки сити
Дописи: 1.975
сказав Дякую: 1.151
сказали Дякую 2.542 раз(и) в 955 повідомленні
Re: (=)Киев. Украина. AQUAPLANNER. Универсальный аквариумный контроллер (0702) ===www.aquaforum.ua===

Цитата:
Допис від SergeyGav Переглянути допис
И еще нужен я так понимаю блок питания ?
Блок питания 12В/5А, входит в эту сумму.
__________________
АКВАРИУМНАЯ АВТОМАТИКА И СВЕТОДИОДНОЕ ОСВЕЩЕНИЕ AQUAPLANNER
+38 095 249-77-51 моб.тел\вайбер Наш сайт
Роман


__________________

RozarioAgro поза форумом   Відповісти з цитуванням
Старий 05.02.2016, 02:20   #233
Живу я тут. Мохоманьяк
  
 
Аватар для RozarioAgro
 
Реєстрація: 12.07.2014
Звідки Ви: Киев, Позняки сити
Дописи: 1.975
сказав Дякую: 1.151
сказали Дякую 2.542 раз(и) в 955 повідомленні
Re: (=)Киев. Украина. AQUAPLANNER. Универсальный аквариумный контроллер (0702) ===www.aquaforum.ua===

Сократ, контроллеры в любой комплектации всегда в наличии. Приезжайте, посмотрите, пощупаете и т.д. ПОКУПАТЬ НЕ ОБЯЗАТЕЛЬНО!!! И поговорим по LED свету. Ваша фраза про встроенный светильник в крышку требует моего оперативного разъяснения .
__________________
АКВАРИУМНАЯ АВТОМАТИКА И СВЕТОДИОДНОЕ ОСВЕЩЕНИЕ AQUAPLANNER
+38 095 249-77-51 моб.тел\вайбер Наш сайт
Роман


__________________

RozarioAgro поза форумом   Відповісти з цитуванням
Старий 05.02.2016, 02:26   #234
Живу я тут. Мохоманьяк
  
 
Аватар для RozarioAgro
 
Реєстрація: 12.07.2014
Звідки Ви: Киев, Позняки сити
Дописи: 1.975
сказав Дякую: 1.151
сказали Дякую 2.542 раз(и) в 955 повідомленні
Re: (=)Киев. Украина. AQUAPLANNER. Универсальный аквариумный контроллер (0702) ===www.aquaforum.ua===

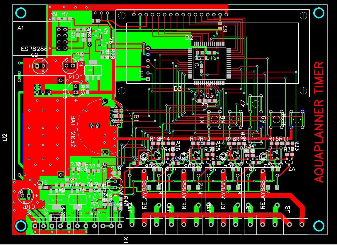
Немного информации по последней разработке.
AQUAPLANNER TIMER будет иметь размер 130х90мм. По просьбе трудящихся все таки будет универсальное питание контроллера на 12-48В

Характеристики тут
Мініатюри долучень
Щоб збільшити малюнок, клацніть по ньому
Назва:  AQUAPLANNER TIMER.jpg
Переглядів: 449
Розмір:  452,0 КБ
ID:	533496  
__________________
АКВАРИУМНАЯ АВТОМАТИКА И СВЕТОДИОДНОЕ ОСВЕЩЕНИЕ AQUAPLANNER
+38 095 249-77-51 моб.тел\вайбер Наш сайт
Роман


__________________

RozarioAgro поза форумом   Відповісти з цитуванням
Старий 05.02.2016, 13:39   #235
Придивляюся
  
 
Реєстрація: 05.01.2011
Звідки Ви: Харьков
Дописи: 57
сказав Дякую: 1
сказали Дякую 18 раз(и) в 18 повідомленні
Re: (=)Киев. Украина. AQUAPLANNER. Универсальный аквариумный контроллер (0702) ===www.aquaforum.ua===

Цитата:
Допис від RozarioAgro Переглянути допис
Немного информации по последней разработке.
AQUAPLANNER TIMER
То есть за 60 $ там будет вот то что сейчас
Цитата:
Допис від SergeyGav Переглянути допис
Добрый вечер.
Во что обойдется 4 силовых канала, 2 датчика температуры и вентиляторный модуль.
стоит 69$
а нем плюс еще и WiFi будет за 60$?

SergeyGav поза форумом   Відповісти з цитуванням
Старий 05.02.2016, 13:55   #236
Живу я тут. Мохоманьяк
  
 
Аватар для RozarioAgro
 
Реєстрація: 12.07.2014
Звідки Ви: Киев, Позняки сити
Дописи: 1.975
сказав Дякую: 1.151
сказали Дякую 2.542 раз(и) в 955 повідомленні
Re: (=)Киев. Украина. AQUAPLANNER. Универсальный аквариумный контроллер (0702) ===www.aquaforum.ua===

Предварительно да. Еще, кроме того что вы назвали и еще работа с датчиками уровня воды и лунная подсветка (для светодиодных лент и сборок 12В). Немного подорвал бюджет варианта с универсальным питанием, но попробуем не выйти "за межи".
__________________
АКВАРИУМНАЯ АВТОМАТИКА И СВЕТОДИОДНОЕ ОСВЕЩЕНИЕ AQUAPLANNER
+38 095 249-77-51 моб.тел\вайбер Наш сайт
Роман


__________________

RozarioAgro поза форумом   Відповісти з цитуванням
Старий 05.02.2016, 16:34   #237
Придивляюся
  
 
Реєстрація: 05.01.2011
Звідки Ви: Харьков
Дописи: 57
сказав Дякую: 1
сказали Дякую 18 раз(и) в 18 повідомленні
Re: (=)Киев. Украина. AQUAPLANNER. Универсальный аквариумный контроллер (0702) ===www.aquaforum.ua===

Цитата:
Допис від RozarioAgro Переглянути допис
Предварительно да. Еще, кроме того что вы назвали и еще работа с датчиками уровня воды и лунная подсветка (для светодиодных лент и сборок 12В). Немного подорвал бюджет варианта с универсальным питанием, но попробуем не выйти "за межи".
Тогда меня в очередь записывайте. Потому как это именно то что мне нужн сейчас

SergeyGav поза форумом   Відповісти з цитуванням
cказали "Дякую" SergeyGav за цей допис:
RozarioAgro (05.02.2016)
Старий 07.02.2016, 14:45   #238
Живу я тут. Мохоманьяк
  
 
Аватар для RozarioAgro
 
Реєстрація: 12.07.2014
Звідки Ви: Киев, Позняки сити
Дописи: 1.975
сказав Дякую: 1.151
сказали Дякую 2.542 раз(и) в 955 повідомленні
Re: (=)Киев. Украина. AQUAPLANNER. Универсальный аквариумный контроллер (0703) ===www.aquaforum.ua===

Вторая новая разработка AQUAPLANNER REEF.
После недель испытаний сопли и висящие провода на макетных платах приобрели "человеческий вид" и ушли в разработку и серийный выпуск.

Размер платы 120х80мм.
Характеристики тут
Питание контроллера изменено на 48В.

__________________
АКВАРИУМНАЯ АВТОМАТИКА И СВЕТОДИОДНОЕ ОСВЕЩЕНИЕ AQUAPLANNER
+38 095 249-77-51 моб.тел\вайбер Наш сайт
Роман


__________________

RozarioAgro поза форумом   Відповісти з цитуванням
Ці 2 користувач(ів) сказали Дякую RozarioAgro за це повідомлення:
anrduxa (09.02.2016), Sinkler (16.02.2016)
Старий 20.02.2016, 20:32   #239
Живу я тут. Мохоманьяк
  
 
Аватар для RozarioAgro
 
Реєстрація: 12.07.2014
Звідки Ви: Киев, Позняки сити
Дописи: 1.975
сказав Дякую: 1.151
сказали Дякую 2.542 раз(и) в 955 повідомленні
Re: (=)Киев. Украина. AQUAPLANNER. Универсальный аквариумный контроллер (0703) ===www.aquaforum.ua===

НОВИНКА!!! Уже в наличии


Цена готового драйвера 6$, конструктор "собери сам" в кулечке, без разъемов 4$ (8 деталей)

Технические характеристики

Широкий диапазон входного и выходного напряжения
Регулирование выходного тока при помощи ШИМ сигнала 0...5В
Входное напряжение 9-60VDC
Выходная мощность 56 Вт
Выходное напряжение 9-60VDC
КПД 93%
Ток стабилизации от 300 до 1000 ma (на выбор)
Размеры 40х12 мм.
Гарантия 1 год
Масса 9 гр.

Самое главное, наши драйвера бесшумные!!! (информация для людей, которым чертовски надоел писк при диммировании )
Мініатюри долучень
Щоб збільшити малюнок, клацніть по ньому
Назва:  LED.jpg
Переглядів: 460
Розмір:  44,3 КБ
ID:	536514  
__________________
АКВАРИУМНАЯ АВТОМАТИКА И СВЕТОДИОДНОЕ ОСВЕЩЕНИЕ AQUAPLANNER
+38 095 249-77-51 моб.тел\вайбер Наш сайт
Роман


__________________


Востаннє редагував RozarioAgro: 24.02.2016 о 20:27..
RozarioAgro поза форумом   Відповісти з цитуванням
cказали "Дякую" RozarioAgro за цей допис:
Сергій М (21.02.2016)
Старий 21.02.2016, 20:44   #240
Живу я тут
  
 
Реєстрація: 07.04.2008
Звідки Ви: Харьков
Дописи: 142
сказав Дякую: 102
сказали Дякую 27 раз(и) в 27 повідомленні
Re: (=)Киев. Украина. AQUAPLANNER. Универсальный аквариумный контроллер (0703) ===www.aquaforum.ua===

Здравствуйте в данный момент рассматриваю замену на моем аквармуме мг освещение на лэд освещение габариты аквариума длинна 120 см высота 70 см и ширина 35 стекло выпуклое планмрую выращивать растения, не могли бы вы порекомендовать какой либо вариант?

Александр2008 поза форумом   Відповісти з цитуванням
cказали "Дякую" Александр2008 за цей допис:
RozarioAgro (22.02.2016)


Share/Bookmark

Відповідь


Тут присутні: 1 (учасників - 0 , гостей - 1)
 

Ваші права у розділі
Ви не можете створювати теми
Ви не можете писати дописи
Ви не можете долучати файли
Ви не можете редагувати дописи

BB-код є Увімк.
Усмішки Увімк.
[IMG] код Увімк.
HTML код Вимк.

Швидкий перехід


Часовий пояс GMT +3. Поточний час: 20:43.


vBulletin 3.8.7 ; Copyright © 2000-2026 Jelsoft Enterprises Limited
Переклад: © Віталій Стопчанський, 2004-2010
(с)Бешлега Олександр Анатолійович, 2002-2025. Використання матеріалів сайту без посилання на джерело заборонено.
Дякуємо за ліцензійну версію форума компанію Барбус, представника торгової марки Sera в Україні.


no new posts