На головну сторінку Аквафорум
На головну сторінку




Назад   Аквафорум - форум акваріумістів та тераріумістів > Акваріум та обладнання > "Самоделкин" > Аквариумная автоматика
Аукцион Реєстрація ЧаПи Учасники Календар Нинішні дописи

Примітки

Відповідь
 
Параметри теми Параметри перегляду
Старий 23.07.2013, 14:58  
Контроллер на базе Arduino Mega 2560 + 3.2" TFT Touch LCD + Android
Бан за нарушения

Реєстрація: 04.01.2009
Звідки Ви: Полтава
Дописи: 5.494
Надіслати повідомлення для sae74 на ICQ Надіслати повідомлення для sae74 на Skype
 

сказав Дякую: 6.242
сказали Дякую 5.758 раз(и) в 2.264 повідомленні
sae74 sae74 поза форумом 23.07.2013, 14:58
Рейтинг: (14 голосов - 5,00 средняя оценка)

Какое то время назад решил я собрать свой вариант контроллера для аквариума.
На долго затянулся этот процесс.
Идейным вдохновителем стал Pimass,а автором графики и дизайна экранов его девушка Виктория. За что им огромное спасибо. У меня фантазии так и не хватило.

Вот на чем собран контроллер


************************************************** *************************

mega 2560
экран 3,2

переходник между экраном и ардуиной

часы RTC DS1307

Переходник нужно перепаивать 8 проводов.

У меня в теме есть плата этого переходника с часами, делителем напряжения для пш. но собирать еее нужно самому. Детали стоят копейки. Плату можно заказать у китайцев но минимум 10 штук. или у меня есть еще парочка по 5 долларов.
Тогда все аккуратно без соплей и не нужно танцев с бубном.

Это минимум что нужно для запуска программы.
Еще блок питания на 5 вольт, если будут вентиляторы то и на 12 вольт. вот такой на два напряжения 12 и 5 вольт сразу.

Для управления каналами до 24 вольт можно использовать сборку на 4 канала или на 1 канал

Для нагрузки на 220 вольт такие реле, но я использую силовую плату на симисторах.
ПШ усилитель собрать самому, лан модуль стоит 14-17 долларов, но не стоит его брать, у меня реализовано только мониторинг на андроид телефон и дальше развивать нет времени.

Датчик температуры для пресной воды

************************************************** *************************




Контроллер имеет 9 каналов для подключения нагрузки.
На каждый канал до 7 отдельных программ.
Дополнительно канал на работу с фильтром (временное отключение). Канал управления кулером охлаждения LED светильника.
Часы реального времени.


Можно подключить следующие датчики контроля:
4 датчика температуры
4 пш электрода
2 ультразвуковых датчика уровня воды

Каждый датчик можно одновременно использовать для управления несколькими каналами. Например:
1 канал осуществляет подачу СО2 согласно данным с электрода ПШ до уровня 6.00
2 канал следит что бы показания с того же электрода и как только показания достигнут 5.5 начнет работать компрессор и подавать воздух в аквариум.

Что умеет делать контроллер:
1. включать свет по таймеру (рассвет/закат)
2. контроль температуры обогрев/охлаждение
3. контроль СО2 повышение/понижение
4. контроль уровня воды слив/долив
5. подача удо или других жидкостей
6. каждый канал имеет регулировку PWM (шим) уровня,
есть возможность выбирать PWM частоту для всех каналов сразу, следующие значения в Гц: 3000, 2500, 2000, 1500, 1000, 500
7. калибровка дозатора УДО, Подача УДО с точностью 0,5 мл.
8. калибровка ПШ электродов
9. отключение фильтра от 10 до 50 минут
Пункты с 2 по 5 можно ограничить по времени. Например контроль CO2 с 8-00 до 19-00

В планах:
1 Подключить LAN модуль для управлением контроллером
2 Сделать ведение ЛОГ файла данных
3 Сделать управление помпой течения для моря

Необходима помощь в разработке силовой исполнительной платы
Буду рад любой помощи.



Главный экран
Скрытый текст



Пример работы с программы, немного устаревшая версия.


Исходники можно скачать тут
Данная версия работает у меня уже давно и вроде бы стабильно.
Есть некоторые "баги" но их исправляю.
Если я смог сделать, то Вы уж точно сможете.....


Инструкция по сборке
Тут

Для тех кто захочет повторить «MegashildSAE»
Тут

Новое в контроллере: 22 февраля 2015г.
1. Убрал внешний ЕЕПРОМ, все хранится на ардуине.
2. Заменил поплавковые датчики уровня воды 4 шт, на 2 ультразвуковых.
3. Сделал калибровку уровня воды для срабатывания датчика.
4. Добавил экран с отображением состояний выходных каналов в Диаграмме.

Востаннє редагував sae74: 23.02.2016 о 08:17..
Переглядів: 475955
Відповісти з цитуванням
Ці 62 користувач(ів) сказали Дякую sae74 за це повідомлення:
Afra (19.03.2015), Aleks34 (05.05.2015), Alex1970 (02.03.2016), alexhaf (03.06.2018), alex_zm (08.01.2017), AndrewUh (02.04.2017), andreymakaroff (01.04.2016), Asrok (27.10.2016), avk71 (20.12.2015), chikvlad (03.12.2017), DEaD_MOPO3 (27.10.2013), Dimgat (28.07.2017), EVGENIYS (25.07.2013), frozen (22.03.2015), GOREZ (23.07.2013), Heet (18.03.2015), iris_ko (12.03.2016), Koroba (03.04.2015), LVit (24.10.2013), maksim_pw (06.05.2015), maxkor1973 (08.07.2015), Mike Creative (20.03.2015), nanolab (20.04.2015), nikservice (18.09.2013), Opsis (05.05.2014), paradox860 (25.02.2015), pimass (23.07.2013), radiys (24.07.2013), Robby (08.07.2014), Rulik (12.10.2016), Ruslan.Kuchma (16.11.2015), ryajentzev (24.01.2016), s2dd (23.07.2013), Salton (26.07.2013), SeamanOfFortune (06.04.2015), Sem (23.07.2013), Sergey75 (01.03.2014), Sergeyg (24.07.2013), Sergio_Bad (23.04.2015), silversilversilver (19.04.2015), spav777 (23.07.2013), Starcomputer (23.07.2013), TakedaMaru (12.08.2013), Udav4ik (16.10.2015), UraUta (23.07.2013), US5TC (22.03.2015), usaty (14.05.2015), vettan (01.04.2015), viv1976 (24.07.2013), vivat_ko (23.07.2013), VOKA (25.07.2013), vsg (16.11.2013), Zoran_v (19.03.2015), zps (08.01.2017), Вечно Молодой (17.11.2013), Дима11 (21.07.2014), дух святой истины (23.07.2013), Игорь-1 (31.10.2014), КЫСЬ (11.02.2014), Маркес (23.07.2013), Снегозавр (03.03.2015), старик (24.07.2013)
Старий 23.04.2016, 14:16   #1111
Бан за нарушения
  
 
Реєстрація: 26.10.2009
Звідки Ви: Аккаунт удалён
Дописи: 2.899
сказав Дякую: 864
сказали Дякую 1.242 раз(и) в 771 повідомленні
Re: Контроллер на базе Arduino Mega 2560 + 3.2" TFT Touch LCD ===www.aquaforum.ua===

Я неподумавши подключил даласы к работающей ардуине и она ушла в ресет.

OrcSin поза форумом   Відповісти з цитуванням
Старий 25.04.2016, 13:05   #1112
Живу я тут
  
 
Реєстрація: 19.08.2011
Звідки Ви: Киев
Дописи: 213
сказав Дякую: 570
сказали Дякую 290 раз(и) в 61 повідомленні
Re: Контроллер на базе Arduino Mega 2560 + 3.2" TFT Touch LCD ===www.aquaforum.ua===

Цитата:
Допис від alex_palace Переглянути допис
блин.. как тяжело с мегой без лупы и подсветки ))
это вы просто скорее всего с STM32 не работали )))

cahek80 поза форумом   Відповісти з цитуванням
cказали "Дякую" cahek80 за цей допис:
sae74 (25.04.2016)
Старий 28.04.2016, 16:20   #1113
Живу я тут
  
 
Реєстрація: 21.07.2009
Звідки Ви: Оболонь
Дописи: 587
сказав Дякую: 86
сказали Дякую 102 раз(и) в 82 повідомленні
Re: Контроллер на базе Arduino Mega 2560 + 3.2" TFT Touch LCD ===www.aquaforum.ua===

ну хоть по итогу контроллер на другой прошивке но все-таки тут не грех посовещатся
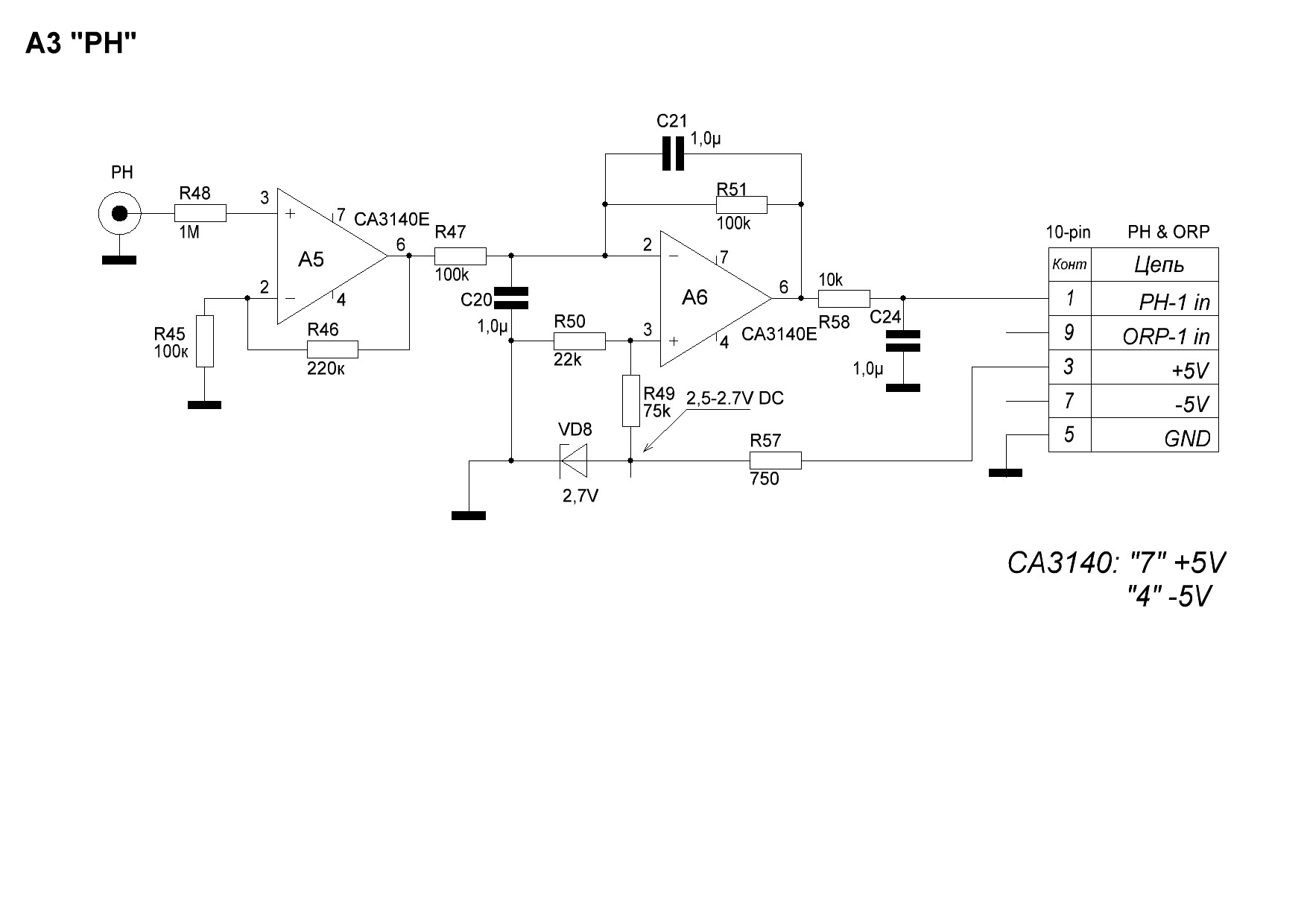
Вернемся к нашим баранам с контроллером РН
Вообщем таки выдернул одной картинкой схему усилителя РН и ORP (с сайта Юсупова)

и убрав из нее ту часть которая ОРП обнаружил что схемы с той что я давал практически идентичны

и

по факту изменены только операционники и чуть другая схема питания по +5
Теперь вопрос - в ардуинке есть +5 в и земля она-же -5в? или надо делать двухплечевой б.п с общей землей? (по факту они используются для питания СА3140 у Юсупова и ТЛ062 во второй схеме... или достаточно дать питание от +5в ардуинки и с ее-же земли?
Дошло... в той схеме что давал я -5в как раз и дает выход с ИСЛ7660 )) , т.е 5 вывод на 4 на ТЛ062 или СА3140
и вопрос 2 оригинальной схемы к статье не нашел
Юсупов пишет
Цитата:
Настройку и калибровку следует проводить следующим образом: Опустить рН-электрод в калибровочный раствор с рН=7,0 (желательно использовать раствор, рН которого близок к изопотенциальной точке электрода) и переменным резистором R8 установить на выходе 700 мВ (рН=7,00). Затем промыть электрод в дистиллированной воде и опустить в калибровочный раствор с рН=4,0 или 10,0, переменным резистором R3 установить на выходе 400 или 1000 мВ соответственно (рН=4,00 или рН=10,00). На этом калибровка завершена. Если переменными резисторами не удается откалибровать прибор, то следует подобрать сопротивление резисторов R2 и R7.
которые на этой схеме Р8 и Р3? т.к в его схеме переменок или подстроечников не нашел...
__________________
реанимация компьютеров, серверов, сетей, телефонов-планшетов.


Востаннє редагував alex_palace: 28.04.2016 о 16:25..
alex_palace поза форумом   Відповісти з цитуванням
Старий 28.04.2016, 17:59   #1114
Живу я тут
  
 
Аватар для Sem
 
Реєстрація: 17.09.2004
Звідки Ви: Киев, Троещина
Дописи: 14.486
сказав Дякую: 4.642
сказали Дякую 8.508 раз(и) в 4.382 повідомленні
Надіслати повідомлення для Sem на ICQ Надіслати повідомлення для Sem на Skype
Re: Контроллер на базе Arduino Mega 2560 + 3.2" TFT Touch LCD ===www.aquaforum.ua===

Цитата:
Допис від alex_palace Переглянути допис
[U]Теперь вопрос - в ардуинке есть +5 в и земля она-же -5в?
нет

Цитата:
Допис від alex_palace Переглянути допис
или надо делать двухплечевой б.п с общей землей?
да
__________________
Страна не ублюдков и не воров.


__________________

Sem поза форумом   Відповісти з цитуванням
Ці 2 користувач(ів) сказали Дякую Sem за це повідомлення:
alex_palace (28.04.2016), sae74 (28.04.2016)
Старий 28.04.2016, 18:23   #1115
Живу я тут
  
 
Реєстрація: 21.07.2009
Звідки Ви: Оболонь
Дописи: 587
сказав Дякую: 86
сказали Дякую 102 раз(и) в 82 повідомленні
Re: Контроллер на базе Arduino Mega 2560 + 3.2" TFT Touch LCD ===www.aquaforum.ua===

ICL7660S уже минус 5 дает на ТЛ (читай СА) по нижней схеме.
а где у Юсупова подстроечники?
__________________
реанимация компьютеров, серверов, сетей, телефонов-планшетов.

alex_palace поза форумом   Відповісти з цитуванням
Старий 28.04.2016, 18:26   #1116
Живу я тут
  
 
Аватар для Sem
 
Реєстрація: 17.09.2004
Звідки Ви: Киев, Троещина
Дописи: 14.486
сказав Дякую: 4.642
сказали Дякую 8.508 раз(и) в 4.382 повідомленні
Надіслати повідомлення для Sem на ICQ Надіслати повідомлення для Sem на Skype
Re: Контроллер на базе Arduino Mega 2560 + 3.2" TFT Touch LCD ===www.aquaforum.ua===

Насколько помню там программная калибровка.
__________________
Страна не ублюдков и не воров.


__________________

Sem поза форумом   Відповісти з цитуванням
cказали "Дякую" Sem за цей допис:
sae74 (28.04.2016)
Старий 28.04.2016, 18:37   #1117
Живу я тут
  
 
Реєстрація: 21.07.2009
Звідки Ви: Оболонь
Дописи: 587
сказав Дякую: 86
сказали Дякую 102 раз(и) в 82 повідомленні
Re: Контроллер на базе Arduino Mega 2560 + 3.2" TFT Touch LCD ===www.aquaforum.ua===

значит буду ждать наконец сам датчик и проверять.. Спаял. Пока результат только то что светится светодиод ) )
__________________
реанимация компьютеров, серверов, сетей, телефонов-планшетов.

alex_palace поза форумом   Відповісти з цитуванням
Старий 29.04.2016, 12:33   #1118
Живу я тут
  
 
Реєстрація: 21.07.2009
Звідки Ви: Оболонь
Дописи: 587
сказав Дякую: 86
сказали Дякую 102 раз(и) в 82 повідомленні
Re: Контроллер на базе Arduino Mega 2560 + 3.2" TFT Touch LCD ===www.aquaforum.ua===

подключил. При отсутствующем пока датчике РН показывает 7.6
__________________
реанимация компьютеров, серверов, сетей, телефонов-планшетов.

alex_palace поза форумом   Відповісти з цитуванням
Старий 29.04.2016, 12:35   #1119
Бан за нарушения
  
 
Реєстрація: 04.01.2009
Звідки Ви: Полтава
Дописи: 5.494
сказав Дякую: 6.242
сказали Дякую 5.758 раз(и) в 2.264 повідомленні
Надіслати повідомлення для sae74 на ICQ Надіслати повідомлення для sae74 на Skype
Re: Контроллер на базе Arduino Mega 2560 + 3.2" TFT Touch LCD ===www.aquaforum.ua===

Цитата:
Допис від alex_palace Переглянути допис
подключил. При отсутствующем пока датчике РН показывает 7.6
Ну если замкнуть резистором BNC разъем то показания изменятся.


__________________

sae74 поза форумом   Відповісти з цитуванням
Старий 29.04.2016, 12:40   #1120
Живу я тут
  
 
Реєстрація: 21.07.2009
Звідки Ви: Оболонь
Дописи: 587
сказав Дякую: 86
сказали Дякую 102 раз(и) в 82 повідомленні
Re: Контроллер на базе Arduino Mega 2560 + 3.2" TFT Touch LCD ===www.aquaforum.ua===

сажусь проверять пайку показания не меняются
__________________
реанимация компьютеров, серверов, сетей, телефонов-планшетов.

alex_palace поза форумом   Відповісти з цитуванням
Старий 29.04.2016, 12:51   #1121
Бан за нарушения
  
 
Реєстрація: 04.01.2009
Звідки Ви: Полтава
Дописи: 5.494
сказав Дякую: 6.242
сказали Дякую 5.758 раз(и) в 2.264 повідомленні
Надіслати повідомлення для sae74 на ICQ Надіслати повідомлення для sae74 на Skype
Re: Контроллер на базе Arduino Mega 2560 + 3.2" TFT Touch LCD ===www.aquaforum.ua===

alex_palace, пройдите первоначальную калибровку, на моем контроллере только так.


__________________

sae74 поза форумом   Відповісти з цитуванням
cказали "Дякую" sae74 за цей допис:
alex_palace (30.04.2016)
Старий 30.04.2016, 09:08   #1122
Живу я тут
  
 
Реєстрація: 21.07.2009
Звідки Ви: Оболонь
Дописи: 587
сказав Дякую: 86
сказали Дякую 102 раз(и) в 82 повідомленні
Re: Контроллер на базе Arduino Mega 2560 + 3.2" TFT Touch LCD ===www.aquaforum.ua===

Цитата:
Допис від sae74 Переглянути допис
alex_palace, пройдите первоначальную калибровку, на моем контроллере только так.
проблемка в том что после Олеговоского уже даже скомпилить не могу на Вашей среде компиляция застряет с ошибкой явы
Сам усилок рабочий НО!!! буду таки переделывать )
http://www.octiva.net/projects/pH/ практически та-же схема но чуть другие номиналы резисторов Понравился вариант 0-14В с прямой зависимостью 1В РН1 (добавить делитель и уже в скетче просто значение умножив на коефициент делителя получаем РН с точностью до 2 знака и первоначальной калибровкой с помощью вольтметра.
__________________
реанимация компьютеров, серверов, сетей, телефонов-планшетов.

alex_palace поза форумом   Відповісти з цитуванням
Старий 22.05.2016, 00:46   #1123
Живу я тут
  
 
Реєстрація: 21.07.2009
Звідки Ви: Оболонь
Дописи: 587
сказав Дякую: 86
сказали Дякую 102 раз(и) в 82 повідомленні
Re: Контроллер на базе Arduino Mega 2560 + 3.2" TFT Touch LCD ===www.aquaforum.ua===

тут трошки вопросов к маньякам автоматизаторам накопилось ))
Таки остался на Джардуино т.к он больше подходит к ленте (да и вообще к диодам) но там таки ваяют на готовом шилде а в этой ветке больше на руки и голову расчитывают
Таки домучал Андрея и он сделал под аналоговый усилитель коррекцию програмно ... а вот вопрос ... т.к каюсь не миллионер и после подарков на ДР крестнику и приемной дочке то выложить 150+ грн за раствор для калиьровки на РН 10 для меня напряжно... В быту что-то встречается с таким РН ?
ну и чтоб два раза не вставать...
Вопрос на засыпку.. При включении света с большОй мощностью начинает плющить градусники... напругу при этом померял и таки вроде 5в... Помеха? Уже развел ардуину и градусники на отдельный блок питания, свет на отдельный... и все равно... температура воды 26 градусов.. потом может скакнуть на 40+ и вообще уйти в ошибку... и снова вернутся к реальным 26...
__________________
реанимация компьютеров, серверов, сетей, телефонов-планшетов.

alex_palace поза форумом   Відповісти з цитуванням
Старий 22.05.2016, 00:48   #1124
Бан за нарушения
  
 
Реєстрація: 04.01.2009
Звідки Ви: Полтава
Дописи: 5.494
сказав Дякую: 6.242
сказали Дякую 5.758 раз(и) в 2.264 повідомленні
Надіслати повідомлення для sae74 на ICQ Надіслати повідомлення для sae74 на Skype
Re: Контроллер на базе Arduino Mega 2560 + 3.2" TFT Touch LCD ===www.aquaforum.ua===

alex_palace, проблема в резисторе на 4,7ком. нужно его подобрать.
у вас длинный провод на датчик температуры?


__________________

sae74 поза форумом   Відповісти з цитуванням
Старий 22.05.2016, 00:52   #1125
Живу я тут
  
 
Реєстрація: 21.07.2009
Звідки Ви: Оболонь
Дописи: 587
сказав Дякую: 86
сказали Дякую 102 раз(и) в 82 повідомленні
Re: Контроллер на базе Arduino Mega 2560 + 3.2" TFT Touch LCD ===www.aquaforum.ua===

Цитата:
Допис від sae74 Переглянути допис
alex_palace, проблема в резисторе на 4,7ком. нужно его подобрать.
у вас длинный провод на датчик температуры?
4.7 на одном датчике работал без вопросов. Добавляю еще 2 ачинает глючить именно при ярком свете. Провода . Один припаян изнутри разьема внутри корпуса - на блок питания ленты - работает +- штатно а два тругих сделал буквой У полметра общего и по метру на каждый.. уже думал обрезать т.к реально перестарался с длиной... много запаса.
Кстати при низких яркостях все ок.. температура близкая к реальной.
__________________
реанимация компьютеров, серверов, сетей, телефонов-планшетов.

alex_palace поза форумом   Відповісти з цитуванням


Share/Bookmark

Відповідь


Тут присутні: 2 (учасників - 0 , гостей - 2)
 

Ваші права у розділі
Ви не можете створювати теми
Ви не можете писати дописи
Ви не можете долучати файли
Ви не можете редагувати дописи

BB-код є Увімк.
Усмішки Увімк.
[IMG] код Увімк.
HTML код Вимк.

Швидкий перехід


Часовий пояс GMT +3. Поточний час: 07:28.


vBulletin 3.8.7 ; Copyright © 2000-2026 Jelsoft Enterprises Limited
Переклад: © Віталій Стопчанський, 2004-2010
(с)Бешлега Олександр Анатолійович, 2002-2025. Використання матеріалів сайту без посилання на джерело заборонено.
Дякуємо за ліцензійну версію форума компанію Барбус, представника торгової марки Sera в Україні.


no new posts