 |
25.12.2017, 23:17
|
#1
|
|
LED драйвер на PT4115
Придивляюся
Реєстрація: 15.09.2012
Звідки Ви: Харьков
Дописи: 55
сказав Дякую: 13
сказали Дякую 9 раз(и) в 7 повідомленні

25.12.2017, 23:17
Рейтинг:
()
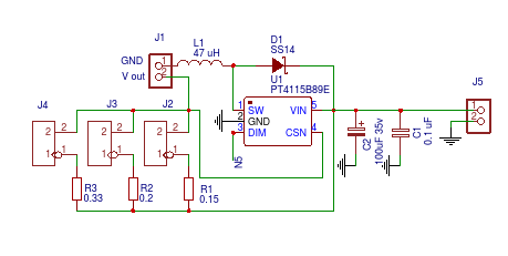
Всем доброго времени суток. Решил я сделать для своей живности LED свет. Выбор пал на PT4115, в основном за ее дешевизну, а самый главный ее мин рабочее напряжение, до 30 вольт. Хотя для меня это не минус, у меня БП на 25В. Для начала была собрана схема, на плате сделанной в домашних условия и протестирована, затем заказал в Китае десяток плат (меньше они не делают). Но и тут получился косяк, то ли мой то ли китайцев, один контакт был не заведен на землю, изза чего по одному каналу не работало димирование, благо что лечится легко и на внешний вид не влияет, так как скрыто под клемником.
По итогу получилось, что нагрев на драйверах где стоит по 8 ледов вообще не ощутим, а вот там где по 5 ледов то минимальный нагрев есть, но радиатор не требуется, все это при рабочем токе в 700 мА(в моем случае реализованы токи 0.3А, 0.5А, 0.7А, меняется перемычками) и напряжении 25В.
Драйвера еще в банке не тестировались, просто 3 дня работали с закатами и рассветами от контроллера.
Есть еще 5 плат.
Мініатюри долучень
Долучені файли
Востаннє редагував Denisios: 09.01.2018 о 10:40..
|
|
Переглядів: 18320
|
|
Ці 3 користувач(ів) сказали Дякую Denisios за це повідомлення:
|
|
25.12.2017, 23:24
|
#2
|
|
Живу я тут
Реєстрація: 31.12.2014
Звідки Ви: Львов
Дописи: 1.421
сказав Дякую: 278
сказали Дякую 830 раз(и) в 533 повідомленні
|
Re: LED драйвер на PT4115 ===www.aquaforum.ua===
Странно как то, 8 диодов * 3.2В (как минимум для белых диодов) = 25.6В, а + падение напряжения на драйвере ... голодают диоды.
Но оч. хорошо что всё ок.
|
|
|
25.12.2017, 23:27
|
#3
|
|
Придивляюся
Реєстрація: 15.09.2012
Звідки Ви: Харьков
Дописи: 55
сказав Дякую: 13
сказали Дякую 9 раз(и) в 7 повідомленні
|
Re: LED драйвер на PT4115 ===www.aquaforum.ua===
Цитата:
Допис від Сергій М
Странно как то, 8 диодов * 3.2В (как минимум для белых диодов) = 25.6В, а + падение напряжения на драйвере ... голодают диоды.
Но оч. хорошо что всё ок.
|
БП может и 27 вольт выдавать, но от него не только диоды работают, а другое оборудование которое рассчитано на 24В. По этому и пришлось искать середину.
|
|
|
09.01.2018, 00:12
|
#4
|
|
Придивляюся
Реєстрація: 20.12.2014
Звідки Ви: Івано-Франківськ
Дописи: 43
сказав Дякую: 10
сказали Дякую 51 раз(и) в 10 повідомленні
|
Re: LED драйвер на PT4115 ===www.aquaforum.ua===
Платки на продаж нет?
|
|
|
09.01.2018, 02:50
|
#5
|
|
Придивляюся
Реєстрація: 01.04.2015
Звідки Ви: Sebastopol
Дописи: 16
сказав Дякую: 2
сказали Дякую 13 раз(и) в 5 повідомленні
|
Re: LED драйвер на PT4115 ===www.aquaforum.ua===
Цитата:
Допис від Denisios
......для своей живности LED свет..............
........ нагрев на драйверах где стоит по 8 ледов вообще не ощутим, а вот там где по 5 ледов то минимальный нагрев есть, но радиатор не требуется, все это при рабочем токе в 700 мА и напряжении 25В. ..............
.................. выложу на днях.
|
1. Живность = это растения?
2. Что за диоды? Интересует Цветовая Температура. Мощность я так понимаю 3 W-белые? При сниженных параметрах тока (напряжения) парметры света сильно падают. Особенно на китайских комплектующих. Так что ненагрев не показатель. Ток-натряжение реально мерили?
3. Ждем. И объем/высоту аквы.
ЗЫ. - У меня в 250 - крышка 6х10W -20000K + бок 4х10W-12000К
- в 500л - крышка 10х10W-20000K + 6х10W-12000К+ бок 4х10W-12000К
+ ещё несколько.... 
|
|
|
09.01.2018, 04:07
|
#6
|
|
Придивляюся
Реєстрація: 15.09.2012
Звідки Ви: Харьков
Дописи: 55
сказав Дякую: 13
сказали Дякую 9 раз(и) в 7 повідомленні
|
Re: LED драйвер на PT4115 ===www.aquaforum.ua===
Цитата:
Допис від svidrak
Платки на продаж нет?
|
Есть, пишите в ЛС.
Цитата:
Допис від knnk007
1. Живность = это растения?
2. Что за диоды? Интересует Цветовая Температура. Мощность я так понимаю 3 W-белые? При сниженных параметрах тока (напряжения) парметры света сильно падают. Особенно на китайских комплектующих. Так что ненагрев не показатель. Ток-натряжение реально мерили?
3. Ждем. И объем/высоту аквы.
ЗЫ. - У меня в 250 - крышка 6х10W -20000K + бок 4х10W-12000К
- в 500л - крышка 10х10W-20000K + 6х10W-12000К+ бок 4х10W-12000К
+ ещё несколько.... 
|
1. Живность - это черепаха. А такой свет сделал для красоты и приближения к реальным условиям (рассвет закат). А так черепахе все равно на этот свет, можно было так и не заморачиваться. Для нее после рассвета включается своя лампа Репти гло 8.0.
2. Диоды китай 3W. 20 шт. 7000-7500K; 20 шт. 6000-6500K; 15 шт. 3000-3200K; 5 шт. синих 460-463NM; 5 шт. зеленых 520-523NM; 5 шт. красных 620-623NM. Ток и напряжение реально мерил.
3. Обещанный гербер в шапке. Аква 120х60х60. Так как это черепаха, то заполнен он на половину.
|
|
|
13.01.2018, 02:11
|
#7
|
|
Придивляюся
Реєстрація: 01.04.2015
Звідки Ви: Sebastopol
Дописи: 16
сказав Дякую: 2
сказали Дякую 13 раз(и) в 5 повідомленні
|
Re: LED драйвер на PT4115 ===www.aquaforum.ua===
Цитата:
Допис від Denisios
..................черепаха..................черепа хе все равно на этот свет.....................
|
Тады да.
Из Китая - https://ru.aliexpress.com/item/CC-CV...1f0178d7ZUkBJE - обратите внимание, что стоимость посылки не увеличивается от кол-ва. Сильно.
|
|
|
13.01.2018, 03:13
|
#8
|
|
Живу я тут
Реєстрація: 31.12.2014
Звідки Ви: Львов
Дописи: 1.421
сказав Дякую: 278
сказали Дякую 830 раз(и) в 533 повідомленні
|
Re: LED драйвер на PT4115 ===www.aquaforum.ua===
knnk007, А причём тут модуль зарядки аккумуляторов к обсуждаемой теме ?
|
|
|
17.01.2018, 23:44
|
#9
|
|
Придивляюся
Реєстрація: 01.04.2015
Звідки Ви: Sebastopol
Дописи: 16
сказав Дякую: 2
сказали Дякую 13 раз(и) в 5 повідомленні
|
Re: LED драйвер на PT4115 ===www.aquaforum.ua===
Цитата:
Допис від Сергій М
knnk007, А причём тут модуль зарядки аккумуляторов к обсуждаемой теме ?
|
Да так.
Сразу видно, что вы не в теме драйверов для светодиодов. 
|
|
|
19.01.2018, 20:47
|
#10
|
|
Живу я тут
Реєстрація: 31.12.2014
Звідки Ви: Львов
Дописи: 1.421
сказав Дякую: 278
сказали Дякую 830 раз(и) в 533 повідомленні
|
Re: LED драйвер на PT4115 ===www.aquaforum.ua===
knnk007, Ну как бы да ... Всё потому что я не варю пельмени в электрочайнике ... ведь теоретически можно, даже видел на практике.
|
|
|
|
Ці 2 користувач(ів) сказали Дякую Сергій М за це повідомлення:
|
|
03.02.2019, 11:45
|
#11
|
|
Живу я тут
Реєстрація: 19.02.2009
Звідки Ви: ХАРЬКОВ
Дописи: 2.389
сказав Дякую: 1.381
сказали Дякую 1.462 раз(и) в 710 повідомленні
|
Re: LED драйвер на PT4115 ===www.aquaforum.ua===
Очень странно что не реализован ток 1000 мА. платы делались для дешевого сегмента по диодам?
__________________
Системы кондиционирования вентиляции отопления. Тепловые насосы - за ними будущее!!!
|
|
|
03.02.2019, 20:08
|
#12
|
|
Живу я тут
Реєстрація: 30.03.2004
Звідки Ви: Артёмовск, Донецкая обл.
Дописи: 2.180
сказав Дякую: 4.716
сказали Дякую 1.018 раз(и) в 612 повідомленні
|
Re: LED драйвер на PT4115 ===www.aquaforum.ua===
Блин, у меня с PT4115 не сложились отношения. Все делал по даташиту и статье с Паяльника, ан нет, греются сильно. То ли партия бракованная, то ли руки)))
__________________ 
|
|
|
 |
|
Тут присутні: 1 (учасників - 0 , гостей - 1)
|
|
|
Ваші права у розділі
|
Ви не можете створювати теми
Ви не можете писати дописи
Ви не можете долучати файли
Ви не можете редагувати дописи
HTML код Вимк.
|
|
|
Часовий пояс GMT +3. Поточний час: 18:37.
|