 |
|
04.03.2009, 13:59
|
|
|
как сделать таймер временного ВЫКЛЮЧЕНИЯ фильтра в аквариуме на время кормления рыб
Придивляюся
Реєстрація: 04.03.2009
Звідки Ви: Молдова г.Кишинёв
Дописи: 19
сказав Дякую: 6
сказали Дякую 2 раз(и) в 2 повідомленні

04.03.2009, 13:59
Рейтинг:
(1 голосов - 5,00 средняя оценка)
ПОМОГИТЕ ПОЖАЛУИСТО !!!как сделать самодельный таймер временного ВЫКЛЮЧЕНИЯ для фильтра в аквариуме на время кормления рыб (чтобы ,,,нажал на кнопку и фильтр выключился , покормил рыбешек , а через 10-15 мин. включился самостоятельно ) ато иногда бывает забываеш про фильтр и включаеш его через час ато и больше  SOS!!!
|
|
Переглядів: 25510
|
|
cказали "Дякую" xgrigx за цей допис:
|
|
02.01.2010, 22:58
|
#31
|
|
Придивляюся
Реєстрація: 20.02.2006
Звідки Ви: Днепропетровск
Дописи: 35
сказав Дякую: 69
сказали Дякую 20 раз(и) в 7 повідомленні
|
Re: как сделать таймер временного ВЫКЛЮЧЕНИЯ фильтра в аквариуме на время кормления р ===www.aquaforum.ua===
Цитата:
|
хочу симистор прикрутить.
|
Не забывайте,что симистор создаёт помехи,в отличие от реле.Плюс реле полностью гальванически развязывает цепь управления от коммутируемой цепи.
|
|
|
02.01.2010, 23:04
|
#32
|
|
Живу я тут
Реєстрація: 17.09.2004
Звідки Ви: Киев, Троещина
Дописи: 14.486
сказав Дякую: 4.642
сказали Дякую 8.508 раз(и) в 4.382 повідомленні
|
Re: как сделать таймер временного ВЫКЛЮЧЕНИЯ фильтра в аквариуме на время кормления р ===www.aquaforum.ua===
Цитата:
Допис від Blobel
Не забывайте,что симистор создаёт помехи
|
Если грамотно подключить через МОС, который отслеживает переход через нуль, то никаких помех.
МОС так же развязка.
__________________
Страна не ублюдков и не воров.
__________________  
|
|
|
03.01.2010, 11:35
|
#33
|
|
Живу я тут
Реєстрація: 23.11.2007
Звідки Ви: Боярка Киево-Святошинский р-н.
Дописи: 323
сказав Дякую: 116
сказали Дякую 75 раз(и) в 53 повідомленні
|
Re: как сделать таймер временного ВЫКЛЮЧЕНИЯ фильтра в аквариуме на время кормления р ===www.aquaforum.ua===
Цитата:
Допис від Sem
Если грамотно подключить через МОС, который отслеживает переход через нуль, то никаких помех.
МОС так же развязка.
|
Как это сделать, можете изобразить? А по поводу гальванической развязки - так ли она важна в данном случае?
__________________
С уважением, Александр
|
|
|
03.01.2010, 14:10
|
#34
|
|
Живу я тут
Реєстрація: 07.03.2006
Звідки Ви: Киев, Куренёвка
Дописи: 1.604
сказав Дякую: 538
сказали Дякую 1.169 раз(и) в 624 повідомленні
|
Re: как сделать таймер временного ВЫКЛЮЧЕНИЯ фильтра в аквариуме на время кормления р ===www.aquaforum.ua===
Цитата:
Допис від Parkhom
Как это сделать, можете изобразить?
|
Предложу свой вариант, может кто-то предложит другой.

Вообще, штука не сложная и вариантов реализации может быть уйма...
|
|
|
|
Ці 3 користувач(ів) сказали Дякую Skif за це повідомлення:
|
|
03.01.2010, 17:09
|
#35
|
|
Живу я тут
Реєстрація: 23.11.2007
Звідки Ви: Боярка Киево-Святошинский р-н.
Дописи: 323
сказав Дякую: 116
сказали Дякую 75 раз(и) в 53 повідомленні
|
Re: как сделать таймер временного ВЫКЛЮЧЕНИЯ фильтра в аквариуме на время кормления р ===www.aquaforum.ua===
Спасибо, Skif! Завтра на работе детальки подберу (дома, увы, давно кроме паяльника и пары коробок мелочевки ничего нет) и буду "творить"! Помоему, проще схемы уже не бывает 
__________________
С уважением, Александр
|
|
|
03.01.2010, 18:35
|
#36
|
|
Живу я тут
Реєстрація: 07.03.2006
Звідки Ви: Киев, Куренёвка
Дописи: 1.604
сказав Дякую: 538
сказали Дякую 1.169 раз(и) в 624 повідомленні
|
Re: как сделать таймер временного ВЫКЛЮЧЕНИЯ фильтра в аквариуме на время кормления р ===www.aquaforum.ua===
Parkhom, пробуйте.
Если что, спрашивайте, а то схему и номиналы брал с головы, по памяти и приблизительному расчёту... Мож понадобится чего чуток подкорректировать 
|
|
|
|
cказали "Дякую" Skif за цей допис:
|
|
03.01.2010, 18:38
|
#37
|
|
Живу я тут
Реєстрація: 17.09.2004
Звідки Ви: Киев, Троещина
Дописи: 14.486
сказав Дякую: 4.642
сказали Дякую 8.508 раз(и) в 4.382 повідомленні
|
Re: как сделать таймер временного ВЫКЛЮЧЕНИЯ фильтра в аквариуме на время кормления р ===www.aquaforum.ua===
Skif, 3063 скока тока держит? (облом искать  )
__________________
Страна не ублюдков и не воров.
__________________  
|
|
|
03.01.2010, 18:57
|
#38
|
|
Живу я тут
Реєстрація: 23.11.2007
Звідки Ви: Боярка Киево-Святошинский р-н.
Дописи: 323
сказав Дякую: 116
сказали Дякую 75 раз(и) в 53 повідомленні
|
Re: как сделать таймер временного ВЫКЛЮЧЕНИЯ фильтра в аквариуме на время кормления р ===www.aquaforum.ua===
В даташите говорят, что 600V/1A 
__________________
С уважением, Александр
|
|
|
03.01.2010, 19:03
|
#39
|
|
Живу я тут
Реєстрація: 17.09.2004
Звідки Ви: Киев, Троещина
Дописи: 14.486
сказав Дякую: 4.642
сказали Дякую 8.508 раз(и) в 4.382 повідомленні
|
Re: как сделать таймер временного ВЫКЛЮЧЕНИЯ фильтра в аквариуме на время кормления р ===www.aquaforum.ua===
только диод №3 меня смущает -(((
Peak Repetitive Surge Current 1a
__________________
Страна не ублюдков и не воров.
__________________  
|
|
|
03.01.2010, 19:24
|
#40
|
|
Живу я тут
Реєстрація: 07.03.2006
Звідки Ви: Киев, Куренёвка
Дописи: 1.604
сказав Дякую: 538
сказали Дякую 1.169 раз(и) в 624 повідомленні
|
Re: как сделать таймер временного ВЫКЛЮЧЕНИЯ фильтра в аквариуме на время кормления р ===www.aquaforum.ua===
А чем смущает то? Классический однополупериодный выпрямитель с ёмкостным балластом. На такой схемке все простенькие аккумуляторные фонарики работают, только конденсатор там чуток больше чтоб обеспечить больший зарядный ток.
Можно пойти и другим путём - вместо Д1,Д3 поставить полноценный мост. В таком варианте можно ёмкость С1 уменьшить вдвое т.к. с пользой будут работать два полупериода.
|
|
|
03.01.2010, 19:24
|
#41
|
|
Живу я тут
Реєстрація: 23.11.2007
Звідки Ви: Боярка Киево-Святошинский р-н.
Дописи: 323
сказав Дякую: 116
сказали Дякую 75 раз(и) в 53 повідомленні
|
Re: как сделать таймер временного ВЫКЛЮЧЕНИЯ фильтра в аквариуме на время кормления р ===www.aquaforum.ua===
Цитата:
Допис від Sem
только диод №3 меня смущает -(((
Peak Repetitive Surge Current 1a
|
Слабоват диод? Но ведь там ток не будет выше пары-тройки десятков милиампер? Или я не так понял?
__________________
С уважением, Александр
|
|
|
03.01.2010, 19:30
|
#42
|
|
Живу я тут
Реєстрація: 17.09.2004
Звідки Ви: Киев, Троещина
Дописи: 14.486
сказав Дякую: 4.642
сказали Дякую 8.508 раз(и) в 4.382 повідомленні
|
Re: как сделать таймер временного ВЫКЛЮЧЕНИЯ фильтра в аквариуме на время кормления р ===www.aquaforum.ua===
Skif, извеняюсь не досмотрел-)
__________________
Страна не ублюдков и не воров.
__________________  
|
|
|
|
cказали "Дякую" Sem за цей допис:
|
|
16.01.2010, 22:48
|
#43
|
|
Придивляюся
Реєстрація: 16.01.2010
Звідки Ви: Воронеж
Дописи: 7
сказав Дякую: 3
сказали Дякую 5 раз(и) в 3 повідомленні
|
Re: как сделать таймер временного ВЫКЛЮЧЕНИЯ фильтра в аквариуме на время кормления р ===www.aquaforum.ua===
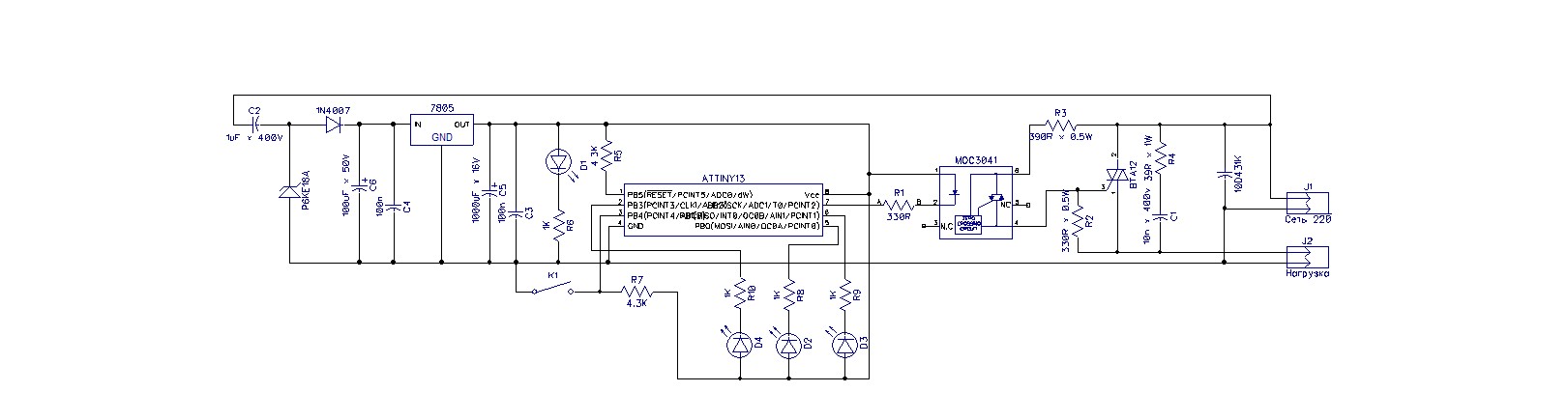
я тоже недавно озаботился этой проблемой, в результате появилась конструкция на контроллере ATTINY13, тактирование от внутреннего RC 128KHz, управление нагрузкой через симистор. Cобирал из того что было под руками так что строго за выбор деталей не судите  Может кому пригодится.

Может кому и пригодится. Алгоритм управления такой: короткими назатиями на кнопку устанавливается задержка 5 мин -> 10 мин -> 30 мин -> включено, количество горящих светодиодов указывает оставшееся время, последний светодиод из горящих мигает с интервалом 2 сек. Длинное нажатие (3 сек, пока не мигнут светодиоды) выключает фильтр до тех пор пока не будет нажата кнопка, светодиоды быстро по очереди мигают. В архиве схема и печатка под утюг в формате DipTrace, прошивка и скриншот установки фьюзов
таймер.rar
|
|
|
|
Ці 2 користувач(ів) сказали Дякую MIX за це повідомлення:
|
|
16.01.2010, 22:58
|
#44
|
|
Живу я тут
Реєстрація: 17.09.2004
Звідки Ви: Киев, Троещина
Дописи: 14.486
сказав Дякую: 4.642
сказали Дякую 8.508 раз(и) в 4.382 повідомленні
|
Re: как сделать таймер временного ВЫКЛЮЧЕНИЯ фильтра в аквариуме на время кормления р ===www.aquaforum.ua===
MIX, в паралель С2 разрядный резистор бы-)))
__________________
Страна не ублюдков и не воров.
__________________  
|
|
|
16.01.2010, 23:06
|
#45
|
|
Живу я тут
Реєстрація: 07.03.2006
Звідки Ви: Киев, Куренёвка
Дописи: 1.604
сказав Дякую: 538
сказали Дякую 1.169 раз(и) в 624 повідомленні
|
Re: как сделать таймер временного ВЫКЛЮЧЕНИЯ фильтра в аквариуме на время кормления р ===www.aquaforum.ua===
да и последовательно С2 токоограничивающий не помешал бы...
|
|
|
 |
|
|
Тут присутні: 1 (учасників - 0 , гостей - 1)
|
|
|
Ваші права у розділі
|
Ви не можете створювати теми
Ви не можете писати дописи
Ви не можете долучати файли
Ви не можете редагувати дописи
HTML код Вимк.
|
|
|
Часовий пояс GMT +3. Поточний час: 00:59.
|