 |
|
25.05.2011, 17:09
|
#1
|
|
Живу я тут
Реєстрація: 20.02.2005
Звідки Ви: Вишгород
Дописи: 1.202
сказав Дякую: 142
сказали Дякую 344 раз(и) в 199 повідомленні
|
Відповідь: Форумный Акваконтроллер (сборка) ===www.aquaforum.ua===
Я вчора ввечері зробив гілку vanessa куди додав збереження даних у віджетах portSpinBox та portLineEdit. В мне виникла така нелбхідність тому що я не завжди працюю із тими портами що виставляються при запуску програми, а вводити кожен раз влом.
Зливати ці зміни у гілку master ?
__________________
В державі недержавною мовою має право розмовляти лише гість, невільник чи окупант.
|
|
|
25.05.2011, 17:20
|
#2
|
|
Бан за нарушения
Реєстрація: 06.11.2007
Звідки Ви: Донецк, зона АТО
Дописи: 19.780
сказав Дякую: 5.789
сказали Дякую 17.707 раз(и) в 6.926 повідомленні
|
Re: Відповідь: Форумный Акваконтроллер (сборка) ===www.aquaforum.ua===
vanessa, Ваня, это ты с Володей решай 
__________________
[I][B][COLOR=blue]С уважением, Сергей Таранченко[/COLOR][/B][/I]
|
|
|
26.05.2011, 13:46
|
#3
|
|
Живу я тут
Реєстрація: 28.06.2003
Звідки Ви: Киев
Дописи: 757
сказав Дякую: 831
сказали Дякую 833 раз(и) в 397 повідомленні
|
Відповідь: Форумный Акваконтроллер (сборка) ===www.aquaforum.ua===
Цитата:
Допис від vanessa
... додав збереження даних у віджетах portSpinBox та portLineEdit... Зливати ці зміни у гілку master ?
|
Так, це корисна функція. Хай буде в гілці master.
|
|
|
27.05.2011, 00:01
|
#4
|
|
Живу я тут
Реєстрація: 07.12.2008
Звідки Ви: Lviv, Kiev
Дописи: 114
сказав Дякую: 56
сказали Дякую 39 раз(и) в 19 повідомленні
|
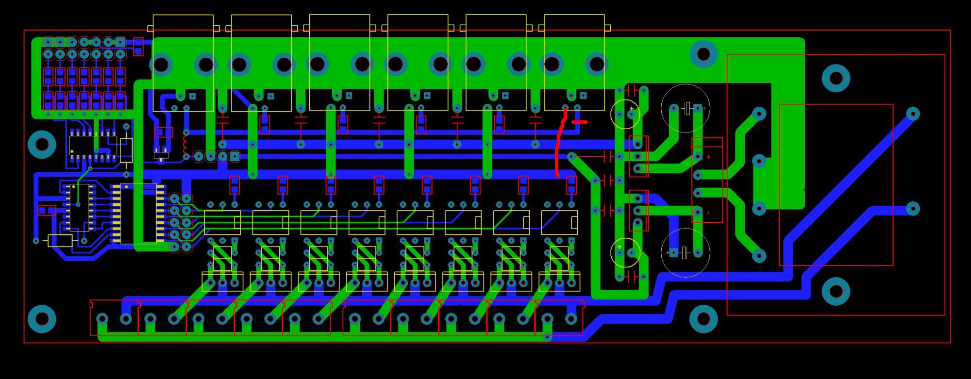
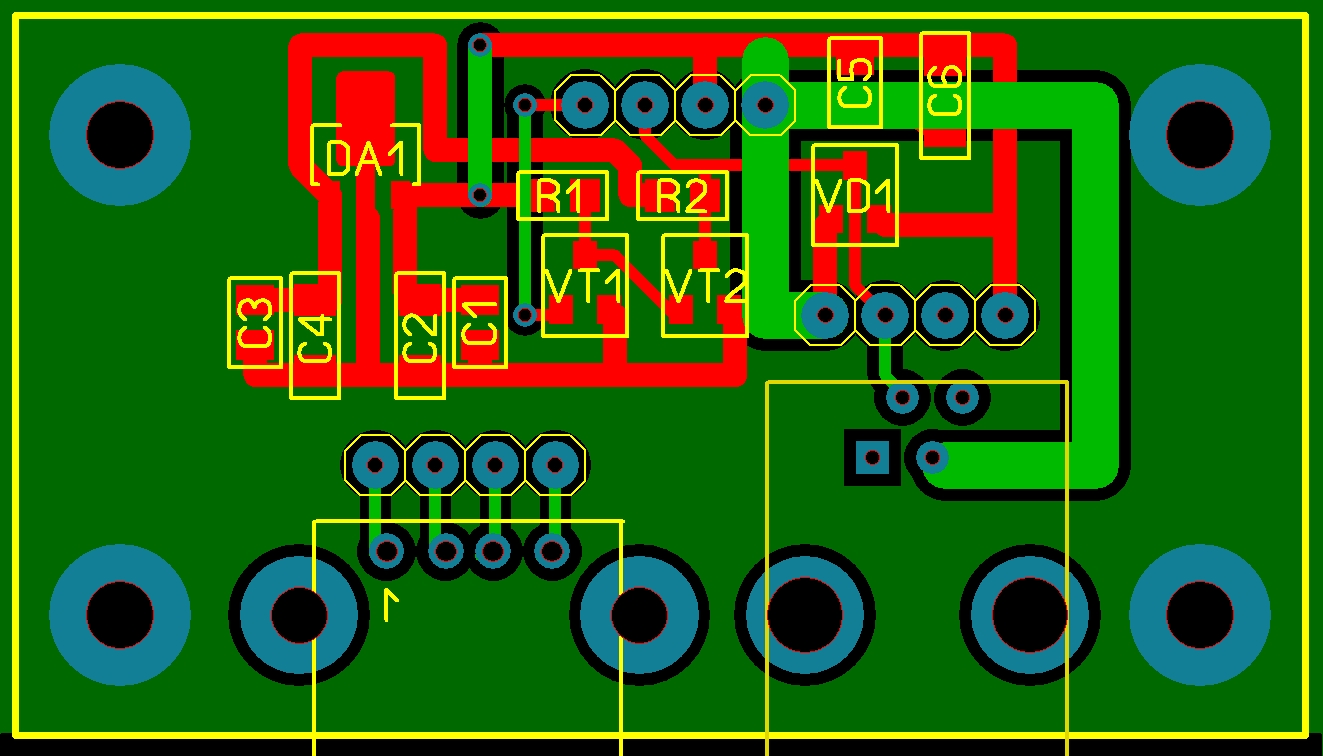
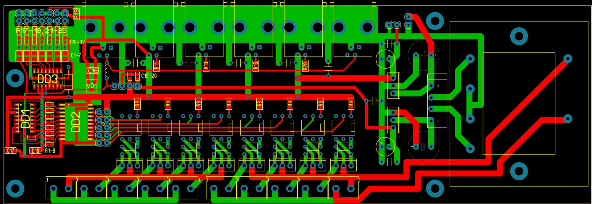
Re: Форумный Акваконтроллер (сборка) ===www.aquaforum.ua===
Схеми не бачив, але те що попалось на очі позначив червоним
|
|
|
27.05.2011, 00:10
|
#5
|
|
Живу я тут
Реєстрація: 28.06.2003
Звідки Ви: Киев
Дописи: 757
сказав Дякую: 831
сказали Дякую 833 раз(и) в 397 повідомленні
|
Відповідь: Re: Форумный Акваконтроллер (сборка) ===www.aquaforum.ua===
Цитата:
Допис від Lestat
Схеми не бачив, але те що попалось на очі позначив червоним
|
Червоні виправлення зайві, бо в правому роз'ємі використовуються лише два середніх контакти - GND та DQ. Цей роз'єм призначений для підключення наступного на шині силового блоку.
|
|
|
28.05.2011, 09:02
|
#6
|
|
Бан за нарушения
Реєстрація: 06.11.2007
Звідки Ви: Донецк, зона АТО
Дописи: 19.780
сказав Дякую: 5.789
сказали Дякую 17.707 раз(и) в 6.926 повідомленні
|
Re: Форумный Акваконтроллер (сборка) ===www.aquaforum.ua===
Окончательные схемы и платы для самостоятельного изготовления выложены в топик.
Если кто обнаружит ошибки  , прошу сообщить. 
__________________
[I][B][COLOR=blue]С уважением, Сергей Таранченко[/COLOR][/B][/I]
|
|
|
28.05.2011, 18:39
|
#7
|
|
Живу я тут
Реєстрація: 17.09.2004
Звідки Ви: Киев, Троещина
Дописи: 14.486
сказав Дякую: 4.642
сказали Дякую 8.508 раз(и) в 4.382 повідомленні
|
Re: Форумный Акваконтроллер (сборка) ===www.aquaforum.ua===
Первую и третью ужать бы по габаритам- меньше площадь-будет меньше стоимость.
На первой сделал бы одно крепежное отверстие между джеками.
Имхо.
__________________
Страна не ублюдков и не воров.
__________________  
|
|
|
28.05.2011, 23:56
|
#8
|
|
Бан за нарушения
Реєстрація: 06.11.2007
Звідки Ви: Донецк, зона АТО
Дописи: 19.780
сказав Дякую: 5.789
сказали Дякую 17.707 раз(и) в 6.926 повідомленні
|
Re: Форумный Акваконтроллер (сборка) ===www.aquaforum.ua===
Sem, Серега насколько меньше будет стоимость ? 
Да и не ужмешь ты там, я уж жал до ....... 
................................
Несколько скинов (точнее фоток с экрана) самой программы:
Комментарии, разумные предложения приветствуются. Только не забывайте, что в основном у всех дисплей 3,5", поэтому на экран особо много не поместишь.
__________________
[I][B][COLOR=blue]С уважением, Сергей Таранченко[/COLOR][/B][/I]
|
|
|
|
Ці 4 користувач(ів) сказали Дякую Starcomputer за це повідомлення:
|
|
03.07.2011, 16:22
|
#9
|
|
Модератор Винницкого клуба аквариумистов
Реєстрація: 22.05.2009
Звідки Ви: Варшава-Вишенка
Дописи: 12.801
сказав Дякую: 2.464
сказали Дякую 5.200 раз(и) в 3.381 повідомленні
|
Re: Форумный Акваконтроллер (сборка) ===www.aquaforum.ua===
Эта.... Народ, а что с изготовлением плат, а то я во сижу на e-bay, и как бы рука дрожит пыцнуть кнопку 
__________________
Танцуют звезды и луна © Как там начало?
guns don't kill people, people kill people
[URL="http://www.aquaforum.ua/showthread.php?p=3238854#post3238854"][B][I][SIZE="4"][COLOR="Red"][FONT="Courier New"]Светодиоды Cree XT-E, термокомпаунд, драйвера Mean Well[/FONT][/COLOR][/SIZE][/I][/B][/URL]
__________________  
|
|
|
04.07.2011, 09:58
|
#10
|
|
Бан за нарушения
Реєстрація: 06.11.2007
Звідки Ви: Донецк, зона АТО
Дописи: 19.780
сказав Дякую: 5.789
сказали Дякую 17.707 раз(и) в 6.926 повідомленні
|
Re: Форумный Акваконтроллер (сборка) ===www.aquaforum.ua===
Цитата:
Допис від pimass
а что с изготовлением плат
|
На неделе должен быть 1-й экземпляр. Точнее 2-й. 1-й уже у Володи Череп в Киеве. 
__________________
[I][B][COLOR=blue]С уважением, Сергей Таранченко[/COLOR][/B][/I]
|
|
|
04.07.2011, 10:00
|
#11
|
|
Модератор Винницкого клуба аквариумистов
Реєстрація: 22.05.2009
Звідки Ви: Варшава-Вишенка
Дописи: 12.801
сказав Дякую: 2.464
сказали Дякую 5.200 раз(и) в 3.381 повідомленні
|
Re: Форумный Акваконтроллер (сборка) ===www.aquaforum.ua===
Лед тронулся, господа Присяжные заседатели (с) И это радует....
__________________
Танцуют звезды и луна © Как там начало?
guns don't kill people, people kill people
[URL="http://www.aquaforum.ua/showthread.php?p=3238854#post3238854"][B][I][SIZE="4"][COLOR="Red"][FONT="Courier New"]Светодиоды Cree XT-E, термокомпаунд, драйвера Mean Well[/FONT][/COLOR][/SIZE][/I][/B][/URL]
__________________  
|
|
|
04.07.2011, 13:13
|
#12
|
|
Живу я тут
Реєстрація: 19.01.2006
Звідки Ви: Киев
Дописи: 3.951
сказав Дякую: 1.011
сказали Дякую 1.080 раз(и) в 573 повідомленні
|
Re: Форумный Акваконтроллер (сборка) ===www.aquaforum.ua===
плата хорошо, а что с софтом?
|
|
|
04.07.2011, 14:25
|
#13
|
|
Бан за нарушения
Реєстрація: 06.11.2007
Звідки Ви: Донецк, зона АТО
Дописи: 19.780
сказав Дякую: 5.789
сказали Дякую 17.707 раз(и) в 6.926 повідомленні
|
Re: Форумный Акваконтроллер (сборка) ===www.aquaforum.ua===
Цитата:
Допис від BlackAlex
а что с софтом?
|
Пишу. Я ж выкладывал сканы экранов программы.
__________________
[I][B][COLOR=blue]С уважением, Сергей Таранченко[/COLOR][/B][/I]
|
|
|
05.07.2011, 22:21
|
#14
|
|
Придивляюся
Реєстрація: 07.03.2011
Звідки Ви: Tallinn
Дописи: 3
сказав Дякую: 0
сказали Дякую 3 раз(и) в 1 повідомленні
|
Re: Форумный Акваконтроллер (сборка) ===www.aquaforum.ua===
С QT так и не разобрался, платы разводил и паял сам но по вашим схемам. Работает под WIN CE.
Помогите с драйверами 1Wire.
Софтина хоть и сырая, но работает вроде без серьезных багов пока.
|
|
|
|
Ці 3 користувач(ів) сказали Дякую meremeess за це повідомлення:
|
|
06.07.2011, 01:30
|
#15
|
|
Живу я тут
Реєстрація: 28.06.2003
Звідки Ви: Киев
Дописи: 757
сказав Дякую: 831
сказали Дякую 833 раз(и) в 397 повідомленні
|
Re: Форумный Акваконтроллер (сборка) ===www.aquaforum.ua===
Цитата:
Допис від meremeess
Помогите с драйверами 1Wire.
|
Можно использовать стандартный драйвер COM-порта. К сообщению #260 прикреплен архив ctrl2_v10.rar с исходниками утилиты, которая работает с 1-Wire через COM-порт.
|
|
|
 |
|
|
Тут присутні: 1 (учасників - 0 , гостей - 1)
|
|
|
| Параметри теми |
|
|
| Параметри перегляду |
Комбінований вигляд
|
Ваші права у розділі
|
Ви не можете створювати теми
Ви не можете писати дописи
Ви не можете долучати файли
Ви не можете редагувати дописи
HTML код Вимк.
|
|
|
Часовий пояс GMT +3. Поточний час: 09:17.
|