 |
|
08.06.2010, 00:16
|
|
|
Форумный Акваконтроллер (сборка)
Бан за нарушения
Реєстрація: 06.11.2007
Звідки Ви: Донецк, зона АТО
Дописи: 19.780
сказав Дякую: 5.789
сказали Дякую 17.707 раз(и) в 6.926 повідомленні

08.06.2010, 00:16
Рейтинг:
(2 голосов - 5,00 средняя оценка)
Данная тема является логическим продолжением темы Форумный акваконтроллер.
В предидущей теме после 50-ти с лишним страниц обсуждения наконец пришли к определенности. 
Итак базой для контроллера служит сборка MINI2440,
с дисплеем 7":
или 3,5":
Все контроллеры с тачскрином, так что клавиатура не нужна 
Кроме этого к контроллеру через второй USB может быть подключена любая USB мышка или клавиатура.
Схема контроллера не секрет, так что желающие могут попробовать изготовить самостоятельно (см. вложение)
Параметры у обоих одинаковы:
Samsung S3C2440A 400MHz, Max freq. 533Mhz
SDRAM
Ø 64MB SDRAM
Ø 32bits Data Bus width
Ø 100MHz Clock
Flash
Ø 1GB Nand Flash
Ø 2MB Nor Flash, BIOS installed
LCD
Ø 4 wire resistive touch screen interface
Ø Up to 4096 color STN, 3.5 inches to12.1 inches, up to 1024x768 pixels
Ø Up to 64K color TFT, 3.5 inches to 12.1 inches, up to1024x768 pixels
Ø In box 256K color 800x480/7.0 inches TFT LCD screen, with touch screen
Interface and Resource
Ø 1 x 10/100M Ethernet RJ-45(DM9000)
Ø 3 x Serial Ports(1 RS232 with CTS and RTS)
Ø 1 x USB Host
Ø 1 x USB Slave Type B
Ø 1 x SD Card Interface
Ø 1 x Stereo audio out, 1 Micro In
Ø 1 x 10-Pin JTAG
Ø 4 x USER LEDs
Ø 6 x USER buttons
Ø 1 x PWM Beeper
Ø 1 x POT can be used for A/D converter adjust
Ø 1 x AT24C08 for I2C test
Ø 1 x 20-Pin Camera Interface
Ø 1 x Battery for RTC
Ø 1 x Power In(5V), with switch and lamp
Oscillator Freq.
12MHz
RTC
Internal
Expand Interface
Ø 1 x 34-Pin 2mm GPIO
Ø 1 x 40-Pin 2mm System Bus
Dimension
100 x 100(mm)
OS Support
Ø Linux 2.6.32
Ø Windows CE.Net 5.0/6.0
Ø uCos2
Контроллеры можно приобести на eBay. Цена от 120 до 205$ с доставкой в Украину (до порога квартиры).
В принципе можно использовать любые контроллеры ARM9, но могут возникнуть проблемы с портами.
Кроме самого контроллера будет отдельная плата с блоком питания (+/- 5В), восемью исполнительными устройствами, четырьмя входами АЦП и четырьмя датчиками температуры.
К одному контроллеру можно подключить несколько таких плат (блок питания делается только на одной). Все платы соединяются с контроллером по шине 1-Wire (обычный телефонный/модемный четырехжильный кабель).
Принцип прост: одна плата - один аквариум
Программным обеспечением в настоящий момент занимается Володя Череп, Vanessa и Ваш покорный слуга. Кто хочет присоединиться - милости просим. 
Планируемые функции программы примерно те-же, что и в Акваконтроллере Юсупова, но более расширены и для большего количества аквариумов. Ну и плюс цветной графический тачскрин дисплей, плюс Ethernet, Internet, возможность подключения камеры, звука и т.д. и т.п.
.................................................. ............
Прошу в данной теме вопросы типа "А шо это такое и шо оно делает !?" не задавать 
__________________
[I][B][COLOR=blue]С уважением, Сергей Таранченко[/COLOR][/B][/I]
Востаннє редагував Starcomputer: 06.06.2011 о 11:43..
|
|
Переглядів: 289390
|
|
Ці 21 користувач(ів) сказали Дякую Starcomputer за це повідомлення:
|
Alex Vest (17.09.2010), BlackAlex (09.06.2010), boba88 (17.06.2010), chack (22.06.2010), HiddeN (14.01.2011), intro (10.07.2011), jazzdabbler (29.11.2011), pimass (17.06.2010), red1157 (17.06.2010), RNKot (11.02.2011), sae74 (17.06.2010), spav777 (18.10.2011), Ty3uK (08.06.2010), Vadim Art (01.08.2010), vitaha123 (04.08.2010), Walentin (27.02.2011), _Vadim (09.07.2010), К@питошка (23.10.2010), Ностальгия (26.01.2011), Шаманчик (17.06.2010), ЭКСПЕРИМЕНТАТОР (16.09.2010) |
18.12.2010, 00:45
|
#211
|
|
Живу я тут
Реєстрація: 28.06.2003
Звідки Ви: Киев
Дописи: 757
сказав Дякую: 831
сказали Дякую 833 раз(и) в 397 повідомленні
|
Re: Форумный Акваконтроллер (сборка) ===www.aquaforum.ua===
Цитата:
Допис від aleksey1983
По поводу Linux гдето читал про установку вроде calculate
|
Кажется, на робофоруме я встречал инструкцию по сборке ядра Linux для mini2440 в Calculate. Проделав подобные действия в Ubuntu, я образ собрал, залил и запустил, но программа, использующая библиотеку Qt 4.6.3, не заработала: нарисовала свое окно и завершила работу.
Потом я собрал еще один образ - Angstrom. Qt-программа запустилась, но на прикосновения к тачскрину реагировала неправильно. Настроить тачскрин не удалось.
Надо будет еще раз пройтись по форумам, скачать последнюю версию исходников и собрать новый образ.
|
|
|
19.12.2010, 13:24
|
#212
|
|
Придивляюся
Реєстрація: 08.12.2010
Звідки Ви: Россия, Новосиьирская обл, г.Искитим
Дописи: 50
сказав Дякую: 5
сказали Дякую 4 раз(и) в 4 повідомленні
|
Re: Форумный Акваконтроллер (сборка) ===www.aquaforum.ua===
Я на свой КПК acer311 брал готовый линух по архитектуре ваш девайс очень схож с моим только разница в обвязке есть вот сыллыки по линуксу мож помогут чем всетаки ребята едро конфигурировали под мой девайс мож повезет заработает и у вас или что нибудь полезного там найдете
http://4pda.ru/forum/index.php?showtopic=61823 тут форум
http://code.google.com/p/acer-n311-linux/ сам сайт разработки
если что нарою отпишусь. Жалко у меня такого девайса нет было-бы проще планирую заказать в конце декабря!
Вот на робофоруме http://roboforum.ru/forum96/topic8415.html
Востаннє редагував aleksey1983: 20.12.2010 о 12:53..
|
|
|
24.12.2010, 16:16
|
#213
|
|
Придивляюся
Реєстрація: 08.12.2010
Звідки Ви: Россия, Новосиьирская обл, г.Искитим
Дописи: 50
сказав Дякую: 5
сказали Дякую 4 раз(и) в 4 повідомленні
|
Re: Форумный Акваконтроллер (сборка) ===www.aquaforum.ua===
Интересует на каком развитие монтажная плата?
|
|
|
24.12.2010, 16:18
|
#214
|
|
Бан за нарушения
Реєстрація: 06.11.2007
Звідки Ви: Донецк, зона АТО
Дописи: 19.780
сказав Дякую: 5.789
сказали Дякую 17.707 раз(и) в 6.926 повідомленні
|
Re: Форумный Акваконтроллер (сборка) ===www.aquaforum.ua===
Цитата:
Допис від aleksey1983
Интересует на каком развитие монтажная плата?
|
По деталям определились. У меня будут рождественские каникулы, вот время и будет сделать разводку и проверить.
__________________
[I][B][COLOR=blue]С уважением, Сергей Таранченко[/COLOR][/B][/I]
|
|
|
|
cказали "Дякую" Starcomputer за цей допис:
|
|
25.12.2010, 03:16
|
#215
|
|
Придивляюся
Реєстрація: 08.12.2010
Звідки Ви: Россия, Новосиьирская обл, г.Искитим
Дописи: 50
сказав Дякую: 5
сказали Дякую 4 раз(и) в 4 повідомленні
|
Re: Форумный Акваконтроллер (сборка) ===www.aquaforum.ua===
Я тогда пока детали закажу и подожду
|
|
|
25.12.2010, 13:21
|
#216
|
|
Бан за нарушения
Реєстрація: 06.11.2007
Звідки Ви: Донецк, зона АТО
Дописи: 19.780
сказав Дякую: 5.789
сказали Дякую 17.707 раз(и) в 6.926 повідомленні
|
Re: Форумный Акваконтроллер (сборка) ===www.aquaforum.ua===
aleksey1983, наверно не стоит. Платы будут идти спаянными на 50-80% (СМД)
__________________
[I][B][COLOR=blue]С уважением, Сергей Таранченко[/COLOR][/B][/I]
|
|
|
26.12.2010, 12:34
|
#217
|
|
Придивляюся
Реєстрація: 08.12.2010
Звідки Ви: Россия, Новосиьирская обл, г.Искитим
Дописи: 50
сказав Дякую: 5
сказали Дякую 4 раз(и) в 4 повідомленні
|
Re: Форумный Акваконтроллер (сборка) ===www.aquaforum.ua===
Я так понимаю будите заказывать на производственных мощьностях?
Так ценник будет не малый ! Да и ценник будет меня интересовать то-же !
Я думаю кто хочет помучится пусть сам делает!
Я бы не откозался !
|
|
|
06.01.2011, 13:13
|
#218
|
|
Бан за нарушения
Реєстрація: 06.11.2007
Звідки Ви: Донецк, зона АТО
Дописи: 19.780
сказав Дякую: 5.789
сказали Дякую 17.707 раз(и) в 6.926 повідомленні
|
Re: Форумный Акваконтроллер (сборка) ===www.aquaforum.ua===
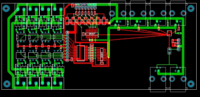
Итак после ОГРОМНОГО перерыва продолжил работу 
Пока только мастер-плата, хотя в архиве есть уже зачатки и остальных 
Желающих и умеющих прошу проверить разводку на соответствие схеме.
Архив в топике перезалит.
Элементы на плате маркированы, так что разобраться можно.
__________________
[I][B][COLOR=blue]С уважением, Сергей Таранченко[/COLOR][/B][/I]
Востаннє редагував Starcomputer: 06.01.2011 о 13:24..
|
|
|
|
Ці 2 користувач(ів) сказали Дякую Starcomputer за це повідомлення:
|
|
06.01.2011, 13:41
|
#219
|
|
Живу я тут
Реєстрація: 17.09.2004
Звідки Ви: Киев, Троещина
Дописи: 14.486
сказав Дякую: 4.642
сказали Дякую 8.508 раз(и) в 4.382 повідомленні
|
Re: Форумный Акваконтроллер (сборка) ===www.aquaforum.ua===
Где "выцарапал " такие джеки?
__________________
Страна не ублюдков и не воров.
__________________  
|
|
|
06.01.2011, 13:59
|
#220
|
|
Бан за нарушения
Реєстрація: 06.11.2007
Звідки Ви: Донецк, зона АТО
Дописи: 19.780
сказав Дякую: 5.789
сказали Дякую 17.707 раз(и) в 6.926 повідомленні
|
Re: Форумный Акваконтроллер (сборка) ===www.aquaforum.ua===
Какие еще "джеки" ?
__________________
[I][B][COLOR=blue]С уважением, Сергей Таранченко[/COLOR][/B][/I]
|
|
|
06.01.2011, 17:48
|
#221
|
|
Живу я тут
Реєстрація: 28.06.2003
Звідки Ви: Киев
Дописи: 757
сказав Дякую: 831
сказали Дякую 833 раз(и) в 397 повідомленні
|
Re: Форумный Акваконтроллер (сборка) ===www.aquaforum.ua===
Цитата:
Допис від Starcomputer
Желающих и умеющих прошу проверить разводку на соответствие схеме.
|
- На JPG-изображении из 218-го сообщения потерялась дорожка от правого конденсатора 100n к земле. В то же время, в файле разводки платы в архиве из 1-го сообщения всё в порядке - эта дорожка присутствует.
- Каково назначение разъема USB в левой нижней части платы?
- На схеме в архиве из 1-го сообщения емкость C12 0.33mF надо заменить на 0.33uF ("mF" на "uF"), а емкость C23 0.33mF я бы вообще убрал.
- Посмотри, пожалуйста, личное сообщение, которое я отправил 16.10.2010. Вкратце повторюсь:
- крайние контакты телефонного разъема на плате мастера оставить в воздухе, чтобы не увеличивать емкость линии;
- дроссель L3 (ферритовую бусину) на схеме периферийного блока установить между точкой подключения к DQ и средним выводом BAT54S;
- по возможности, при разводке платы периферийного блока возле разъема Jmp2 сделать площадки для пайки резисторов или перемычек к земле или к питанию ("мокрый контакт" - перемычка к земле, "сухой контакт" - перемычка или резистор к питанию).
|
|
|
|
cказали "Дякую" Володя Череп за цей допис:
|
|
06.01.2011, 18:22
|
#222
|
|
Бан за нарушения
Реєстрація: 06.11.2007
Звідки Ви: Донецк, зона АТО
Дописи: 19.780
сказав Дякую: 5.789
сказали Дякую 17.707 раз(и) в 6.926 повідомленні
|
Re: Форумный Акваконтроллер (сборка) ===www.aquaforum.ua===
Цитата:
Допис від Володя Череп
Каково назначение разъема USB в левой нижней части платы?
|
На плате контроллера есть разъем USB для подключения мыши или клавиатуры, но он расположен неудобно. Это просто его вывод наружу 
По остальному - скорее всего это старая схема. Я сейчас правлю схему, привожу в соответствие.
Экран по нижней стороне нужен ?
__________________
[I][B][COLOR=blue]С уважением, Сергей Таранченко[/COLOR][/B][/I]
|
|
|
06.01.2011, 20:34
|
#223
|
|
Живу я тут
Реєстрація: 28.06.2003
Звідки Ви: Киев
Дописи: 757
сказав Дякую: 831
сказали Дякую 833 раз(и) в 397 повідомленні
|
Re: Форумный Акваконтроллер (сборка) ===www.aquaforum.ua===
Цитата:
Допис від Starcomputer
Экран по нижней стороне нужен ?
|
Лучше сделать.
|
|
|
06.01.2011, 21:14
|
#224
|
|
Бан за нарушения
Реєстрація: 06.11.2007
Звідки Ви: Донецк, зона АТО
Дописи: 19.780
сказав Дякую: 5.789
сказали Дякую 17.707 раз(и) в 6.926 повідомленні
|
Re: Форумный Акваконтроллер (сборка) ===www.aquaforum.ua===
Цитата:
Допис від Володя Череп
Лучше сделать.
|
См. вложение.
__________________
[I][B][COLOR=blue]С уважением, Сергей Таранченко[/COLOR][/B][/I]
|
|
|
07.01.2011, 15:15
|
#225
|
|
Бан за нарушения
Реєстрація: 06.11.2007
Звідки Ви: Донецк, зона АТО
Дописи: 19.780
сказав Дякую: 5.789
сказали Дякую 17.707 раз(и) в 6.926 повідомленні
|
Re: Форумный Акваконтроллер (сборка) ===www.aquaforum.ua===
Учтены замечания Володи по мастер-плате. Разведена плата внешнего блока (без усилителей и блока питания).
Внесены корректировки в схему. Архив в топике перевыложен.
У кого есть замечания и предложения - прошу в тему 
..............................
Скорее всего для термодатчиков придется использовать сдвоенные гнезда.
__________________
[I][B][COLOR=blue]С уважением, Сергей Таранченко[/COLOR][/B][/I]
|
|
|
 |
|
|
Тут присутні: 1 (учасників - 0 , гостей - 1)
|
|
|
| Параметри теми |
|
|
| Параметри перегляду |
Лінійний вигляд
|
Ваші права у розділі
|
Ви не можете створювати теми
Ви не можете писати дописи
Ви не можете долучати файли
Ви не можете редагувати дописи
HTML код Вимк.
|
|
|
Часовий пояс GMT +3. Поточний час: 17:58.
|