На головну сторінку Аквафорум
На головну сторінку




Назад   Аквафорум - форум акваріумістів та тераріумістів > Акваріум та обладнання > "Самоделкин" > Аквариумная автоматика

Примітки

Відповідь
 
Параметри теми Параметри перегляду
Старий 10.08.2012, 13:02   #1
Переходник USB-UART
 
Аватар для Starcomputer
Бан за нарушения

Реєстрація: 06.11.2007
Звідки Ви: Донецк, зона АТО
Дописи: 19.780
 

сказав Дякую: 5.789
сказали Дякую 17.707 раз(и) в 6.926 повідомленні
Starcomputer Starcomputer поза форумом 10.08.2012, 13:02
Рейтинг: ()

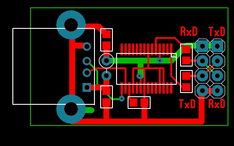
Может использоваться для подключения Акваконтроллера к компьютеру, для программирования Блютуза для Акваконтроллера и много еще для чего. Схема настолько простая, что я ее даже не рисовал
Драйвера не требуются, винда находит их сама.
В результате получаем виртуальный СОМ-порт.
Номиналы элементов указаны на плате, дроссель L1 любой по питанию (можно десяток витков провода на колечке).
Плата во вложении.

Мініатюри долучень
Щоб збільшити малюнок, клацніть по ньому
Назва:  Плата.JPG
Переглядів: 414
Розмір:  153,8 КБ
ID:	253884  

Долучені файли
Тип файлу: zip USB-UART.zip (5,3 КБ, 255 переглядів)

__________________
[I][B][COLOR=blue]С уважением, Сергей Таранченко[/COLOR][/B][/I]
Переглядів: 4802
Відповісти з цитуванням
cказали "Дякую" Starcomputer за цей допис:
Sem (10.08.2012)
Старий 10.08.2012, 13:14   #2
Живу я тут
  
 
Аватар для Sem
 
Реєстрація: 17.09.2004
Звідки Ви: Киев, Троещина
Дописи: 14.486
сказав Дякую: 4.642
сказали Дякую 8.508 раз(и) в 4.382 повідомленні
Надіслати повідомлення для Sem на ICQ Надіслати повідомлення для Sem на Skype
Re: Переходник USB-UART ===www.aquaforum.ua===

-)))
Дык и схему для полного счастья-))
Кто не вкурсе то-))
__________________
Страна не ублюдков и не воров.


__________________

Sem поза форумом   Відповісти з цитуванням
Старий 10.08.2012, 13:16   #3
Бан за нарушения
  
 
Аватар для Starcomputer
 
Реєстрація: 06.11.2007
Звідки Ви: Донецк, зона АТО
Дописи: 19.780
сказав Дякую: 5.789
сказали Дякую 17.707 раз(и) в 6.926 повідомленні
Re: Переходник USB-UART ===www.aquaforum.ua===

А лень рисовать
__________________
[I][B][COLOR=blue]С уважением, Сергей Таранченко[/COLOR][/B][/I]

Starcomputer поза форумом   Відповісти з цитуванням


Share/Bookmark

Відповідь


Тут присутні: 1 (учасників - 0 , гостей - 1)
 
Параметри теми
Параметри перегляду

Ваші права у розділі
Ви не можете створювати теми
Ви не можете писати дописи
Ви не можете долучати файли
Ви не можете редагувати дописи

BB-код є Увімк.
Усмішки Увімк.
[IMG] код Увімк.
HTML код Вимк.

Швидкий перехід


Часовий пояс GMT +3. Поточний час: 21:22.


vBulletin 3.8.7 ; Copyright © 2000-2026 Jelsoft Enterprises Limited
Переклад: © Віталій Стопчанський, 2004-2010
(с)Бешлега Олександр Анатолійович, 2002-2025. Використання матеріалів сайту без посилання на джерело заборонено.
Дякуємо за ліцензійну версію форума компанію Барбус, представника торгової марки Sera в Україні.


no new posts