На головну сторінку Аквафорум
На головну сторінку




Назад   Аквафорум - форум акваріумістів та тераріумістів > Акваріум та обладнання > "Самоделкин" > Аквариумная автоматика

Примітки

 
 
Параметри теми Параметри перегляду
Prev Попередній допис   Наступний допис Next
Старий 29.10.2013, 18:01   #30
Бан за нарушения
  
 
Реєстрація: 21.06.2010
Звідки Ви: Харьков
Дописи: 775
сказав Дякую: 115
сказали Дякую 463 раз(и) в 234 повідомленні
Надіслати повідомлення для klimnet на ICQ Надіслати повідомлення для klimnet на Skype
Re: Нужна помощь. LED контроллер. ===www.aquaforum.ua===

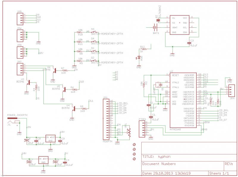
Помогите перевести скетч ардуино в Hex-файл, то ли руки у меня не от туда, то ли еще что то.
Хочу просто поковырять проэкт в Протеусе, а в arduino-1.0.4 так ничего и не получилось.
В архиве весь проэкт, правда плата и схема в "орле".
Мініатюри долучень
Щоб збільшити малюнок, клацніть по ньому
Назва:  29.10.jpg
Переглядів: 384
Розмір:  102,9 КБ
ID:	376949   Щоб збільшити малюнок, клацніть по ньому
Назва:  29.11.jpg
Переглядів: 311
Розмір:  53,2 КБ
ID:	376950  
Долучені файли
Тип файлу: rar typhon.rar (55,2 КБ, 145 переглядів)

klimnet поза форумом  


Share/Bookmark

 


Тут присутні: 1 (учасників - 0 , гостей - 1)
 
Параметри теми
Параметри перегляду

Ваші права у розділі
Ви не можете створювати теми
Ви не можете писати дописи
Ви не можете долучати файли
Ви не можете редагувати дописи

BB-код є Увімк.
Усмішки Увімк.
[IMG] код Увімк.
HTML код Вимк.

Швидкий перехід


Часовий пояс GMT +3. Поточний час: 15:52.


vBulletin 3.8.7 ; Copyright © 2000-2026 Jelsoft Enterprises Limited
Переклад: © Віталій Стопчанський, 2004-2010
(с)Бешлега Олександр Анатолійович, 2002-2025. Використання матеріалів сайту без посилання на джерело заборонено.
Дякуємо за ліцензійну версію форума компанію Барбус, представника торгової марки Sera в Україні.


no new posts