 |
|
17.03.2014, 14:10
|
|
|
Простой акваконтроллер ARDUINO
Живу я тут
Реєстрація: 11.07.2013
Звідки Ви: Киев (Борщаговка)
Дописи: 665
сказав Дякую: 106
сказали Дякую 535 раз(и) в 244 повідомленні

17.03.2014, 14:10
Рейтинг:
(9 голосов - 5,00 средняя оценка)
Аква контроллер ARDUINO.
(Обратите внимание на доработанный вариант от форумчан. Ссылка внизу!)
( ПродолжениеПростой акваконтроллер ARDUINO v.2 (LED море))
(ГОТОВЫЕ КОНТРОЛЛЕРЫ НЕ ПРОДАЮ)
Решил ознакомиться я с ARDUINO, за одно порадовать своих рыбасей.
Сделать им(себе) доп удобства за минимальную цену и с минимальным напрягом по времени.
На eBay заказал.
Контроллер
Arduino PRO Mini ATMEGA328P 5V 16M (16MHZ) + CP2102 модуль + кабель = полный комплект для программирования - US $3.18
Часы реального времени
I2C RTC DS1307 AT24C32 Real Time Clock Module for Arduino + Батарейка US $1.15
Индикатор 84*48 LCD Module White backlight adapter PCB for Nokia 5110 Arduino US $1.83
Влагозащищенный цифровой датчик температуры
DS18b20 Waterproof Temperature Sensors (5м нормального кабеля) US $3.7
В качестве блока питания зарядка от iPhon там же за 1 бакс.
Еще немного мелочи типа симисторов и опторазвязки для силовой части.
Что вышло в итоге.
Аква контроллер с энергонезависимыми часами реального времени.
Графический экран с регулировкой яркости подсветки и контрастности.
Управление 13-ю нагрузками.
Куча таймеров, ограничил по 25 на канал (памяти хватит на 500).
Поддержка режима «кормление» - отключается фильтр на 20 мин.
Цифровой термометр и управление нагревателем и охладителем(в моем случае кулер).
Органы управления
1 кнопка отмена
2 кнопка вверх
3 кнопка вниз
4 кнопка ОК
Нагрузки
D10 куллер (С регулировкой оборотов)
D11 ЛЕД (Восход/закат)
А0 1W (термометр)
D12 Фильтр
D13 Нагреватель
D1 СО2
D0 Компрессор
А1 Свет1
А2 Свет2
А3 УДО Микро
А4 УДО Макро
А5 УДО Железо
А6 Управление БП
Себестоимость контроллера чуть больше 10 баксов.
На картинке силовая часть в виде готового релейного модуля (такие есть и на 8 каналов - цена около 8 баксов), я использовал свою плату силовой части - схема и печатка во вложении(плату изготавливал по ЛУТ технологии).
Все проверено - работает.
Все комплектующие покупались на ибей и цены ориентировочные доставке везде БЕСПЛАТНАЯ.
ВАЖНО.
соединять ардуино и часы проводниками минимальной длинны !!!
Варианты скетча:
MIHS, скетч с измененными буквами.
Одна из лучших реализаций от форумчан
burnashev https://www.aquaforum.ua/showpost.ph...postcount=1221
Ant0ny https://www.aquaforum.ua/showpost.ph...postcount=1224
Мініатюри долучень
Долучені файли
 |
libraries.rar (225,8 КБ, 5147 переглядів) |
 |
aqua_controll_PNG.zip (1,59 МБ, 5158 переглядів) |
 |
aqua_controll_spl7.rar (237,5 КБ, 4605 переглядів) |
 |
aqua_controll.rar (9,1 КБ, 5006 переглядів) |
 |
220_v3.rar (18,4 КБ, 4640 переглядів) |
Востаннє редагував AlexVOK: 02.02.2019 о 00:47..
|
|
Переглядів: 574209
|
|
Ці 48 користувач(ів) сказали Дякую AlexVOK за це повідомлення:
|
AkaPain (28.08.2015), Alex Meng (30.10.2017), Andressio (01.02.2015), Ant0ny (08.07.2018), Arduino (03.12.2016), burnashev (16.09.2018), chack (10.12.2014), Denisios (27.05.2014), dimul (29.04.2014), Floyd (09.07.2018), Gorbounov (20.09.2014), h_a_m (12.01.2015), imac2008 (20.12.2015), kolljj (20.11.2014), Litr55 (24.02.2021), LVit (20.01.2016), Mehannik (11.11.2014), MIHS (27.01.2016), Multiman (27.03.2015), nanolab (18.03.2015), Olegvs (26.03.2017), PaninAV (07.09.2018), paradox860 (22.12.2014), pdv1965 (20.03.2014), RozarioAgro (10.03.2015), rusianGrt (09.10.2017), sae74 (22.08.2014), sefr111 (28.04.2016), Sem (22.03.2015), Sikx (30.01.2019), Slesh (18.10.2014), Spiker (12.11.2015), spolyakov (20.06.2015), steals81 (17.03.2014), Toha24510 (22.10.2015), Tvister86 (07.02.2017), ya7sergey (09.02.2017), _Vadim (27.02.2016), _Константин_ (28.03.2016), акв@фанат (23.11.2014), Артур Дент (24.04.2014), Ветал (08.03.2016), Вячеслав Сергеев (14.09.2015), Игорь-1 (30.10.2014), Никола73 (31.03.2017), Петко Шкодров (18.10.2014), Сан Саныч (07.10.2024), Юрий77 (26.02.2016) |
18.04.2015, 22:52
|
#616
|
|
Придивляюся
Реєстрація: 05.11.2014
Звідки Ви: Б-Днестровский
Дописи: 51
сказав Дякую: 8
сказали Дякую 29 раз(и) в 23 повідомленні
|
Re: Простой акваконтроллер ARDUINO ===www.aquaforum.ua===
AlexVOK, Подскажите пожалуйста, по чему в программе прописано #define Key_PIN 7, а не #define Key_PIN 21.
|
|
|
|
cказали "Дякую" kolljj за цей допис:
|
|
19.04.2015, 11:46
|
#617
|
|
Живу я тут
Реєстрація: 11.07.2013
Звідки Ви: Киев (Борщаговка)
Дописи: 665
сказав Дякую: 106
сказали Дякую 535 раз(и) в 244 повідомленні
|
Re: Простой акваконтроллер ARDUINO ===www.aquaforum.ua===
kolljj,
Key_PIN используется в функции аналогового чтения
7 - линия А7
если нужно читать этот пин как цыфровой вход то нужно 21
для аналога А7 - 7=21 (это чисто мой вывод - нужно глянуть в документации)
|
|
|
|
cказали "Дякую" AlexVOK за цей допис:
|
|
19.04.2015, 17:20
|
#618
|
|
Придивляюся
Реєстрація: 15.09.2012
Звідки Ви: Харьков
Дописи: 55
сказав Дякую: 13
сказали Дякую 9 раз(и) в 7 повідомленні
|
Re: Простой акваконтроллер ARDUINO ===www.aquaforum.ua===
AlexVOK, подскажите, с какой целью часы подключены не к шине i2c?
|
|
|
19.04.2015, 19:31
|
#619
|
|
Живу я тут
Реєстрація: 11.07.2013
Звідки Ви: Киев (Борщаговка)
Дописи: 665
сказав Дякую: 106
сказали Дякую 535 раз(и) в 244 повідомленні
|
Re: Простой акваконтроллер ARDUINO ===www.aquaforum.ua===
Denisios,
так как ардуино это игрушка
а не полноценное решение
Возьмите авр студию и на чистом Си можно написать
намного компактнее и правильней
А вот той либе часов которую я использовал (первая которую выдал гугл) далеко всеравно к каким ногам подключать часы - как как протокол там реализован программно
конкретные выводы были выбраны только удобством подключения на макетке
Востаннє редагував AlexVOK: 19.04.2015 о 19:40..
|
|
|
19.04.2015, 20:19
|
#620
|
|
Живу я тут. Мохоманьяк
Реєстрація: 01.10.2010
Звідки Ви: Одесса
Дописи: 95
сказав Дякую: 33
сказали Дякую 24 раз(и) в 11 повідомленні
|
Re: Простой акваконтроллер ARDUINO ===www.aquaforum.ua===
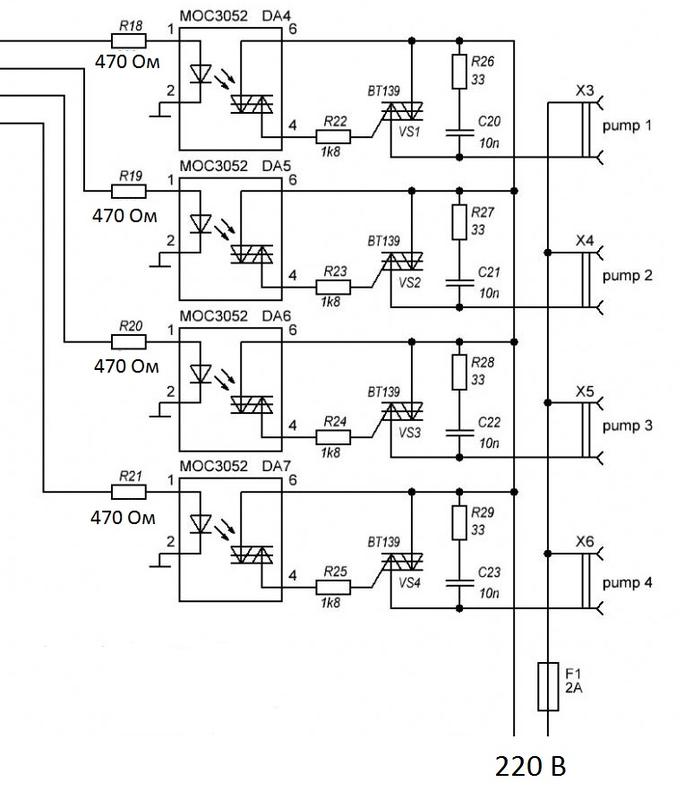
Ребята помогите пожалуйста, собираю данный контроллер. Пока не пришла ардуинка решил собрать плату управления 3мя насосами Ulka, схема прикреплена ниже. Так вот собрал я это добро, решил испытать подключив входы на оптрон через 5В 2А источник питания - один канал сразу заработал, а два других глухо. Проверил схему и работу всех элементов - выяснилось что не работают оптроны. Поставил вместо резистора на 470 Ом магазин сопротивлений и выяснилось чтобы сработал оптрон (загорелся диод) нужен резистор на 300Ом , а на последнем канале вообще 210Ом.
Как такое вообще возможно? Если смотреть даташид МОС 3052 и посчитать этот резистор его номинал должен быть 385Ом. Подскажите пожалуйста просто заменить резисторы? я не спалю ноги у ардуинки при таких номиналах?
П.С. я новичек в электронике это мой первый опыт не пинайте пожалуйста, если что-то не так говорю. Заранее спасибо!

__________________ 
|
|
|
19.04.2015, 22:06
|
#621
|
|
Живу я тут
Реєстрація: 11.07.2013
Звідки Ви: Киев (Борщаговка)
Дописи: 665
сказав Дякую: 106
сказали Дякую 535 раз(и) в 244 повідомленні
|
Re: Простой акваконтроллер ARDUINO ===www.aquaforum.ua===
spolyakov,
ардуинке от нагрузки в 200 Ом ничего не случится
а вот вашим тестом вы скорее всего сожгли светодиоды в оптроне
(если подали на вход 5В без токоограничивающего резистора)
|
|
|
|
Ці 2 користувач(ів) сказали Дякую AlexVOK за це повідомлення:
|
|
19.04.2015, 22:24
|
#622
|
|
Придивляюся
Реєстрація: 05.11.2014
Звідки Ви: Б-Днестровский
Дописи: 51
сказав Дякую: 8
сказали Дякую 29 раз(и) в 23 повідомленні
|
Re: Простой акваконтроллер ARDUINO ===www.aquaforum.ua===
Цитата:
Допис від spolyakov
Как такое вообще возможно?
[/url]
|
- Какое напряжение вы подаете на вход (какой блок питания используете)?
|
|
|
|
cказали "Дякую" kolljj за цей допис:
|
|
19.04.2015, 22:24
|
#623
|
|
Живу я тут. Мохоманьяк
Реєстрація: 01.10.2010
Звідки Ви: Одесса
Дописи: 95
сказав Дякую: 33
сказали Дякую 24 раз(и) в 11 повідомленні
|
Re: Простой акваконтроллер ARDUINO ===www.aquaforum.ua===
Я подавал через набор сопротивлений от 470 ом и ниже пока оптрон не открылся. Я правильно понимаю, что ничего спалить немог? Не понимаю почему один и тотже оптрон при одинаковых резисторах один открывается а другие нет???
__________________ 
|
|
|
19.04.2015, 22:26
|
#624
|
|
Живу я тут. Мохоманьяк
Реєстрація: 01.10.2010
Звідки Ви: Одесса
Дописи: 95
сказав Дякую: 33
сказали Дякую 24 раз(и) в 11 повідомленні
|
Re: Простой акваконтроллер ARDUINO ===www.aquaforum.ua===
Цитата:
Допис від kolljj
- Какое напряжение вы подаете на вход (какой блок питания используете)?
|
Блок питания импульсный 5В 2А через резистор 470Ом один канал открывается, а два других работают при 300 Омах и 210Ом не могу понять почему так...
__________________ 
|
|
|
19.04.2015, 22:27
|
#625
|
|
Придивляюся
Реєстрація: 05.11.2014
Звідки Ви: Б-Днестровский
Дописи: 51
сказав Дякую: 8
сказали Дякую 29 раз(и) в 23 повідомленні
|
Re: Простой акваконтроллер ARDUINO ===www.aquaforum.ua===
Вы подключаете питание по очереди или только к одному каналу?
|
|
|
|
cказали "Дякую" kolljj за цей допис:
|
|
19.04.2015, 22:28
|
#626
|
|
Живу я тут
Реєстрація: 11.07.2013
Звідки Ви: Киев (Борщаговка)
Дописи: 665
сказав Дякую: 106
сказали Дякую 535 раз(и) в 244 повідомленні
|
Re: Простой акваконтроллер ARDUINO ===www.aquaforum.ua===
Цитата:
Допис від spolyakov
решил испытать подключив входы на оптрон через 5В 2А источник питания
|
это ключевой момент
при первом включении были гасящие резисторы??
если нет - меняйте оптроны ;(
упс, пропустил ваш ответ.
Значит такие попались оптроны
хотя из тех 40 шт что я использовал таких не попадалось
|
|
|
|
cказали "Дякую" AlexVOK за цей допис:
|
|
19.04.2015, 22:30
|
#627
|
|
Живу я тут. Мохоманьяк
Реєстрація: 01.10.2010
Звідки Ви: Одесса
Дописи: 95
сказав Дякую: 33
сказали Дякую 24 раз(и) в 11 повідомленні
|
Re: Простой акваконтроллер ARDUINO ===www.aquaforum.ua===
Конечно были на 470Ом как на схеме. Я без них питание не давал. Так вот из 3 каналов сработал один. Я начал разбиратся и выяснилось что оптроны не срабатывают, начал менять номиналы резисторов и получилось что один канал открывается при 300 омах а последний при 210 омах.
__________________ 
|
|
|
19.04.2015, 22:31
|
#628
|
|
Живу я тут. Мохоманьяк
Реєстрація: 01.10.2010
Звідки Ви: Одесса
Дописи: 95
сказав Дякую: 33
сказали Дякую 24 раз(и) в 11 повідомленні
|
Re: Простой акваконтроллер ARDUINO ===www.aquaforum.ua===
Цитата:
Допис від kolljj
Вы подключаете питание по очереди или только к одному каналу?
|
Я подключал поочереди
__________________ 
|
|
|
19.04.2015, 22:31
|
#629
|
|
Придивляюся
Реєстрація: 05.11.2014
Звідки Ви: Б-Днестровский
Дописи: 51
сказав Дякую: 8
сказали Дякую 29 раз(и) в 23 повідомленні
|
Re: Простой акваконтроллер ARDUINO ===www.aquaforum.ua===
а теперь попробуйте подавать питания с последнего канала
и что получется и итоге
|
|
|
|
cказали "Дякую" kolljj за цей допис:
|
|
19.04.2015, 22:33
|
#630
|
|
Живу я тут. Мохоманьяк
Реєстрація: 01.10.2010
Звідки Ви: Одесса
Дописи: 95
сказав Дякую: 33
сказали Дякую 24 раз(и) в 11 повідомленні
|
Re: Простой акваконтроллер ARDUINO ===www.aquaforum.ua===
Цитата:
Допис від kolljj
а теперь попробуйте подавать питания с последнего канала
и что получется и итоге
|
Извините, но я не понимаю, что Вы имеете ввиду?
__________________ 
|
|
|
 |
|
|
Тут присутні: 2 (учасників - 0 , гостей - 2)
|
|
|
| Параметри теми |
|
|
| Параметри перегляду |
Лінійний вигляд
|
Ваші права у розділі
|
Ви не можете створювати теми
Ви не можете писати дописи
Ви не можете долучати файли
Ви не можете редагувати дописи
HTML код Вимк.
|
|
|
Часовий пояс GMT +3. Поточний час: 19:15.
|