На головну сторінку Аквафорум
На головну сторінку




Назад   Аквафорум - форум акваріумістів та тераріумістів > Акваріум та обладнання > "Самоделкин" > Аквариумная автоматика

Примітки

Відповідь
 
Параметри теми Параметри перегляду
Старий 17.10.2020, 23:13  
Простой акваконтроллер ESP32
 
Аватар для AlexVOK
Живу я тут

Реєстрація: 11.07.2013
Звідки Ви: Киев (Борщаговка)
Дописи: 665
 

сказав Дякую: 106
сказали Дякую 535 раз(и) в 244 повідомленні
AlexVOK AlexVOK поза форумом 17.10.2020, 23:13
Рейтинг: ()

Пришло время перевести свой травник на LED.
К этому событию сделал новый контроллер.
Основа ESP32, пара датчиков температуры и часы реального времени RTC DS3231 (контроллер без проблем может работать без часов реального времени - выполняется синхронизация времени через интернет NTP протокол).

В базе до 16 каналов LED 16 бит (конфигурируется в WEB интерфейсе)
канал компрессора,
канал СО2,
канал нагревателя с заданием времени работы (например греем по ночному тарифу ).
Возможно использовать готовые модули реле или твердотельные реле или схема на симисторе как на рисунке
Реализовано удобное управление каналами LED в графическом виде.
Датчик температуры LED необходимо приклеить к радиатору светильника, при превышении 50-60 градусов происходит автоматическое снижение яркости LED(Для продления жизни светодиодов)

Пример интерфейса в ролике


Прошивка(бинарник)
версия 2.1
версия 2.2

Мініатюри долучень
Щоб збільшити малюнок, клацніть по ньому
Назва:  Снимок.JPG
Переглядів: 2449
Розмір:  98,5 КБ
ID:	678963   Щоб збільшити малюнок, клацніть по ньому
Назва:  Снимок1.JPG
Переглядів: 1301
Розмір:  51,1 КБ
ID:	678971   Щоб збільшити малюнок, клацніть по ньому
Назва:  Снимок2.JPG
Переглядів: 1467
Розмір:  80,4 КБ
ID:	678972   Щоб збільшити малюнок, клацніть по ньому
Назва:  Снимок3.JPG
Переглядів: 1286
Розмір:  42,4 КБ
ID:	678973   Щоб збільшити малюнок, клацніть по ньому
Назва:  Снимок4.JPG
Переглядів: 1228
Розмір:  44,6 КБ
ID:	678974  

Щоб збільшити малюнок, клацніть по ньому
Назва:  Снимок5.JPG
Переглядів: 1296
Розмір:  114,3 КБ
ID:	678975   Щоб збільшити малюнок, клацніть по ньому
Назва:  20201103_000208.jpg
Переглядів: 1856
Розмір:  423,9 КБ
ID:	679521   Щоб збільшити малюнок, клацніть по ньому
Назва:  20201103_000224.jpg
Переглядів: 1601
Розмір:  507,8 КБ
ID:	679522   Щоб збільшити малюнок, клацніть по ньому
Назва:  led_driver.JPG
Переглядів: 1726
Розмір:  32,7 КБ
ID:	679523   Щоб збільшити малюнок, клацніть по ньому
Назва:  led_driver_pcb.JPG
Переглядів: 1639
Розмір:  50,9 КБ
ID:	679524  



Востаннє редагував AlexVOK: 13.12.2020 о 13:36..
Переглядів: 57467
Відповісти з цитуванням
Ці 10 користувач(ів) сказали Дякую AlexVOK за це повідомлення:
Andrew1 (18.10.2020), Dee (13.01.2024), lissyara (23.02.2022), litlechina (04.05.2022), LVit (27.10.2020), Ryukin_N3 (18.10.2022), _Vadim (30.10.2020), Владимир_88 (16.03.2025), Сергій М (21.09.2021)
Старий 24.02.2021, 17:11   #61
Придивляюся
  
 
Реєстрація: 24.02.2021
Звідки Ви: Омск
Дописи: 3
сказав Дякую: 2
сказали Дякую 0 раз(и) в 0 повідомленні
Re: Простой акваконтроллер ESP32 ===www.aquaforum.ua===

Пришлось зарегаться на старости лет)))Добрый день. Подскажите мне, как сменить время? Простым изменением с 3 на 6 в строке "временная зона" и последующей перезагрузкой - не работает. Смена сервера времени - тоже. Что я не так делаю??И да, спасибо, Алекс, это второй твой проект, который я повторяю и потом месяцами делаю под готовые изделия корпуса)))

Litr55 поза форумом   Відповісти з цитуванням
Старий 24.02.2021, 17:35   #62
Живу я тут
  
 
Аватар для pdv1965
 
Реєстрація: 03.11.2010
Звідки Ви: Мариуполь
Дописи: 368
сказав Дякую: 10
сказали Дякую 140 раз(и) в 88 повідомленні
Re: Простой акваконтроллер ESP32 ===www.aquaforum.ua===

Выбрать временную зону, нажать сохранить, потом перезагрузить. У меня работает.

pdv1965 поза форумом   Відповісти з цитуванням
Старий 25.02.2021, 16:17   #63
Придивляюся
  
 
Реєстрація: 24.02.2021
Звідки Ви: Омск
Дописи: 3
сказав Дякую: 2
сказали Дякую 0 раз(и) в 0 повідомленні
Re: Простой акваконтроллер ESP32 ===www.aquaforum.ua===

"сохранить" неактивна.Ладно, буду разбираться, на выходных попробую перезалить, спасибо)))
UPD- победил время)))


Востаннє редагував Litr55: 26.02.2021 о 16:56..
Litr55 поза форумом   Відповісти з цитуванням
Старий 01.03.2021, 13:25   #64
Придивляюся
  
 
Реєстрація: 23.12.2020
Звідки Ви: Россия
Дописи: 3
сказав Дякую: 0
сказали Дякую 0 раз(и) в 0 повідомленні
Re: Простой акваконтроллер ESP32 ===www.aquaforum.ua===

Добрый день. Имеется такая проблема. Прошил версиями 2.1 и 2.2. Так вот, пытаюсь настроить светильник. Вроде бы настроил, но когда выхожу на главную страницу, то все настройки сбрасывается. Ркле вообще не управляются ...естественно, после всех изменений кнопку сохранить нажимал. Может я что то не так делаю?

Sinoptikmyski поза форумом   Відповісти з цитуванням
Старий 11.03.2021, 19:15   #65
Живу я тут
  
 
Аватар для pdv1965
 
Реєстрація: 03.11.2010
Звідки Ви: Мариуполь
Дописи: 368
сказав Дякую: 10
сказали Дякую 140 раз(и) в 88 повідомленні
Re: Простой акваконтроллер ESP32 ===www.aquaforum.ua===

А что у вас за сигнал на выходах для управления светодиодами? Я туда подключил полевые транзисторы которые управляют светодиодной лентои.И свет живет своей жизнью. Включается и выключается не зависимо то графиков.

pdv1965 поза форумом   Відповісти з цитуванням
Старий 14.03.2021, 19:35   #66
Придивляюся
  
 
Реєстрація: 24.02.2021
Звідки Ви: Омск
Дописи: 3
сказав Дякую: 2
сказали Дякую 0 раз(и) в 0 повідомленні
Re: Простой акваконтроллер ESP32 ===www.aquaforum.ua===

У автора на общей схеме есть модуль с оптосимистором (я поставил с переходом через ноль) - сделал таких пять модулей, два из которых управляются с шима(через график). Вполне работоспособно, включение на 30 % (примерно) по яркости. Может полевикам мало напряжения для открывания(тут, вроде, 3.3 вольта).

Litr55 поза форумом   Відповісти з цитуванням
Старий 07.04.2021, 23:13   #67
Придивляюся
  
 
Реєстрація: 17.02.2012
Звідки Ви: Дружковка
Дописи: 79
сказав Дякую: 30
сказали Дякую 21 раз(и) в 15 повідомленні
Re: Простой акваконтроллер ESP32 ===www.aquaforum.ua===

Вопрос к автору. Подскажите Вы для крепления светодиодов и драйверов использовали термоклей Stars-922? Как в сравнении с термопастой у Вас впечатления? Как думаете его можно использовать 10Вт светодиодами на звёздах 20мм(по характеристикам должно справлятся)? По Вашим драйверам хотел спросить на выходе получается ШИМ или кондерами он сглаживается?

Dima-inginer поза форумом   Відповісти з цитуванням
Старий 21.04.2021, 18:33   #68
Сумской клуб аквариумистов
  
 
Аватар для glan
 
Реєстрація: 27.01.2014
Звідки Ви: Сумы
Дописи: 510
сказав Дякую: 164
сказали Дякую 206 раз(и) в 154 повідомленні
Re: Простой акваконтроллер ESP32 ===www.aquaforum.ua===

Подскажите, у контроллера есть возможность в зависимости от температуры воды управлять отключением/включением вентиляторов, например


__________________

glan поза форумом   Відповісти з цитуванням
Старий 22.04.2021, 07:44   #69
Живу я тут
  
 
Аватар для pdv1965
 
Реєстрація: 03.11.2010
Звідки Ви: Мариуполь
Дописи: 368
сказав Дякую: 10
сказали Дякую 140 раз(и) в 88 повідомленні
Re: Простой акваконтроллер ESP32 ===www.aquaforum.ua===

Есть.

pdv1965 поза форумом   Відповісти з цитуванням
Старий 10.05.2021, 06:16   #70
Придивляюся
  
 
Реєстрація: 10.05.2021
Звідки Ви: Новосибирск
Дописи: 2
сказав Дякую: 0
сказали Дякую 0 раз(и) в 0 повідомленні
Re: Простой акваконтроллер ESP32 ===www.aquaforum.ua===

всем привет! какая частота шим у данного контроллера?

DaFlamehaze поза форумом   Відповісти з цитуванням
Старий 03.08.2021, 19:59   #71
Придивляюся
  
 
Реєстрація: 24.08.2014
Звідки Ви: Минск
Дописи: 21
сказав Дякую: 0
сказали Дякую 1 раз(и) в 1 повідомленні
Re: Простой акваконтроллер ESP32 ===www.aquaforum.ua===

Добрый день. Хочу собрать данное устройство, подскажите пожалуйста куда подключить фильтр и как подключить вентиляторы на обдув радиатора или снижения температуры в воде?

Aksiles поза форумом   Відповісти з цитуванням
Старий 12.10.2021, 21:31   #72
Придивляюся
  
 
Аватар для LVit
 
Реєстрація: 27.11.2009
Звідки Ви: Латвия
Дописи: 80
сказав Дякую: 39
сказали Дякую 25 раз(и) в 8 повідомленні
Re: Простой акваконтроллер ESP32 ===www.aquaforum.ua===

Спасибо очередное автору! А выключение и автовключение фильтра никак прилепить? Оочень было бы в тему

LVit поза форумом   Відповісти з цитуванням
Старий 22.01.2022, 02:15   #73
Живу я тут
  
 
Аватар для Коляньчик
 
Реєстрація: 02.12.2013
Звідки Ви: Николаев
Дописи: 868
сказав Дякую: 59
сказали Дякую 159 раз(и) в 148 повідомленні
Re: Простой акваконтроллер ESP32 ===www.aquaforum.ua===

Цитата:
Допис від slvtab Переглянути допис
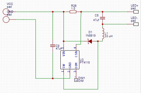
Скажите можно ли с одного выхода ШИМ подавать управление на несколько драйверов PT4115
Нет

Коляньчик поза форумом   Відповісти з цитуванням
Старий 23.01.2023, 01:07   #74
Живу я тут
  
 
Аватар для Коляньчик
 
Реєстрація: 02.12.2013
Звідки Ви: Николаев
Дописи: 868
сказав Дякую: 59
сказали Дякую 159 раз(и) в 148 повідомленні
Re: Простой акваконтроллер ESP32 ===www.aquaforum.ua===

Цитата:
Допис від Litr55 Переглянути допис
"сохранить" неактивна.Ладно, буду разбираться, на выходных попробую перезалить, спасибо)))
UPD- победил время)))
как победили ?

Коляньчик поза форумом   Відповісти з цитуванням
Старий 25.03.2023, 11:00   #75
Живу я тут
  
 
Аватар для pdv1965
 
Реєстрація: 03.11.2010
Звідки Ви: Мариуполь
Дописи: 368
сказав Дякую: 10
сказали Дякую 140 раз(и) в 88 повідомленні
Re: Простой акваконтроллер ESP32 ===www.aquaforum.ua===

Столкнулся с той же проблемой. "сохранить" неактивна. Перезагрузить тоже. Соответственно конфигурация Wi-Fi не проходит. Что делать? Спасибо.

pdv1965 поза форумом   Відповісти з цитуванням


Share/Bookmark

Відповідь


Тут присутні: 1 (учасників - 0 , гостей - 1)
 
Параметри теми
Параметри перегляду

Ваші права у розділі
Ви не можете створювати теми
Ви не можете писати дописи
Ви не можете долучати файли
Ви не можете редагувати дописи

BB-код є Увімк.
Усмішки Увімк.
[IMG] код Увімк.
HTML код Вимк.

Швидкий перехід


Часовий пояс GMT +3. Поточний час: 13:06.


vBulletin 3.8.7 ; Copyright © 2000-2026 Jelsoft Enterprises Limited
Переклад: © Віталій Стопчанський, 2004-2010
(с)Бешлега Олександр Анатолійович, 2002-2025. Використання матеріалів сайту без посилання на джерело заборонено.
Дякуємо за ліцензійну версію форума компанію Барбус, представника торгової марки Sera в Україні.


no new posts