 |
|
23.01.2013, 18:29
|
#1
|
|
Аквариумный контроллер "Синий"
Живу я тут
Реєстрація: 02.12.2008
Звідки Ви: Россия, Ростов
Дописи: 136
сказав Дякую: 2
сказали Дякую 44 раз(и) в 18 повідомленні

23.01.2013, 18:29
Рейтинг:
(1 голосов - 5,00 средняя оценка)

В связи с тем что предыдущая тема не нашла особого интереса не у меня, не у окружающих. Был придуман другой контроллер, функции пока минимум, но при желании все можно нарастить.
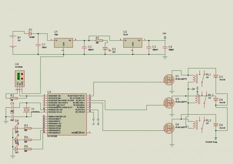
Характеристики: - [-]Напряжение питания 12В ( или от 7 до 40). Делалось под блок питания от светодиодной ленты. Маленький, герметичный и т.п.

[-]Управление 3 каналами (Включить в .... Выключить в.....).
[-]Датчик температуры DS18B20.
[-]Управление вентилятором.
[-]Управление нагревателем.
[-]Таймеры , минутный, секундный и пр.
Основная задача - простота установки под крышку, вместе с блоком питания. У устройства отсутствует дисплей и кнопки. Настройки, значение показаний датчиков, логи и пр. производится с помощью компьютера или планшета и bluetooth адаптера.

Программа под PC и под Android еще пишется.
С удовольствием послушаю все пожелания, а также указания на ошибки и пр. характеристики.
Версия 0.0.terminal.

Функции такие же как и выше.
Связь с устройством можно осуществить из любой операционной системы, на которой есть терминал или на которую можно поставить PuTTY — клиент для различных протоколов удалённого доступа, включая SSH, Telnet, rlogin. Ну или любой другой клиент который выводит информацию с ком порта.
Устройство посылает каждую минуту через bluetooth информацию о работе реле и текущую температуру.
Есть возможность запросить температуру, включить или выключить реле.
Также есть меню, для настройки параметров.
Вход в меню осуществляется нажатием клавищи m.
Клавиша h - выводит подсказку, help.
Меню включает следующие функции ( могут быть изменены):
t set termo ( настройки функции нагревателя)
c set clock (настройка часов)
s set shedule (настройка времени включения и выключения реле)
q quit (выход)
Пример экрана :

Схема простого устройства.

Схема для утюга:
Большое изображение
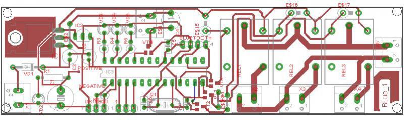
Схема для сборки:
Вариант DIP:
Большая картинка
Перечень требуемых деталей: - Резистор 100 Ом -3шт
- Резистор 200 Ом - 1шт
- Резистор 10кОм - 1шт
- Конденсатор 22пФ - 2шт
- Конденсатор 10мкФ - 2шт
- Конденсатор 100мкФ - 1шт.
- Конденсатор 0.22 мкФ - 1шт.
- Диод 1n4148 - 3 шт
- Диод 1N4007 - 1 шт.
- Кварц 16 Мгц - 1шт
- Реле - 3шт
- Светодиод - 4шт
- Транзистор IRLML2402 - 3шт
- Датчик температуры DS18B20 - 1шт
- Микроконтроллер PIC18F2520 ( лучше PIC18LF2520) - 1шт
- Стабилизатор питания L7805 - 1шт
- Стабилизатор питания LP2980-3.3 (LP2950-3.3) -1шт
- Блютуз модуль HC04 (HC05) - 1шт
- Стеклотекстолит 33х133мм - 1шт
На плате есть разъем BLUETOOTH к нему подключается модуль либо уже готовой платой со светодиодами, либо сам модуль на проводках.
Т.к. прошивка еще пишется, что-то из изложенного может быть изменено.
Прошивка Beta0.
Мініатюри долучень
Долучені файли
Востаннє редагував Акватаймер: 08.02.2013 о 20:54..
|
|
Переглядів: 61554
|
|
Ці 7 користувач(ів) сказали Дякую Акватаймер за це повідомлення:
|
|
23.01.2013, 19:43
|
#2
|
|
Живу я тут
Реєстрація: 17.03.2008
Звідки Ви: Одесса
Дописи: 5.232
сказав Дякую: 2.111
сказали Дякую 3.391 раз(и) в 1.744 повідомленні
|
Re: Аквариумный контроллер "Синий" ===www.aquaforum.ua===
Цитата:
|
Управление 3 каналами по расписанию
|
Акватаймер, развейте мысль дальше, плз. Очень интересно!
|
|
|
24.01.2013, 08:53
|
#3
|
|
Бан за нарушения
Реєстрація: 21.06.2010
Звідки Ви: Харьков
Дописи: 775
сказав Дякую: 115
сказали Дякую 463 раз(и) в 234 повідомленні
|
Re: Аквариумный контроллер "Синий" ===www.aquaforum.ua===
|
|
|
24.01.2013, 08:58
|
#4
|
|
Бан за нарушения
Реєстрація: 06.11.2007
Звідки Ви: Донецк, зона АТО
Дописи: 19.780
сказав Дякую: 5.789
сказали Дякую 17.707 раз(и) в 6.926 повідомленні
|
Re: Аквариумный контроллер "Синий" ===www.aquaforum.ua===
Цитата:
Допис від klimnet
а чем он отличается например
|
Дешевизной и простотой монтажа.
Все уже переходят на контроллеры без кнопок и дисплея.
Ну максимум несколько кнопок для ручного управления каналами в режиме выключено / по программе.
__________________
[I][B][COLOR=blue]С уважением, Сергей Таранченко[/COLOR][/B][/I]
|
|
|
|
cказали "Дякую" Starcomputer за цей допис:
|
|
24.01.2013, 09:08
|
#5
|
|
Бан за нарушения
Реєстрація: 21.06.2010
Звідки Ви: Харьков
Дописи: 775
сказав Дякую: 115
сказали Дякую 463 раз(и) в 234 повідомленні
|
Re: Аквариумный контроллер "Синий" ===www.aquaforum.ua===
стоимость блютуса по сравнению со стоимостью экрана проигрывает, две кнопки тоже не много, управление по андроид дело интересное, но многим хватает информации в двух строках
|
|
|
24.01.2013, 09:18
|
#6
|
|
Бан за нарушения
Реєстрація: 06.11.2007
Звідки Ви: Донецк, зона АТО
Дописи: 19.780
сказав Дякую: 5.789
сказали Дякую 17.707 раз(и) в 6.926 повідомленні
|
Re: Аквариумный контроллер "Синий" ===www.aquaforum.ua===
klimnet, установка экрана означает применение более мощного чипа контроллера, т.к. как минимум 5 каналов чипа будут заняты управлением дисплеем. Да и памяти надо больше под программу.
Так что смотреть нужно в комплексе.
А какая информация Вам край необходима на экране ?
Включение света ? И так видно. Температура ? Держится в заданных пределах. Можно сделать звуковую индикацию выхода за пределы.
Так что дисплей это больше для красоты. Я на свой смотрю раз в месяц, и то случайно. Все равно каждый вечер комп включен.
__________________
[I][B][COLOR=blue]С уважением, Сергей Таранченко[/COLOR][/B][/I]
|
|
|
24.01.2013, 09:35
|
#7
|
|
Бан за нарушения
Реєстрація: 21.06.2010
Звідки Ви: Харьков
Дописи: 775
сказав Дякую: 115
сказали Дякую 463 раз(и) в 234 повідомленні
|
Re: Аквариумный контроллер "Синий" ===www.aquaforum.ua===
Я не говорю что идея плохая, просто хочется выяснить, принцыпиалки во вложении нет, вот и спрашиваю.
Хорошо подойдем к вопросу с другой стороны, какую модель выберет среднестатистический любитель для повторения, чем эта более дешевая.
Ведется ведь беседа для того чтобы контроллер развивался и люди хотели его приобрести.
На что обратит внимание покупатель:
1 Стоимость
2 Дизайн (в данном случае не имеет значения, т.к. можно спрятать)
3 Удобство управления (телефон с андроидом в комплекте идет?)
|
|
|
24.01.2013, 09:39
|
#8
|
|
Живу я тут
Реєстрація: 17.09.2004
Звідки Ви: Киев, Троещина
Дописи: 14.486
сказав Дякую: 4.642
сказали Дякую 8.508 раз(и) в 4.382 повідомленні
|
Re: Аквариумный контроллер "Синий" ===www.aquaforum.ua===
Без индикации режимов ХОТЯБЫ светиками- хм... я бы не рискнул.
Схемы нет.
Опять же софта не видно.
Что советовать?
Проект закрытый.
__________________
Страна не ублюдков и не воров.
__________________  
|
|
|
|
cказали "Дякую" Sem за цей допис:
|
|
24.01.2013, 10:47
|
#9
|
|
Бан за нарушения
Реєстрація: 06.11.2007
Звідки Ви: Донецк, зона АТО
Дописи: 19.780
сказав Дякую: 5.789
сказали Дякую 17.707 раз(и) в 6.926 повідомленні
|
Re: Аквариумный контроллер "Синий" ===www.aquaforum.ua===
Цитата:
Допис від klimnet
1 Стоимость
2 Дизайн (в данном случае не имеет значения, т.к. можно спрятать)
3 Удобство управления (телефон с андроидом в комплекте идет?)
|
Стоимость будет явно ниже прототипов.
Дизайн, как Вы сами сказали .... 
Вроде бы автор писал, что будут две программы - для Андроида и для компа. Компы сейчас у всех есть.
__________________
[I][B][COLOR=blue]С уважением, Сергей Таранченко[/COLOR][/B][/I]
|
|
|
24.01.2013, 10:57
|
#10
|
|
Бан за нарушения
Реєстрація: 06.11.2007
Звідки Ви: Донецк, зона АТО
Дописи: 19.780
сказав Дякую: 5.789
сказали Дякую 17.707 раз(и) в 6.926 повідомленні
|
Re: Аквариумный контроллер "Синий" ===www.aquaforum.ua===
Цитата:
Допис від Sem
Без индикации режимов ХОТЯБЫ светиками- хм... я бы не рискнул.
|
Серега, а зачем тебе индикация ?
Ну светик горит лампа не включилась, или наоборот. И в том и в том случае важно что ЛАМПА не горит (или горит в неположенное время). И что тебе при этом подскажет светик ? То ли лампа накрылась, то ли светик, то ли канал контроллера, то ли программа.
Важно знать что происходит на самом устройстве, а не на канале контроллера.
Ну загорелся светик, что включился обогрев (а он реально НЕ включился), человек ходит довольный (пока не увидит, что температура упала ниже нормы).
__________________
[I][B][COLOR=blue]С уважением, Сергей Таранченко[/COLOR][/B][/I]
|
|
|
|
cказали "Дякую" Starcomputer за цей допис:
|
|
24.01.2013, 11:03
|
#11
|
|
Живу я тут
Реєстрація: 17.09.2004
Звідки Ви: Киев, Троещина
Дописи: 14.486
сказав Дякую: 4.642
сказали Дякую 8.508 раз(и) в 4.382 повідомленні
|
Re: Аквариумный контроллер "Синий" ===www.aquaforum.ua===
Starcomputer, тебе ли обьяснять зачем люди на серьезных обьектах сидят и ПЯЛЯТСЯ сутками на приборы индикации? Зачем? Работает же?
По системы двойного-трогного дубляжа ты тоже ничего не слышал ? -)))
Короче.
Я свое ИМХО сказал.
__________________
Страна не ублюдков и не воров.
__________________  
|
|
|
24.01.2013, 11:27
|
#12
|
|
Бан за нарушения
Реєстрація: 06.11.2007
Звідки Ви: Донецк, зона АТО
Дописи: 19.780
сказав Дякую: 5.789
сказали Дякую 17.707 раз(и) в 6.926 повідомленні
|
Re: Аквариумный контроллер "Синий" ===www.aquaforum.ua===
Серега, я понимаю когда люди пялятся на светодиод, потому что само устройство далеко 
А системы дубляжа тут при чем ? Светодиод тебе не покажет, работает реально устройство или нет, он тебе покажет только включение / выключение канала контроллера.
Впрочем спор ни о чем, можно вывести колодку на плату, кто хочет - подключит светодиоды, как это было сделано в первой версии Юсуповского контроллера 
__________________
[I][B][COLOR=blue]С уважением, Сергей Таранченко[/COLOR][/B][/I]
|
|
|
24.01.2013, 11:30
|
#13
|
|
Живу я тут
Реєстрація: 17.09.2004
Звідки Ви: Киев, Троещина
Дописи: 14.486
сказав Дякую: 4.642
сказали Дякую 8.508 раз(и) в 4.382 повідомленні
|
Re: Аквариумный контроллер "Синий" ===www.aquaforum.ua===
Цитата:
Допис від Starcomputer
он тебе покажет только включение / выключение канала контроллера.
|
Дык я про что.
Не зная смеХотехнику девайса-))
Цветик можно поставить и паралельно нагузке 
__________________
Страна не ублюдков и не воров.
__________________  
|
|
|
24.01.2013, 11:31
|
#14
|
|
Бан за нарушения
Реєстрація: 21.06.2010
Звідки Ви: Харьков
Дописи: 775
сказав Дякую: 115
сказали Дякую 463 раз(и) в 234 повідомленні
|
Re: Аквариумный контроллер "Синий" ===www.aquaforum.ua===
Цитата:
Допис від Starcomputer
Компы сейчас у всех есть.
|
У меня их три, 2 стационара (не видел пока стационары со встроенным блютусом) и нетбук (блютус убран производителем из за ненадежности протокола). У меня есть конечно блютус, а тем у кого нет что делать?
|
|
|
24.01.2013, 12:08
|
#15
|
|
Бан за нарушения
Реєстрація: 06.11.2007
Звідки Ви: Донецк, зона АТО
Дописи: 19.780
сказав Дякую: 5.789
сказали Дякую 17.707 раз(и) в 6.926 повідомленні
|
Re: Аквариумный контроллер "Синий" ===www.aquaforum.ua===
Цитата:
Допис від klimnet
а тем у кого нет что делать?
|
Купить в ближайшем магазине за 40 грн. 
А тем у кого компа нет что делать ? 
А тем у кого электричества нет ? 
Любые разработки всегда рассчитаны на усредненного пользователя.
Тут вообще говорили, что надо Wi-Fi в контроллерах ставить, или к нету подключать, чтобы из любой точки можно было контролировать и управлять 
__________________
[I][B][COLOR=blue]С уважением, Сергей Таранченко[/COLOR][/B][/I]
|
|
|
 |
|
|
Тут присутні: 1 (учасників - 0 , гостей - 1)
|
|
|
| Параметри теми |
|
|
| Параметри перегляду |
Лінійний вигляд
|
Ваші права у розділі
|
Ви не можете створювати теми
Ви не можете писати дописи
Ви не можете долучати файли
Ви не можете редагувати дописи
HTML код Вимк.
|
|
|
Часовий пояс GMT +3. Поточний час: 18:56.
|