Данная тема является логическим продолжением темы
Форумный акваконтроллер.
В предидущей теме после 50-ти с лишним страниц обсуждения наконец пришли к определенности.

Итак базой для контроллера служит сборка MINI2440,
с дисплеем 7":
или 3,5":
Все контроллеры с тачскрином, так что клавиатура не нужна

Кроме этого к контроллеру через второй USB может быть подключена любая USB мышка или клавиатура.
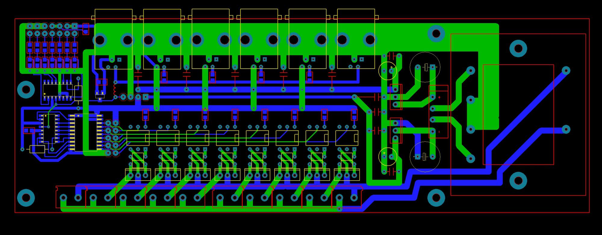
Схема контроллера не секрет, так что желающие могут попробовать изготовить самостоятельно (см. вложение)
Параметры у обоих одинаковы:
Samsung S3C2440A 400MHz, Max freq. 533Mhz
SDRAM
Ø 64MB SDRAM
Ø 32bits Data Bus width
Ø 100MHz Clock
Flash
Ø 1GB Nand Flash
Ø 2MB Nor Flash, BIOS installed
LCD
Ø 4 wire resistive touch screen interface
Ø Up to 4096 color STN, 3.5 inches to12.1 inches, up to 1024x768 pixels
Ø Up to 64K color TFT, 3.5 inches to 12.1 inches, up to1024x768 pixels
Ø In box 256K color 800x480/7.0 inches TFT LCD screen, with touch screen
Interface and Resource
Ø 1 x 10/100M Ethernet RJ-45(DM9000)
Ø 3 x Serial Ports(1 RS232 with CTS and RTS)
Ø 1 x USB Host
Ø 1 x USB Slave Type B
Ø 1 x SD Card Interface
Ø 1 x Stereo audio out, 1 Micro In
Ø 1 x 10-Pin JTAG
Ø 4 x USER LEDs
Ø 6 x USER buttons
Ø 1 x PWM Beeper
Ø 1 x POT can be used for A/D converter adjust
Ø 1 x AT24C08 for I2C test
Ø 1 x 20-Pin Camera Interface
Ø 1 x Battery for RTC
Ø 1 x Power In(5V), with switch and lamp
Oscillator Freq.
12MHz
RTC
Internal
Expand Interface
Ø 1 x 34-Pin 2mm GPIO
Ø 1 x 40-Pin 2mm System Bus
Dimension
100 x 100(mm)
OS Support
Ø Linux 2.6.32
Ø Windows CE.Net 5.0/6.0
Ø uCos2
Контроллеры можно приобести на eBay. Цена от 120 до 205$ с доставкой в Украину (до порога квартиры).
В принципе можно использовать любые контроллеры ARM9, но могут возникнуть проблемы с портами.
Кроме самого контроллера будет отдельная плата с блоком питания (+/- 5В), восемью исполнительными устройствами, четырьмя входами АЦП и четырьмя датчиками температуры.
К одному контроллеру можно подключить несколько таких плат (блок питания делается только на одной). Все платы соединяются с контроллером по шине 1-Wire (обычный телефонный/модемный четырехжильный кабель).
Принцип прост: одна плата - один аквариум
Программным обеспечением в настоящий момент занимается
Володя Череп, Vanessa и Ваш покорный слуга. Кто хочет присоединиться - милости просим.

Планируемые функции программы примерно те-же, что и в Акваконтроллере Юсупова, но более расширены и для большего количества аквариумов. Ну и плюс цветной графический тачскрин дисплей, плюс Ethernet, Internet, возможность подключения камеры, звука и т.д. и т.п.
.................................................. ............
Прошу в данной теме вопросы типа "А шо это такое и шо оно делает !?" не задавать
