С появлением новой банки появилась необходимость в новом светильнике
И так Встречаем
супер бюджет до 10 $ с максимальным функционалом.
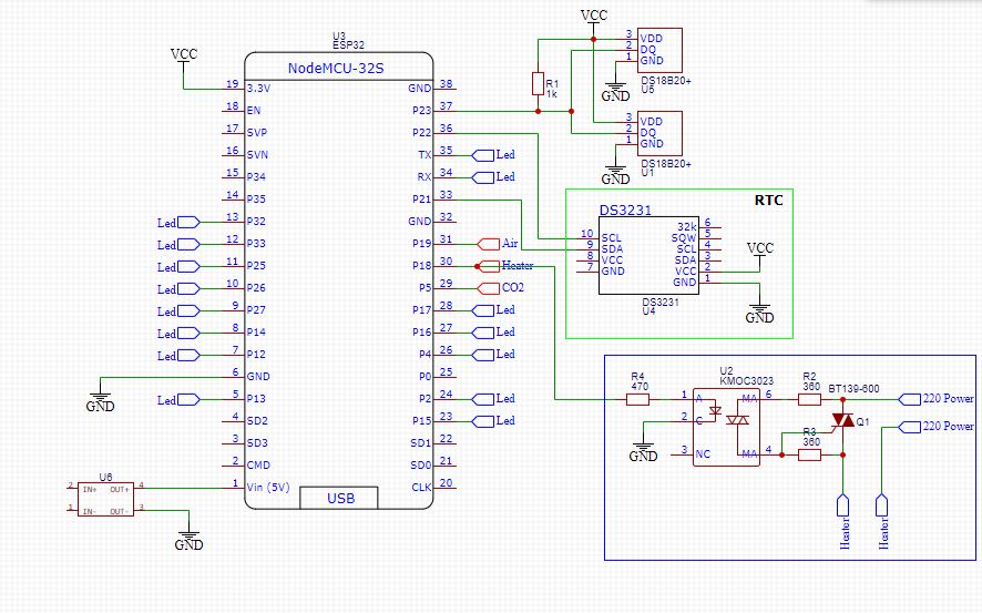
Сердце системы
ESP32 (2-х ядерный проц)
16 каналов 16 БИТ !!
Управление через WiFi.
Синхронизация часов через Интернет.
Измерение температуры радиатора (при перегреве - занижает яркость)
Дисплея нет.
Органов управления нет.
Все управляется через телефон или комп.
В светильник встроен вебсервер.
Возможно обновление по воздуху

Драйверы самодельные (еще есть в наличии платки если кого заинтересует)
В работе примерно месяц - работает отлично.
По мере необходимости буду совершенствовать.
В планах вторая ESP32 будет собственно управлять оборудованием сампа
Обе ESP32 будут работать в паре и при необходимости синхронизироватся
Уже прикупил Ph и ORP электроды.
Бесконтактный датчик уровня - для автодолива
В плане управление Озонатором, кальциевым реактором
По ходу будет видно