 |
|
27.02.2015, 18:13
|
#1
|
|
Живу я тут
Реєстрація: 19.10.2012
Звідки Ви: Израиль.Ашдод
Дописи: 502
сказав Дякую: 136
сказали Дякую 253 раз(и) в 159 повідомленні
|
Re: LED светильник для 500л аквариума ===www.aquaforum.ua===
Да всё будет нормально!Я лично верю в Ваше увлечение,и что всё будет хорошо.Но света лично бы добавил!Заведёте знакомых аквариумистов.Стрельнёте Вы у них травы,потом они стрельнут у Вас!Удачи!
|
|
|
|
cказали "Дякую" Gariman за цей допис:
|
|
27.02.2015, 18:24
|
#2
|
|
Активний участник форуму
Реєстрація: 17.09.2013
Звідки Ви: 3-я планета
Дописи: 681
сказав Дякую: 125
сказали Дякую 275 раз(и) в 203 повідомленні
|
Re: LED светильник для 500л аквариума ===www.aquaforum.ua===
Некоторые технические детали начинки "мозгов" светильника
Аrduino UNO
ZS-042 RTC module
Самопальные ключи на полевиках, транзисторный ключ для включения БП ATX
2DC-DC конвертора (для основного света и для освещения фитофильтра)
чуть попозже будет pH электрод и модуль Ethernet
Программу написал с нуля и буду развивать сам.
Если кому нужны исходники прямо сейчас - "их есть у меня", могу выложить.
p.s. никаких кнопок нет, все настройки можно прописать с компа по USB (сохранятся в энергонезваисимую память), хотя мне удобнее былобы общатся с девайсом по LAN, но я об этом поздновато подумал.. придётся допиливать немного железо и код)
__________________
смерть оккупантам
Востаннє редагував icetechno: 27.02.2015 о 18:31..
|
|
|
28.02.2015, 23:56
|
#3
|
|
Активний участник форуму
Реєстрація: 17.09.2013
Звідки Ви: 3-я планета
Дописи: 681
сказав Дякую: 125
сказали Дякую 275 раз(и) в 203 повідомленні
|
Re: LED светильник для 500л аквариума ===www.aquaforum.ua===
ага, читал, есть сомнения по поводу долговечности этой мембраны и точности подачи с течением времени, но как бы то нибыло сегодня спаял электронный ограничитель длительности подачи, т.е. страховка от глюка программы, контроллера или других непредвиденных факторов, смысл в том что после включения питания устройсто дает 20 секунд на операции с дозатором, потом питание отключается.
так что завтра уже буду пробовать дозатор в работе, потренируюсь на воде
сейчас найду чем набросать схему (может пригодится тем у кого обычные (минутные) таймеры)
__________________
смерть оккупантам
|
|
|
01.03.2015, 00:17
|
#4
|
|
Активний участник форуму
Реєстрація: 17.09.2013
Звідки Ви: 3-я планета
Дописи: 681
сказав Дякую: 125
сказали Дякую 275 раз(и) в 203 повідомленні
|
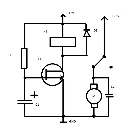
Re: LED светильник для 500л аквариума ===www.aquaforum.ua===
При таких номиналах - задержка 20сек
R1 - 330k (задает время срабатывания)
C1 - 220uF 16V
T1 - IRFZ46N, а вообще подходит почти любой полевик
К1 - реле на 12V с группой нормально замкнутых контаков (или перекулючающихся)
С2 фильтр помех 100мкф подойдет
D1 защитный, лучше напряжение повыше.
В моей схеме 12В подаётся при старте ATX бп, а напряжение на 3.3В будет идти через управляющий ключ, так что дозу смогу регулировать очень точно вплоть до долей секунд.
__________________
смерть оккупантам
Востаннє редагував icetechno: 01.03.2015 о 00:47..
|
|
|
01.03.2015, 14:20
|
#5
|
|
Живу я тут
Реєстрація: 31.12.2014
Звідки Ви: Львов
Дописи: 1.421
сказав Дякую: 278
сказали Дякую 830 раз(и) в 533 повідомленні
|
Re: LED светильник для 500л аквариума ===www.aquaforum.ua===
Востаннє редагував Сергій М: 01.03.2015 о 14:32..
|
|
|
01.03.2015, 19:58
|
#6
|
|
Живу я тут
Реєстрація: 19.10.2012
Звідки Ви: Израиль.Ашдод
Дописи: 502
сказав Дякую: 136
сказали Дякую 253 раз(и) в 159 повідомленні
|
Re: LED светильник для 500л аквариума ===www.aquaforum.ua===
Сергій М,
У меня простые PL-L лампы!Бытовые Осрам.Но когда я первый раз экпериментировал с матрицей,и увидел тени на дне!А жена спросила,почему раньше такой красоты не было? Это подбило на дальнейшие эксперименты.Не знаю,как будет с четырьмя,попробую.Мне торопиться не куда.Я же могу откатиться за час,на лампы.
|
|
|
01.03.2015, 20:26
|
#7
|
|
Активний участник форуму
Реєстрація: 17.09.2013
Звідки Ви: 3-я планета
Дописи: 681
сказав Дякую: 125
сказали Дякую 275 раз(и) в 203 повідомленні
|
Re: LED светильник для 500л аквариума ===www.aquaforum.ua===
c четырьмя тоже будут тени, но более мягкие, иногда у одной рыбы будет несколько теней, вообще с точечным светодиодным освещением аквариум выглядит динамичнее,
хоршо смотрится донная рыба и рыба предпочитающая средние слои, а вот всякие гурами смотрятся плохо.
также сам аквариум отрасывет "волнистый" свет на пол и потолок, если поверхность воды под светодиодами движется.
__________________
смерть оккупантам
|
|
|
|
cказали "Дякую" icetechno за цей допис:
|
|
01.03.2015, 23:21
|
#8
|
|
Живу я тут
Реєстрація: 31.12.2014
Звідки Ви: Львов
Дописи: 1.421
сказав Дякую: 278
сказали Дякую 830 раз(и) в 533 повідомленні
|
Re: LED светильник для 500л аквариума ===www.aquaforum.ua===
можно так - http://ru.aliexpress.com/store/produ...860250671.html
5 мартиц за US $33.25 + докупить линзы и неплохо выйдет
|
|
|
02.03.2015, 11:17
|
#9
|
|
Активний участник форуму
Реєстрація: 17.09.2013
Звідки Ви: 3-я планета
Дописи: 681
сказав Дякую: 125
сказали Дякую 275 раз(и) в 203 повідомленні
|
Re: LED светильник для 500л аквариума ===www.aquaforum.ua===
никто не запрещает включать помпы через ШИМ. я именно так и буду делать. (мотор 12В но работает и от 3.3, на этом напряжении он почти не шумит, думаю при 50% скважности он будет еще тише)
в качестве емкостей будет тара от цветочных удобрений 300мл белая, может ёё в черный цвет покрасить? микро например быстро распадается на свету, особенно от УФ, поэтому может перестраховатся?
__________________
смерть оккупантам
Востаннє редагував icetechno: 02.03.2015 о 11:28..
|
|
|
02.03.2015, 13:10
|
#10
|
|
Живу я тут
Реєстрація: 06.01.2012
Звідки Ви: Киев
Дописи: 4.168
сказав Дякую: 2.683
сказали Дякую 2.625 раз(и) в 1.679 повідомленні
|
Re: LED светильник для 500л аквариума ===www.aquaforum.ua===
icetechno,
Цитата:
|
микро например быстро распадается на свету,
|
С УДО не все так просто.. все зависит, от того какое это УДО и что в нем намешано... Некоторое УДО надо хранить в холодильнике... Ну и оседать УДО будет... в общем вопросов больше чем ответов.. Я поэтому автоподачу УДО себе и не делал... все ручками...  А на время отсутствия - уменьшаем время светового дня и переходим в режим ленивого аквариума.. 
|
|
|
02.03.2015, 13:33
|
#11
|
|
Живу я тут
Реєстрація: 19.10.2012
Звідки Ви: Израиль.Ашдод
Дописи: 502
сказав Дякую: 136
сказали Дякую 253 раз(и) в 159 повідомленні
|
Re: LED светильник для 500л аквариума ===www.aquaforum.ua===
|
|
|
 |
|
|
Тут присутні: 1 (учасників - 0 , гостей - 1)
|
|
|
Ваші права у розділі
|
Ви не можете створювати теми
Ви не можете писати дописи
Ви не можете долучати файли
Ви не можете редагувати дописи
HTML код Вимк.
|
|
|
Часовий пояс GMT +3. Поточний час: 17:03.
|