На головну сторінку Аквафорум
На головну сторінку




Назад   Аквафорум - форум акваріумістів та тераріумістів > Акваріум та обладнання > "Самоделкин" > Аквариумная автоматика
Аукцион Реєстрація ЧаПи Учасники Календар Нинішні дописи

Примітки

Відповідь
 
Параметри теми Параметри перегляду
Старий 23.07.2013, 14:58  
Контроллер на базе Arduino Mega 2560 + 3.2" TFT Touch LCD + Android
Бан за нарушения

Реєстрація: 04.01.2009
Звідки Ви: Полтава
Дописи: 5.494
Надіслати повідомлення для sae74 на ICQ Надіслати повідомлення для sae74 на Skype
 

сказав Дякую: 6.242
сказали Дякую 5.758 раз(и) в 2.264 повідомленні
sae74 sae74 поза форумом 23.07.2013, 14:58
Рейтинг: (14 голосов - 5,00 средняя оценка)

Какое то время назад решил я собрать свой вариант контроллера для аквариума.
На долго затянулся этот процесс.
Идейным вдохновителем стал Pimass,а автором графики и дизайна экранов его девушка Виктория. За что им огромное спасибо. У меня фантазии так и не хватило.

Вот на чем собран контроллер


************************************************** *************************

mega 2560
экран 3,2

переходник между экраном и ардуиной

часы RTC DS1307

Переходник нужно перепаивать 8 проводов.

У меня в теме есть плата этого переходника с часами, делителем напряжения для пш. но собирать еее нужно самому. Детали стоят копейки. Плату можно заказать у китайцев но минимум 10 штук. или у меня есть еще парочка по 5 долларов.
Тогда все аккуратно без соплей и не нужно танцев с бубном.

Это минимум что нужно для запуска программы.
Еще блок питания на 5 вольт, если будут вентиляторы то и на 12 вольт. вот такой на два напряжения 12 и 5 вольт сразу.

Для управления каналами до 24 вольт можно использовать сборку на 4 канала или на 1 канал

Для нагрузки на 220 вольт такие реле, но я использую силовую плату на симисторах.
ПШ усилитель собрать самому, лан модуль стоит 14-17 долларов, но не стоит его брать, у меня реализовано только мониторинг на андроид телефон и дальше развивать нет времени.

Датчик температуры для пресной воды

************************************************** *************************




Контроллер имеет 9 каналов для подключения нагрузки.
На каждый канал до 7 отдельных программ.
Дополнительно канал на работу с фильтром (временное отключение). Канал управления кулером охлаждения LED светильника.
Часы реального времени.


Можно подключить следующие датчики контроля:
4 датчика температуры
4 пш электрода
2 ультразвуковых датчика уровня воды

Каждый датчик можно одновременно использовать для управления несколькими каналами. Например:
1 канал осуществляет подачу СО2 согласно данным с электрода ПШ до уровня 6.00
2 канал следит что бы показания с того же электрода и как только показания достигнут 5.5 начнет работать компрессор и подавать воздух в аквариум.

Что умеет делать контроллер:
1. включать свет по таймеру (рассвет/закат)
2. контроль температуры обогрев/охлаждение
3. контроль СО2 повышение/понижение
4. контроль уровня воды слив/долив
5. подача удо или других жидкостей
6. каждый канал имеет регулировку PWM (шим) уровня,
есть возможность выбирать PWM частоту для всех каналов сразу, следующие значения в Гц: 3000, 2500, 2000, 1500, 1000, 500
7. калибровка дозатора УДО, Подача УДО с точностью 0,5 мл.
8. калибровка ПШ электродов
9. отключение фильтра от 10 до 50 минут
Пункты с 2 по 5 можно ограничить по времени. Например контроль CO2 с 8-00 до 19-00

В планах:
1 Подключить LAN модуль для управлением контроллером
2 Сделать ведение ЛОГ файла данных
3 Сделать управление помпой течения для моря

Необходима помощь в разработке силовой исполнительной платы
Буду рад любой помощи.



Главный экран
Скрытый текст



Пример работы с программы, немного устаревшая версия.


Исходники можно скачать тут
Данная версия работает у меня уже давно и вроде бы стабильно.
Есть некоторые "баги" но их исправляю.
Если я смог сделать, то Вы уж точно сможете.....


Инструкция по сборке
Тут

Для тех кто захочет повторить «MegashildSAE»
Тут

Новое в контроллере: 22 февраля 2015г.
1. Убрал внешний ЕЕПРОМ, все хранится на ардуине.
2. Заменил поплавковые датчики уровня воды 4 шт, на 2 ультразвуковых.
3. Сделал калибровку уровня воды для срабатывания датчика.
4. Добавил экран с отображением состояний выходных каналов в Диаграмме.

Востаннє редагував sae74: 23.02.2016 о 08:17..
Переглядів: 462185
Відповісти з цитуванням
Ці 62 користувач(ів) сказали Дякую sae74 за це повідомлення:
Afra (19.03.2015), Aleks34 (05.05.2015), Alex1970 (02.03.2016), alexhaf (03.06.2018), alex_zm (08.01.2017), AndrewUh (02.04.2017), andreymakaroff (01.04.2016), Asrok (27.10.2016), avk71 (20.12.2015), chikvlad (03.12.2017), DEaD_MOPO3 (27.10.2013), Dimgat (28.07.2017), EVGENIYS (25.07.2013), frozen (22.03.2015), GOREZ (23.07.2013), Heet (18.03.2015), iris_ko (12.03.2016), Koroba (03.04.2015), LVit (24.10.2013), maksim_pw (06.05.2015), maxkor1973 (08.07.2015), Mike Creative (20.03.2015), nanolab (20.04.2015), nikservice (18.09.2013), Opsis (05.05.2014), paradox860 (25.02.2015), pimass (23.07.2013), radiys (24.07.2013), Robby (08.07.2014), Rulik (12.10.2016), Ruslan.Kuchma (16.11.2015), ryajentzev (24.01.2016), s2dd (23.07.2013), Salton (26.07.2013), SeamanOfFortune (06.04.2015), Sem (23.07.2013), Sergey75 (01.03.2014), Sergeyg (24.07.2013), Sergio_Bad (23.04.2015), silversilversilver (19.04.2015), spav777 (23.07.2013), Starcomputer (23.07.2013), TakedaMaru (12.08.2013), Udav4ik (16.10.2015), UraUta (23.07.2013), US5TC (22.03.2015), usaty (14.05.2015), vettan (01.04.2015), viv1976 (24.07.2013), vivat_ko (23.07.2013), VOKA (25.07.2013), vsg (16.11.2013), Zoran_v (19.03.2015), zps (08.01.2017), Вечно Молодой (17.11.2013), Дима11 (21.07.2014), дух святой истины (23.07.2013), Игорь-1 (31.10.2014), КЫСЬ (11.02.2014), Маркес (23.07.2013), Снегозавр (03.03.2015), старик (24.07.2013)
Старий 29.07.2015, 14:28   #871
Придивляюся
  
 
Реєстрація: 14.05.2015
Звідки Ви: Нижний Новгород
Дописи: 19
сказав Дякую: 4
сказали Дякую 1 раз(и) в 1 повідомленні
Re: Контроллер на базе Arduino Mega 2560 + 3.2" TFT Touch LCD ===www.aquaforum.ua===

И снова всем привет, наконец то дождался деталей из китая. Прислали мне модуль часов, никак не могу его подключить(

Rome1988 поза форумом   Відповісти з цитуванням
Старий 29.07.2015, 14:29   #872
Придивляюся
  
 
Реєстрація: 14.05.2015
Звідки Ви: Нижний Новгород
Дописи: 19
сказав Дякую: 4
сказали Дякую 1 раз(и) в 1 повідомленні
Re: Контроллер на базе Arduino Mega 2560 + 3.2" TFT Touch LCD ===www.aquaforum.ua===


Rome1988 поза форумом   Відповісти з цитуванням
Старий 29.07.2015, 15:33   #873
Бан за нарушения
  
 
Реєстрація: 04.01.2009
Звідки Ви: Полтава
Дописи: 5.494
сказав Дякую: 6.242
сказали Дякую 5.758 раз(и) в 2.264 повідомленні
Надіслати повідомлення для sae74 на ICQ Надіслати повідомлення для sae74 на Skype
Re: Контроллер на базе Arduino Mega 2560 + 3.2" TFT Touch LCD ===www.aquaforum.ua===

Rome1988, Сделайте фото крупнее.


__________________

sae74 поза форумом   Відповісти з цитуванням
Старий 31.07.2015, 13:40   #874
Придивляюся
  
 
Реєстрація: 14.05.2015
Звідки Ви: Нижний Новгород
Дописи: 19
сказав Дякую: 4
сказали Дякую 1 раз(и) в 1 повідомленні
Re: Контроллер на базе Arduino Mega 2560 + 3.2" TFT Touch LCD ===www.aquaforum.ua===


Rome1988 поза форумом   Відповісти з цитуванням
Старий 31.07.2015, 13:47   #875
Модератор Винницкого клуба аквариумистов
  
 
Аватар для pimass
 
Реєстрація: 22.05.2009
Звідки Ви: Варшава-Вишенка
Дописи: 12.801
сказав Дякую: 2.464
сказали Дякую 5.200 раз(и) в 3.381 повідомленні
Re: Контроллер на базе Arduino Mega 2560 + 3.2" TFT Touch LCD ===www.aquaforum.ua===

Rome1988, SKL и SDA на 20 и 21 пин Меги 2560, питание и землю к ее же соответствующим контактам
__________________
Танцуют звезды и луна © Как там начало?

guns don't kill people, people kill people

[URL="http://www.aquaforum.ua/showthread.php?p=3238854#post3238854"][B][I][SIZE="4"][COLOR="Red"][FONT="Courier New"]Светодиоды Cree XT-E, термокомпаунд, драйвера Mean Well[/FONT][/COLOR][/SIZE][/I][/B][/URL]


__________________

pimass поза форумом   Відповісти з цитуванням
Старий 31.07.2015, 13:58   #876
Бан за нарушения
  
 
Реєстрація: 04.01.2009
Звідки Ви: Полтава
Дописи: 5.494
сказав Дякую: 6.242
сказали Дякую 5.758 раз(и) в 2.264 повідомленні
Надіслати повідомлення для sae74 на ICQ Надіслати повідомлення для sae74 на Skype
Re: Контроллер на базе Arduino Mega 2560 + 3.2" TFT Touch LCD ===www.aquaforum.ua===

Rome1988, У меня используется библиотека под DS1307. А у Вас другие часы. С ними я не пробовал.


__________________

sae74 поза форумом   Відповісти з цитуванням
Старий 19.08.2015, 17:53   #877
Придивляюся
  
 
Реєстрація: 22.02.2012
Звідки Ви: Киев
Дописи: 41
сказав Дякую: 3
сказали Дякую 17 раз(и) в 11 повідомленні
Re: Контроллер на базе Arduino Mega 2560 + 3.2" TFT Touch LCD ===www.aquaforum.ua===

Цитата:
Допис від sae74 Переглянути допис
У меня используется библиотека под DS1307. А у Вас другие часы. С ними я не пробовал.
Rome1988 купил часы DS3231. Они взаимозаменяемы и работают с библиотекой DS1307.
Разница в точности, DS3231 высокоточные часы, на DS1307 время гуляет в разные стороны.

MaxKr поза форумом   Відповісти з цитуванням
cказали "Дякую" MaxKr за цей допис:
sae74 (19.08.2015)
Старий 17.10.2015, 00:37   #878
Придивляюся
  
 
Реєстрація: 31.03.2015
Звідки Ви: Тирасполь
Дописи: 5
сказав Дякую: 5
сказали Дякую 1 раз(и) в 1 повідомленні
Re: Контроллер на базе Arduino Mega 2560 + 3.2" TFT Touch LCD ===www.aquaforum.ua===

Спасибо за тему, "курил" ее 3 дня, Ардуина выехала, буду собирать для травника. Вопросы наверняка еще возникнут =)

Udav4ik поза форумом   Відповісти з цитуванням
cказали "Дякую" Udav4ik за цей допис:
sae74 (19.10.2015)
Старий 16.11.2015, 22:04   #879
Живу я тут
  
 
Аватар для Ruslan.Kuchma
 
Реєстрація: 16.04.2012
Звідки Ви: Краматорск
Дописи: 208
сказав Дякую: 61
сказали Дякую 136 раз(и) в 68 повідомленні
Re: Контроллер на базе Arduino Mega 2560 + 3.2" TFT Touch LCD ===www.aquaforum.ua===

Всё времени не хватало, а тут выдалась редкая минутка отдыха
Почитал, нормальный проект, но почему то не развивается...

По поводу Raspberry Pi, вообще будет не актуально, так как дорого, тут на Arduino MEGA не каждый может потянуть.

Ну, а в общем зачёт
__________________
С ув. Руслан

Ruslan.Kuchma поза форумом   Відповісти з цитуванням
Старий 16.11.2015, 22:59   #880
Бан за нарушения
  
 
Реєстрація: 04.01.2009
Звідки Ви: Полтава
Дописи: 5.494
сказав Дякую: 6.242
сказали Дякую 5.758 раз(и) в 2.264 повідомленні
Надіслати повідомлення для sae74 на ICQ Надіслати повідомлення для sae74 на Skype
Re: Контроллер на базе Arduino Mega 2560 + 3.2" TFT Touch LCD ===www.aquaforum.ua===

Ruslan.Kuchma, Исходники в открытом доступе....
Для меня это просто хобби.


__________________

sae74 поза форумом   Відповісти з цитуванням
Старий 16.11.2015, 23:10   #881
Живу я тут
  
 
Аватар для Ruslan.Kuchma
 
Реєстрація: 16.04.2012
Звідки Ви: Краматорск
Дописи: 208
сказав Дякую: 61
сказали Дякую 136 раз(и) в 68 повідомленні
Re: Контроллер на базе Arduino Mega 2560 + 3.2" TFT Touch LCD ===www.aquaforum.ua===

Цитата:
Допис від sae74 Переглянути допис
Ruslan.Kuchma, Исходники в открытом доступе....
Для меня это просто хобби.
Вообще-то у нас тут у всех хобби
Я про то, что вяло...
Реально ты написал прогу, создал тему(уважение), подключилось человек 5-7(активных), и всё...
Ни какой поддержки... Всех всё устраивает... Вопросы только типа (почему у меня не работает, такая-то ошибка, а как паять и т.д.).
Обидно
__________________
С ув. Руслан

Ruslan.Kuchma поза форумом   Відповісти з цитуванням
Старий 16.11.2015, 23:15   #882
Бан за нарушения
  
 
Реєстрація: 04.01.2009
Звідки Ви: Полтава
Дописи: 5.494
сказав Дякую: 6.242
сказали Дякую 5.758 раз(и) в 2.264 повідомленні
Надіслати повідомлення для sae74 на ICQ Надіслати повідомлення для sae74 на Skype
Re: Контроллер на базе Arduino Mega 2560 + 3.2" TFT Touch LCD ===www.aquaforum.ua===

Ruslan.Kuchma, Ну когда я взялся за этот проект - то надеялся что будут желающие участвовать.
Два человека помогло, один разработал "материнскую плату", другой помог с силовой.
pimass помог с графикой......


__________________

sae74 поза форумом   Відповісти з цитуванням
Старий 21.11.2015, 19:48   #883
Живу я тут
  
 
Аватар для Янек
 
Реєстрація: 06.12.2010
Звідки Ви: Сумы
Дописи: 593
сказав Дякую: 754
сказали Дякую 430 раз(и) в 240 повідомленні
Re: Контроллер на базе Arduino Mega 2560 + 3.2" TFT Touch LCD ===www.aquaforum.ua===

Цитата:
Допис від sae74 Переглянути допис
Схемка - половина юсуповского усилителя.
На печатке нет места под разъем BNC и нет резистора на 1мом.
3 ногу чипа с разъемом BNC соеденяем по воздуху.
хотелось бы несколько вопросов по усилителю задать
третья нога чипа (оранжевый) соединяем по воздуху с красным или синим разъема? и вторую ногу с чем соединяем на плате?
с другой стороны +5V, GND понятно, pH это А12? и надо ли -5V? и если да то где его брать?
Мініатюри долучень
Щоб збільшити малюнок, клацніть по ньому
Назва:  Схема.png
Переглядів: 274
Розмір:  60,9 КБ
ID:	523480   Щоб збільшити малюнок, клацніть по ньому
Назва:  DOC000227365.jpg
Переглядів: 276
Розмір:  124,4 КБ
ID:	523481  
__________________
иногда черная полоса бывает взлетной :)


__________________

Янек поза форумом   Відповісти з цитуванням
Старий 21.11.2015, 21:25   #884
Бан за нарушения
  
 
Реєстрація: 04.01.2009
Звідки Ви: Полтава
Дописи: 5.494
сказав Дякую: 6.242
сказали Дякую 5.758 раз(и) в 2.264 повідомленні
Надіслати повідомлення для sae74 на ICQ Надіслати повідомлення для sae74 на Skype
Re: Контроллер на базе Arduino Mega 2560 + 3.2" TFT Touch LCD ===www.aquaforum.ua===

Цитата:
Допис від Янек Переглянути допис
третья нога чипа (оранжевый) соединяем по воздуху с красным или синим разъема? и вторую ногу с чем соединяем на плате?
Но фото не видно куда синяя а куда красная нога идет.

Прозвоните прибором и найдите ту ногу что в центре BNC коннектора - ее по воздуху и соединяйте с оранжевым.
Тогда другую с GND
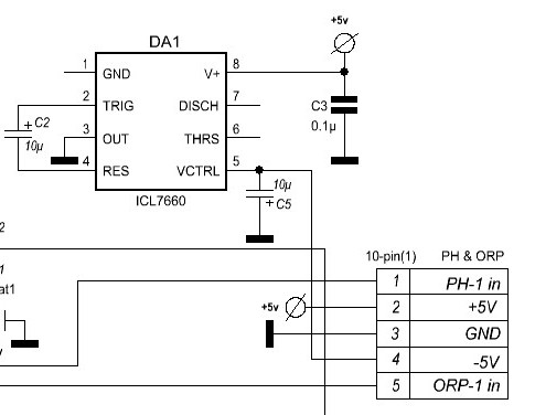
PH - пин: А12, А13, А14, А15. Выбирайте любой. А12 - 1 канал, А15 - 4 канал в настройках.

Для питания ПШ усилителя нужно двуполярное питание +5 GND -5
Схема


__________________

sae74 поза форумом   Відповісти з цитуванням
cказали "Дякую" sae74 за цей допис:
Янек (21.11.2015)
Старий 21.11.2015, 22:20   #885
Живу я тут
  
 
Аватар для Янек
 
Реєстрація: 06.12.2010
Звідки Ви: Сумы
Дописи: 593
сказав Дякую: 754
сказали Дякую 430 раз(и) в 240 повідомленні
Re: Контроллер на базе Arduino Mega 2560 + 3.2" TFT Touch LCD ===www.aquaforum.ua===

sae74 вот чувствую что глупость спрошу , но лучше спросить -5 где брать? или его преобразовывает плата из +5?
__________________
иногда черная полоса бывает взлетной :)


__________________

Янек поза форумом   Відповісти з цитуванням


Share/Bookmark

Відповідь


Тут присутні: 1 (учасників - 0 , гостей - 1)
 

Ваші права у розділі
Ви не можете створювати теми
Ви не можете писати дописи
Ви не можете долучати файли
Ви не можете редагувати дописи

BB-код є Увімк.
Усмішки Увімк.
[IMG] код Увімк.
HTML код Вимк.

Швидкий перехід


Часовий пояс GMT +3. Поточний час: 21:49.


vBulletin 3.8.7 ; Copyright © 2000-2025 Jelsoft Enterprises Limited
Переклад: © Віталій Стопчанський, 2004-2010
(с)Бешлега Олександр Анатолійович, 2002-2025. Використання матеріалів сайту без посилання на джерело заборонено.
Дякуємо за ліцензійну версію форума компанію Барбус, представника торгової марки Sera в Україні.


no new posts