 |
18.11.2016, 12:36
|
#1
|
|
Таймер-реле задержки времени ВЫКЛ-ВКЛ. Предистория и ворклог, или как УБИТЬ трех МУХ
Живу я тут
Реєстрація: 13.10.2010
Звідки Ви: г.Кременчуг Полтавской обл.
Дописи: 545
сказав Дякую: 547
сказали Дякую 417 раз(и) в 242 повідомленні

18.11.2016, 12:36
Рейтинг:
()
 Дошли руки (и ноги  ) до воплощения в жизнь давнишней необходимости в изготовлении реле задержки времени отключения электрической нагрузки.
Читающий может спросить: - а причем здесь три мухи  и мухобойка?
Ответ: - так это и есть ПРЕДиСТОРИЯ создания и воплощения в "металле" данного девайса !
Предистория или "откуда взялась каждая муха ?"
Муха первая прилетела от знакомого имеющего частный дом.
Зная мои наклонности по изготовлению различных прибамбасов было высказано желание получить такое удобство: - безпроблемно т.е. без спотыкания и открывания на ощупь,
добраться от крыльца дома до калитки и спокойно пойти на работу без утреннего вспоминания "всех святых".
Желание у знакомца возникло ещё год назад из-за ранне утреннего ухода на работу в зимнее время года, когда на улице ещё темно.
Обычно он включал свет на крыльце и спокойно добирался до калитки, уже через 2-3 часа родственники выключали (а довольно часто и не выключали) горящее освещение и сами расходились по своим делам.
Однако из-за высоких тарифов на электричество такое транжирство решили прекратить - отсюда и появилась первая муха с вопросом: - можно что-то сделать, чтобы свет сам выключался после моего "отлета"
на работу?
Муха вторая прилетела от моих пожилых родителей.
У стариков существует забывчивость выключать свет после посещения ванной комнаты и туалета.
Опять же из-за высоких тарифов на электричество такое транжирство решили прекратить: - вторая муха дала уже четкое указание: - пора что-то сделать, чтобы свет напрасно не горел.
Муха № 3 прилетела от знакомого аквариумиста и стала размахивать деньгами перед носом - тут уже я серьёзно озадачился  - ведь деньги лишними не бывают 
Задача была поставлена такая: - кормлю рыбасов живым кормом, а фильтр разгоняет этот корм по всей акве, поэтому приходится на время кормления выключать фильтр.
Всё хорошо, да вот только включить фильтр обратно часто забываю.
Получается, что третья муха пообещала дать денег за изготовленное устройство которое по прошествии времени само обратно включит фильтр в работу.
Все эти мухи зудели   и зудели, не переставая  , - короче "задрали"  - вот здесь уже и появляется в повествовании МУХОБОЙКА  .
Пошел я на китайпром  дабы без "головняка" решить поставленную задачу. Ан не тут то было! - устройство в продаже есть, но цена  меня сразила.
Всё то, что хоть как-то подходило по времени выдержки (15-20 минут) стартовало от цены в 90-100 грн, ну и доставка больше месяца, а ведь все нужно сейчас, а ещё лучше - вчера  .
Если брать устройство у китайцев, которое подешевле, то это товар с несоответствующими моим требованиям характеристиками, поэтому как-то не возникло желание отдать деньги китайцам.
Ни то (срок доставки), ни другое ( 9цена и хар-ки) меня не устраивало и поэтому решил достать паяльник и самостоятельно сделать реле времени с задержкой на отключение в диапазоне 1-30 минут - благо наработки в этом направлении уже имеются .
И себя порадую техническим творчеством  , и запросы людей удовлетворю  , и денежки подзаработаю
Предыстория закончилась, дальше будет уже ворклог.
Новомоднее слово "ВОРКЛОГ" - это описание выполнения какой-либо работы или проекта.
При этом каждый шаг описывается и, что еще лучше, иллюстрируется.
В своем ворклоге автор может задавать вопросы для решения позникающих у него проблем.
Востаннє редагував yarishNEW: 18.11.2016 о 14:17..
|
|
Переглядів: 10535
|
|
Ці 5 користувач(ів) сказали Дякую yarishNEW за це повідомлення:
|
|
18.11.2016, 12:59
|
#2
|
|
Живу я тут
Реєстрація: 13.10.2010
Звідки Ви: г.Кременчуг Полтавской обл.
Дописи: 545
сказав Дякую: 547
сказали Дякую 417 раз(и) в 242 повідомленні
|
Re: Таймер-реле задержки времени ВЫКЛ-ВКЛ. Предистория и ворклог, или как УБИТЬ трех ===www.aquaforum.ua===
Тема использования такого реле в аквариумной автоматике уже несколько раз обсуждалась и рассматривалась на форуме, я просто рассказываю про свою эпопею  .
Подготовка к ворклогу
Общая постановка задачи - отключить (включить) электрическое устройство по прошествии заданного времени после ручной подачи необходимой команды (кнопка "старт").
Если есть необходимость более раннего отключения устройства - тогда давим кнопку "стоп".
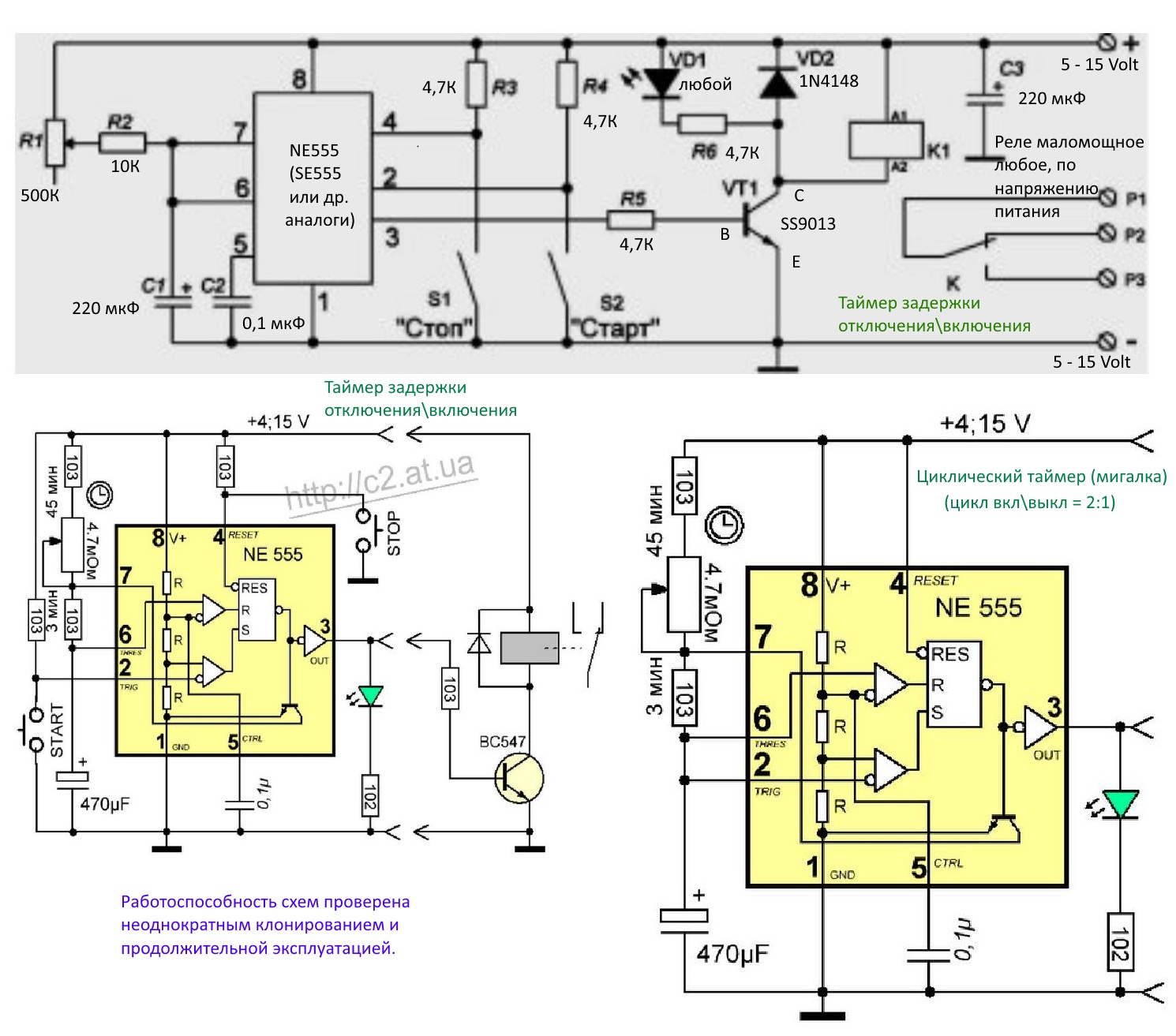
Диапазон выдержки может быть от десятка секунд до 1 часа - всё зависит от времязадающей цепочки (схемы см. фото ниже)

Для меня этот проект совсем не новый, это мой старый "таракан" (или каток  ) который тоже мне житья не давал - до поры, до времени.
Электронная схема которой я пришлепнул своего таракана (остановил каток), и собираюсь пришлепнуть ещё несколько мух, давно существует "в металле" (варианты такого устройства уже рассматривались на форуме) ,
опробована неоднократным клонированием и уже давненько выполняет свои функции , в т.ч. на моей акве.
В моем аквариуме данное устройство задействовано на отключении вентиляторов через 30 минут после отключения света.
Работает это так:
- таймер одновременно включил свет в аквасе и он же включил вентиляторы через мое устройство-реле;
- таймер выключил свет, но мое устройство-реле ещё продолжает работать установленные мною 30 минут т.е. происходит задержка отключения вентиляторов.
За этот период вентиляторы успевают охладить радиатор светодиодного светильника и выгнать основную температуру и влагу из-под крышки (светильник установлен в крышке),
это снижает вероятность появления и количество конденсата который может образоваться под крышкой и вывести из строя мой светодиодный светильник .
Применение этого устройства дало возможность обойтись без дополнительного таймера-розетки который нужно было задействовать отдельно для вентиляторов.
Схема была найдена на просторах раннего интернета, была собрана и показав хорошие результаты, была взята "на вооружение" - хотя использовалась она всегда вне аквариумистики.
Задачи по управлению другими (не аквариумными) устройствами были, есть, и будут:
- это ступенчатый запуск тяжелонагруженных асинхронных двигателей большой мощности;
- резервирование отключения двигателя насоса производящего накачку воды в емкости.
Схема выполнена в аналоговом варианте на таймере NE555, имеет потенциометр для регулировки времени выдержки в установленном диапазоне.
Потенциометр может быть установлен на плате (подстроечный - если регулировка выдержки проводится редко)
или выведен на верхнюю панель с нанесенной шкалой выдержек (если перестройка времени срабатывания производится часто).
Включение схемы производится кнопкой (уже писал ранее).
Как уже указывалось, схема древняя (как и таймер на котором она собрана) и поэтому простая - аналоговая - без модных цифровых веяний (ну там - экранчик с цветочками, энкодер, МК, программа, прошивка и т.д.).
Считаю, что использование микроконтроллеров (МК) для такой простой задачи, есть транжирство ресурсов - как финансовых, так и технических.
Схемы на микроконтроллерах должны выполнять или множество функций или сложное множество взаимосвязанных процессов - это их стезя,
а одна функция ..... даже для самого "тупого микропроцессора" - это "марнотратство".
По МК - это конечно моё  которое может не совпадать с мнением других.
Дальше будет .....
Востаннє редагував yarishNEW: 18.11.2016 о 18:09..
|
|
|
|
Ці 3 користувач(ів) сказали Дякую yarishNEW за це повідомлення:
|
|
18.11.2016, 13:13
|
#3
|
|
Живу я тут
Реєстрація: 23.07.2009
Звідки Ви: Днипро
Дописи: 2.681
сказав Дякую: 1.223
сказали Дякую 2.789 раз(и) в 1.221 повідомленні
|
Re: Таймер-реле задержки времени ВЫКЛ-ВКЛ. Предистория и ворклог, или как УБИТЬ трех ===www.aquaforum.ua===
Цитата:
Допис від yarishNEW
кормлю рыбасов живым кормом, а фильтр разгоняет этот корм по всей акве, поэтому приходится на время кормления выключать фильтр.
Всё хорошо, да вот только включить фильтр обратно часто забываю.
|
Вот чувствую, что и я скоро забуду - послежу за ворклогом  очень нужная штука будет  очень уж мне не нравится дергать вилку туда-сюда 
|
|
|
|
cказали "Дякую" Шалєний Летун за цей допис:
|
|
18.11.2016, 18:25
|
#4
|
|
Живу я тут
Реєстрація: 13.10.2010
Звідки Ви: г.Кременчуг Полтавской обл.
Дописи: 545
сказав Дякую: 547
сказали Дякую 417 раз(и) в 242 повідомленні
|
Re: Таймер-реле задержки времени ВЫКЛ-ВКЛ. Предистория и ворклог, или как УБИТЬ трех ===www.aquaforum.ua===
Определен донорский корпус в котором будет собрана вся необходимая автоматика аквариумной системы.
Конечно читатель может сказать: - зачем платку размером в спичечный коробок прятать в таком большом корпусе?
- ведь вполне можно взять корпус поменьше и покрасивши - например такой  или на худой конец
взять корпус от неработающей механической таймер-розетки которые во множестве валяются по всему дому
Отвечу так: - конечно можно, но .... мне в этот корпус нужно вставить ещё несколько блоков :
1 - таймер-реле задержки вкл-выкл фильтра при кормлении рыб + БП к нему
2 - цифровой китайпромовский терморегулятор (+БП к нему) 
3 - регулятор скорости вращения вентиляторов (+БП к нему)
4 - светодиодные драйвера с регулировкой яркости свечения
Всё это комфортно разместится по всей поверхности дна корпуса т.к. места много и всё будет удобно расключить.
Дальше будет ....
Востаннє редагував yarishNEW: 18.11.2016 о 18:40..
|
|
|
19.11.2016, 18:08
|
#5
|
|
Живу я тут
Реєстрація: 13.10.2010
Звідки Ви: г.Кременчуг Полтавской обл.
Дописи: 545
сказав Дякую: 547
сказали Дякую 417 раз(и) в 242 повідомленні
|
Re: Таймер-реле задержки времени ВЫКЛ-ВКЛ. Предистория и ворклог, или как УБИТЬ трех ===www.aquaforum.ua===
Случайно нашел ещё одно направление  использования в быту реле задержки выключения - отключение от сети забытого электронагревателя :
- в данном случае - у меня и вчера и сегодня паяльник полдня простоял во включенном состоянии без работы - подпаял что нужно, отвлекся и забыл его выключить.
Представьте, что было бы? если забыть выключить утюг на столе или кипятильник в ведре 
|
|
|
20.11.2016, 01:21
|
#6
|
|
Живу я тут
Реєстрація: 31.12.2014
Звідки Ви: Львов
Дописи: 1.421
сказав Дякую: 278
сказали Дякую 830 раз(и) в 533 повідомленні
|
Re: Таймер-реле задержки времени ВЫКЛ-ВКЛ. Предистория и ворклог, или как УБИТЬ трех ===www.aquaforum.ua===
Цитата:
Допис від yarishNEW
Представьте, что было бы? если забыть выключить утюг на столе или кипятильник в ведре
|
От таких людей нужно утюги и кипятильники прятать ))) а не реле ставить )
|
|
|
|
cказали "Дякую" Сергій М за цей допис:
|
|
20.11.2016, 18:21
|
#7
|
|
Живу я тут
Реєстрація: 13.10.2010
Звідки Ви: г.Кременчуг Полтавской обл.
Дописи: 545
сказав Дякую: 547
сказали Дякую 417 раз(и) в 242 повідомленні
|
Re: Таймер-реле задержки времени ВЫКЛ-ВКЛ. Предистория и ворклог, или как УБИТЬ трех ===www.aquaforum.ua===
Согласен, но случаи бывают разные, а реле реально может помочь решить проблему.
|
|
|
20.11.2016, 20:44
|
#8
|
|
Живу я тут
Реєстрація: 11.12.2011
Звідки Ви: Москва
Дописи: 112
сказав Дякую: 14
сказали Дякую 15 раз(и) в 13 повідомленні
|
Re: Таймер-реле задержки времени ВЫКЛ-ВКЛ. Предистория и ворклог, или как УБИТЬ трех ===www.aquaforum.ua===
Цитата:
Допис від yarishNEW
Согласен, но случаи бывают разные, а реле реально может помочь решить проблему.
|
Если забываешь выключить утюг, то что мешает забыть включить его через реле? 
|
|
|
20.11.2016, 21:34
|
#9
|
|
Живу я тут
Реєстрація: 13.10.2010
Звідки Ви: г.Кременчуг Полтавской обл.
Дописи: 545
сказав Дякую: 547
сказали Дякую 417 раз(и) в 242 повідомленні
|
Re: Таймер-реле задержки времени ВЫКЛ-ВКЛ. Предистория и ворклог, или как УБИТЬ трех ===www.aquaforum.ua===
Не включил реле, не включился утюг - глажки не будет.
Система подобная с таймером отключения стояла на ранних СССР-рукосушилках - давили кнопочку и сушили руки - по прошествии нескольких минут рукосушилка сама выключалась.
|
|
|
22.11.2016, 13:39
|
#10
|
|
Живу я тут
Реєстрація: 13.10.2010
Звідки Ви: г.Кременчуг Полтавской обл.
Дописи: 545
сказав Дякую: 547
сказали Дякую 417 раз(и) в 242 повідомленні
|
Re: Таймер-реле задержки времени ВЫКЛ-ВКЛ. Предистория и ворклог, или как УБИТЬ трех ===www.aquaforum.ua===
Решил посчитать экономическую составляющую по самостоятельному изготовлению реле и сборе его в корпус как на фото

Цены на комплектацию при расчете взяты розничные т.к. единичные изготовления не предполагает больших единоразовых закупок которые могут дать скидку по цене из-за кол-ва.
После расчета был неприятно удивлен  т.к. себестоимость самого реле задержки оказалось равной стоимости китайпромовской сборки (и это без работы по сборке)
- всё-таки думал, что обойдусь более "малой кровью".
Единственное успокоение, это возможность при необходимости сразу изготовить один-два экземпляра и не ждать целый месяц посылку из Китая,
а потом ещё адаптировать полученное под свои нужды неся дополнительные затраты.
Поэтому если вам нужна сама релюха с такими функциями, но без коробочки, без обвеса, без БП, если у вас еНстЬ желание заняться техническим творчеством -
- тогда 80-100 грн. в китайпроме и собираем обвес сами - ссылку в теме на китайпром дал ранее.
Для самостоятельной сборки Вам понадобится вот такой перечень:
- реле выдержки - возьмем по максимуму = 100грн (купим или в Китае, или собираем из комплектующих в Украине и берем аж 10грн. за работу);
- коробка с розеткой такие как на фото в теме = 75 грн - нашел в рознице только по такой цене;
- БП 12вольт = 25 грн;
- вилка 220Вольт с проводом 1 метр = 20 грн.
- ну т.к. свой труд он бесплатен, тогда ничего за работу по сборке в одно целое брать ненужно
Отсюда себестоимость = 220 грн. - "вот такие пироги" 
Востаннє редагував yarishNEW: 22.11.2016 о 15:44..
|
|
|
22.11.2016, 15:42
|
#11
|
|
Живу я тут
Реєстрація: 13.10.2010
Звідки Ви: г.Кременчуг Полтавской обл.
Дописи: 545
сказав Дякую: 547
сказали Дякую 417 раз(и) в 242 повідомленні
|
Re: Таймер-реле задержки времени ВЫКЛ-ВКЛ. Предистория и ворклог, или как УБИТЬ трех ===www.aquaforum.ua===
По техническому заданию необходимо максимально использовать разъёмы уже установленные на задней стороне корпуса 
однако в силу соблюдения правила "защита от дурака" будут использованы только 3 существующих аудио-разъёма к которым уже есть готовые провода для подсоединения к крышке.
Общее понимание, что и как будет присоединяться к разъёмам, дает комикс приведенный ниже. 
|
|
|
28.11.2016, 19:14
|
#12
|
|
Живу я тут
Реєстрація: 13.10.2010
Звідки Ви: г.Кременчуг Полтавской обл.
Дописи: 545
сказав Дякую: 547
сказали Дякую 417 раз(и) в 242 повідомленні
|
Re: Таймер-реле задержки времени ВЫКЛ-ВКЛ. Предистория и ворклог, или как УБИТЬ трех ===www.aquaforum.ua===
Сегодня небольшая работа (мелкая, но времязатратная) по приспособе китайпромовского терморегулятора на переднюю панель корпуса.
Плата терморегулятора перед установкой в корпусную панель была немного доработана под конкретную задачу:
- были отпаяны детали которые мешали нормально расположить плату на предполагаемое место в корпусе. Клемная колодка питания отпаяна и заменена проводами которые будут скоммутированы внутри корпуса.
Разъём для подключения термодатчика тоже отпаян, планируется наращивание провода с термодатчиком до 1 метра+около 20 см провода будет внутри корпуса.
Такое удлиннение провода с термодатчиком потребует калибровки показаний термометра т.к. появляется дополнительное сопротивление которое необходимо будет компенсировать.
Китайпром в прошивке МК терморегулятора предусмотрели возможность такой манипуляции - при переходе в настроечный режим можно подкорректировать показания термометра +-7 градусов, чего практически всегда достаточно.
Исполнительное реле также перекочеволо на другую сторону платы.
После этих манипуляций стало возможно примерить платку на переднюю панель корпуса где она и будет впоследствии закреплена на постоянно.

Дальше будет ....
|
|
|
01.12.2016, 01:56
|
#13
|
|
Придивляюся
Реєстрація: 01.12.2016
Звідки Ви: Алматы
Дописи: 4
сказав Дякую: 0
сказали Дякую 0 раз(и) в 0 повідомленні
|
Re: Таймер-реле задержки времени ВЫКЛ-ВКЛ. Предистория и ворклог, или как УБИТЬ трех ===www.aquaforum.ua===
Программируемый таймер http://bit.ly/2gM42sB 4,6$
|
|
|
03.12.2016, 21:16
|
#14
|
|
Живу я тут
Реєстрація: 13.10.2010
Звідки Ви: г.Кременчуг Полтавской обл.
Дописи: 545
сказав Дякую: 547
сказали Дякую 417 раз(и) в 242 повідомленні
|
Re: Таймер-реле задержки времени ВЫКЛ-ВКЛ. Предистория и ворклог, или как УБИТЬ трех ===www.aquaforum.ua===
Совсем другой функционал у вашего таймера.
Повторюсь фразой которая написана в заголовке второго сообщения.
Цитата:
Допис від yarishNEW
Общая постановка задачи - отключить (включить) электрическое устройство по прошествии заданного времени после ручной подачи необходимой команды (кнопка "старт").
Если есть необходимость более раннего отключения устройства - тогда давим кнопку "стоп".
|
Ещё добавлю к постановке задачи: - реле включить на выдержку в любое время, с использованием одной кнопки т.е. без заморочек с программированием.
|
|
|
 |
|
Тут присутні: 1 (учасників - 0 , гостей - 1)
|
|
|
Ваші права у розділі
|
Ви не можете створювати теми
Ви не можете писати дописи
Ви не можете долучати файли
Ви не можете редагувати дописи
HTML код Вимк.
|
|
|
Часовий пояс GMT +3. Поточний час: 21:29.
|