 |
|
21.05.2011, 19:36
|
|
|
Мини акваконтроллер
Бан за нарушения
Реєстрація: 06.11.2007
Звідки Ви: Донецк, зона АТО
Дописи: 19.780
сказав Дякую: 5.789
сказали Дякую 17.707 раз(и) в 6.926 повідомленні

21.05.2011, 19:36
Рейтинг:
(3 голосов - 4,67 средняя оценка)
Начало данной темы положено здесь
Аквариумный контроллер предназначен для точного измерения и поддержания заданной температуры аквариумной воды, а также для ступенчатого включения и выключения света, либо других нагрузок до 300 Вт.
Аквариумный контроллер оснащён микропроцессором PIC16F628A.
Экран:
- жидкокристаллический (2х8);
- подсветка экрана.
Две кнопки для настройки меню.
Часы реального времени DS1307.
Батарейка для непрерывного хода часов.
Энергонезависимая память данных.
Три выхода на 220 В (BT136-800E.127).
V 1.04:
Один выход на термостат.
Два выхода на таймер.
Четыре независимо настраиваемых таймера. По два таймера на каждый выход.
V 1.06:
Три выхода на таймер.
Шесть независимо настраиваемых таймеров. По два таймера на каждый выход.
Таймеры. Настройка включение и выключение в заданное время. Дискретность 15 мин.
Цифровой датчик температуры DS18B20:
- длина провода 1.30 м;
- гистерезис ± 0.2ºC (задержка между включением и выключением);
- цена деления 0.1ºC;
- погрешность ± 0.5ºC.
...................
Мне показалось, что контроллер, выставленный на продажу, вполне можно миниатюризировать и в дальнейшем использовать как самостоятельный модуль для встраивания в крышки и т.п.
Как ни крути, но при себестоимости такой игрушки до 200 грн это гораздо выгоднее, чем покупать три таймера по 200 грн 
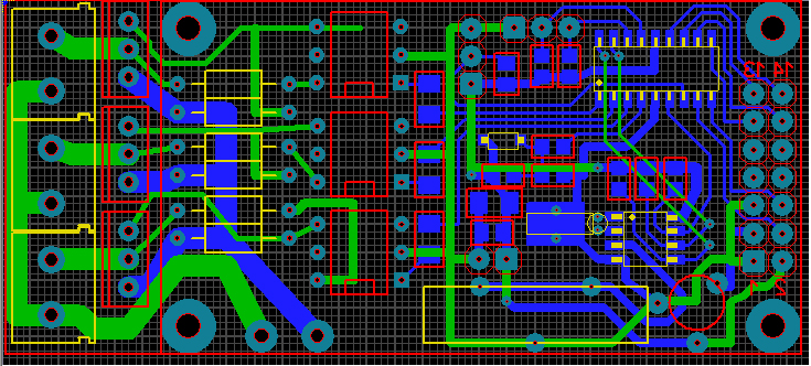
Посидев немного над самой схемой, заменив все заменяемые элементы на SMD получил такую конструкцию (см. вложения).
Габариты платы вместе с силовой частью чуть больше габаритов дисплея (32х72 мм).
С удовольствием выслушаю все замечания, если их реально можно учесть. Также прошу по возможности проверить разводку платы.
.............................
Дальнейшие телодвижения (заказ плат и т.д.) возможны только в том случае, если автор оригинала поделиться прошивкой (или исходниками, что конечно лучше, т.к. на форуме есть специалисты по программированию PIC-контроллеров).
............................
ВНИМАНИЕ !!! Плата не тестировалась !!!
............................
Заказ на платы:
pdv1965 - 5
Daimos - 3
alexv3 - 3
alibom - 3
orthos - 2
Sokol_And - 5
41292 - 2
velotronik - 5
camsvar - 5
valentin - 5
alexdave - 3
Виталий - 2
kvn79 - 5
mact - 2
____________
Итого: 50
Мініатюри долучень
Долучені файли
__________________
[I][B][COLOR=blue]С уважением, Сергей Таранченко[/COLOR][/B][/I]
Востаннє редагував Starcomputer: 02.07.2011 о 09:32..
|
|
Переглядів: 313983
|
|
Ці 34 користувач(ів) сказали Дякую Starcomputer за це повідомлення:
|
41292 (21.05.2011), adel-dream (10.11.2011), alexv3 (31.05.2011), alibom (21.05.2011), Badyoruy (08.09.2011), BAYKAL (07.06.2011), Bonsh (22.05.2011), chack (28.05.2011), cj_zzz (06.04.2012), Daimos (06.07.2011), DIDJULES (16.04.2013), Dima_Migay (20.07.2012), doctor (30.05.2011), evrorub (30.05.2011), fail99 (22.07.2011), Kola1970 (27.02.2013), N_A_N (01.06.2011), pdv1965 (30.05.2011), pr_pavel (20.03.2014), Rybka (18.07.2012), safin395 (20.10.2013), sergeynim (30.05.2011), Smile8 (30.05.2011), Sokol_And (27.05.2011), sv46 (11.05.2013), valentin (22.05.2011), velotronik (22.08.2011), VKabanov (27.05.2011), Zen (30.12.2011), _Vadim (09.06.2011), Гавриил (28.11.2011), Игорь-1 (12.11.2014), Панк172 (26.08.2011), Серёга (Сумы) (14.07.2011) |
31.05.2011, 14:53
|
#61
|
|
Живу я тут
Реєстрація: 17.09.2004
Звідки Ви: Киев, Троещина
Дописи: 14.486
сказав Дякую: 4.642
сказали Дякую 8.508 раз(и) в 4.382 повідомленні
|
Re: Мини акваконтроллер ===www.aquaforum.ua===
Цитата:
Допис від Starcomputer
Ну где-то так.
|
Не так. 
Вторую плату такого же размера с силой и питанием (транс,кренки)надо.
Соединение-бутербродом через стойки и разьемы.
__________________
Страна не ублюдков и не воров.
__________________  
|
|
|
31.05.2011, 15:06
|
#62
|
|
Бан за нарушения
Реєстрація: 06.11.2007
Звідки Ви: Донецк, зона АТО
Дописи: 19.780
сказав Дякую: 5.789
сказали Дякую 17.707 раз(и) в 6.926 повідомленні
|
Re: Мини акваконтроллер ===www.aquaforum.ua===
Можно попробовать. Транс надо подобрать.
__________________
[I][B][COLOR=blue]С уважением, Сергей Таранченко[/COLOR][/B][/I]
|
|
|
31.05.2011, 15:08
|
#63
|
|
Живу я тут
Реєстрація: 17.09.2004
Звідки Ви: Киев, Троещина
Дописи: 14.486
сказав Дякую: 4.642
сказали Дякую 8.508 раз(и) в 4.382 повідомленні
|
Re: Мини акваконтроллер ===www.aquaforum.ua===
модифицированные ТПП.
__________________
Страна не ублюдков и не воров.
__________________  
|
|
|
31.05.2011, 15:15
|
#64
|
|
Живу я тут
Реєстрація: 05.08.2010
Звідки Ви: .
Дописи: 132
сказав Дякую: 652
сказали Дякую 98 раз(и) в 31 повідомленні
|
Re: Мини акваконтроллер ===www.aquaforum.ua===
Где-то так.
__________________
С уважением.
__________________ 
|
|
|
31.05.2011, 15:21
|
#65
|
|
Бан за нарушения
Реєстрація: 06.11.2007
Звідки Ви: Донецк, зона АТО
Дописи: 19.780
сказав Дякую: 5.789
сказали Дякую 17.707 раз(и) в 6.926 повідомленні
|
Re: Мини акваконтроллер ===www.aquaforum.ua===
alexv3, что-то корректировали ?
__________________
[I][B][COLOR=blue]С уважением, Сергей Таранченко[/COLOR][/B][/I]
|
|
|
31.05.2011, 15:25
|
#66
|
|
Живу я тут
Реєстрація: 05.08.2010
Звідки Ви: .
Дописи: 132
сказав Дякую: 652
сказали Дякую 98 раз(и) в 31 повідомленні
|
Re: Мини акваконтроллер ===www.aquaforum.ua===
Да, я писал выше ноги симисторов А1 и А2 поменяны местами.
__________________
С уважением.
__________________ 
|
|
|
31.05.2011, 15:25
|
#67
|
|
Бан за нарушения
Реєстрація: 06.11.2007
Звідки Ви: Донецк, зона АТО
Дописи: 19.780
сказав Дякую: 5.789
сказали Дякую 17.707 раз(и) в 6.926 повідомленні
|
Re: Мини акваконтроллер ===www.aquaforum.ua===
Цитата:
Допис від Sem
модифицированные ТПП.
|
Ну кинь ссылочку на инет магазин, где они продаются (киловаттные не интересуют).
__________________
[I][B][COLOR=blue]С уважением, Сергей Таранченко[/COLOR][/B][/I]
|
|
|
31.05.2011, 15:29
|
#68
|
|
Бан за нарушения
Реєстрація: 06.11.2007
Звідки Ви: Донецк, зона АТО
Дописи: 19.780
сказав Дякую: 5.789
сказали Дякую 17.707 раз(и) в 6.926 повідомленні
|
Re: Мини акваконтроллер ===www.aquaforum.ua===
Цитата:
Допис від alexv3
Да, я писал выше ноги симисторов А1 и А2 поменяны местами.
|
У них 1-я и 2-я лапы индиферентны. Можно и так и так.
__________________
[I][B][COLOR=blue]С уважением, Сергей Таранченко[/COLOR][/B][/I]
|
|
|
31.05.2011, 15:35
|
#69
|
|
Живу я тут
Реєстрація: 17.09.2004
Звідки Ви: Киев, Троещина
Дописи: 14.486
сказав Дякую: 4.642
сказали Дякую 8.508 раз(и) в 4.382 повідомленні
|
Re: Мини акваконтроллер ===www.aquaforum.ua===
Цитата:
Допис від Starcomputer
Ну кинь ссылочку на инет магазин, где они продаются (киловаттные не интересуют).
|
http://kosmodrom.com.ua/product.php?...рматор&page=20
__________________
Страна не ублюдков и не воров.
__________________  
|
|
|
31.05.2011, 15:38
|
#70
|
|
Живу я тут
Реєстрація: 05.08.2010
Звідки Ви: .
Дописи: 132
сказав Дякую: 652
сказали Дякую 98 раз(и) в 31 повідомленні
|
Re: Мини акваконтроллер ===www.aquaforum.ua===
Цитата:
Допис від Starcomputer
У них 1-я и 2-я лапы индиферентны. Можно и так и так.
|
Всегда подключал согласно даташиту, в нем варианта обратного подключения нет. Ну если Вы пробовали и работает, тогда пусть остается как есть.
__________________
С уважением.
__________________ 
|
|
|
31.05.2011, 15:44
|
#71
|
|
Живу я тут
Реєстрація: 05.08.2010
Звідки Ви: .
Дописи: 132
сказав Дякую: 652
сказали Дякую 98 раз(и) в 31 повідомленні
|
Re: Мини акваконтроллер ===www.aquaforum.ua===
Цитата:
Допис від Starcomputer
киловаттные не интересуют
|
В счетчиках электроэнергии (цифровые на АВР-ах) применяются 220/12-15В(0,5А). Я думаю достаточно?
__________________
С уважением.
__________________ 
|
|
|
31.05.2011, 15:44
|
#72
|
|
Живу я тут
Реєстрація: 17.09.2004
Звідки Ви: Киев, Троещина
Дописи: 14.486
сказав Дякую: 4.642
сказали Дякую 8.508 раз(и) в 4.382 повідомленні
|
Re: Мини акваконтроллер ===www.aquaforum.ua===
__________________
Страна не ублюдков и не воров.
__________________  
|
|
|
31.05.2011, 16:01
|
#73
|
|
Живу я тут
Реєстрація: 05.08.2010
Звідки Ви: .
Дописи: 132
сказав Дякую: 652
сказали Дякую 98 раз(и) в 31 повідомленні
|
Re: Мини акваконтроллер ===www.aquaforum.ua===
__________________
С уважением.
__________________ 
|
|
|
31.05.2011, 16:03
|
#74
|
|
Бан за нарушения
Реєстрація: 06.11.2007
Звідки Ви: Донецк, зона АТО
Дописи: 19.780
сказав Дякую: 5.789
сказали Дякую 17.707 раз(и) в 6.926 повідомленні
|
Re: Мини акваконтроллер ===www.aquaforum.ua===
Sem, Серега ты их размеры видел ? Один транс будет больше всего контроллера.
Да и вес у них .....
Причем у них всех один и тот-же магнитопровод.
У меня такие есть, на подобном блок питания контроллера на Mini2440 сделан.
Для миниконтроллера наверно хватит и блока питания от зарядки мобилки, + КРЕН.
__________________
[I][B][COLOR=blue]С уважением, Сергей Таранченко[/COLOR][/B][/I]
|
|
|
31.05.2011, 16:07
|
#75
|
|
Живу я тут
Реєстрація: 17.09.2004
Звідки Ви: Киев, Троещина
Дописи: 14.486
сказав Дякую: 4.642
сказали Дякую 8.508 раз(и) в 4.382 повідомленні
|
Re: Мини акваконтроллер ===www.aquaforum.ua===
хм. видел конечно.
Проводов меньше тянуть.
__________________
Страна не ублюдков и не воров.
__________________  
|
|
|
 |
|
|
Тут присутні: 1 (учасників - 0 , гостей - 1)
|
|
|
| Параметри теми |
|
|
| Параметри перегляду |
Лінійний вигляд
|
Ваші права у розділі
|
Ви не можете створювати теми
Ви не можете писати дописи
Ви не можете долучати файли
Ви не можете редагувати дописи
HTML код Вимк.
|
|
|
Часовий пояс GMT +3. Поточний час: 23:31.
|