 |
|
14.03.2009, 01:01
|
|
|
Изготовление акваконтроллера
Бан за нарушения
Реєстрація: 06.11.2007
Звідки Ви: Донецк, зона АТО
Дописи: 19.780
сказав Дякую: 5.789
сказали Дякую 17.707 раз(и) в 6.926 повідомленні

14.03.2009, 01:01
Рейтинг:
(28 голосов - 4,64 средняя оценка)
Данная тема является прямым продолжением темы Разработка акваконтроллера, созданной AlexThunder, за что ему огромное спасибо 
На данный момент разработка в целом закончена и благодарен всем, кто принимал участие в обсуждении и реализации проекта
С помощью Chack'а были заказаны и изготовлены печатные платы
 
И сейчас начнется наверно самый интересный этап - сборка и настройка
Схема, плата, прошивка находятся в архиве во вложении.
ИСХОДНИКОВ ПРОГРАММЫ НЕТ !!! ПРОШИВКУ ИЗМЕНИТЬ НЕЛЬЗЯ !!!
Необходимое программное обеспечение:
Схема - sPlan 6.0 (для версии 3 - 7.0)
Плата - Slayout 5.0 / 6.0
Внимание !!! В процессе сборки и наладки в схему могут быть внесены изменения ! Следите за обновлением архива !!!
...........
New_controller-2V1 - плата с косметическими правками и обозначением элементов.
Контроллер-V.3 - улучшенный вариант (симисторы в одну линию, питание +12V, два диммера, USB на борту, 4 усилителя, отдельный разъем для клавиатуры).
Version 3.1 SMD - версия 3 для СМД элементов.
Плата1V5smd - многоплатная версия от "Пупс" (контроллер + силовая часть + клавиатура + усилители + кулер для силовой части).
Контроллер V3 DIP - все нужное для сборки версии 3.0 DIP.
Firmware.rar - прошивки от Володя_Череп для нормальной работы с USB на ATTiny2313.
Прошивки.rar - архив прошивок:
ATmega_32 - стандартная прошивка
Atmega_32_EE - прошивка EEPROM
ATmega_32_9600 - скорость UART 9600
ATmega_32_PWM_244Hz - использование ШИМ для управления драйверами. Вход PWM LDD подключается непосредственно к выводу 13 или 14 ATmega.
Программирование fuse-битов:
При прошивке микроконтроллеров необходимо запрограммировать (записать 0) следующие fuse-биты:
- для ATmega32 - BOOTSZ0, BOOTSZ1, SPIEN
- для ATtiny2313 - CKSEL0, SUT0, BODLEVEL1, WDTON, SPIEN
- для ATtiny13 - SPIEN, CKDIV8, SUT0, CKSEL0 (данная микросхема используется для схемы регулировки венилятора)
Все остальные fuse-биты должны быть незапрограммированы (равны 1).
Uniprof:
Fuse-бит будет запрограммирован, если убрать галочку в соответствующем поле.
Fuse-бит будет незапрограммирован, если поставить галочку в соответствующем поле.
CodeVisionAVR:
Fuse-бит будет запрограммирован, если поставить галочку в соответствующем поле.
Fuse-бит будет незапрограммирован, если убрать галочку в соответствующем поле.
AVRDUDE:
ATmega: -U lfuse:w:0xff:m -U hfuse:w:0xd9:m
ATtiny2313: -U lfuse:w:0xee:m -U hfuse:w:0xcb:m -U efuse:w:0xff:m
ATtiny13: -U lfuse:w:0x6a:m -U hfuse:w:0xff:m
Мініатюри долучень
Долучені файли
 |
Контроллер.rar (423,9 КБ, 20098 переглядів) |
 |
AquaControl.rar (3,48 МБ, 19655 переглядів) |
 |
New_controller-2V1.rar (59,8 КБ, 16327 переглядів) |
 |
PL2303-USB.rar (2,03 МБ, 14134 переглядів) |
 |
Новый контроллер-3.rar (43,5 КБ, 15163 переглядів) |
 |
Плата для WH2004A.rar (278,0 КБ, 14445 переглядів) |
 |
USB.rar (219,9 КБ, 14012 переглядів) |
 |
Контроллер-V.3.zip (86,5 КБ, 15923 переглядів) |
 |
Version 3.1 SMD.zip (158,5 КБ, 15871 переглядів) |
 |
Полезная информация.pdf (306,9 КБ, 22001 переглядів) |
 |
Плата1v5smd.rar (165,9 КБ, 14017 переглядів) |
 |
Контроллер V3 DIP.zip (151,0 КБ, 16364 переглядів) |
 |
Firmware.rar (21,6 КБ, 13264 переглядів) |
 |
Aqua Control 2007 HELP.rar (172,4 КБ, 13500 переглядів) |
 |
THelper.rar (57,3 КБ, 12936 переглядів) |
 |
Прошивки.rar (68,0 КБ, 12015 переглядів) |
__________________
[I][B][COLOR=blue]С уважением, Сергей Таранченко[/COLOR][/B][/I]
Востаннє редагував Starcomputer: 19.04.2016 о 12:18..
Причина: Добавлен архив прошивок
|
|
Переглядів: 2358581
|
|
Ці 134 користувач(ів) сказали Дякую Starcomputer за це повідомлення:
|
+Максимус+ (31.08.2012), agorin (18.04.2009), aides (14.08.2013), AkaPain (07.02.2014), Aleksta (15.01.2012), ALEX77 (14.08.2009), AlexThunder (17.02.2010), alexv3 (10.04.2011), Alex_Ts (14.03.2009), Allcoholl (13.12.2009), ANTONENKO (02.04.2012), Antoxa106 (28.04.2013), AquaGomel (14.10.2010), arconas (05.02.2012), arik17 (12.10.2014), Ashatshem (09.02.2011), atom (17.05.2009), Baks (14.03.2009), BearIgor (23.03.2012), BELOUS (06.12.2011), biolog (21.11.2009), BlackAlex (14.03.2009), bmw (29.05.2009), bodom (25.05.2011), bonus78 (15.11.2009), Bosyak (19.01.2011), BpyH (29.01.2010), chack (14.03.2009), Cristal (15.06.2012), DEaD_MOPO3 (28.09.2011), Dimitr (12.02.2010), Dimker (15.06.2012), DiSan (25.12.2013), dolfik (05.01.2011), drv (31.08.2016), dubishe (21.12.2012), Dyshakz (14.02.2017), ersergey (14.04.2012), fylhttd (17.03.2009), gagari1 (13.02.2012), germanovitsh (01.11.2012), GrishaBGA (23.03.2009), Gutsik (17.07.2013), harn (04.07.2011), Heet (05.12.2009), iceSS (19.03.2009), igoritto (24.10.2010), IgorVin (10.02.2010), imac2008 (27.11.2010), iTango (08.08.2011), ivanaxion (31.08.2012), Kent (21.10.2010), kirilo777 (09.03.2012), klimnet (20.08.2012), klinok (05.09.2010), kluyt (17.08.2009), kollega-lg (21.04.2016), Koralove (24.10.2013), KostyaD (04.06.2009), kramar (14.03.2009), kusfu (28.09.2011), kvn79 (14.03.2009), Lexzx (24.03.2010), liss15 (14.10.2009), litlechina (05.05.2022), live steel (26.06.2012), lumen_xp (27.03.2012), LVit (27.11.2009), mact (14.05.2014), Makclaj (27.02.2011), masterross (11.12.2011), Mehannik (12.03.2015), MIhail (17.07.2011), myrko (15.04.2012), nbinc (12.05.2014), Nickname (25.06.2009), Nikolos667 (14.08.2011), Olzhich (18.03.2009), Oppozith (17.12.2012), Pastuh1234 (29.07.2012), pimass (15.03.2012), pulpit (21.11.2009), regiuscz (11.03.2011), rusianGrt (15.02.2010), rustr (20.09.2011), Ryzhii (10.04.2013), S V (10.01.2010), sae74 (15.02.2010), sergey_ln (28.02.2012), serjik2000 (03.07.2009), Sesh (31.05.2009), seva (19.01.2011), Shurhent (02.07.2011), Smile8 (28.09.2010), sobolev (21.09.2011), solvi (14.03.2009), sonokam (08.12.2011), sv46 (12.07.2011), Swen (15.06.2009), TakedaMaru (20.05.2013), telepuzic (22.02.2012), Tihon (04.01.2013), timofey (11.11.2009), Tiratore.d (08.11.2019), tolik_erema (04.03.2011), Ty3uK (22.03.2009), Umnik (13.01.2012), Uselink (10.02.2010), vad1972 (05.05.2010), Viktorrr (22.12.2012), vill (29.09.2010), Vitaha (26.11.2009), VitalyD (03.10.2010), VKabanov (29.04.2009), VladHNet (07.08.2009), VladVP (15.01.2012), _Vadim (11.02.2010), Амфибия (15.05.2009), Вася (14.07.2009), Володя Череп (14.03.2009), дух святой истины (16.03.2009), Ёжик в Тумане (28.02.2011), Зелёный (19.01.2012), Кениец (30.11.2009), Мираж (25.02.2012), Михаил. (14.07.2011), Молекула (04.04.2009), МСВ (19.02.2012), Пупс (20.07.2011), Рудницкий Олександр (18.01.2012), Снегозавр (20.02.2013), Шаманчик (27.10.2009), ЭКСПЕРИМЕНТАТОР (04.04.2009), Юрий Н. (17.08.2010) |
01.12.2011, 13:49
|
#2941
|
|
Живу я тут
Реєстрація: 18.11.2011
Звідки Ви: Россия
Дописи: 182
сказав Дякую: 11
сказали Дякую 12 раз(и) в 11 повідомленні
|
Re: Изготовление акваконтроллера ===www.aquaforum.ua===
А этом сайте есть ещё варианты контроллера, уже рабочего (на стадии тестирования), подскажите ссылки, а то может что по современнее есть… ( http://www.aquaforum.ua/showthread.php?t=40163&page=29) это я понял только «чертеж» - украинский не знаю просто. А так нравиться наличие нескольких шим…
|
|
|
01.12.2011, 14:11
|
#2942
|
|
Бан за нарушения
Реєстрація: 06.11.2007
Звідки Ви: Донецк, зона АТО
Дописи: 19.780
сказав Дякую: 5.789
сказали Дякую 17.707 раз(и) в 6.926 повідомленні
|
Re: Изготовление акваконтроллера ===www.aquaforum.ua===
Цитата:
Допис від GreyJester
А этом сайте есть ещё варианты контроллера, уже рабочего (на стадии тестирования),
|
http://www.aquaforum.ua/showthread.php?t=68408
__________________
[I][B][COLOR=blue]С уважением, Сергей Таранченко[/COLOR][/B][/I]
|
|
|
01.12.2011, 14:22
|
#2943
|
|
Бан за нарушения
Реєстрація: 06.11.2007
Звідки Ви: Донецк, зона АТО
Дописи: 19.780
сказав Дякую: 5.789
сказали Дякую 17.707 раз(и) в 6.926 повідомленні
|
Re: Изготовление акваконтроллера ===www.aquaforum.ua===
Цитата:
Допис від GreyJester
-А подскажите марку процессора в дисплеи, который подойдет в эту конструкцию...
|
Любой дисплей 4х20 символов совместимый с WH2004A.
Цитата:
Куда подключается разъём Х1 и Х2 димерра?
|
В разрыв 4-го канала. Там на плате все уже разведено.
Цитата:
Что за элемент KL1 (DG-2 x 7.5), гнездо, для чего?
|
Клеммник. Провода подключать.
Цитата:
Какое точно напряжение должно быть у АКБ? 3,6В !?
|
Да.
Цитата:
Если к димерру подключу ленту LED мощностью 29 Ватт, достаточно будет одного из транзисторов КТ829, КТ8115, КТ972 или придётся как то схему переделать?
|
Посмотрите по даташитам допустимый ток транзисторов.
Цитата:
|
Как подключать светодиоды, показывающие работу канала?
|
Через разъем. Только они и на фиг не нужны. На дисплее есть индикация.
Цитата:
|
Эта верная схема подключения реле(прикрепил), аналоги оптопар подскажите пожалуйста?
|
Нет. В управляющей цепи нет резистора 470 Ом. Аналоги какой конкретно оптопары ? В Гугле наберите "аналог ....".
Цитата:
|
Что ещё можно подключить к нему ?
|
А что нужно подключать ? Контроллеру в общем то все равно, что Вы там ему на нагрузку вешаете, только если мощность свыше 150 ватт надо симисторы на радиаторы ставить.
__________________
[I][B][COLOR=blue]С уважением, Сергей Таранченко[/COLOR][/B][/I]
|
|
|
01.12.2011, 14:32
|
#2944
|
|
Живу я тут
Реєстрація: 12.02.2008
Звідки Ви: Оболонь, Петровка
Дописи: 8.891
сказав Дякую: 2.489
сказали Дякую 2.878 раз(и) в 2.065 повідомленні
|
Цитата:
Допис від GreyJester
-Если к димерру подключу ленту LED мощностью 29 Ватт, достаточно будет одного из транзисторов КТ829, КТ8115, КТ972 или придётся как то схему переделать?
|
Там плата не расчитана на такой ток! Мы диммер делами под управление ЭПРА. А для млщной ленты сделайте отдельную плату с транзистором на радиаторе. Инече погорит все.
Цитата:
Допис від GreyJester
-Датчик уровня, как и куда подключать?
|
примитивный он, этот датчик. показыает срабатывание чего-либо, точнее отключает канал по замыканию этого датчика. Систему автодолива на нем не сделаешь.
__________________
Свет. ЭПРА, аквариумые лампы т5;т8; МГ-150; LED-комплекты и светильники системы СО2 под ключ. тел: 095 0105853; 098 6143112
Лучшие статьи месяца на Аквафоруме
|
|
|
01.12.2011, 14:37
|
#2945
|
|
Бан за нарушения
Реєстрація: 06.11.2007
Звідки Ви: Донецк, зона АТО
Дописи: 19.780
сказав Дякую: 5.789
сказали Дякую 17.707 раз(и) в 6.926 повідомленні
|
Re: Изготовление акваконтроллера ===www.aquaforum.ua===
Цитата:
Допис від chack
Систему автодолива на нем не сделаешь.
|
Без дополнительной логики не сделаешь. Да и незачем.
__________________
[I][B][COLOR=blue]С уважением, Сергей Таранченко[/COLOR][/B][/I]
|
|
|
01.12.2011, 14:45
|
#2946
|
|
Живу я тут
Реєстрація: 12.02.2008
Звідки Ви: Оболонь, Петровка
Дописи: 8.891
сказав Дякую: 2.489
сказали Дякую 2.878 раз(и) в 2.065 повідомленні
|
Re: Изготовление акваконтроллера ===www.aquaforum.ua===
Цитата:
Допис від Starcomputer
Без дополнительной логики
|
да.
Но мне иногда пишут, спрашивают про автодолив. Решил тут уточнить.
__________________
Свет. ЭПРА, аквариумые лампы т5;т8; МГ-150; LED-комплекты и светильники системы СО2 под ключ. тел: 095 0105853; 098 6143112
Лучшие статьи месяца на Аквафоруме
|
|
|
01.12.2011, 15:04
|
#2947
|
|
Бан за нарушения
Реєстрація: 06.11.2007
Звідки Ви: Донецк, зона АТО
Дописи: 19.780
сказав Дякую: 5.789
сказали Дякую 17.707 раз(и) в 6.926 повідомленні
|
Re: Изготовление акваконтроллера ===www.aquaforum.ua===
Цитата:
Допис від chack
Но мне иногда пишут, спрашивают про автодо
|
Электронный автодолив
Если не ставить оптопару и симистор, то выход можно кинуть на контроллер.
__________________
[I][B][COLOR=blue]С уважением, Сергей Таранченко[/COLOR][/B][/I]
|
|
|
01.12.2011, 16:33
|
#2948
|
|
Живу я тут
Реєстрація: 18.11.2011
Звідки Ви: Россия
Дописи: 182
сказав Дякую: 11
сказали Дякую 12 раз(и) в 11 повідомленні
|
Re: Изготовление акваконтроллера ===www.aquaforum.ua===
Цитата:
Допис від Starcomputer
|
ооо эт слишком круто наверное для меня! Думаю одно большое НО это цена!
Далеко то датчик подключать, планирую фильтр внешний брать, думаю пригодится...
Получается X1 и X2 так подключать (прикрепил)? А дорисуйте пожалуйста, как переделать чтоб ленту повесить на димер.
Востаннє редагував GreyJester: 01.12.2011 о 21:05..
|
|
|
02.12.2011, 09:38
|
#2949
|
|
Придивляюся
Реєстрація: 23.12.2010
Звідки Ви: Ташкент
Дописи: 28
сказав Дякую: 11
сказали Дякую 45 раз(и) в 13 повідомленні
|
Re: Изготовление акваконтроллера ===www.aquaforum.ua===
Цитата:
Допис від chack
anatoliy75, cкорее всего у них ошибка. Уточняйте. Должно быть -16PU
|
Насчет ошибки-абсолютно верно, только под таким названием они продают микросхему ATMEGA32A-PU, которая подходит для этой схемы. Этот магазин находится в моём городе, поэтому точно знаю что их прайсам верить абсолютно нельзя 
|
|
|
02.12.2011, 10:17
|
#2950
|
|
Бан за нарушения
Реєстрація: 06.11.2007
Звідки Ви: Донецк, зона АТО
Дописи: 19.780
сказав Дякую: 5.789
сказали Дякую 17.707 раз(и) в 6.926 повідомленні
|
Re: Изготовление акваконтроллера ===www.aquaforum.ua===
Цитата:
Допис від GreyJester
Получается X1 и X2 так подключать
|
Так.
Цитата:
Допис від GreyJester
как переделать чтоб ленту повесить на димер
|
Не переделать, а доделать. С диммера сигнал подать на драйвер светодиодов.
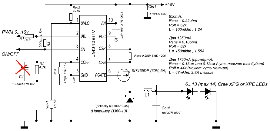
Схема драйвера от Карен во вложении.
__________________
[I][B][COLOR=blue]С уважением, Сергей Таранченко[/COLOR][/B][/I]
|
|
|
02.12.2011, 10:22
|
#2951
|
|
Живу я тут
Реєстрація: 12.02.2008
Звідки Ви: Оболонь, Петровка
Дописи: 8.891
сказав Дякую: 2.489
сказали Дякую 2.878 раз(и) в 2.065 повідомленні
|
Re: Изготовление акваконтроллера ===www.aquaforum.ua===
Цитата:
Допис від Starcomputer
Схема драйвера от Карен во вложении.
|
К стати, довольно сложная в повторении. Это понятно, что кпд высокий и не греется, но не так просто ее спаять. Компоненты, знаете-ли...
Они есть готовые на eBay, незадорогосовсем 
__________________
Свет. ЭПРА, аквариумые лампы т5;т8; МГ-150; LED-комплекты и светильники системы СО2 под ключ. тел: 095 0105853; 098 6143112
Лучшие статьи месяца на Аквафоруме
|
|
|
02.12.2011, 10:39
|
#2952
|
|
Бан за нарушения
Реєстрація: 06.11.2007
Звідки Ви: Донецк, зона АТО
Дописи: 19.780
сказав Дякую: 5.789
сказали Дякую 17.707 раз(и) в 6.926 повідомленні
|
Re: Изготовление акваконтроллера ===www.aquaforum.ua===
Цитата:
Допис від chack
Компоненты, знаете-ли...
|
Та да "супер смд", только под микроскопом паять.
Цитата:
Допис від chack
Они есть готовые на eBay, незадорогосовсем
|
Кинь ссылочку.
__________________
[I][B][COLOR=blue]С уважением, Сергей Таранченко[/COLOR][/B][/I]
|
|
|
02.12.2011, 10:40
|
#2953
|
|
Придивляюся
Реєстрація: 23.12.2010
Звідки Ви: Ташкент
Дописи: 28
сказав Дякую: 11
сказали Дякую 45 раз(и) в 13 повідомленні
|
Re: Изготовление акваконтроллера ===www.aquaforum.ua===
Светодиодные ленты, которые продаются в Ташкенте, почти на 95% рассчитаны на 12 вольт, поэтому драйвер светодиодов вообщем то не нужен.
|
|
|
02.12.2011, 10:43
|
#2954
|
|
Бан за нарушения
Реєстрація: 06.11.2007
Звідки Ви: Донецк, зона АТО
Дописи: 19.780
сказав Дякую: 5.789
сказали Дякую 17.707 раз(и) в 6.926 повідомленні
|
Re: Изготовление акваконтроллера ===www.aquaforum.ua===
Цитата:
Допис від Ashatshem
поэтому драйвер светодиодов вообщем то не нужен.
|
А диммировать как будете ?
Светодиоды управляются током, а не напряжением.
Ищите готовый драйвер на 12 в с диммированием.
__________________
[I][B][COLOR=blue]С уважением, Сергей Таранченко[/COLOR][/B][/I]
|
|
|
02.12.2011, 11:11
|
#2955
|
|
Живу я тут
Реєстрація: 12.02.2008
Звідки Ви: Оболонь, Петровка
Дописи: 8.891
сказав Дякую: 2.489
сказали Дякую 2.878 раз(и) в 2.065 повідомленні
|
Re: Изготовление акваконтроллера ===www.aquaforum.ua===
__________________
Свет. ЭПРА, аквариумые лампы т5;т8; МГ-150; LED-комплекты и светильники системы СО2 под ключ. тел: 095 0105853; 098 6143112
Лучшие статьи месяца на Аквафоруме
|
|
|
 |
|
|
Тут присутні: 1 (учасників - 0 , гостей - 1)
|
|
|
| Параметри теми |
|
|
| Параметри перегляду |
Лінійний вигляд
|
Ваші права у розділі
|
Ви не можете створювати теми
Ви не можете писати дописи
Ви не можете долучати файли
Ви не можете редагувати дописи
HTML код Вимк.
|
|
|
Часовий пояс GMT +3. Поточний час: 18:35.
|