На головну сторінку Аквафорум
На головну сторінку




Назад   Аквафорум - форум акваріумістів та тераріумістів > Акваріум та обладнання > "Самоделкин" > Аквариумная автоматика
Аукцион Реєстрація ЧаПи Учасники Календар Нинішні дописи

Примітки

Відповідь
 
Параметри теми Параметри перегляду
Старий 14.03.2009, 01:01  
Изготовление акваконтроллера
 
Аватар для Starcomputer
Бан за нарушения

Реєстрація: 06.11.2007
Звідки Ви: Донецк, зона АТО
Дописи: 19.780
 

сказав Дякую: 5.789
сказали Дякую 17.707 раз(и) в 6.926 повідомленні
Starcomputer Starcomputer поза форумом 14.03.2009, 01:01
Рейтинг: (28 голосов - 4,64 средняя оценка)

Данная тема является прямым продолжением темы Разработка акваконтроллера, созданной AlexThunder, за что ему огромное спасибо
На данный момент разработка в целом закончена и благодарен всем, кто принимал участие в обсуждении и реализации проекта


С помощью Chack'а были заказаны и изготовлены печатные платы



И сейчас начнется наверно самый интересный этап - сборка и настройка

Схема, плата, прошивка находятся в архиве во вложении.
ИСХОДНИКОВ ПРОГРАММЫ НЕТ !!! ПРОШИВКУ ИЗМЕНИТЬ НЕЛЬЗЯ !!!
Необходимое программное обеспечение:
Схема - sPlan 6.0 (для версии 3 - 7.0)
Плата - Slayout 5.0 / 6.0

Внимание !!! В процессе сборки и наладки в схему могут быть внесены изменения ! Следите за обновлением архива !!!
...........
New_controller-2V1 - плата с косметическими правками и обозначением элементов.

Контроллер-V.3 - улучшенный вариант (симисторы в одну линию, питание +12V, два диммера, USB на борту, 4 усилителя, отдельный разъем для клавиатуры).

Version 3.1 SMD - версия 3 для СМД элементов.

Плата1V5smd - многоплатная версия от "Пупс" (контроллер + силовая часть + клавиатура + усилители + кулер для силовой части).

Контроллер V3 DIP - все нужное для сборки версии 3.0 DIP.

Firmware.rar - прошивки от Володя_Череп для нормальной работы с USB на ATTiny2313.

Прошивки.rar - архив прошивок:
ATmega_32 - стандартная прошивка
Atmega_32_EE - прошивка EEPROM
ATmega_32_9600 - скорость UART 9600
ATmega_32_PWM_244Hz - использование ШИМ для управления драйверами. Вход PWM LDD подключается непосредственно к выводу 13 или 14 ATmega.

Программирование fuse-битов:

При прошивке микроконтроллеров необходимо запрограммировать (записать 0) следующие fuse-биты:
- для ATmega32 - BOOTSZ0, BOOTSZ1, SPIEN
- для ATtiny2313 - CKSEL0, SUT0, BODLEVEL1, WDTON, SPIEN
- для ATtiny13 - SPIEN, CKDIV8, SUT0, CKSEL0 (данная микросхема используется для схемы регулировки венилятора)
Все остальные fuse-биты должны быть незапрограммированы (равны 1).
Uniprof:
Fuse-бит будет запрограммирован, если убрать галочку в соответствующем поле.
Fuse-бит будет незапрограммирован, если поставить галочку в соответствующем поле.
CodeVisionAVR:
Fuse-бит будет запрограммирован, если поставить галочку в соответствующем поле.
Fuse-бит будет незапрограммирован, если убрать галочку в соответствующем поле.
AVRDUDE:
ATmega: -U lfuse:w:0xff:m -U hfuse:w:0xd9:m
ATtiny2313: -U lfuse:w:0xee:m -U hfuse:w:0xcb:m -U efuse:w:0xff:m
ATtiny13: -U lfuse:w:0x6a:m -U hfuse:w:0xff:m

Мініатюри долучень
Щоб збільшити малюнок, клацніть по ньому
Назва:  Аккумулятор.jpg
Переглядів: 18952
Розмір:  31,1 КБ
ID:	218799  

Долучені файли
Тип файлу: rar Контроллер.rar (423,9 КБ, 20083 переглядів)
Тип файлу: rar AquaControl.rar (3,48 МБ, 19641 переглядів)
Тип файлу: rar New_controller-2V1.rar (59,8 КБ, 16314 переглядів)
Тип файлу: rar PL2303-USB.rar (2,03 МБ, 14121 переглядів)
Тип файлу: rar Новый контроллер-3.rar (43,5 КБ, 15148 переглядів)
Тип файлу: rar Плата для WH2004A.rar (278,0 КБ, 14430 переглядів)
Тип файлу: rar USB.rar (219,9 КБ, 13998 переглядів)
Тип файлу: zip Контроллер-V.3.zip (86,5 КБ, 15908 переглядів)
Тип файлу: zip Version 3.1 SMD.zip (158,5 КБ, 15854 переглядів)
Тип файлу: pdf Полезная информация.pdf (306,9 КБ, 21928 переглядів)
Тип файлу: rar Плата1v5smd.rar (165,9 КБ, 14001 переглядів)
Тип файлу: zip Контроллер V3 DIP.zip (151,0 КБ, 16346 переглядів)
Тип файлу: rar Firmware.rar (21,6 КБ, 13247 переглядів)
Тип файлу: rar Aqua Control 2007 HELP.rar (172,4 КБ, 13484 переглядів)
Тип файлу: rar THelper.rar (57,3 КБ, 12920 переглядів)
Тип файлу: rar Прошивки.rar (68,0 КБ, 12000 переглядів)

__________________
[I][B][COLOR=blue]С уважением, Сергей Таранченко[/COLOR][/B][/I]

Востаннє редагував Starcomputer: 19.04.2016 о 12:18.. Причина: Добавлен архив прошивок
Переглядів: 2349473
Відповісти з цитуванням
Ці 134 користувач(ів) сказали Дякую Starcomputer за це повідомлення:
+Максимус+ (31.08.2012), agorin (18.04.2009), aides (14.08.2013), AkaPain (07.02.2014), Aleksta (15.01.2012), ALEX77 (14.08.2009), AlexThunder (17.02.2010), alexv3 (10.04.2011), Alex_Ts (14.03.2009), Allcoholl (13.12.2009), ANTONENKO (02.04.2012), Antoxa106 (28.04.2013), AquaGomel (14.10.2010), arconas (05.02.2012), arik17 (12.10.2014), Ashatshem (09.02.2011), atom (17.05.2009), Baks (14.03.2009), BearIgor (23.03.2012), BELOUS (06.12.2011), biolog (21.11.2009), BlackAlex (14.03.2009), bmw (29.05.2009), bodom (25.05.2011), bonus78 (15.11.2009), Bosyak (19.01.2011), BpyH (29.01.2010), chack (14.03.2009), Cristal (15.06.2012), DEaD_MOPO3 (28.09.2011), Dimitr (12.02.2010), Dimker (15.06.2012), DiSan (25.12.2013), dolfik (05.01.2011), drv (31.08.2016), dubishe (21.12.2012), Dyshakz (14.02.2017), ersergey (14.04.2012), fylhttd (17.03.2009), gagari1 (13.02.2012), germanovitsh (01.11.2012), GrishaBGA (23.03.2009), Gutsik (17.07.2013), harn (04.07.2011), Heet (05.12.2009), iceSS (19.03.2009), igoritto (24.10.2010), IgorVin (10.02.2010), imac2008 (27.11.2010), iTango (08.08.2011), ivanaxion (31.08.2012), Kent (21.10.2010), kirilo777 (09.03.2012), klimnet (20.08.2012), klinok (05.09.2010), kluyt (17.08.2009), kollega-lg (21.04.2016), Koralove (24.10.2013), KostyaD (04.06.2009), kramar (14.03.2009), kusfu (28.09.2011), kvn79 (14.03.2009), Lexzx (24.03.2010), liss15 (14.10.2009), litlechina (05.05.2022), live steel (26.06.2012), lumen_xp (27.03.2012), LVit (27.11.2009), mact (14.05.2014), Makclaj (27.02.2011), masterross (11.12.2011), Mehannik (12.03.2015), MIhail (17.07.2011), myrko (15.04.2012), nbinc (12.05.2014), Nickname (25.06.2009), Nikolos667 (14.08.2011), Olzhich (18.03.2009), Oppozith (17.12.2012), Pastuh1234 (29.07.2012), pimass (15.03.2012), pulpit (21.11.2009), regiuscz (11.03.2011), rusianGrt (15.02.2010), rustr (20.09.2011), Ryzhii (10.04.2013), S V (10.01.2010), sae74 (15.02.2010), sergey_ln (28.02.2012), serjik2000 (03.07.2009), Sesh (31.05.2009), seva (19.01.2011), Shurhent (02.07.2011), Smile8 (28.09.2010), sobolev (21.09.2011), solvi (14.03.2009), sonokam (08.12.2011), sv46 (12.07.2011), Swen (15.06.2009), TakedaMaru (20.05.2013), telepuzic (22.02.2012), Tihon (04.01.2013), timofey (11.11.2009), Tiratore.d (08.11.2019), tolik_erema (04.03.2011), Ty3uK (22.03.2009), Umnik (13.01.2012), Uselink (10.02.2010), vad1972 (05.05.2010), Viktorrr (22.12.2012), vill (29.09.2010), Vitaha (26.11.2009), VitalyD (03.10.2010), VKabanov (29.04.2009), VladHNet (07.08.2009), VladVP (15.01.2012), _Vadim (11.02.2010), Амфибия (15.05.2009), Вася (14.07.2009), Володя Череп (14.03.2009), дух святой истины (16.03.2009), Ёжик в Тумане (28.02.2011), Зелёный (19.01.2012), Кениец (30.11.2009), Мираж (25.02.2012), Михаил. (14.07.2011), Молекула (04.04.2009), МСВ (19.02.2012), Пупс (20.07.2011), Рудницкий Олександр (18.01.2012), Снегозавр (20.02.2013), Шаманчик (27.10.2009), ЭКСПЕРИМЕНТАТОР (04.04.2009), Юрий Н. (17.08.2010)
Старий 05.12.2012, 21:44   #4666
Живу я тут
  
 
Реєстрація: 18.11.2011
Звідки Ви: Россия
Дописи: 182
сказав Дякую: 11
сказали Дякую 12 раз(и) в 11 повідомленні
Re: Изготовление акваконтроллера ===www.aquaforum.ua===

Цитата:
Допис від nikservice Переглянути допис
Не похоже на "контраст" - скорее не инициализируется дисплей.
Можно подробнее… у меня такая херня была, выскакивает надпись о версии, потом пик-пик и так же сетка ели заметная… МК весит в этот момент на кнопки не реагирует и отзывается на них пиком нажатий через 5-15.
Первый раз не стартанул… потом греша на контрастность я заменил на резистор 10 кОм (да вопрос почему изображение видно когда нога дисплея практически на минусе... смысл от резистора переменного?). Раза с третьего запустился, но я подумал что помогла заливка прошивки, но на утро он опять не запускался, так же сетка, но я уже доглядел что версия прошивки появляется на «заствке»…
Выпаяв дисплей и всё что можно с ног подал +5 через диод и повесив синий зуб, МК запустился и я смог работать с ним. Думал МК брак, дали тестовую прошивку которая ногами дёргает разом… подпаял светик и проверил все ноги!
В общем так и не понял в чём проблема была…все ноги на МК проверял на короткое между соседними… на дисплеи тоже.

GreyJester поза форумом   Відповісти з цитуванням
Старий 05.12.2012, 21:46   #4667
Придивляюся
  
 
Реєстрація: 29.05.2011
Звідки Ви: Россия,г. Владимир
Дописи: 78
сказав Дякую: 0
сказали Дякую 3 раз(и) в 2 повідомленні
Надіслати повідомлення для tiger33 на ICQ
Re: Изготовление акваконтроллера ===www.aquaforum.ua===

Я вообще то не раз писал что не электронщик ни разу. В неизвестной для вас теме вы тоже думаю не будете умничать...
а так просто мне не совсем понятно почему мне предлагают первую версию прибора ,причем б/у по цене последней новой...При этом называя цену бросовой.

Это не претензии, просто хочется понять. Я думаю уважаемый Starcomputer объяснит.

tiger33 поза форумом   Відповісти з цитуванням
Старий 05.12.2012, 23:01   #4668
Живу я тут
  
 
Аватар для Sem
 
Реєстрація: 17.09.2004
Звідки Ви: Киев, Троещина
Дописи: 14.486
сказав Дякую: 4.642
сказали Дякую 8.508 раз(и) в 4.382 повідомленні
Надіслати повідомлення для Sem на ICQ Надіслати повідомлення для Sem на Skype
Re: Изготовление акваконтроллера ===www.aquaforum.ua===

Хорош офффтопить продажи в другом разделе.
__________________
Страна не ублюдков и не воров.


__________________

Sem поза форумом   Відповісти з цитуванням
Старий 05.12.2012, 23:03   #4669
Живу я тут
  
 
Реєстрація: 18.11.2011
Звідки Ви: Россия
Дописи: 182
сказав Дякую: 11
сказали Дякую 12 раз(и) в 11 повідомленні
Re: Изготовление акваконтроллера ===www.aquaforum.ua===

tiger33, да я прочитал Ваши предупреждения в теме. Если честно... когда я хотел тоже купить готовый, то цена показалась мне завышенной, чёт там по себестоимости порядка раза в 2 дороже точно, но это было давно и точно не скажу. Подсчитайте сами, возьмите любой интернет магазин, например ICdarom или chip-nn (в них я заказывал и всё приехало). Конечно Вы не возьмёте в счёт стоимость изготовления платы (хотя тот же человек что и Вам предлагает купить б\у может Вам плату продать, ну или заказать при следующем изготовлении) у меня в ящике письмецо валяется, там очень дёшево как показалось мне, изготавливают платы методом врезировки, но без металлизации и шелкографии. Могу поискать, Вы же из России? Ну и не знаю как у Вас будет с монтажом если Вы говорите что сложно в этом направлении.
И считаю некультурно дискутировать что там предлагают и по чём, дорого или нет, это в личку нужно писать.
Старая плата особо не отличается от новых... Возьмите схему последнюю и сравните с той что Вам предлагают... Но в любом случаи это не законченное устройство, а просто плата и придётся это всё устанавливать куда то! Как вариант я могу когда буду делать плату себе и Вам изготовить и прислать, но когда это будет не знаю, поэтому не могу обещать. Просто то времени нет то желания, я вон свою первую под чти год делал (и то это без силовой части), сейчас переделываю её буду новую делать (на той несколько дорожек отвалилось от перегрева...).

GreyJester поза форумом   Відповісти з цитуванням
Старий 06.12.2012, 02:52   #4670
Живу я тут
  
 
Реєстрація: 28.06.2003
Звідки Ви: Киев
Дописи: 757
сказав Дякую: 831
сказали Дякую 833 раз(и) в 397 повідомленні
Re: Изготовление акваконтроллера ===www.aquaforum.ua===

Цитата:
Допис від GreyJester Переглянути допис
Дайте пожалуйста последнюю версию печатки для PH и ORP, там кажется видел кто то петлю вокруг ног делал.
В первом сообщении темы - архив "Контроллер V3 DIP.rar", файл "Усилители.lay". Есть также архив "Плата1v5smd.rar", файл "Плата1v6smd.lay", закладка "Усилок" - похожая плата, на которой часть выводных конденсаторов заменены конденсаторами SMD.

Микросхемы: две CA3140E (DIP), одна TL062 (SOIC) и одна ICL7660 (DIP).
Цитата:
Допис від GreyJester Переглянути допис
что делают 2-ва джампера на этой схеме
А откуда эта схема с двумя джамперами?

Володя Череп поза форумом   Відповісти з цитуванням
Старий 06.12.2012, 10:07   #4671
Бан за нарушения
  
 
Аватар для Starcomputer
 
Реєстрація: 06.11.2007
Звідки Ви: Донецк, зона АТО
Дописи: 19.780
сказав Дякую: 5.789
сказали Дякую 17.707 раз(и) в 6.926 повідомленні
Re: Изготовление акваконтроллера ===www.aquaforum.ua===

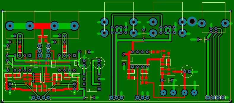
Как по мне, так последняя версия платы усилителей (точнее это интерфейсный модуль ) вот эта:
Мініатюри долучень
Щоб збільшити малюнок, клацніть по ньому
Назва:  Interface_module_plt.JPG
Переглядів: 485
Розмір:  213,4 КБ
ID:	285652   Щоб збільшити малюнок, клацніть по ньому
Назва:  Interface_module_mtg.jpg
Переглядів: 431
Розмір:  50,6 КБ
ID:	285653  
Долучені файли
Тип файлу: zip Плата_усилители_входа.zip (15,7 КБ, 184 переглядів)
__________________
[I][B][COLOR=blue]С уважением, Сергей Таранченко[/COLOR][/B][/I]

Starcomputer поза форумом   Відповісти з цитуванням
Старий 06.12.2012, 10:18   #4672
Модератор Винницкого клуба аквариумистов
  
 
Аватар для pimass
 
Реєстрація: 22.05.2009
Звідки Ви: Варшава-Вишенка
Дописи: 12.801
сказав Дякую: 2.464
сказали Дякую 5.200 раз(и) в 3.381 повідомленні
Re: Изготовление акваконтроллера ===www.aquaforum.ua===

Starcomputer, Сергей, а что есть "интерфейсный модуль"? Чем он принципиально отличается от усилков более старых версий?
__________________
Танцуют звезды и луна © Как там начало?

guns don't kill people, people kill people

[URL="http://www.aquaforum.ua/showthread.php?p=3238854#post3238854"][B][I][SIZE="4"][COLOR="Red"][FONT="Courier New"]Светодиоды Cree XT-E, термокомпаунд, драйвера Mean Well[/FONT][/COLOR][/SIZE][/I][/B][/URL]


__________________

pimass поза форумом   Відповісти з цитуванням
Старий 06.12.2012, 10:25   #4673
Бан за нарушения
  
 
Аватар для Starcomputer
 
Реєстрація: 06.11.2007
Звідки Ви: Донецк, зона АТО
Дописи: 19.780
сказав Дякую: 5.789
сказали Дякую 17.707 раз(и) в 6.926 повідомленні
Re: Изготовление акваконтроллера ===www.aquaforum.ua===

Добавлены разъемы для подключения температурных датчиков (4 шт), разъем для подключения USB, ну и для желающих - автономный термостат по ссылке из топика.
Плюс усилки переключаемые, т.е. могут работать как рН и как редокс в зависимости от установки джампера.
Есть отличия по схеме, но они не принципиальны.
__________________
[I][B][COLOR=blue]С уважением, Сергей Таранченко[/COLOR][/B][/I]

Starcomputer поза форумом   Відповісти з цитуванням
Старий 06.12.2012, 10:29   #4674
Модератор Винницкого клуба аквариумистов
  
 
Аватар для pimass
 
Реєстрація: 22.05.2009
Звідки Ви: Варшава-Вишенка
Дописи: 12.801
сказав Дякую: 2.464
сказали Дякую 5.200 раз(и) в 3.381 повідомленні
Re: Изготовление акваконтроллера ===www.aquaforum.ua===

Starcomputer, Угу, понял, спасибо, смотрю по схеме усилок такой же как мой, просто не разобрался, чего на левой стороне платы живет
__________________
Танцуют звезды и луна © Как там начало?

guns don't kill people, people kill people

[URL="http://www.aquaforum.ua/showthread.php?p=3238854#post3238854"][B][I][SIZE="4"][COLOR="Red"][FONT="Courier New"]Светодиоды Cree XT-E, термокомпаунд, драйвера Mean Well[/FONT][/COLOR][/SIZE][/I][/B][/URL]


__________________

pimass поза форумом   Відповісти з цитуванням
Старий 06.12.2012, 12:37   #4675
Живу я тут
  
 
Аватар для BlackAlex
 
Реєстрація: 19.01.2006
Звідки Ви: Киев
Дописи: 3.951
сказав Дякую: 1.011
сказали Дякую 1.080 раз(и) в 573 повідомленні
Надіслати повідомлення для BlackAlex на ICQ
Re: Изготовление акваконтроллера ===www.aquaforum.ua===

Starcomputer, а платы под интерфейс есть?

BlackAlex поза форумом   Відповісти з цитуванням
Старий 06.12.2012, 13:55   #4676
Бан за нарушения
  
 
Аватар для Starcomputer
 
Реєстрація: 06.11.2007
Звідки Ви: Донецк, зона АТО
Дописи: 19.780
сказав Дякую: 5.789
сказали Дякую 17.707 раз(и) в 6.926 повідомленні
Re: Изготовление акваконтроллера ===www.aquaforum.ua===

Они уже готовые есть, просто еще не проверил
__________________
[I][B][COLOR=blue]С уважением, Сергей Таранченко[/COLOR][/B][/I]

Starcomputer поза форумом   Відповісти з цитуванням
Старий 06.12.2012, 16:11   #4677
Живу я тут
  
 
Аватар для BlackAlex
 
Реєстрація: 19.01.2006
Звідки Ви: Киев
Дописи: 3.951
сказав Дякую: 1.011
сказали Дякую 1.080 раз(и) в 573 повідомленні
Надіслати повідомлення для BlackAlex на ICQ
Re: Изготовление акваконтроллера ===www.aquaforum.ua===

Starcomputer, в личку кинь шо почем, и есть ли чистые

BlackAlex поза форумом   Відповісти з цитуванням
Старий 06.12.2012, 20:40   #4678
Придивляюся
  
 
Реєстрація: 29.05.2011
Звідки Ви: Россия,г. Владимир
Дописи: 78
сказав Дякую: 0
сказали Дякую 3 раз(и) в 2 повідомленні
Надіслати повідомлення для tiger33 на ICQ
Re: Изготовление акваконтроллера ===www.aquaforum.ua===

GreyJester ,платы изготовить возможность есть,фрезеровкой ф том числе(у вас написано врезировка - это опечатка или способ?).Протравить по утюжной технологии тоже.
Впаять детальки могу-небольшой опыт есть. Есть знакомый электронщик.
я имел ввиду то,что в схемах не разбираюсь и если придется детали подстраивать(ну бывает там резисторы меняют с разным сопротивлением,еще чегонить )то не смогу. А по инструкции то все припаяю,плюс от минуса у кондера отличу)))
Вобщем,на крайняк нашелся знакомый электронщик,но времени у него немного.
Ну и Starcomputer в личке уже ответил на мой вопрос,в принципе вопросы то к нему были.

tiger33 поза форумом   Відповісти з цитуванням
Старий 06.12.2012, 21:03   #4679
Придивляюся
  
 
Аватар для germanovitsh
 
Реєстрація: 22.09.2012
Звідки Ви: Бердянск
Дописи: 11
сказав Дякую: 22
сказали Дякую 5 раз(и) в 2 повідомленні
Надіслати повідомлення для germanovitsh на Skype
Re: Изготовление акваконтроллера ===www.aquaforum.ua===

Я прошу прощения если об этом уже упоминалось. Под Windows 7 AquaControl - работает? И какую лучше схему преобразователя интерфейса USB - применить. В топике есть вариант на ATTiny2313, но для этого придется, как я понял - перепрошить АТМегу прошивкой Firmware. Если не трудно, в двух словах объясните, почему Тинька не захочет нормально работать с 1_06. Или ткните носом плиз.........

germanovitsh поза форумом   Відповісти з цитуванням
Старий 06.12.2012, 22:29   #4680
Придивляюся
  
 
Реєстрація: 02.07.2010
Звідки Ви: Николаев
Дописи: 73
сказав Дякую: 42
сказали Дякую 68 раз(и) в 26 повідомленні
Надіслати повідомлення для nikservice на ICQ Надіслати повідомлення для nikservice на Skype
Re: Изготовление акваконтроллера ===www.aquaforum.ua===

Под Windows 7 все прекрасно работает. Как по мне так лучший вариант USB интерфейса - FT232. А экономию в 2$ собирая USB на тиньке на фоне 30 затраченных считаю не целесообразной.


Востаннє редагував nikservice: 06.12.2012 о 22:34..
nikservice поза форумом   Відповісти з цитуванням
cказали "Дякую" nikservice за цей допис:
germanovitsh (07.12.2012)


Share/Bookmark

Відповідь


Тут присутні: 37 (учасників - 0 , гостей - 37)
 

Ваші права у розділі
Ви не можете створювати теми
Ви не можете писати дописи
Ви не можете долучати файли
Ви не можете редагувати дописи

BB-код є Увімк.
Усмішки Увімк.
[IMG] код Увімк.
HTML код Вимк.

Швидкий перехід


Часовий пояс GMT +3. Поточний час: 09:32.


vBulletin 3.8.7 ; Copyright © 2000-2026 Jelsoft Enterprises Limited
Переклад: © Віталій Стопчанський, 2004-2010
(с)Бешлега Олександр Анатолійович, 2002-2025. Використання матеріалів сайту без посилання на джерело заборонено.
Дякуємо за ліцензійну версію форума компанію Барбус, представника торгової марки Sera в Україні.


no new posts