Аквафорум - форум акваріумістів та тераріумістів
>
Акваріум та обладнання
>
"Самоделкин"
>
Аквариумная автоматика
Изготовление акваконтроллера
Псевдо
Запам'ятати мене
Пароль
Активні теми
Активні теми (За последние xx минут)
15 Минут
30 Минут
45 Минут
Активні теми (За последние xx часов)
1 Час
2 Часа
4 Часа
6 Часов
12 Часов
18 Часов
Активні теми (За последние xx дней)
1 День
2 Дня
3 Дня
4 Дня
7 Дней
14 Дней
Темы без ответов
Аукцион
Реєстрація
ЧаПи
Учасники
Календар
Нинішні дописи
Пошук
Примітки
...
Новини
Семінар Ірини Зайцевої (Serpentarius): «Фітоіндикація, або рослини замість тестів». Київ, 26 квітня
Терміново! Відомий український біолог Київського Міського Будинку Природи, людина, яка створила рослинний акваріум об'ємом 6 тон ІГОР ОБОЛЕШЕВ...
Юрій Караванський проведе семінар «Профілактика та лікування найпоширеніших захворювань акваріумних риб»
Пошук на форумі
Показати теми
Показувати дописи
Пошук міток
Розширений пошук
Найти все хорошие сообщения
На сторінку...
Параметри теми
Параметри перегляду
Prev
Next
05.12.2012, 21:05
#
11
GreyJester
Живу я тут
Реєстрація: 18.11.2011
Звідки Ви: Россия
Дописи: 182
сказав Дякую: 11
сказали Дякую 12 раз(и) в 11 повідомленні
Re: Изготовление акваконтроллера
===www.aquaforum.ua===
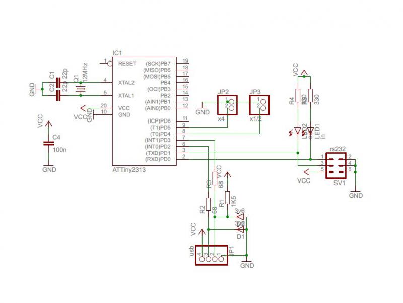
Да что делают 2-ва джампера на этой схеме? Планирую по зубу связываться, но на всякий случай на плате местечко оставлю...
Мініатюри долучень
Меню пользователя GreyJester
Подивитись профіль
Знайти дописи від GreyJester
Показати всі номіновані статті GreyJester
Показати поточні номінації, за які голосував GreyJester
«
Попередня тема
|
Наступна тема
»
Тут присутні: 8
(учасників - 0 , гостей - 8)
Параметри теми
Версія для друку
Параметри перегляду
Лінійний вигляд
Комбінований вигляд
Деревовидний вигляд
Ваші права у розділі
Ви
не можете
створювати теми
Ви
не можете
писати дописи
Ви
не можете
долучати файли
Ви
не можете
редагувати дописи
BB-код
є
Увімк.
Усмішки
Увімк.
[IMG]
код
Увімк.
HTML код
Вимк.
Правила форуму
Швидкий перехід
Панель керування
Приватні повідомлення
Підписка
Хто де на форумі
Пошук на форумі
Головна форуму
Фотографії акваріумів учасників форуму.
Конкурс «Акваріум місяця»
Для новачків
Для тех, кто недавно на форуме. Первые вопросы, справочники и прочее.
Я новичок
Скорая помощь
Словарь терминов в аквариумистике.
Справочник "Болезни"
FAQ - наиболее частые вопросы и ответы на них
Акваріум та обладнання
Аквариум
Нано аквариумистика
Вода
Освещение
Свет в аквариуме
Лампы и ЭПРА
МГ освещение
Светодиодное освещение
Крышки, светильники
Свет в аквариуме - разное
Грунт, декорации
Обычные грунты
Питательные грунты
Фильтры, обогреватели, компрессоры
Прочее оборудование (контроллеры, дозаторы, системы СО2 ....)
"Самоделкин"
Барахолка Самоделкин
Разное
Прісноводні тварини
Совместимость рыб, подбор видов для общего аквариума
Рыбы
Дискусы и скалярии
Цихлиды Америки
Африканские цихлиды
Харацинообразные
Лабиринтовые
Украинский клуб любителей betta "Ukrainian betta club (UBC)"
Страницы нерестов Betta
Кольчужные сомы
Панцирные сомы
Прочие сомы
Барбусы и прочие карповые
Радужницы
Живородки
Щучки (Killifish)
Боции и вьюны
Карпы кои, золотые и холодноводные виды
Экзоты (скаты, вьюны, ножи и т.д.)
Рыбки отечественных водоемов
Карликовые виды цихлид Америки и Африки
Корма и кормление
Здоровье рыб
Разведение аквариумной рыбы
Пресноводные ракообразные
Общие вопросы по креветкам
Систематика креветок
Аквариум для креветок
Кормление креветок
Размножение креветок
Декоративный аквариум с креветками
Раки
Крабы
Здоровье креветок
Ракообразные: приобретение объектов хобби и сопутствующего . Аукционы.
Моллюски и прочая аквариумная живность
Микромир в аквариуме
Водні рослини
Растения
Иллюстрированный атлас растений (премодерация)
Освещение, удобрения, СО2, осмос...
Водоросли и способы борьбы с ними
Коллекции растений
Разговоры о растениях
Другие вопросы пресноводной аквариумистики
Аквариумный дизайн
Аквариумный дизайн в стиле Aquascape (Аквапейзаж)
Общие вопросы пресноводной аквариумистики
Морская аквариумистика
Общие вопросы
Морские рыбы
Беспозвоночные
Химия морской воды
Оборудование морских аквариумов
Болезни морских животных
Морские аквариумы участников форума
Морская барахолка: куплю, продам, обменяю.
Морской аукцион
Террариумистика
Я новичок в террариумистике
Состояние животных. Карантин. Болезни, их профилактика и лечение.
Террариум и оборудование
Конструкции
Материалы
Изготовление
Рептилии
Черепахи
Ящерицы
Змеи
Систематика и описание видов
Питоны
Удавы
Ужеобразные
Ядовитые змеи
Другие змеи
Здоровье змей
Коллекции змей и личный опыт форумчан
Новичкам (змеи)
Вопросы содержания
Другие рептилии
Амфибии
Хвостатые
Безногие
Бесхвостые
Членистоногие
Пауки
Скорпионы
Другие членистоногие
Муравьи
Палочники
Насекомые
Жуки
Богомолы
Палочники
Другие насекомые
Улитки
Насекомоядные (хищные) растения
Корма
Живые корма
Сухие корма
Другие террариумные корма
Террариумные растения
Тропические растения
Растения умеренного климата
Фотогалерея террариумов и животных
Рептилии
Амфибии
Членистоногие
Насекомые
Улитки
Растения
Палюдариум
Конструкции, материалы для создания палюдариума
Палюдариумные животные
Палюдариумные растения
Палюдариумный микромир
Наши достижения (палюдариум)
Террариумная барахолка
Экспедиции
Общие вопросы террариумистики
Пруд
Эко водоемы с природной очисткой воды
Прудовая барахолка
Клубы аквариумистов и террариумистов
Общие клубные новости
Региональные клубы аквариумистов
Белоцерковский клуб аквариумистов
Винницкий клуб аквариумистов
Казатинский клуб аквариумистов
Калиновский клуб аквариумистов
Волинський клуб акваріумістів
Барахолка Волинського клубу акваріумістів
Гайсинский клуб аквариумистов
Горловский клуб аквариумистов
Днепропетровский клуб аквариумистов
Донецкий клуб аквариумистов
F.A.Q. Донецкого клуба Аквариумистов
Зоомагазины Донбасса
Встречи и мероприятия Донецкого клуба аквариумистов
Житомирский клуб аквариумистов
Запорожский клуб аквариумистов
Івано-Франківський Клуб Акваріумістів
Киевский клуб аквариумистов
Крымский клуб аквариумистов
Луганский клуб аквариумистов
Львівський клуб акваріумістів
Мариупольский клуб аквариумистов "AQUAMARIN"
Миргородский клуб аквариумистов
Николаевский молодежный центр аквариумистов
Одесский клуб аквариумистов
Аквариумисты террариумисты Полтавщины
Архив "Полтавского регионального Клуба"
Полтавский городской клуб аквариумистов
Конкурсы и выставки Полтавского городского клуба аквариумистов
Сумской региональный клуб аквариумистов
Тернопільський клуб акваріумістів
Харьковский клуб аквариумистов
Херсонский клуб аквариумистов
Хмельницкий клуб аквариумистов
Черкасский клуб аквариумистов
Черновицкий клуб аквариумистов
Ялтинский клуб любителей аквариума и террариума
Клубы аквариумистов
Клуб мастеров (Премодерация)
Клуб Гуппі України
Виртуальный клуб любителей барбусов
Клуб любителей флоры и фауны средних широт
Клуб любителей цихлид
Энциклопедия цихлид
Клуб любителей цихлид: Куплю, Продам, Обменяю, Подарю
Клуб "Креветка UA"
Селекционная работа
Клуб "Мохоманьяки"
Мхи
Папоротники
Буцефаландры
Разное
УКЛL "L-Амазония"
Клуб "Танганьїка в Україні"
Продам, поміняю, подарую (клуб Танганьїка)
Клуб "Малави Украина"
Клуб СКЛИК
Клуб "Карликові цихліди в Україні "Цихлідка"
Клуб прихильників лабіринтових риб України "Лабіринт"
Клуб любителей гуппи Japan Blue
Ukrainian betta club (UBC)
Барахолка
Аукционы и продажи
Благотворительные аукционы
Аукцион. Морская аквариумистика
Аукцион. Аквариумы и оборудование (море)
Аукцион. Грунты, ЖК, СРК (море)
Аукцион. Корма для морских рыб и беспозвоночных
Аукцион. Морские животные: рыба, беспозвоночные...
Аукцион. Химия для водоподготовки и лечения морских животных
Аукцион. Все для прудов, ручьев, фонтанов
Аукцион. Террариумистика
Аукцион. Земноводные
Аукцион. Корма террариумные
Аукцион. Растения террариумные
Аукцион. Рептилии
Аукцион. Террариумы и оборудование
Аукцион. Улитки
Аукцион. Членистоногие
Часовий пояс GMT +3. Поточний час:
19:22
.
-- Основной стиль
-- Быстрый 2
На головну
-
Архів
-
Вгору
vBulletin
3.8.7 ; Copyright © 2000-2025 Jelsoft Enterprises Limited
Переклад: ©
Віталій Стопчанський
, 2004-2010
(с)Бешлега Олександр Анатолійович, 2002-2025. Використання матеріалів сайту без посилання на джерело заборонено.
Дякуємо за ліцензійну версію форума компанію Барбус, представника торгової марки
Sera
в Україні.
no new posts