На головну сторінку Аквафорум
На головну сторінку




Назад   Аквафорум - форум акваріумістів та тераріумістів > Акваріум та обладнання > "Самоделкин" > Аквариумная автоматика
Аукцион Реєстрація ЧаПи Учасники Календар Нинішні дописи

Примітки

 
 
Параметри теми Параметри перегляду
Prev Попередній допис   Наступний допис Next
Старий 21.11.2015, 19:48   #11
Живу я тут
  
 
Аватар для Янек
 
Реєстрація: 06.12.2010
Звідки Ви: Сумы
Дописи: 593
сказав Дякую: 754
сказали Дякую 430 раз(и) в 240 повідомленні
Re: Контроллер на базе Arduino Mega 2560 + 3.2" TFT Touch LCD ===www.aquaforum.ua===

Цитата:
Допис від sae74 Переглянути допис
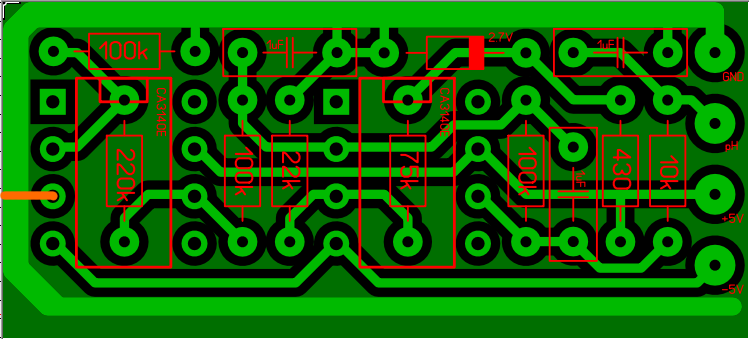
Схемка - половина юсуповского усилителя.
На печатке нет места под разъем BNC и нет резистора на 1мом.
3 ногу чипа с разъемом BNC соеденяем по воздуху.
хотелось бы несколько вопросов по усилителю задать
третья нога чипа (оранжевый) соединяем по воздуху с красным или синим разъема? и вторую ногу с чем соединяем на плате?
с другой стороны +5V, GND понятно, pH это А12? и надо ли -5V? и если да то где его брать?
Мініатюри долучень
Щоб збільшити малюнок, клацніть по ньому
Назва:  Схема.png
Переглядів: 281
Розмір:  60,9 КБ
ID:	523480   Щоб збільшити малюнок, клацніть по ньому
Назва:  DOC000227365.jpg
Переглядів: 279
Розмір:  124,4 КБ
ID:	523481  
__________________
иногда черная полоса бывает взлетной :)


__________________

Янек поза форумом   Відповісти з цитуванням


Share/Bookmark

 


Тут присутні: 1 (учасників - 0 , гостей - 1)
 

Ваші права у розділі
Ви не можете створювати теми
Ви не можете писати дописи
Ви не можете долучати файли
Ви не можете редагувати дописи

BB-код є Увімк.
Усмішки Увімк.
[IMG] код Увімк.
HTML код Вимк.

Швидкий перехід


Часовий пояс GMT +3. Поточний час: 01:41.


vBulletin 3.8.7 ; Copyright © 2000-2026 Jelsoft Enterprises Limited
Переклад: © Віталій Стопчанський, 2004-2010
(с)Бешлега Олександр Анатолійович, 2002-2025. Використання матеріалів сайту без посилання на джерело заборонено.
Дякуємо за ліцензійну версію форума компанію Барбус, представника торгової марки Sera в Україні.


no new posts