 |
|
15.05.2010, 22:58
|
|
|
Подключение катушки Camozzi на 12В
Живу я тут
Реєстрація: 02.12.2009
Звідки Ви: Хмельницкий
Дописи: 1.450
сказав Дякую: 3.154
сказали Дякую 1.282 раз(и) в 602 повідомленні

15.05.2010, 22:58
Рейтинг:
()
Здравствуйте!
Подскажите пожалуйста где + в катушке Camozzi, боюсь сжечь ее  там есть цифры 1,2 и земля, незнаю что куда?
|
|
Переглядів: 9384
|
16.05.2010, 00:05
|
#31
|
|
Живу я тут
Реєстрація: 12.02.2008
Звідки Ви: Оболонь, Петровка
Дописи: 8.891
сказав Дякую: 2.489
сказали Дякую 2.878 раз(и) в 2.065 повідомленні
|
Re: Подключение катушки Camozzi на 12В ===www.aquaforum.ua===
pimass, канешна потянет 
постоянка. Поставь последовательно с катушкой резистор на (надо считать), что бы не грелась катушка.
__________________
Свет. ЭПРА, аквариумые лампы т5;т8; МГ-150; LED-комплекты и светильники системы СО2 под ключ. тел: 095 0105853; 098 6143112
Лучшие статьи месяца на Аквафоруме
|
|
|
|
cказали "Дякую" chack за цей допис:
|
|
16.05.2010, 00:07
|
#32
|
|
Модератор Винницкого клуба аквариумистов
Реєстрація: 22.05.2009
Звідки Ви: Варшава-Вишенка
Дописи: 12.801
сказав Дякую: 2.464
сказали Дякую 5.200 раз(и) в 3.381 повідомленні
|
Re: Подключение катушки Camozzi на 12В ===www.aquaforum.ua===
chack, А переменный ток на выходе или постоянный? Это так для общего развития )
__________________
Танцуют звезды и луна © Как там начало?
guns don't kill people, people kill people
[URL="http://www.aquaforum.ua/showthread.php?p=3238854#post3238854"][B][I][SIZE="4"][COLOR="Red"][FONT="Courier New"]Светодиоды Cree XT-E, термокомпаунд, драйвера Mean Well[/FONT][/COLOR][/SIZE][/I][/B][/URL]
__________________  
|
|
|
16.05.2010, 00:09
|
#33
|
|
Живу я тут
Реєстрація: 12.02.2008
Звідки Ви: Оболонь, Петровка
Дописи: 8.891
сказав Дякую: 2.489
сказали Дякую 2.878 раз(и) в 2.065 повідомленні
|
Re: Подключение катушки Camozzi на 12В ===www.aquaforum.ua===
там не написано, но, только судя по эскизу платы, скажу что постоянный.
Конечно постоянный, он же " стабилизированный"
А вообще хитрая инструкция 
__________________
Свет. ЭПРА, аквариумые лампы т5;т8; МГ-150; LED-комплекты и светильники системы СО2 под ключ. тел: 095 0105853; 098 6143112
Лучшие статьи месяца на Аквафоруме
|
|
|
16.05.2010, 00:12
|
#34
|
|
Модератор Винницкого клуба аквариумистов
Реєстрація: 22.05.2009
Звідки Ви: Варшава-Вишенка
Дописи: 12.801
сказав Дякую: 2.464
сказали Дякую 5.200 раз(и) в 3.381 повідомленні
|
Re: Подключение катушки Camozzi на 12В ===www.aquaforum.ua===
Олег, а если вот так?
__________________
Танцуют звезды и луна © Как там начало?
guns don't kill people, people kill people
[URL="http://www.aquaforum.ua/showthread.php?p=3238854#post3238854"][B][I][SIZE="4"][COLOR="Red"][FONT="Courier New"]Светодиоды Cree XT-E, термокомпаунд, драйвера Mean Well[/FONT][/COLOR][/SIZE][/I][/B][/URL]
__________________  
|
|
|
16.05.2010, 00:17
|
#35
|
|
Живу я тут
Реєстрація: 12.02.2008
Звідки Ви: Оболонь, Петровка
Дописи: 8.891
сказав Дякую: 2.489
сказали Дякую 2.878 раз(и) в 2.065 повідомленні
|
Re: Подключение катушки Camozzi на 12В ===www.aquaforum.ua===
pimass, оно. Постоянка, стаб. и с обратной связью, но! Знаю что нежелательно питать электромагниты и всякие другие соленоиды от стабилизированных БП. Тобишь им больше "по душе" простой выпрямитель с электролитом.
Знающие люди пусть поправят, если не прав.
__________________
Свет. ЭПРА, аквариумые лампы т5;т8; МГ-150; LED-комплекты и светильники системы СО2 под ключ. тел: 095 0105853; 098 6143112
Лучшие статьи месяца на Аквафоруме
|
|
|
|
cказали "Дякую" chack за цей допис:
|
|
16.05.2010, 00:29
|
#36
|
|
Живу я тут
Реєстрація: 04.05.2010
Звідки Ви: Кременчуг
Дописи: 320
сказав Дякую: 21
сказали Дякую 118 раз(и) в 64 повідомленні
|
Re: Подключение катушки Camozzi на 12В ===www.aquaforum.ua===
Без разницы. Если напряжение не завышено. А если уж очень жалко катушку, то можно сделать простенькую схемку, которая включать электромагнит будет полным напряжением, а потом удерживать его напряжением намного ниже (например, 5В) - и обмотка греться практически не будет.
__________________
"Истина - это постоянный процесс уничтожения старого и возрождения нового..."
|
|
|
|
cказали "Дякую" vladimir_ar за цей допис:
|
|
16.05.2010, 00:42
|
#37
|
|
Модератор Винницкого клуба аквариумистов
Реєстрація: 22.05.2009
Звідки Ви: Варшава-Вишенка
Дописи: 12.801
сказав Дякую: 2.464
сказали Дякую 5.200 раз(и) в 3.381 повідомленні
|
Re: Подключение катушки Camozzi на 12В ===www.aquaforum.ua===
Ну схемку точно паять не буду, руки заточены абсолютно под другое, вот говорил мне отец в детстве, иди в кружек "радио", так не, поперся на авиа моделирование ))))
__________________
Танцуют звезды и луна © Как там начало?
guns don't kill people, people kill people
[URL="http://www.aquaforum.ua/showthread.php?p=3238854#post3238854"][B][I][SIZE="4"][COLOR="Red"][FONT="Courier New"]Светодиоды Cree XT-E, термокомпаунд, драйвера Mean Well[/FONT][/COLOR][/SIZE][/I][/B][/URL]
__________________  
|
|
|
16.05.2010, 00:48
|
#38
|
|
Живу я тут
Реєстрація: 12.02.2008
Звідки Ви: Оболонь, Петровка
Дописи: 8.891
сказав Дякую: 2.489
сказали Дякую 2.878 раз(и) в 2.065 повідомленні
|
Re: Подключение катушки Camozzi на 12В ===www.aquaforum.ua===
Цитата:
Допис від pimass
поперся на авиа моделирование
|
так это ж класс!
Привязываешь камоцци к вертикальному килю и вперед, на корд...
Оффтоп
Слава78, прости за флуд 
__________________
Свет. ЭПРА, аквариумые лампы т5;т8; МГ-150; LED-комплекты и светильники системы СО2 под ключ. тел: 095 0105853; 098 6143112
Лучшие статьи месяца на Аквафоруме
|
|
|
16.05.2010, 00:55
|
#39
|
|
Модератор Винницкого клуба аквариумистов
Реєстрація: 22.05.2009
Звідки Ви: Варшава-Вишенка
Дописи: 12.801
сказав Дякую: 2.464
сказали Дякую 5.200 раз(и) в 3.381 повідомленні
|
Re: Подключение катушки Camozzi на 12В ===www.aquaforum.ua===
chack, А зачем на вертикальном киле камоцци? )))
__________________
Танцуют звезды и луна © Как там начало?
guns don't kill people, people kill people
[URL="http://www.aquaforum.ua/showthread.php?p=3238854#post3238854"][B][I][SIZE="4"][COLOR="Red"][FONT="Courier New"]Светодиоды Cree XT-E, термокомпаунд, драйвера Mean Well[/FONT][/COLOR][/SIZE][/I][/B][/URL]
__________________  
|
|
|
10.07.2010, 02:01
|
#40
|
|
Придивляюся
Реєстрація: 02.07.2010
Звідки Ви: Николаев
Дописи: 73
сказав Дякую: 42
сказали Дякую 68 раз(и) в 26 повідомленні
|
Re: Подключение катушки Camozzi на 12В ===www.aquaforum.ua===
Цитата:
Допис від vladimir_ar
Без разницы. Если напряжение не завышено. А если уж очень жалко катушку, то можно сделать простенькую схемку, которая включать электромагнит будет полным напряжением, а потом удерживать его напряжением намного ниже (например, 5В) - и обмотка греться практически не будет.
|
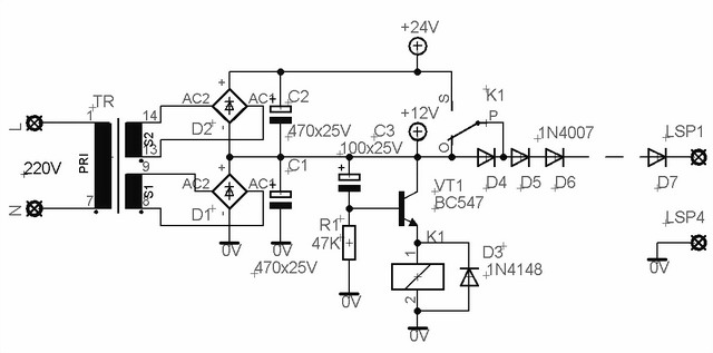
Возможно кому то данная информация пригодится.
практически все клапана на 12-24-36 вольт питаются от постоянного напряжения. Полярность подключения значения не имеет.
у меня клапан на 24В, на удержание 6В, не греется совершенно.
трансформатор - любой (на ток не менее рабочего тока обмотки клапана)
диодные мосты - любые (на ток не менее рабочего тока обмотки клапана)
конденсатор С3, резистор R1 задают время срабатывания клапана
реле с напряжением обмотки - соответствующему напряжению на диодном мосте D1
последовательно включенными диодами диодами D5...D7 подбирается напряжение при котором клапан будет уверенно удерживаться в открытом состоянии (падение на одном диоде - 0,7В), напряжение можно снизить стабилизатором (на КРЕНе или транзисторе, но тогда возможно придётся ставить радиатор для охлаждения стабилизатора).
|
|
|
 |
|
|
Тут присутні: 1 (учасників - 0 , гостей - 1)
|
|
|
Ваші права у розділі
|
Ви не можете створювати теми
Ви не можете писати дописи
Ви не можете долучати файли
Ви не можете редагувати дописи
HTML код Вимк.
|
|
|
Часовий пояс GMT +3. Поточний час: 20:11.
|