На головну сторінку Аквафорум
На головну сторінку




Назад   Аквафорум - форум акваріумістів та тераріумістів > Акваріум та обладнання > "Самоделкин" > Аквариумная автоматика
Аукцион Реєстрація ЧаПи Учасники Календар Нинішні дописи

Примітки

Відповідь
 
Параметри теми Параметри перегляду
Старий 08.06.2010, 00:16  
Форумный Акваконтроллер (сборка)
 
Аватар для Starcomputer
Бан за нарушения

Реєстрація: 06.11.2007
Звідки Ви: Донецк, зона АТО
Дописи: 19.780
 

сказав Дякую: 5.789
сказали Дякую 17.707 раз(и) в 6.926 повідомленні
Starcomputer Starcomputer поза форумом 08.06.2010, 00:16
Рейтинг: (2 голосов - 5,00 средняя оценка)

Данная тема является логическим продолжением темы Форумный акваконтроллер.
В предидущей теме после 50-ти с лишним страниц обсуждения наконец пришли к определенности.
Итак базой для контроллера служит сборка MINI2440,
с дисплеем 7":



или 3,5":



Все контроллеры с тачскрином, так что клавиатура не нужна
Кроме этого к контроллеру через второй USB может быть подключена любая USB мышка или клавиатура.
Схема контроллера не секрет, так что желающие могут попробовать изготовить самостоятельно (см. вложение)

Параметры у обоих одинаковы:
Samsung S3C2440A 400MHz, Max freq. 533Mhz
SDRAM

Ø 64MB SDRAM
Ø 32bits Data Bus width
Ø 100MHz Clock
Flash

Ø 1GB Nand Flash
Ø 2MB Nor Flash, BIOS installed
LCD

Ø 4 wire resistive touch screen interface
Ø Up to 4096 color STN, 3.5 inches to12.1 inches, up to 1024x768 pixels
Ø Up to 64K color TFT, 3.5 inches to 12.1 inches, up to1024x768 pixels
Ø In box 256K color 800x480/7.0 inches TFT LCD screen, with touch screen
Interface and Resource
Ø 1 x 10/100M Ethernet RJ-45(DM9000)
Ø 3 x Serial Ports(1 RS232 with CTS and RTS)
Ø 1 x USB Host
Ø 1 x USB Slave Type B
Ø 1 x SD Card Interface
Ø 1 x Stereo audio out, 1 Micro In
Ø 1 x 10-Pin JTAG
Ø 4 x USER LEDs
Ø 6 x USER buttons
Ø 1 x PWM Beeper
Ø 1 x POT can be used for A/D converter adjust
Ø 1 x AT24C08 for I2C test
Ø 1 x 20-Pin Camera Interface
Ø 1 x Battery for RTC
Ø 1 x Power In(5V), with switch and lamp
Oscillator Freq.
12MHz
RTC
Internal
Expand Interface
Ø 1 x 34-Pin 2mm GPIO
Ø 1 x 40-Pin 2mm System Bus
Dimension
100 x 100(mm)
OS Support
Ø Linux 2.6.32
Ø Windows CE.Net 5.0/6.0
Ø uCos2

Контроллеры можно приобести на eBay. Цена от 120 до 205$ с доставкой в Украину (до порога квартиры).

В принципе можно использовать любые контроллеры ARM9, но могут возникнуть проблемы с портами.

Кроме самого контроллера будет отдельная плата с блоком питания (+/- 5В), восемью исполнительными устройствами, четырьмя входами АЦП и четырьмя датчиками температуры.
К одному контроллеру можно подключить несколько таких плат (блок питания делается только на одной). Все платы соединяются с контроллером по шине 1-Wire (обычный телефонный/модемный четырехжильный кабель).
Принцип прост: одна плата - один аквариум

Программным обеспечением в настоящий момент занимается Володя Череп, Vanessa и Ваш покорный слуга. Кто хочет присоединиться - милости просим.
Планируемые функции программы примерно те-же, что и в Акваконтроллере Юсупова, но более расширены и для большего количества аквариумов. Ну и плюс цветной графический тачскрин дисплей, плюс Ethernet, Internet, возможность подключения камеры, звука и т.д. и т.п.

.................................................. ............
Прошу в данной теме вопросы типа "А шо это такое и шо оно делает !?" не задавать

Долучені файли
Тип файлу: pdf mini2440 sch.pdf (179,3 КБ, 13610 переглядів)
Тип файлу: zip Archive.zip (127,0 КБ, 8364 переглядів)

__________________
[I][B][COLOR=blue]С уважением, Сергей Таранченко[/COLOR][/B][/I]

Востаннє редагував Starcomputer: 06.06.2011 о 11:43..
Переглядів: 294984
Відповісти з цитуванням
Ці 21 користувач(ів) сказали Дякую Starcomputer за це повідомлення:
Alex Vest (17.09.2010), BlackAlex (09.06.2010), boba88 (17.06.2010), chack (22.06.2010), HiddeN (14.01.2011), intro (10.07.2011), jazzdabbler (29.11.2011), pimass (17.06.2010), red1157 (17.06.2010), RNKot (11.02.2011), sae74 (17.06.2010), spav777 (18.10.2011), Ty3uK (08.06.2010), Vadim Art (01.08.2010), vitaha123 (04.08.2010), Walentin (27.02.2011), _Vadim (09.07.2010), К@питошка (23.10.2010), Ностальгия (26.01.2011), Шаманчик (17.06.2010), ЭКСПЕРИМЕНТАТОР (16.09.2010)
Старий 16.02.2011, 19:06   #256
Живу я тут
  
 
Аватар для Lestat
 
Реєстрація: 07.12.2008
Звідки Ви: Lviv, Kiev
Дописи: 114
сказав Дякую: 56
сказали Дякую 39 раз(и) в 19 повідомленні
Надіслати повідомлення для Lestat на ICQ
Re: Форумный Акваконтроллер (сборка) ===www.aquaforum.ua===

Тестую міні2440 з 3,5"(X35), на морозі дисплей не запускається, у всіх так?

Lestat поза форумом   Відповісти з цитуванням
Старий 16.02.2011, 19:17   #257
Живу я тут
  
 
Реєстрація: 21.09.2010
Звідки Ви: Kiev
Дописи: 129
сказав Дякую: 44
сказали Дякую 55 раз(и) в 40 повідомленні
Відповідь: Форумный Акваконтроллер (сборка) ===www.aquaforum.ua===

Зазвичай виробник вказує робочий діапазон. На моїй практиці були випадки, при робочому діапазоні 0..+40, не включалась підсвітка CCFL при +10 (мабуть вірніше спрацьовував захист). Зображення в відбитому світлі проглядувалось. Мається на увазі, що мова йде про TFT матриці з підсвіткою лампами з холодним катодом (CCFL).


__________________

Smile8 поза форумом   Відповісти з цитуванням
Старий 16.02.2011, 19:39   #258
Живу я тут
  
 
Аватар для Lestat
 
Реєстрація: 07.12.2008
Звідки Ви: Lviv, Kiev
Дописи: 114
сказав Дякую: 56
сказали Дякую 39 раз(и) в 19 повідомленні
Надіслати повідомлення для Lestat на ICQ
Re: Форумный Акваконтроллер (сборка) ===www.aquaforum.ua===

Цитата:
Допис від Lestat Переглянути допис
Тестую міні2440 з 3,5"(X35), на морозі дисплей не запускається, у всіх так?
можливо помиляюся, тільки що встановив: що причина не запуску дисплею це включення апарату, в цей момент щось по живленню йому не подобається.

Lestat поза форумом   Відповісти з цитуванням
Старий 04.05.2011, 21:36   #259
Живу я тут
  
 
Аватар для Lestat
 
Реєстрація: 07.12.2008
Звідки Ви: Lviv, Kiev
Дописи: 114
сказав Дякую: 56
сказали Дякую 39 раз(и) в 19 повідомленні
Надіслати повідомлення для Lestat на ICQ
Re: Форумный Акваконтроллер (сборка) ===www.aquaforum.ua===

Як справи з міні2440? На чому застрягли? Можливо потрібна допомога?

Lestat поза форумом   Відповісти з цитуванням
Старий 06.05.2011, 11:02   #260
Живу я тут
  
 
Реєстрація: 28.06.2003
Звідки Ви: Киев
Дописи: 757
сказав Дякую: 831
сказали Дякую 833 раз(и) в 397 повідомленні
Відповідь: Форумный Акваконтроллер (сборка) ===www.aquaforum.ua===

Застрягли, бо трохи не вистачає часу й натхнення. Коли з'явиться перше й друге, будемо продовжувати.

Останні (недорозведені) версії плат є в архіві, приєднаному до першого повідомлення цієї теми.

Остання версія вихідних кодів програми для роботи з 1-wire-пристроями DS18B20, DS2450 та DS2408 міститься в архіві ctrl2_v10.rar, прикріпленому до цього повідомлення. Залишилося написати прикладну частину програми: додати пошук та ідентифікацію периферійних блоків, роботу з таймером, взаємодію з ПК та графічний інтерфейс керування акваріумами.

Для компіляції програми необхідно виконати такі дії:
  1. Встановити середовище разробки (MS Visual Studio 2005 - для Windows, gcc - для Linux)
  2. Встановити Qt 4.6.3 або вище.
  3. Розпакувати програму в окремий каталог.
  4. Відкрити файл src/platform.h та розкоментувати той #define, який відповідає операційній системі, під яку компілюється програма (_LINUX_ та _WINDOWS_ - для ПК, _LINUX_EMBEDDED_ та _WINDOWS_CE_ - для mini2440).
  5. З цього каталогу виконати команди:
    qmake -project (створити файл Qt-проекту .pro)
    qmake (створити makefile)
    make (компілювати)
  6. Якщо лінкер почне видавати помилки, то необхідно внести зміни, наведені у файлі forgcc.patch з архіву forgcc.rar)
Останню версію програми я запускав на віртуальній машині ПК під Ubuntu Linux (1-wire пристрої були підключені через перетворювач USB-UART, з яким віртуальна машина працює дуже повільно), під Debian Linux на ПК (без використання віртуальної машини програма працювала набагато швидше) та на mini2440 під Windows CE 6.0 (програма теж працювала швидко). vanessa вдалося запустити програму на mini2440 під Linux (образ на основі busybox, ось тут про нього написано), але в мене не вийшло цього зробити - програма компілювалася, але на mini2440 під різними образами Linux Embedded або взагалі не запускалася, або не реагувала на натискання кнопок.

--------------------------------------------------------------------
Part of the message in Russian language

В архиве ctrl2_v10.rar, прикрепленном к этому сообщению, содержатся исходные тексты программы для работы с 1-wire устройствами через порт RS232 или UART. В текущей версии программы не реализованы все необходимые функции для управления аквариумами. Исходные тексты могут быть использованы для написания собственных программ управления аквариумом. Некоторые исходные файлы получены путем изменения файлов, взятых из других проектов с открытым исходным кодом под лицензией LGPL. В таких случаях подробности указаны в комментариях в начале файлов.

В текущей версии программы поддерживается три типа устройств:
- термодатчики DS18B20
- АЦП DS2450
- ключи DS2408

Поддерживается настройка дискретности термодатчиков и каналов АЦП
(по щелчку на устройстве). Поддерживается включение/выключение
подтяжки к земле канала АЦП или ключа (по щелчку на канале).

Программа компилируется под Windows, Windows CE, Linux и
Linux Embedded.

Последовательность действий для создания исполняемого файла программы:
  1. Установить среду разработки (MS Visual Studio 2005 - для Windows, gcc - для Linux)
  2. Установить Qt 4.6.3 или выше.
  3. Распаковать исходные файлы программы в отдельный каталог.
  4. Открыть файл src/platform.h и убрать символы комментирования "//" в той строке #define, которая соответствует той среде, в которой будет запускаться программа (_LINUX_ и _WINDOWS_ - для ПК, _LINUX_EMBEDDED_ и _WINDOWS_CE_ - для mini2440).
  5. Из каталогу с исходными файлами программы выполнить команды:
    qmake -project (создать файл Qt-проекта .pro)
    qmake (создать makefile)
    make (создать исполняемый файл программы)
  6. Если линкер выдаст ошибки, то необходимо внести изменения, перечисленные в файле forgcc.patch из архива forgcc.rar)
--------------------------------------------------------------------
Долучені файли
Тип файлу: rar ctrl2_v10.rar (40,7 КБ, 508 переглядів)
Тип файлу: rar forgcc.rar (1,1 КБ, 493 переглядів)


Востаннє редагував Володя Череп: 06.05.2011 о 11:11..
Володя Череп поза форумом   Відповісти з цитуванням
Ці 6 користувач(ів) сказали Дякую Володя Череп за це повідомлення:
atom (06.05.2011), BlackAlex (06.05.2011), chack (06.05.2011), Lestat (08.05.2011), Starcomputer (06.05.2011), Yuriy1980 (10.05.2011)
Старий 22.05.2011, 12:39   #261
Бан за нарушения
  
 
Аватар для Starcomputer
 
Реєстрація: 06.11.2007
Звідки Ви: Донецк, зона АТО
Дописи: 19.780
сказав Дякую: 5.789
сказали Дякую 17.707 раз(и) в 6.926 повідомленні
Re: Відповідь: Форумный Акваконтроллер (сборка) ===www.aquaforum.ua===

Цитата:
Допис від Володя Череп Переглянути допис
Останні (недорозведені) версії плат є в архіві, приєднаному до першого повідомлення цієї теми.
Надеюсь, что в этом посте таки уже доразведенные
У кого есть время и желание прошу проверить правильность разводки.
Мініатюри долучень
Щоб збільшити малюнок, клацніть по ньому
Назва:  Внешний блок.jpg
Переглядів: 1022
Розмір:  233,0 КБ
ID:	144003  
Долучені файли
Тип файлу: rar Акваконтроллер-2.rar (76,7 КБ, 465 переглядів)
__________________
[I][B][COLOR=blue]С уважением, Сергей Таранченко[/COLOR][/B][/I]

Starcomputer поза форумом   Відповісти з цитуванням
Ці 2 користувач(ів) сказали Дякую Starcomputer за це повідомлення:
BlackAlex (22.05.2011), Володя Череп (22.05.2011)
Старий 24.05.2011, 09:47   #262
Бан за нарушения
  
 
Аватар для Starcomputer
 
Реєстрація: 06.11.2007
Звідки Ви: Донецк, зона АТО
Дописи: 19.780
сказав Дякую: 5.789
сказали Дякую 17.707 раз(и) в 6.926 повідомленні
Re: Форумный Акваконтроллер (сборка) ===www.aquaforum.ua===

Шо-то тихо. Судя по всему никто помогать не хочет
__________________
[I][B][COLOR=blue]С уважением, Сергей Таранченко[/COLOR][/B][/I]

Starcomputer поза форумом   Відповісти з цитуванням
Старий 24.05.2011, 10:13   #263
Живу я тут
  
 
Аватар для Sem
 
Реєстрація: 17.09.2004
Звідки Ви: Киев, Троещина
Дописи: 14.486
сказав Дякую: 4.642
сказали Дякую 8.508 раз(и) в 4.382 повідомленні
Надіслати повідомлення для Sem на ICQ Надіслати повідомлення для Sem на Skype
Re: Форумный Акваконтроллер (сборка) ===www.aquaforum.ua===

хм.... навскидку три ошибки вижу... счас посижу малехо.
__________________
Страна не ублюдков и не воров.


__________________

Sem поза форумом   Відповісти з цитуванням
cказали "Дякую" Sem за цей допис:
Starcomputer (24.05.2011)
Старий 24.05.2011, 11:05   #264
Живу я тут
  
 
Аватар для vanessa
 
Реєстрація: 20.02.2005
Звідки Ви: Вишгород
Дописи: 1.202
сказав Дякую: 142
сказали Дякую 344 раз(и) в 199 повідомленні
Надіслати повідомлення для vanessa на ICQ
Відповідь: Форумный Акваконтроллер (сборка) ===www.aquaforum.ua===

Володя Череп, А може залити сирці на гітхаб ? я тоді активніше приєднаюсь до тестування......
__________________
В державі недержавною мовою має право розмовляти лише гість, невільник чи окупант.

vanessa поза форумом   Відповісти з цитуванням
Старий 24.05.2011, 11:18   #265
Бан за нарушения
  
 
Аватар для Starcomputer
 
Реєстрація: 06.11.2007
Звідки Ви: Донецк, зона АТО
Дописи: 19.780
сказав Дякую: 5.789
сказали Дякую 17.707 раз(и) в 6.926 повідомленні
Re: Відповідь: Форумный Акваконтроллер (сборка) ===www.aquaforum.ua===

Цитата:
Допис від vanessa Переглянути допис
гітхаб
Это чего ?
Исходники в посте 260.
__________________
[I][B][COLOR=blue]С уважением, Сергей Таранченко[/COLOR][/B][/I]

Starcomputer поза форумом   Відповісти з цитуванням
Старий 24.05.2011, 11:28   #266
Живу я тут
  
 
Аватар для vanessa
 
Реєстрація: 20.02.2005
Звідки Ви: Вишгород
Дописи: 1.202
сказав Дякую: 142
сказали Дякую 344 раз(и) в 199 повідомленні
Надіслати повідомлення для vanessa на ICQ
Відповідь: Re: Відповідь: Форумный Акваконтроллер (сборка) ===www.aquaforum.ua===

Starcomputer це дуже користа річ в нашійс справі, спробуй - сподобається..
Git та GitHub

PS я не такий уже й крутий розробник і в мене не так уже й багато проектів але я дуже швидко оцінив переваги що надає ця програма.....
__________________
В державі недержавною мовою має право розмовляти лише гість, невільник чи окупант.

vanessa поза форумом   Відповісти з цитуванням
cказали "Дякую" vanessa за цей допис:
Starcomputer (24.05.2011)
Старий 24.05.2011, 11:43   #267
Бан за нарушения
  
 
Аватар для Starcomputer
 
Реєстрація: 06.11.2007
Звідки Ви: Донецк, зона АТО
Дописи: 19.780
сказав Дякую: 5.789
сказали Дякую 17.707 раз(и) в 6.926 повідомленні
Re: Форумный Акваконтроллер (сборка) ===www.aquaforum.ua===

Ваня, нас тут так много над проектом работает, что ......
Думаю проще распределить задачи.
__________________
[I][B][COLOR=blue]С уважением, Сергей Таранченко[/COLOR][/B][/I]

Starcomputer поза форумом   Відповісти з цитуванням
Старий 24.05.2011, 11:56   #268
Живу я тут
  
 
Аватар для vanessa
 
Реєстрація: 20.02.2005
Звідки Ви: Вишгород
Дописи: 1.202
сказав Дякую: 142
сказали Дякую 344 раз(и) в 199 повідомленні
Надіслати повідомлення для vanessa на ICQ
Відповідь: Re: Форумный Акваконтроллер (сборка) ===www.aquaforum.ua===

Starcomputer, ну так воно якраз для того й призначено, щоб розподілити задачі і не неступати один другому на п’яти....

PS втомився доводити очевидні речі, більше не буду.....
__________________
В державі недержавною мовою має право розмовляти лише гість, невільник чи окупант.

vanessa поза форумом   Відповісти з цитуванням
Старий 24.05.2011, 12:03   #269
Бан за нарушения
  
 
Аватар для Starcomputer
 
Реєстрація: 06.11.2007
Звідки Ви: Донецк, зона АТО
Дописи: 19.780
сказав Дякую: 5.789
сказали Дякую 17.707 раз(и) в 6.926 повідомленні
Re: Відповідь: Re: Форумный Акваконтроллер (сборка) ===www.aquaforum.ua===

vanessa, ну давай попробуем
Тебе и карты в руки, открывай проект и давай инструкцию, как этим сервисом пользоваться
__________________
[I][B][COLOR=blue]С уважением, Сергей Таранченко[/COLOR][/B][/I]

Starcomputer поза форумом   Відповісти з цитуванням
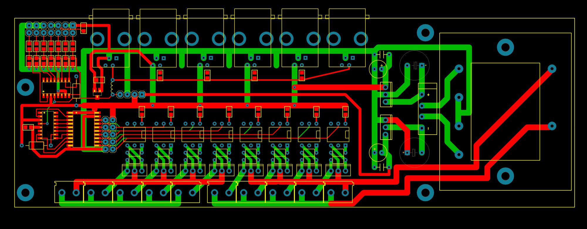
Старий 24.05.2011, 12:28   #270
Живу я тут
  
 
Аватар для Sem
 
Реєстрація: 17.09.2004
Звідки Ви: Киев, Троещина
Дописи: 14.486
сказав Дякую: 4.642
сказали Дякую 8.508 раз(и) в 4.382 повідомленні
Надіслати повідомлення для Sem на ICQ Надіслати повідомлення для Sem на Skype
Re: Форумный Акваконтроллер (сборка) ===www.aquaforum.ua===

1. Убрал -5вольт на другой слой- подальше от 220в.
2. Небыло соединений R11-r13-r15-r20 с контактами разьема.
3. Добавил земляной полигон под разьемы- он не помешает, а может кто экранированные поставит.
4.Силовая часть совсем не понял- зачем разделил на 2 части? Значит и на схеме дели.
Счас согласно схемы
5.Добавил блокировочных кондюков по питанию +5 вольт. кто захочит будет ставить. (между разьемами XS1 - XS6)
Мініатюри долучень
Щоб збільшити малюнок, клацніть по ньому
Назва:  proverka_Sem.jpg
Переглядів: 1037
Розмір:  217,5 КБ
ID:	144540  
__________________
Страна не ублюдков и не воров.


__________________

Sem поза форумом   Відповісти з цитуванням
Ці 2 користувач(ів) сказали Дякую Sem за це повідомлення:
Starcomputer (24.05.2011), Володя Череп (25.05.2011)


Share/Bookmark

Відповідь


Тут присутні: 1 (учасників - 0 , гостей - 1)
 

Ваші права у розділі
Ви не можете створювати теми
Ви не можете писати дописи
Ви не можете долучати файли
Ви не можете редагувати дописи

BB-код є Увімк.
Усмішки Увімк.
[IMG] код Увімк.
HTML код Вимк.

Швидкий перехід


Часовий пояс GMT +3. Поточний час: 23:10.


vBulletin 3.8.7 ; Copyright © 2000-2026 Jelsoft Enterprises Limited
Переклад: © Віталій Стопчанський, 2004-2010
(с)Бешлега Олександр Анатолійович, 2002-2025. Використання матеріалів сайту без посилання на джерело заборонено.
Дякуємо за ліцензійну версію форума компанію Барбус, представника торгової марки Sera в Україні.


no new posts