 |
|
21.05.2011, 19:36
|
#1
|
|
Мини акваконтроллер
Бан за нарушения
Реєстрація: 06.11.2007
Звідки Ви: Донецк, зона АТО
Дописи: 19.780
сказав Дякую: 5.789
сказали Дякую 17.707 раз(и) в 6.926 повідомленні

21.05.2011, 19:36
Рейтинг:
(3 голосов - 4,67 средняя оценка)
Начало данной темы положено здесь
Аквариумный контроллер предназначен для точного измерения и поддержания заданной температуры аквариумной воды, а также для ступенчатого включения и выключения света, либо других нагрузок до 300 Вт.
Аквариумный контроллер оснащён микропроцессором PIC16F628A.
Экран:
- жидкокристаллический (2х8);
- подсветка экрана.
Две кнопки для настройки меню.
Часы реального времени DS1307.
Батарейка для непрерывного хода часов.
Энергонезависимая память данных.
Три выхода на 220 В (BT136-800E.127).
V 1.04:
Один выход на термостат.
Два выхода на таймер.
Четыре независимо настраиваемых таймера. По два таймера на каждый выход.
V 1.06:
Три выхода на таймер.
Шесть независимо настраиваемых таймеров. По два таймера на каждый выход.
Таймеры. Настройка включение и выключение в заданное время. Дискретность 15 мин.
Цифровой датчик температуры DS18B20:
- длина провода 1.30 м;
- гистерезис ± 0.2ºC (задержка между включением и выключением);
- цена деления 0.1ºC;
- погрешность ± 0.5ºC.
...................
Мне показалось, что контроллер, выставленный на продажу, вполне можно миниатюризировать и в дальнейшем использовать как самостоятельный модуль для встраивания в крышки и т.п.
Как ни крути, но при себестоимости такой игрушки до 200 грн это гораздо выгоднее, чем покупать три таймера по 200 грн 
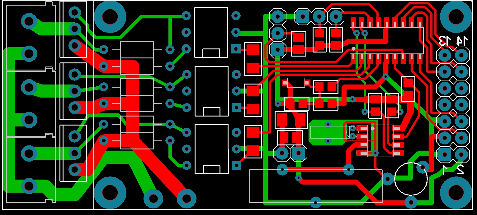
Посидев немного над самой схемой, заменив все заменяемые элементы на SMD получил такую конструкцию (см. вложения).
Габариты платы вместе с силовой частью чуть больше габаритов дисплея (32х72 мм).
С удовольствием выслушаю все замечания, если их реально можно учесть. Также прошу по возможности проверить разводку платы.
.............................
Дальнейшие телодвижения (заказ плат и т.д.) возможны только в том случае, если автор оригинала поделиться прошивкой (или исходниками, что конечно лучше, т.к. на форуме есть специалисты по программированию PIC-контроллеров).
............................
ВНИМАНИЕ !!! Плата не тестировалась !!!
............................
Заказ на платы:
pdv1965 - 5
Daimos - 3
alexv3 - 3
alibom - 3
orthos - 2
Sokol_And - 5
41292 - 2
velotronik - 5
camsvar - 5
valentin - 5
alexdave - 3
Виталий - 2
kvn79 - 5
mact - 2
____________
Итого: 50
Мініатюри долучень
Долучені файли
__________________
[I][B][COLOR=blue]С уважением, Сергей Таранченко[/COLOR][/B][/I]
Востаннє редагував Starcomputer: 02.07.2011 о 09:32..
|
|
Переглядів: 310286
|
|
Ці 34 користувач(ів) сказали Дякую Starcomputer за це повідомлення:
|
41292 (21.05.2011), adel-dream (10.11.2011), alexv3 (31.05.2011), alibom (21.05.2011), Badyoruy (08.09.2011), BAYKAL (07.06.2011), Bonsh (22.05.2011), chack (28.05.2011), cj_zzz (06.04.2012), Daimos (06.07.2011), DIDJULES (16.04.2013), Dima_Migay (20.07.2012), doctor (30.05.2011), evrorub (30.05.2011), fail99 (22.07.2011), Kola1970 (27.02.2013), N_A_N (01.06.2011), pdv1965 (30.05.2011), pr_pavel (20.03.2014), Rybka (18.07.2012), safin395 (20.10.2013), sergeynim (30.05.2011), Smile8 (30.05.2011), Sokol_And (27.05.2011), sv46 (11.05.2013), valentin (22.05.2011), velotronik (22.08.2011), VKabanov (27.05.2011), Zen (30.12.2011), _Vadim (09.06.2011), Гавриил (28.11.2011), Игорь-1 (12.11.2014), Панк172 (26.08.2011), Серёга (Сумы) (14.07.2011) |
21.05.2011, 20:58
|
#2
|
|
Живу я тут
Реєстрація: 23.09.2010
Звідки Ви: Донецк
Дописи: 2.780
сказав Дякую: 970
сказали Дякую 1.510 раз(и) в 739 повідомленні
|
Re: Мини акваконтроллер ===www.aquaforum.ua===
Такой вариант пойдет.

KIT NM8036 NM8036 - 4-х канальный микропроцессорный таймер, термостат, часы
__________________ 
|
|
|
21.05.2011, 21:08
|
#3
|
|
Бан за нарушения
Реєстрація: 06.11.2007
Звідки Ви: Донецк, зона АТО
Дописи: 19.780
сказав Дякую: 5.789
сказали Дякую 17.707 раз(и) в 6.926 повідомленні
|
Re: Мини акваконтроллер ===www.aquaforum.ua===
125х82 мм ? Он в четыре раза больше того, что в этой теме 
Идея была сделать миниатюрный и дешевый прибор с минимумом функций.
Ну зачем Вам в одном аквариуме 4 датчика температуры, будильник, связь с компом ?
Такое чудо у нас на форуме уже есть, и получше NM8036 
Там в том-же размере и дсплей побольше и каналов 8 и рН есть 
__________________
[I][B][COLOR=blue]С уважением, Сергей Таранченко[/COLOR][/B][/I]
|
|
|
|
cказали "Дякую" Starcomputer за цей допис:
|
|
21.05.2011, 21:45
|
#4
|
|
Живу я тут
Реєстрація: 23.09.2010
Звідки Ви: Донецк
Дописи: 2.780
сказав Дякую: 970
сказали Дякую 1.510 раз(и) в 739 повідомленні
|
Re: Мини акваконтроллер ===www.aquaforum.ua===
Starcomputer, я уже не раз обращался к Вам за консультациями (Спасибо),так как в этом ничего не понимаю,Вы уж извините если что спрошу непрофессионально.И большинство девайсов покупаю готовыми.
Таймеры ставил в крышку вот эти,освобождал из корпуса и вмонтировали в крышку.  правда они без термостата.)))4-канальные, по цене около 280гр.
__________________ 
|
|
|
|
cказали "Дякую" GGB за цей допис:
|
|
21.05.2011, 21:50
|
#5
|
|
Бан за нарушения
Реєстрація: 06.11.2007
Звідки Ви: Донецк, зона АТО
Дописи: 19.780
сказав Дякую: 5.789
сказали Дякую 17.707 раз(и) в 6.926 повідомленні
|
Re: Мини акваконтроллер ===www.aquaforum.ua===
Вот прикинул себестоимость:
Bat = 3V(CR2032-V) - 2,40
DD1 = PIC16F628A -15,84
DD2 = DS1307 - 12,60
LCD1 = WH0802A - 28,20
DA1-DA3 = PVN012PBF - 30,50 х 3 = 91,50 (дорого блин  )
XT1 = 32768 - 0,97
D1 = 1N4148 - 0,08
JP = DS18B20 - 13,39
JP2-JP-4 = DG126-02 - 0,67 х 3 = 2,01
C1-C3, R1-R11, VR1 - до 5 грн в сумме.
Сама плата - 30 грн (примерно).
Итого: 201,99 почти уложились в искомые 200 грн.
Если поставить вместо PVN012PBF MOC3041 или MOC3083, то будет всего 126,72 грн, но тогда нагрузка на один канал будет не более 200 ватт (1 ампер). Для аквариумов до 400 литров этого достаточно с избытком, если свет делить на два по 200 ватт.
__________________
[I][B][COLOR=blue]С уважением, Сергей Таранченко[/COLOR][/B][/I]
|
|
|
21.05.2011, 21:52
|
#6
|
|
Бан за нарушения
Реєстрація: 06.11.2007
Звідки Ви: Донецк, зона АТО
Дописи: 19.780
сказав Дякую: 5.789
сказали Дякую 17.707 раз(и) в 6.926 повідомленні
|
Re: Мини акваконтроллер ===www.aquaforum.ua===
Цитата:
Допис від GGB
Таймеры ставил в крышку вот эти,освобождал из корпуса и вмонтировали в крышку
|
Хороший таймер. Дисплей конечно так себе, а так вполне. 
__________________
[I][B][COLOR=blue]С уважением, Сергей Таранченко[/COLOR][/B][/I]
|
|
|
21.05.2011, 22:44
|
#7
|
|
Бан за нарушения
Реєстрація: 06.11.2007
Звідки Ви: Донецк, зона АТО
Дописи: 19.780
сказав Дякую: 5.789
сказали Дякую 17.707 раз(и) в 6.926 повідомленні
|
Re: Мини акваконтроллер ===www.aquaforum.ua===
Цитата:
Допис від GGB
4-канальные, по цене около 280гр
|
Вроде они только одно и двух канальные.
Т.е. на четыре канала надо 280 х 3 = 560 грн.
__________________
[I][B][COLOR=blue]С уважением, Сергей Таранченко[/COLOR][/B][/I]
|
|
|
21.05.2011, 23:23
|
#8
|
|
Живу я тут
Реєстрація: 05.09.2010
Звідки Ви: Черкассы
Дописи: 125
сказав Дякую: 61
сказали Дякую 55 раз(и) в 43 повідомленні
|
Re: Мини акваконтроллер ===www.aquaforum.ua===
Очень интересная тема  Если будет набор плата+процесор+всё необходимые детали.Я бы с удовольствием купил бы) Буду следить дальше за темой  
|
|
|
21.05.2011, 23:42
|
#9
|
|
Живу я тут
Реєстрація: 23.09.2010
Звідки Ви: Донецк
Дописи: 2.780
сказав Дякую: 970
сказали Дякую 1.510 раз(и) в 739 повідомленні
|
Re: Мини акваконтроллер ===www.aquaforum.ua===
Цитата:
Допис від Starcomputer
Вроде они только одно и двух канальные.
Т.е. на четыре канала надо 280 х 3 = 560 грн.
|
тот что на фото 4-канала+можно запрограммировать по дням недели.Типа пн,вт-вкл  ))ср-выкл  ))чт,пт-вкл........,цена за один.
__________________ 
|
|
|
21.05.2011, 23:43
|
#10
|
|
Живу я тут
Реєстрація: 23.09.2010
Звідки Ви: Донецк
Дописи: 2.780
сказав Дякую: 970
сказали Дякую 1.510 раз(и) в 739 повідомленні
|
Re: Мини акваконтроллер ===www.aquaforum.ua===
Цитата:
Допис від Starcomputer
Т.е. на четыре канала надо 280 х 3 = 560 грн.
|
???????????
__________________ 
|
|
|
21.05.2011, 23:46
|
#11
|
|
Бан за нарушения
Реєстрація: 06.11.2007
Звідки Ви: Донецк, зона АТО
Дописи: 19.780
сказав Дякую: 5.789
сказали Дякую 17.707 раз(и) в 6.926 повідомленні
|
Re: Мини акваконтроллер ===www.aquaforum.ua===
Цитата:
Допис від GGB
тот что на фото 4-канала
|
Не понял. Там шесть контактов:
1-2 - вход 220
3-4 1-й канал
5-6 2-й канал.
А куда еще два канала подключать ?
Да и в документации сказано ДВА канала 
__________________
[I][B][COLOR=blue]С уважением, Сергей Таранченко[/COLOR][/B][/I]
|
|
|
21.05.2011, 23:49
|
#12
|
|
Живу я тут
Реєстрація: 23.09.2010
Звідки Ви: Донецк
Дописи: 2.780
сказав Дякую: 970
сказали Дякую 1.510 раз(и) в 739 повідомленні
|
Re: Мини акваконтроллер ===www.aquaforum.ua===
__________________ 
Востаннє редагував GGB: 21.05.2011 о 23:54..
|
|
|
|
cказали "Дякую" GGB за цей допис:
|
|
22.05.2011, 00:43
|
#13
|
|
Модератор Сумского клуба аквариумистов
Реєстрація: 14.04.2004
Звідки Ви: Сумы, Украина
Дописи: 2.779
сказав Дякую: 3.547
сказали Дякую 1.461 раз(и) в 857 повідомленні
|
Re: Мини акваконтроллер ===www.aquaforum.ua===
Цитата:
Допис від GGB
Такой вариант пойдет.

KIT NM8036 NM8036 - 4-х канальный микропроцессорный таймер, термостат, часы
|
не тратьте денег ) именно по опыту общения с этим набором, держа в руках то, что от него осталось...
Проблема, по крайней мере у меня, обнаружилась довольно быстро. При подключении к компу его время от времени... эээ... замыкало, что ли, сам камень начинал дико греться, и спасало только моментальное отключение питания. Один раз естественно не уследил и не успел обесточить, уже полгода веду переписку с мастеркитом о замене процессора, естественно бузуспешную.
__________________
☺
__________________ 
|
|
|
|
cказали "Дякую" manulo за цей допис:
|
|
22.05.2011, 02:38
|
#14
|
|
Бан за нарушения
Реєстрація: 06.11.2007
Звідки Ви: Донецк, зона АТО
Дописи: 19.780
сказав Дякую: 5.789
сказали Дякую 17.707 раз(и) в 6.926 повідомленні
|
Re: Мини акваконтроллер ===www.aquaforum.ua===
Цитата:
Допис від GGB
|
Так это же другой таймер, не тот, что на фото в посте 4 
Тут действительно четыре канала.
__________________
[I][B][COLOR=blue]С уважением, Сергей Таранченко[/COLOR][/B][/I]
|
|
|
22.05.2011, 09:05
|
#15
|
|
Живу я тут
Реєстрація: 17.09.2004
Звідки Ви: Киев, Троещина
Дописи: 14.486
сказав Дякую: 4.642
сказали Дякую 8.508 раз(и) в 4.382 повідомленні
|
Re: Мини акваконтроллер ===www.aquaforum.ua===
Цитата:
Допис від manulo
Проблема, по крайней мере у меня,
|
Отож.... спаял таких много .
Именно спаял, когда они продавались плата + детали.
Несколько раз перепрошивал- наращивал кол-тво каналов.
Много . 
Соотв. СРАЗУ сделал плату силовых тиристорных ключей.
Никаких проблем.
Так что ненадо ......
__________________
Страна не ублюдков и не воров.
__________________  
|
|
|
 |
|
|
Тут присутні: 1 (учасників - 0 , гостей - 1)
|
|
|
Ваші права у розділі
|
Ви не можете створювати теми
Ви не можете писати дописи
Ви не можете долучати файли
Ви не можете редагувати дописи
HTML код Вимк.
|
|
|
Часовий пояс GMT +3. Поточний час: 11:03.
|