 |
|
14.03.2009, 01:01
|
|
|
Изготовление акваконтроллера
Бан за нарушения
Реєстрація: 06.11.2007
Звідки Ви: Донецк, зона АТО
Дописи: 19.780
сказав Дякую: 5.789
сказали Дякую 17.707 раз(и) в 6.926 повідомленні

14.03.2009, 01:01
Рейтинг:
(28 голосов - 4,64 средняя оценка)
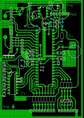
Данная тема является прямым продолжением темы Разработка акваконтроллера, созданной AlexThunder, за что ему огромное спасибо 
На данный момент разработка в целом закончена и благодарен всем, кто принимал участие в обсуждении и реализации проекта
С помощью Chack'а были заказаны и изготовлены печатные платы
 
И сейчас начнется наверно самый интересный этап - сборка и настройка
Схема, плата, прошивка находятся в архиве во вложении.
ИСХОДНИКОВ ПРОГРАММЫ НЕТ !!! ПРОШИВКУ ИЗМЕНИТЬ НЕЛЬЗЯ !!!
Необходимое программное обеспечение:
Схема - sPlan 6.0 (для версии 3 - 7.0)
Плата - Slayout 5.0 / 6.0
Внимание !!! В процессе сборки и наладки в схему могут быть внесены изменения ! Следите за обновлением архива !!!
...........
New_controller-2V1 - плата с косметическими правками и обозначением элементов.
Контроллер-V.3 - улучшенный вариант (симисторы в одну линию, питание +12V, два диммера, USB на борту, 4 усилителя, отдельный разъем для клавиатуры).
Version 3.1 SMD - версия 3 для СМД элементов.
Плата1V5smd - многоплатная версия от "Пупс" (контроллер + силовая часть + клавиатура + усилители + кулер для силовой части).
Контроллер V3 DIP - все нужное для сборки версии 3.0 DIP.
Firmware.rar - прошивки от Володя_Череп для нормальной работы с USB на ATTiny2313.
Прошивки.rar - архив прошивок:
ATmega_32 - стандартная прошивка
Atmega_32_EE - прошивка EEPROM
ATmega_32_9600 - скорость UART 9600
ATmega_32_PWM_244Hz - использование ШИМ для управления драйверами. Вход PWM LDD подключается непосредственно к выводу 13 или 14 ATmega.
Программирование fuse-битов:
При прошивке микроконтроллеров необходимо запрограммировать (записать 0) следующие fuse-биты:
- для ATmega32 - BOOTSZ0, BOOTSZ1, SPIEN
- для ATtiny2313 - CKSEL0, SUT0, BODLEVEL1, WDTON, SPIEN
- для ATtiny13 - SPIEN, CKDIV8, SUT0, CKSEL0 (данная микросхема используется для схемы регулировки венилятора)
Все остальные fuse-биты должны быть незапрограммированы (равны 1).
Uniprof:
Fuse-бит будет запрограммирован, если убрать галочку в соответствующем поле.
Fuse-бит будет незапрограммирован, если поставить галочку в соответствующем поле.
CodeVisionAVR:
Fuse-бит будет запрограммирован, если поставить галочку в соответствующем поле.
Fuse-бит будет незапрограммирован, если убрать галочку в соответствующем поле.
AVRDUDE:
ATmega: -U lfuse:w:0xff:m -U hfuse:w:0xd9:m
ATtiny2313: -U lfuse:w:0xee:m -U hfuse:w:0xcb:m -U efuse:w:0xff:m
ATtiny13: -U lfuse:w:0x6a:m -U hfuse:w:0xff:m
Мініатюри долучень
Долучені файли
 |
Контроллер.rar (423,9 КБ, 20097 переглядів) |
 |
AquaControl.rar (3,48 МБ, 19655 переглядів) |
 |
New_controller-2V1.rar (59,8 КБ, 16327 переглядів) |
 |
PL2303-USB.rar (2,03 МБ, 14134 переглядів) |
 |
Новый контроллер-3.rar (43,5 КБ, 15163 переглядів) |
 |
Плата для WH2004A.rar (278,0 КБ, 14445 переглядів) |
 |
USB.rar (219,9 КБ, 14012 переглядів) |
 |
Контроллер-V.3.zip (86,5 КБ, 15922 переглядів) |
 |
Version 3.1 SMD.zip (158,5 КБ, 15871 переглядів) |
 |
Полезная информация.pdf (306,9 КБ, 21996 переглядів) |
 |
Плата1v5smd.rar (165,9 КБ, 14017 переглядів) |
 |
Контроллер V3 DIP.zip (151,0 КБ, 16364 переглядів) |
 |
Firmware.rar (21,6 КБ, 13264 переглядів) |
 |
Aqua Control 2007 HELP.rar (172,4 КБ, 13500 переглядів) |
 |
THelper.rar (57,3 КБ, 12936 переглядів) |
 |
Прошивки.rar (68,0 КБ, 12015 переглядів) |
__________________
[I][B][COLOR=blue]С уважением, Сергей Таранченко[/COLOR][/B][/I]
Востаннє редагував Starcomputer: 19.04.2016 о 12:18..
Причина: Добавлен архив прошивок
|
|
Переглядів: 2358554
|
|
Ці 134 користувач(ів) сказали Дякую Starcomputer за це повідомлення:
|
+Максимус+ (31.08.2012), agorin (18.04.2009), aides (14.08.2013), AkaPain (07.02.2014), Aleksta (15.01.2012), ALEX77 (14.08.2009), AlexThunder (17.02.2010), alexv3 (10.04.2011), Alex_Ts (14.03.2009), Allcoholl (13.12.2009), ANTONENKO (02.04.2012), Antoxa106 (28.04.2013), AquaGomel (14.10.2010), arconas (05.02.2012), arik17 (12.10.2014), Ashatshem (09.02.2011), atom (17.05.2009), Baks (14.03.2009), BearIgor (23.03.2012), BELOUS (06.12.2011), biolog (21.11.2009), BlackAlex (14.03.2009), bmw (29.05.2009), bodom (25.05.2011), bonus78 (15.11.2009), Bosyak (19.01.2011), BpyH (29.01.2010), chack (14.03.2009), Cristal (15.06.2012), DEaD_MOPO3 (28.09.2011), Dimitr (12.02.2010), Dimker (15.06.2012), DiSan (25.12.2013), dolfik (05.01.2011), drv (31.08.2016), dubishe (21.12.2012), Dyshakz (14.02.2017), ersergey (14.04.2012), fylhttd (17.03.2009), gagari1 (13.02.2012), germanovitsh (01.11.2012), GrishaBGA (23.03.2009), Gutsik (17.07.2013), harn (04.07.2011), Heet (05.12.2009), iceSS (19.03.2009), igoritto (24.10.2010), IgorVin (10.02.2010), imac2008 (27.11.2010), iTango (08.08.2011), ivanaxion (31.08.2012), Kent (21.10.2010), kirilo777 (09.03.2012), klimnet (20.08.2012), klinok (05.09.2010), kluyt (17.08.2009), kollega-lg (21.04.2016), Koralove (24.10.2013), KostyaD (04.06.2009), kramar (14.03.2009), kusfu (28.09.2011), kvn79 (14.03.2009), Lexzx (24.03.2010), liss15 (14.10.2009), litlechina (05.05.2022), live steel (26.06.2012), lumen_xp (27.03.2012), LVit (27.11.2009), mact (14.05.2014), Makclaj (27.02.2011), masterross (11.12.2011), Mehannik (12.03.2015), MIhail (17.07.2011), myrko (15.04.2012), nbinc (12.05.2014), Nickname (25.06.2009), Nikolos667 (14.08.2011), Olzhich (18.03.2009), Oppozith (17.12.2012), Pastuh1234 (29.07.2012), pimass (15.03.2012), pulpit (21.11.2009), regiuscz (11.03.2011), rusianGrt (15.02.2010), rustr (20.09.2011), Ryzhii (10.04.2013), S V (10.01.2010), sae74 (15.02.2010), sergey_ln (28.02.2012), serjik2000 (03.07.2009), Sesh (31.05.2009), seva (19.01.2011), Shurhent (02.07.2011), Smile8 (28.09.2010), sobolev (21.09.2011), solvi (14.03.2009), sonokam (08.12.2011), sv46 (12.07.2011), Swen (15.06.2009), TakedaMaru (20.05.2013), telepuzic (22.02.2012), Tihon (04.01.2013), timofey (11.11.2009), Tiratore.d (08.11.2019), tolik_erema (04.03.2011), Ty3uK (22.03.2009), Umnik (13.01.2012), Uselink (10.02.2010), vad1972 (05.05.2010), Viktorrr (22.12.2012), vill (29.09.2010), Vitaha (26.11.2009), VitalyD (03.10.2010), VKabanov (29.04.2009), VladHNet (07.08.2009), VladVP (15.01.2012), _Vadim (11.02.2010), Амфибия (15.05.2009), Вася (14.07.2009), Володя Череп (14.03.2009), дух святой истины (16.03.2009), Ёжик в Тумане (28.02.2011), Зелёный (19.01.2012), Кениец (30.11.2009), Мираж (25.02.2012), Михаил. (14.07.2011), Молекула (04.04.2009), МСВ (19.02.2012), Пупс (20.07.2011), Рудницкий Олександр (18.01.2012), Снегозавр (20.02.2013), Шаманчик (27.10.2009), ЭКСПЕРИМЕНТАТОР (04.04.2009), Юрий Н. (17.08.2010) |
15.07.2011, 01:58
|
#2776
|
|
Живу я тут
Реєстрація: 15.07.2011
Звідки Ви: Киев
Дописи: 347
сказав Дякую: 232
сказали Дякую 145 раз(и) в 83 повідомленні
|
Re: Изготовление акваконтроллера ===www.aquaforum.ua===
И меня комплект плат интересует... Заранее спасибо 
|
|
|
15.07.2011, 09:47
|
#2777
|
|
Живу я тут
Реєстрація: 03.11.2010
Звідки Ви: Мариуполь
Дописи: 368
сказав Дякую: 10
сказали Дякую 140 раз(и) в 88 повідомленні
|
Re: Изготовление акваконтроллера ===www.aquaforum.ua===
Что у Вас всех утюга что ли нету?
|
|
|
15.07.2011, 10:11
|
#2778
|
|
Живу я тут
Реєстрація: 13.07.2009
Звідки Ви: Украина Черновцы
Дописи: 327
сказав Дякую: 16
сказали Дякую 104 раз(и) в 68 повідомленні
|
Re: Изготовление акваконтроллера ===www.aquaforum.ua===
Цитата:
Допис від pdv1965
Что у Вас всех утюга что ли нету?
|
С добрым утром  
Ну, не все, могут решиться изготовить плату.
Я вот утюгом плат 15-20 сделал, приблезительно половину испортил.
И вот только не давно у меня получилось просто идеально.
Кайф НЕИМОВЕРНЫЙ.
Так что учитесь и у ВАС ВСЁ получится
pdv1965 прав на сто процентов, утюг есть у каждого, а навыки нарабатывать нужно.
|
|
|
15.07.2011, 10:19
|
#2779
|
|
Живу я тут
Реєстрація: 03.11.2010
Звідки Ви: Мариуполь
Дописи: 368
сказав Дякую: 10
сказали Дякую 140 раз(и) в 88 повідомленні
|
Re: Изготовление акваконтроллера ===www.aquaforum.ua===
Технология ЛУТ расписана подробно, успех гарантирован на 80 процентов.
А делать платы на продажу не выгодно. Я одну продал- купи текстолит, пореж, нарисуй, вытрави, засверли, залуди, отвези перевозчику и отправь и за все это возьми 20-30гривень, а больше это не стоит? Другое дело сделать контроллер целиком.
|
|
|
15.07.2011, 10:59
|
#2780
|
|
Живу я тут
Реєстрація: 15.07.2011
Звідки Ви: Киев
Дописи: 347
сказав Дякую: 232
сказали Дякую 145 раз(и) в 83 повідомленні
|
Re: Изготовление акваконтроллера ===www.aquaforum.ua===
Цитата:
Допис від pdv1965
Технология ЛУТ расписана подробно, успех гарантирован на 80 процентов.
А делать платы на продажу не выгодно. Я одну продал- купи текстолит, пореж, нарисуй, вытрави, засверли, залуди, отвези перевозчику и отправь и за все это возьми 20-30гривень, а больше это не стоит? Другое дело сделать контроллер целиком.
|
Бросьте ссылкой плиз на технологию ЛУТа что-то я не нашол (заинтересовали прям)
|
|
|
15.07.2011, 11:08
|
#2781
|
|
Живу я тут
Реєстрація: 09.04.2010
Звідки Ви: Мариуполь
Дописи: 178
сказав Дякую: 61
сказали Дякую 73 раз(и) в 47 повідомленні
|
Re: Изготовление акваконтроллера ===www.aquaforum.ua===
__________________
Делаю ещё один новый светильник
|
|
|
|
cказали "Дякую" Griver за цей допис:
|
|
15.07.2011, 11:16
|
#2782
|
|
Живу я тут
Реєстрація: 03.11.2010
Звідки Ви: Мариуполь
Дописи: 368
сказав Дякую: 10
сказали Дякую 140 раз(и) в 88 повідомленні
|
Re: Изготовление акваконтроллера ===www.aquaforum.ua===
|
|
|
|
cказали "Дякую" pdv1965 за цей допис:
|
|
15.07.2011, 11:18
|
#2783
|
|
Живу я тут
Реєстрація: 03.11.2010
Звідки Ви: Мариуполь
Дописи: 368
сказав Дякую: 10
сказали Дякую 140 раз(и) в 88 повідомленні
|
Re: Изготовление акваконтроллера ===www.aquaforum.ua===
http://www.getchip.net/posts/034-luz...-splavom-roze/
А это ( когда научился делать платы) как красиво залудить плату -как заводская будет.
|
|
|
|
cказали "Дякую" pdv1965 за цей допис:
|
|
15.07.2011, 11:23
|
#2784
|
|
Живу я тут
Реєстрація: 15.07.2011
Звідки Ви: Киев
Дописи: 347
сказав Дякую: 232
сказали Дякую 145 раз(и) в 83 повідомленні
|
Re: Изготовление акваконтроллера ===www.aquaforum.ua===
Тю.... да делал я утюгом платы просто думал что есть какойто пользователь ЛУТ
Решил делать, но не могу немного разобраться в версиях платы может кто подскажет (хочу делать на меге в дип корпусе)
СПС
Обещаю выложить полный фото отчет что бы таким как я (полу чайникам) можно было хоть посмотреть что и на что похоже
|
|
|
15.07.2011, 11:27
|
#2785
|
|
Живу я тут
Реєстрація: 13.07.2009
Звідки Ви: Украина Черновцы
Дописи: 327
сказав Дякую: 16
сказали Дякую 104 раз(и) в 68 повідомленні
|
Re: Изготовление акваконтроллера ===www.aquaforum.ua===
MIhail
Так в топике всё есть.........
|
|
|
15.07.2011, 11:37
|
#2786
|
|
Живу я тут
Реєстрація: 15.07.2011
Звідки Ви: Киев
Дописи: 347
сказав Дякую: 232
сказали Дякую 145 раз(и) в 83 повідомленні
|
Re: Изготовление акваконтроллера ===www.aquaforum.ua===
Цитата:
Допис від ArturS
MIhail
Так в топике всё есть.........
|
то есть New_controller-2V1.rar то что мне надо?
|
|
|
15.07.2011, 11:53
|
#2787
|
|
Живу я тут
Реєстрація: 13.07.2009
Звідки Ви: Украина Черновцы
Дописи: 327
сказав Дякую: 16
сказали Дякую 104 раз(и) в 68 повідомленні
|
Re: Изготовление акваконтроллера ===www.aquaforum.ua===
Цитата:
Допис від MIhail
то есть New_controller-2V1.rar то что мне надо?
|
любэ 
всё работает.
|
|
|
15.07.2011, 14:23
|
#2788
|
|
Живу я тут
Реєстрація: 13.07.2009
Звідки Ви: Украина Черновцы
Дописи: 327
сказав Дякую: 16
сказали Дякую 104 раз(и) в 68 повідомленні
|
Re: Изготовление акваконтроллера ===www.aquaforum.ua===
Я, например делал несколько по другому.
Модульная конструкция.Силовая отдельно.
добавил LC фильтр, кондёры по питанию, переподключил кварц.
|
|
|
|
Ці 2 користувач(ів) сказали Дякую ArturS за це повідомлення:
|
|
15.07.2011, 14:34
|
#2789
|
|
Живу я тут
Реєстрація: 17.09.2004
Звідки Ви: Киев, Троещина
Дописи: 14.486
сказав Дякую: 4.642
сказали Дякую 8.508 раз(и) в 4.382 повідомленні
|
Re: Изготовление акваконтроллера ===www.aquaforum.ua===
Цитата:
Допис від ArturS
Я, например делал
|
В чем это?
__________________
Страна не ублюдков и не воров.
__________________  
|
|
|
15.07.2011, 14:46
|
#2790
|
|
Живу я тут
Реєстрація: 21.09.2010
Звідки Ви: Kiev
Дописи: 129
сказав Дякую: 44
сказали Дякую 55 раз(и) в 40 повідомленні
|
Відповідь: Re: Изготовление акваконтроллера ===www.aquaforum.ua===
Цитата:
Допис від MIhail
то есть New_controller-2V1.rar то что мне надо?
|
Бажано розвести на платі RS232 мікросхему, і звільнити місце для конденсатора (по габариту) на вході, переставити ноги для DS18B20.
__________________ 
|
|
|
 |
|
|
Тут присутні: 3 (учасників - 0 , гостей - 3)
|
|
|
Ваші права у розділі
|
Ви не можете створювати теми
Ви не можете писати дописи
Ви не можете долучати файли
Ви не можете редагувати дописи
HTML код Вимк.
|
|
|
Часовий пояс GMT +3. Поточний час: 15:06.
|