 |
|
14.03.2009, 01:01
|
|
|
Изготовление акваконтроллера
Бан за нарушения
Реєстрація: 06.11.2007
Звідки Ви: Донецк, зона АТО
Дописи: 19.780
сказав Дякую: 5.789
сказали Дякую 17.707 раз(и) в 6.926 повідомленні

14.03.2009, 01:01
Рейтинг:
(28 голосов - 4,64 средняя оценка)
Данная тема является прямым продолжением темы Разработка акваконтроллера, созданной AlexThunder, за что ему огромное спасибо 
На данный момент разработка в целом закончена и благодарен всем, кто принимал участие в обсуждении и реализации проекта
С помощью Chack'а были заказаны и изготовлены печатные платы
 
И сейчас начнется наверно самый интересный этап - сборка и настройка
Схема, плата, прошивка находятся в архиве во вложении.
ИСХОДНИКОВ ПРОГРАММЫ НЕТ !!! ПРОШИВКУ ИЗМЕНИТЬ НЕЛЬЗЯ !!!
Необходимое программное обеспечение:
Схема - sPlan 6.0 (для версии 3 - 7.0)
Плата - Slayout 5.0 / 6.0
Внимание !!! В процессе сборки и наладки в схему могут быть внесены изменения ! Следите за обновлением архива !!!
...........
New_controller-2V1 - плата с косметическими правками и обозначением элементов.
Контроллер-V.3 - улучшенный вариант (симисторы в одну линию, питание +12V, два диммера, USB на борту, 4 усилителя, отдельный разъем для клавиатуры).
Version 3.1 SMD - версия 3 для СМД элементов.
Плата1V5smd - многоплатная версия от "Пупс" (контроллер + силовая часть + клавиатура + усилители + кулер для силовой части).
Контроллер V3 DIP - все нужное для сборки версии 3.0 DIP.
Firmware.rar - прошивки от Володя_Череп для нормальной работы с USB на ATTiny2313.
Прошивки.rar - архив прошивок:
ATmega_32 - стандартная прошивка
Atmega_32_EE - прошивка EEPROM
ATmega_32_9600 - скорость UART 9600
ATmega_32_PWM_244Hz - использование ШИМ для управления драйверами. Вход PWM LDD подключается непосредственно к выводу 13 или 14 ATmega.
Программирование fuse-битов:
При прошивке микроконтроллеров необходимо запрограммировать (записать 0) следующие fuse-биты:
- для ATmega32 - BOOTSZ0, BOOTSZ1, SPIEN
- для ATtiny2313 - CKSEL0, SUT0, BODLEVEL1, WDTON, SPIEN
- для ATtiny13 - SPIEN, CKDIV8, SUT0, CKSEL0 (данная микросхема используется для схемы регулировки венилятора)
Все остальные fuse-биты должны быть незапрограммированы (равны 1).
Uniprof:
Fuse-бит будет запрограммирован, если убрать галочку в соответствующем поле.
Fuse-бит будет незапрограммирован, если поставить галочку в соответствующем поле.
CodeVisionAVR:
Fuse-бит будет запрограммирован, если поставить галочку в соответствующем поле.
Fuse-бит будет незапрограммирован, если убрать галочку в соответствующем поле.
AVRDUDE:
ATmega: -U lfuse:w:0xff:m -U hfuse:w:0xd9:m
ATtiny2313: -U lfuse:w:0xee:m -U hfuse:w:0xcb:m -U efuse:w:0xff:m
ATtiny13: -U lfuse:w:0x6a:m -U hfuse:w:0xff:m
Мініатюри долучень
Долучені файли
 |
Контроллер.rar (423,9 КБ, 20096 переглядів) |
 |
AquaControl.rar (3,48 МБ, 19651 переглядів) |
 |
New_controller-2V1.rar (59,8 КБ, 16324 переглядів) |
 |
PL2303-USB.rar (2,03 МБ, 14130 переглядів) |
 |
Новый контроллер-3.rar (43,5 КБ, 15160 переглядів) |
 |
Плата для WH2004A.rar (278,0 КБ, 14441 переглядів) |
 |
USB.rar (219,9 КБ, 14009 переглядів) |
 |
Контроллер-V.3.zip (86,5 КБ, 15919 переглядів) |
 |
Version 3.1 SMD.zip (158,5 КБ, 15868 переглядів) |
 |
Полезная информация.pdf (306,9 КБ, 21942 переглядів) |
 |
Плата1v5smd.rar (165,9 КБ, 14014 переглядів) |
 |
Контроллер V3 DIP.zip (151,0 КБ, 16359 переглядів) |
 |
Firmware.rar (21,6 КБ, 13256 переглядів) |
 |
Aqua Control 2007 HELP.rar (172,4 КБ, 13497 переглядів) |
 |
THelper.rar (57,3 КБ, 12931 переглядів) |
 |
Прошивки.rar (68,0 КБ, 12010 переглядів) |
__________________
[I][B][COLOR=blue]С уважением, Сергей Таранченко[/COLOR][/B][/I]
Востаннє редагував Starcomputer: 19.04.2016 о 12:18..
Причина: Добавлен архив прошивок
|
|
Переглядів: 2355532
|
|
Ці 134 користувач(ів) сказали Дякую Starcomputer за це повідомлення:
|
+Максимус+ (31.08.2012), agorin (18.04.2009), aides (14.08.2013), AkaPain (07.02.2014), Aleksta (15.01.2012), ALEX77 (14.08.2009), AlexThunder (17.02.2010), alexv3 (10.04.2011), Alex_Ts (14.03.2009), Allcoholl (13.12.2009), ANTONENKO (02.04.2012), Antoxa106 (28.04.2013), AquaGomel (14.10.2010), arconas (05.02.2012), arik17 (12.10.2014), Ashatshem (09.02.2011), atom (17.05.2009), Baks (14.03.2009), BearIgor (23.03.2012), BELOUS (06.12.2011), biolog (21.11.2009), BlackAlex (14.03.2009), bmw (29.05.2009), bodom (25.05.2011), bonus78 (15.11.2009), Bosyak (19.01.2011), BpyH (29.01.2010), chack (14.03.2009), Cristal (15.06.2012), DEaD_MOPO3 (28.09.2011), Dimitr (12.02.2010), Dimker (15.06.2012), DiSan (25.12.2013), dolfik (05.01.2011), drv (31.08.2016), dubishe (21.12.2012), Dyshakz (14.02.2017), ersergey (14.04.2012), fylhttd (17.03.2009), gagari1 (13.02.2012), germanovitsh (01.11.2012), GrishaBGA (23.03.2009), Gutsik (17.07.2013), harn (04.07.2011), Heet (05.12.2009), iceSS (19.03.2009), igoritto (24.10.2010), IgorVin (10.02.2010), imac2008 (27.11.2010), iTango (08.08.2011), ivanaxion (31.08.2012), Kent (21.10.2010), kirilo777 (09.03.2012), klimnet (20.08.2012), klinok (05.09.2010), kluyt (17.08.2009), kollega-lg (21.04.2016), Koralove (24.10.2013), KostyaD (04.06.2009), kramar (14.03.2009), kusfu (28.09.2011), kvn79 (14.03.2009), Lexzx (24.03.2010), liss15 (14.10.2009), litlechina (05.05.2022), live steel (26.06.2012), lumen_xp (27.03.2012), LVit (27.11.2009), mact (14.05.2014), Makclaj (27.02.2011), masterross (11.12.2011), Mehannik (12.03.2015), MIhail (17.07.2011), myrko (15.04.2012), nbinc (12.05.2014), Nickname (25.06.2009), Nikolos667 (14.08.2011), Olzhich (18.03.2009), Oppozith (17.12.2012), Pastuh1234 (29.07.2012), pimass (15.03.2012), pulpit (21.11.2009), regiuscz (11.03.2011), rusianGrt (15.02.2010), rustr (20.09.2011), Ryzhii (10.04.2013), S V (10.01.2010), sae74 (15.02.2010), sergey_ln (28.02.2012), serjik2000 (03.07.2009), Sesh (31.05.2009), seva (19.01.2011), Shurhent (02.07.2011), Smile8 (28.09.2010), sobolev (21.09.2011), solvi (14.03.2009), sonokam (08.12.2011), sv46 (12.07.2011), Swen (15.06.2009), TakedaMaru (20.05.2013), telepuzic (22.02.2012), Tihon (04.01.2013), timofey (11.11.2009), Tiratore.d (08.11.2019), tolik_erema (04.03.2011), Ty3uK (22.03.2009), Umnik (13.01.2012), Uselink (10.02.2010), vad1972 (05.05.2010), Viktorrr (22.12.2012), vill (29.09.2010), Vitaha (26.11.2009), VitalyD (03.10.2010), VKabanov (29.04.2009), VladHNet (07.08.2009), VladVP (15.01.2012), _Vadim (11.02.2010), Амфибия (15.05.2009), Вася (14.07.2009), Володя Череп (14.03.2009), дух святой истины (16.03.2009), Ёжик в Тумане (28.02.2011), Зелёный (19.01.2012), Кениец (30.11.2009), Мираж (25.02.2012), Михаил. (14.07.2011), Молекула (04.04.2009), МСВ (19.02.2012), Пупс (20.07.2011), Рудницкий Олександр (18.01.2012), Снегозавр (20.02.2013), Шаманчик (27.10.2009), ЭКСПЕРИМЕНТАТОР (04.04.2009), Юрий Н. (17.08.2010) |
13.01.2012, 14:41
|
#3166
|
|
Живу я тут
Реєстрація: 13.07.2009
Звідки Ви: Украина Черновцы
Дописи: 327
сказав Дякую: 16
сказали Дякую 104 раз(и) в 68 повідомленні
|
Re: Изготовление акваконтроллера ===www.aquaforum.ua===
Не могу загрузить весь архив 
Востаннє редагував ArturS: 13.01.2012 о 16:53..
|
|
|
13.01.2012, 15:55
|
#3167
|
|
Живу я тут
Реєстрація: 12.02.2008
Звідки Ви: Оболонь, Петровка
Дописи: 8.891
сказав Дякую: 2.489
сказали Дякую 2.878 раз(и) в 2.065 повідомленні
|
Re: Изготовление акваконтроллера ===www.aquaforum.ua===
Кнопки внешние это хорошо. Я так клаву ставить буду.
А вот отверстия под малый дисплей очень нужны. малый экран ярче, приятнее читается и не светит сильно. Да и доступнее он.

__________________
Свет. ЭПРА, аквариумые лампы т5;т8; МГ-150; LED-комплекты и светильники системы СО2 под ключ. тел: 095 0105853; 098 6143112
Лучшие статьи месяца на Аквафоруме
|
|
|
|
cказали "Дякую" chack за цей допис:
|
|
13.01.2012, 16:00
|
#3168
|
|
Бан за нарушения
Реєстрація: 06.11.2007
Звідки Ви: Донецк, зона АТО
Дописи: 19.780
сказав Дякую: 5.789
сказали Дякую 17.707 раз(и) в 6.926 повідомленні
|
Re: Изготовление акваконтроллера ===www.aquaforum.ua===
Цитата:
Допис від chack
А вот отверстия под малый дисплей очень нужны.
|
Максимум два отверстия выходит, по диагонали правда.
А зачем тебе маленький экран параллельно плате ставить ?
С таким экраном плату лучше горизонтально располагать - удобнее.
Размеры экрана кинь (по плате 77х47 ? WH2004D ?).
__________________
[I][B][COLOR=blue]С уважением, Сергей Таранченко[/COLOR][/B][/I]
|
|
|
13.01.2012, 16:02
|
#3169
|
|
Живу я тут
Реєстрація: 12.02.2008
Звідки Ви: Оболонь, Петровка
Дописи: 8.891
сказав Дякую: 2.489
сказали Дякую 2.878 раз(и) в 2.065 повідомленні
|
По диагонали два конечно хватит, не тачскрин же 
Дисплей конечно по горизонтали, вдоль платы. (как в старом).
Упсс, чуть не забыл.
Разъемчик на кнопочки можно поставить? Рядный, земля слева.
Цитата:
Допис від Starcomputer
С таким экраном плату лучше горизонтально располагать - удобнее.
|
Теперь понял. На разъем под 90гр.?
Но ведб иногда контроллер хочется повесить на стене возле аквариума.
__________________
Свет. ЭПРА, аквариумые лампы т5;т8; МГ-150; LED-комплекты и светильники системы СО2 под ключ. тел: 095 0105853; 098 6143112
Лучшие статьи месяца на Аквафоруме
Востаннє редагував chack: 13.01.2012 о 16:15..
|
|
|
13.01.2012, 16:14
|
#3170
|
|
Бан за нарушения
Реєстрація: 06.11.2007
Звідки Ви: Донецк, зона АТО
Дописи: 19.780
сказав Дякую: 5.789
сказали Дякую 17.707 раз(и) в 6.926 повідомленні
|
Re: Изготовление акваконтроллера ===www.aquaforum.ua===
Цитата:
Допис від chack
Теперь понял. На разъем под 90гр.?
|
Да.
Цитата:
Допис від chack
иногда контроллер хочется повесить на стене возле аквариума
|
Ну на каждого не угодишь 
__________________
[I][B][COLOR=blue]С уважением, Сергей Таранченко[/COLOR][/B][/I]
|
|
|
|
Ці 2 користувач(ів) сказали Дякую Starcomputer за це повідомлення:
|
|
13.01.2012, 16:16
|
#3171
|
|
Живу я тут
Реєстрація: 12.02.2008
Звідки Ви: Оболонь, Петровка
Дописи: 8.891
сказав Дякую: 2.489
сказали Дякую 2.878 раз(и) в 2.065 повідомленні
|
Re: Изготовление акваконтроллера ===www.aquaforum.ua===
Цитата:
Допис від Starcomputer
Ну на каждого не угодишь
|

А эти два отверстия по диагонали будут относительно разъема дисплея?
__________________
Свет. ЭПРА, аквариумые лампы т5;т8; МГ-150; LED-комплекты и светильники системы СО2 под ключ. тел: 095 0105853; 098 6143112
Лучшие статьи месяца на Аквафоруме
|
|
|
13.01.2012, 16:19
|
#3172
|
|
Бан за нарушения
Реєстрація: 06.11.2007
Звідки Ви: Донецк, зона АТО
Дописи: 19.780
сказав Дякую: 5.789
сказали Дякую 17.707 раз(и) в 6.926 повідомленні
|
Re: Изготовление акваконтроллера ===www.aquaforum.ua===
Цитата:
Допис від chack
Разъемчик на кнопочки можно поставить?
|
Стоит.
Цитата:
Допис від chack
Рядный,
|
Рядный.
Цитата:
Допис від chack
земля слева.
|
А ты разъем поверни 
__________________
[I][B][COLOR=blue]С уважением, Сергей Таранченко[/COLOR][/B][/I]
|
|
|
13.01.2012, 16:23
|
#3173
|
|
Бан за нарушения
Реєстрація: 06.11.2007
Звідки Ви: Донецк, зона АТО
Дописи: 19.780
сказав Дякую: 5.789
сказали Дякую 17.707 раз(и) в 6.926 повідомленні
|
Re: Изготовление акваконтроллера ===www.aquaforum.ua===
Цитата:
Допис від chack
А эти два отверстия по диагонали будут относительно разъема дисплея?
|
Не, Олег, не выходит. Слишком плотный монтаж 
__________________
[I][B][COLOR=blue]С уважением, Сергей Таранченко[/COLOR][/B][/I]
|
|
|
13.01.2012, 16:34
|
#3174
|
|
Придивляюся
Реєстрація: 05.09.2011
Звідки Ви: Кишинев
Дописи: 18
сказав Дякую: 4
сказали Дякую 0 раз(и) в 0 повідомленні
|
Re: Изготовление акваконтроллера ===www.aquaforum.ua===
Всем добрый день, какой датчик PH и ORP использовать, буду благодарен за сылки.
|
|
|
13.01.2012, 16:38
|
#3175
|
|
Живу я тут
Реєстрація: 12.02.2008
Звідки Ви: Оболонь, Петровка
Дописи: 8.891
сказав Дякую: 2.489
сказали Дякую 2.878 раз(и) в 2.065 повідомленні
|
Re: Изготовление акваконтроллера ===www.aquaforum.ua===
Цитата:
Допис від Starcomputer
А ты разъем поверни
|
а низзя. Клава будет мордой вниз.
Цитата:
Допис від Starcomputer
Не, Олег, не выходит. Слишком плотный монтаж
|
жаль. Тогда нет смысла в этих отверстиях. Не нужно их устанавливать.
Извини за беспокойство.
__________________
Свет. ЭПРА, аквариумые лампы т5;т8; МГ-150; LED-комплекты и светильники системы СО2 под ключ. тел: 095 0105853; 098 6143112
Лучшие статьи месяца на Аквафоруме
|
|
|
13.01.2012, 16:44
|
#3176
|
|
Живу я тут
Реєстрація: 13.07.2009
Звідки Ви: Украина Черновцы
Дописи: 327
сказав Дякую: 16
сказали Дякую 104 раз(и) в 68 повідомленні
|
Re: Изготовление акваконтроллера ===www.aquaforum.ua===
Внешний вид
(вешается на стену, аквариум....)
|
|
|
13.01.2012, 16:49
|
#3177
|
|
Живу я тут
Реєстрація: 13.07.2009
Звідки Ви: Украина Черновцы
Дописи: 327
сказав Дякую: 16
сказали Дякую 104 раз(и) в 68 повідомленні
|
Re: Изготовление акваконтроллера ===www.aquaforum.ua===
Во, ешё ...
|
|
|
13.01.2012, 16:52
|
#3178
|
|
Живу я тут
Реєстрація: 13.07.2009
Звідки Ви: Украина Черновцы
Дописи: 327
сказав Дякую: 16
сказали Дякую 104 раз(и) в 68 повідомленні
|
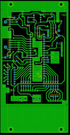
Re: Изготовление акваконтроллера ===www.aquaforum.ua===
Забыл сказать, два канала управляются реле, для клапанов подачи СО2
Востаннє редагував ArturS: 13.01.2012 о 17:12..
|
|
|
13.01.2012, 16:53
|
#3179
|
|
Живу я тут
Реєстрація: 17.09.2004
Звідки Ви: Киев, Троещина
Дописи: 14.486
сказав Дякую: 4.642
сказали Дякую 8.508 раз(и) в 4.382 повідомленні
|
Re: Изготовление акваконтроллера ===www.aquaforum.ua===
ArturS, забросьте все файлы на уплоад или файлшару- проще будет.
__________________
Страна не ублюдков и не воров.
__________________  
|
|
|
13.01.2012, 16:56
|
#3180
|
|
Живу я тут
Реєстрація: 13.07.2009
Звідки Ви: Украина Черновцы
Дописи: 327
сказав Дякую: 16
сказали Дякую 104 раз(и) в 68 повідомленні
|
Re: Изготовление акваконтроллера ===www.aquaforum.ua===
|
|
|
|
cказали "Дякую" ArturS за цей допис:
|
|
 |
|
|
Тут присутні: 4 (учасників - 0 , гостей - 4)
|
|
|
Ваші права у розділі
|
Ви не можете створювати теми
Ви не можете писати дописи
Ви не можете долучати файли
Ви не можете редагувати дописи
HTML код Вимк.
|
|
|
Часовий пояс GMT +3. Поточний час: 12:05.
|