 |
|
14.03.2009, 01:01
|
|
|
Изготовление акваконтроллера
Бан за нарушения
Реєстрація: 06.11.2007
Звідки Ви: Донецк, зона АТО
Дописи: 19.780
сказав Дякую: 5.789
сказали Дякую 17.707 раз(и) в 6.926 повідомленні

14.03.2009, 01:01
Рейтинг:
(28 голосов - 4,64 средняя оценка)
Данная тема является прямым продолжением темы Разработка акваконтроллера, созданной AlexThunder, за что ему огромное спасибо 
На данный момент разработка в целом закончена и благодарен всем, кто принимал участие в обсуждении и реализации проекта
С помощью Chack'а были заказаны и изготовлены печатные платы
 
И сейчас начнется наверно самый интересный этап - сборка и настройка
Схема, плата, прошивка находятся в архиве во вложении.
ИСХОДНИКОВ ПРОГРАММЫ НЕТ !!! ПРОШИВКУ ИЗМЕНИТЬ НЕЛЬЗЯ !!!
Необходимое программное обеспечение:
Схема - sPlan 6.0 (для версии 3 - 7.0)
Плата - Slayout 5.0 / 6.0
Внимание !!! В процессе сборки и наладки в схему могут быть внесены изменения ! Следите за обновлением архива !!!
...........
New_controller-2V1 - плата с косметическими правками и обозначением элементов.
Контроллер-V.3 - улучшенный вариант (симисторы в одну линию, питание +12V, два диммера, USB на борту, 4 усилителя, отдельный разъем для клавиатуры).
Version 3.1 SMD - версия 3 для СМД элементов.
Плата1V5smd - многоплатная версия от "Пупс" (контроллер + силовая часть + клавиатура + усилители + кулер для силовой части).
Контроллер V3 DIP - все нужное для сборки версии 3.0 DIP.
Firmware.rar - прошивки от Володя_Череп для нормальной работы с USB на ATTiny2313.
Прошивки.rar - архив прошивок:
ATmega_32 - стандартная прошивка
Atmega_32_EE - прошивка EEPROM
ATmega_32_9600 - скорость UART 9600
ATmega_32_PWM_244Hz - использование ШИМ для управления драйверами. Вход PWM LDD подключается непосредственно к выводу 13 или 14 ATmega.
Программирование fuse-битов:
При прошивке микроконтроллеров необходимо запрограммировать (записать 0) следующие fuse-биты:
- для ATmega32 - BOOTSZ0, BOOTSZ1, SPIEN
- для ATtiny2313 - CKSEL0, SUT0, BODLEVEL1, WDTON, SPIEN
- для ATtiny13 - SPIEN, CKDIV8, SUT0, CKSEL0 (данная микросхема используется для схемы регулировки венилятора)
Все остальные fuse-биты должны быть незапрограммированы (равны 1).
Uniprof:
Fuse-бит будет запрограммирован, если убрать галочку в соответствующем поле.
Fuse-бит будет незапрограммирован, если поставить галочку в соответствующем поле.
CodeVisionAVR:
Fuse-бит будет запрограммирован, если поставить галочку в соответствующем поле.
Fuse-бит будет незапрограммирован, если убрать галочку в соответствующем поле.
AVRDUDE:
ATmega: -U lfuse:w:0xff:m -U hfuse:w:0xd9:m
ATtiny2313: -U lfuse:w:0xee:m -U hfuse:w:0xcb:m -U efuse:w:0xff:m
ATtiny13: -U lfuse:w:0x6a:m -U hfuse:w:0xff:m
Мініатюри долучень
Долучені файли
 |
Контроллер.rar (423,9 КБ, 20075 переглядів) |
 |
AquaControl.rar (3,48 МБ, 19629 переглядів) |
 |
New_controller-2V1.rar (59,8 КБ, 16303 переглядів) |
 |
PL2303-USB.rar (2,03 МБ, 14110 переглядів) |
 |
Новый контроллер-3.rar (43,5 КБ, 15139 переглядів) |
 |
Плата для WH2004A.rar (278,0 КБ, 14419 переглядів) |
 |
USB.rar (219,9 КБ, 13991 переглядів) |
 |
Контроллер-V.3.zip (86,5 КБ, 15898 переглядів) |
 |
Version 3.1 SMD.zip (158,5 КБ, 15838 переглядів) |
 |
Полезная информация.pdf (306,9 КБ, 21914 переглядів) |
 |
Плата1v5smd.rar (165,9 КБ, 13988 переглядів) |
 |
Контроллер V3 DIP.zip (151,0 КБ, 16337 переглядів) |
 |
Firmware.rar (21,6 КБ, 13241 переглядів) |
 |
Aqua Control 2007 HELP.rar (172,4 КБ, 13476 переглядів) |
 |
THelper.rar (57,3 КБ, 12905 переглядів) |
 |
Прошивки.rar (68,0 КБ, 11992 переглядів) |
__________________
[I][B][COLOR=blue]С уважением, Сергей Таранченко[/COLOR][/B][/I]
Востаннє редагував Starcomputer: 19.04.2016 о 12:18..
Причина: Добавлен архив прошивок
|
|
Переглядів: 2336643
|
|
Ці 134 користувач(ів) сказали Дякую Starcomputer за це повідомлення:
|
+Максимус+ (31.08.2012), agorin (18.04.2009), aides (14.08.2013), AkaPain (07.02.2014), Aleksta (15.01.2012), ALEX77 (14.08.2009), AlexThunder (17.02.2010), alexv3 (10.04.2011), Alex_Ts (14.03.2009), Allcoholl (13.12.2009), ANTONENKO (02.04.2012), Antoxa106 (28.04.2013), AquaGomel (14.10.2010), arconas (05.02.2012), arik17 (12.10.2014), Ashatshem (09.02.2011), atom (17.05.2009), Baks (14.03.2009), BearIgor (23.03.2012), BELOUS (06.12.2011), biolog (21.11.2009), BlackAlex (14.03.2009), bmw (29.05.2009), bodom (25.05.2011), bonus78 (15.11.2009), Bosyak (19.01.2011), BpyH (29.01.2010), chack (14.03.2009), Cristal (15.06.2012), DEaD_MOPO3 (28.09.2011), Dimitr (12.02.2010), Dimker (15.06.2012), DiSan (25.12.2013), dolfik (05.01.2011), drv (31.08.2016), dubishe (21.12.2012), Dyshakz (14.02.2017), ersergey (14.04.2012), fylhttd (17.03.2009), gagari1 (13.02.2012), germanovitsh (01.11.2012), GrishaBGA (23.03.2009), Gutsik (17.07.2013), harn (04.07.2011), Heet (05.12.2009), iceSS (19.03.2009), igoritto (24.10.2010), IgorVin (10.02.2010), imac2008 (27.11.2010), iTango (08.08.2011), ivanaxion (31.08.2012), Kent (21.10.2010), kirilo777 (09.03.2012), klimnet (20.08.2012), klinok (05.09.2010), kluyt (17.08.2009), kollega-lg (21.04.2016), Koralove (24.10.2013), KostyaD (04.06.2009), kramar (14.03.2009), kusfu (28.09.2011), kvn79 (14.03.2009), Lexzx (24.03.2010), liss15 (14.10.2009), litlechina (05.05.2022), live steel (26.06.2012), lumen_xp (27.03.2012), LVit (27.11.2009), mact (14.05.2014), Makclaj (27.02.2011), masterross (11.12.2011), Mehannik (12.03.2015), MIhail (17.07.2011), myrko (15.04.2012), nbinc (12.05.2014), Nickname (25.06.2009), Nikolos667 (14.08.2011), Olzhich (18.03.2009), Oppozith (17.12.2012), Pastuh1234 (29.07.2012), pimass (15.03.2012), pulpit (21.11.2009), regiuscz (11.03.2011), rusianGrt (15.02.2010), rustr (20.09.2011), Ryzhii (10.04.2013), S V (10.01.2010), sae74 (15.02.2010), sergey_ln (28.02.2012), serjik2000 (03.07.2009), Sesh (31.05.2009), seva (19.01.2011), Shurhent (02.07.2011), Smile8 (28.09.2010), sobolev (21.09.2011), solvi (14.03.2009), sonokam (08.12.2011), sv46 (12.07.2011), Swen (15.06.2009), TakedaMaru (20.05.2013), telepuzic (22.02.2012), Tihon (04.01.2013), timofey (11.11.2009), Tiratore.d (08.11.2019), tolik_erema (04.03.2011), Ty3uK (22.03.2009), Umnik (13.01.2012), Uselink (10.02.2010), vad1972 (05.05.2010), Viktorrr (22.12.2012), vill (29.09.2010), Vitaha (26.11.2009), VitalyD (03.10.2010), VKabanov (29.04.2009), VladHNet (07.08.2009), VladVP (15.01.2012), _Vadim (11.02.2010), Амфибия (15.05.2009), Вася (14.07.2009), Володя Череп (14.03.2009), дух святой истины (16.03.2009), Ёжик в Тумане (28.02.2011), Зелёный (19.01.2012), Кениец (30.11.2009), Мираж (25.02.2012), Михаил. (14.07.2011), Молекула (04.04.2009), МСВ (19.02.2012), Пупс (20.07.2011), Рудницкий Олександр (18.01.2012), Снегозавр (20.02.2013), Шаманчик (27.10.2009), ЭКСПЕРИМЕНТАТОР (04.04.2009), Юрий Н. (17.08.2010) |
18.01.2012, 18:42
|
#3241
|
|
Живу я тут
Реєстрація: 12.12.2005
Звідки Ви: Киев
Дописи: 540
сказав Дякую: 107
сказали Дякую 110 раз(и) в 62 повідомленні
|
Re: Изготовление акваконтроллера ===www.aquaforum.ua===
Цитата:
Допис від Starcomputer
Можно на редокс-канал джампер поставить, тогда че надо то и выбираешь.
.................
См. вложение.
|
До джампера как то не додумался))
Тогда можно и без него обойтись, просто сделать площадку под СМД0604 и при необходимости вешать "соплю" на то что нужно. Дешево и места меньше займёт.
А как быть с контроллером у которого и прошивка и вход сделан под Редокс(имеется в виду индикация на ЖКИ)? Может оно и будет показывать, но что? Начиная от банальной индикации канала до цифирок
__________________ 
|
|
|
18.01.2012, 18:44
|
#3242
|
|
Бан за нарушения
Реєстрація: 06.11.2007
Звідки Ви: Донецк, зона АТО
Дописи: 19.780
сказав Дякую: 5.789
сказали Дякую 17.707 раз(и) в 6.926 повідомленні
|
Re: Изготовление акваконтроллера ===www.aquaforum.ua===
Цитата:
Допис від Пупс
А как быть с контроллером у которого и прошивка и вход сделан под Редокс(имеется в виду индикация на ЖКИ)? Может оно и будет показывать, но что? Начиная от банальной индикации канала до цифирок
|
Не понял. Индицируются как раз оба рН.
А прошивка ОДНА другой нет.
__________________
[I][B][COLOR=blue]С уважением, Сергей Таранченко[/COLOR][/B][/I]
|
|
|
18.01.2012, 19:22
|
#3243
|
|
Бан за нарушения
Реєстрація: 06.11.2007
Звідки Ви: Донецк, зона АТО
Дописи: 19.780
сказав Дякую: 5.789
сказали Дякую 17.707 раз(и) в 6.926 повідомленні
|
Re: Изготовление акваконтроллера ===www.aquaforum.ua===
Цитата:
Допис від Пупс
сделать площадку под СМД0604 и при необходимости вешать "соплю" на то что нужно
|
Можно и так, но джампер эстетичнее 
__________________
[I][B][COLOR=blue]С уважением, Сергей Таранченко[/COLOR][/B][/I]
|
|
|
18.01.2012, 20:46
|
#3244
|
|
Бан за нарушения
Реєстрація: 06.11.2007
Звідки Ви: Донецк, зона АТО
Дописи: 19.780
сказав Дякую: 5.789
сказали Дякую 17.707 раз(и) в 6.926 повідомленні
|
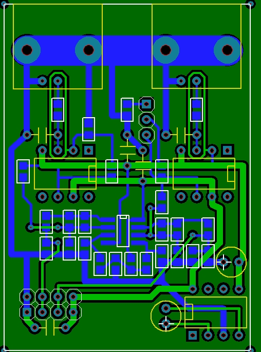
Re: Изготовление акваконтроллера ===www.aquaforum.ua===
Окончательный вариант платы усилителей.
__________________
[I][B][COLOR=blue]С уважением, Сергей Таранченко[/COLOR][/B][/I]
Востаннє редагував Starcomputer: 18.01.2012 о 22:22..
|
|
|
18.01.2012, 21:53
|
#3245
|
|
Живу я тут
Реєстрація: 12.12.2005
Звідки Ви: Киев
Дописи: 540
сказав Дякую: 107
сказали Дякую 110 раз(и) в 62 повідомленні
|
Re: Изготовление акваконтроллера ===www.aquaforum.ua===
Цитата:
Допис від Starcomputer
Не понял. Индицируются как раз оба рН.
А прошивка ОДНА другой нет.
|
Да, но я так понимаю что каждый РН привязан к своему порту в контроллере.
Или вы хотите сказать, что если я тупо подключу выход РН с усилителя на вход Редокс контроллера, то на ЖКИ данные будут выводится в РН окне и при этом будут правильные показания.
Я не эксперементировал с этим, но мне кажеться, что в окне РН ничего не будет, а там где Редокс будет чехорда.
Цитата:
Допис від Starcomputer
Можно и так, но джампер эстетичнее
|
Та хто там будет видеть? Зато дырок меньше и места меньше занимает. А то ещё бегать искать джампера, из-за джампера не поедешь ведь в магазин))
__________________ 
|
|
|
18.01.2012, 22:22
|
#3246
|
|
Бан за нарушения
Реєстрація: 06.11.2007
Звідки Ви: Донецк, зона АТО
Дописи: 19.780
сказав Дякую: 5.789
сказали Дякую 17.707 раз(и) в 6.926 повідомленні
|
Re: Изготовление акваконтроллера ===www.aquaforum.ua===
Цитата:
Допис від Пупс
Или вы хотите сказать, что если я тупо подключу выход РН с усилителя на вход Редокс контроллера, то на ЖКИ данные будут выводится в РН окне и при этом будут правильные показания.
|
Нет конечно  рН надо выводить на порт для рН 
__________________
[I][B][COLOR=blue]С уважением, Сергей Таранченко[/COLOR][/B][/I]
|
|
|
19.01.2012, 12:09
|
#3247
|
|
Живу я тут
Реєстрація: 13.07.2009
Звідки Ви: Украина Черновцы
Дописи: 327
сказав Дякую: 16
сказали Дякую 104 раз(и) в 68 повідомленні
|
Re: Изготовление акваконтроллера ===www.aquaforum.ua===
Доброго всем времени суток.
Я чуточку не понимаю смысл делать СМД плату усилков, в размере равной плате обычных компонентов.
Поясните плз.
Ваша "последняя" разработка Размеры 40*57мм
и кондёров по питанию по прежнему НЕТ!!!
|
|
|
19.01.2012, 12:11
|
#3248
|
|
Живу я тут
Реєстрація: 13.07.2009
Звідки Ви: Украина Черновцы
Дописи: 327
сказав Дякую: 16
сказали Дякую 104 раз(и) в 68 повідомленні
|
Re: Изготовление акваконтроллера ===www.aquaforum.ua===
Плата номер два
37*46мм СМД
по моему компактней.
|
|
|
19.01.2012, 12:14
|
#3249
|
|
Живу я тут
Реєстрація: 12.12.2005
Звідки Ви: Киев
Дописи: 540
сказав Дякую: 107
сказали Дякую 110 раз(и) в 62 повідомленні
|
Re: Изготовление акваконтроллера ===www.aquaforum.ua===
Цитата:
Допис від Starcomputer
Нет конечно  рН надо выводить на порт для рН 
|
Вот и я говорю. Значит только установкой джампера не обойтись.
__________________ 
|
|
|
19.01.2012, 12:14
|
#3250
|
|
Живу я тут
Реєстрація: 13.07.2009
Звідки Ви: Украина Черновцы
Дописи: 327
сказав Дякую: 16
сказали Дякую 104 раз(и) в 68 повідомленні
|
Re: Изготовление акваконтроллера ===www.aquaforum.ua===
плата номер три (моя)
49*55мм (можно ещё ужать  для заводского производства)
и кондёры по питанию присутствуют, и в обычних елементах исполнение.
НЕ СМД.
|
|
|
19.01.2012, 12:29
|
#3251
|
|
Бан за нарушения
Реєстрація: 06.11.2007
Звідки Ви: Донецк, зона АТО
Дописи: 19.780
сказав Дякую: 5.789
сказали Дякую 17.707 раз(и) в 6.926 повідомленні
|
Re: Изготовление акваконтроллера ===www.aquaforum.ua===
Цитата:
Допис від ArturS
и кондёров по питанию по прежнему НЕТ!!!
|
Есть там кондеры. Вверху между корпусами микросхем и внизу возле разъема. Этого вполне достаточно.
Цитата:
Допис від ArturS
Плата номер два 37*46мм СМД
|
Цитата:
Допис від ArturS
плата номер три (моя) 49*55мм (можно ещё ужать для заводского производства)
|
Ни на одной из этих плат нет защитного барьера вокруг 3-ей лапки СА3140, что весьма рекомендуется по даташиту. Если добавите, размеры увеличатся.
А вообще размеры платы не критичны. Разница в стоимости будет не более 2-3 грн (цена того, что у Вас 4 микросхемы, а у меня 3) 
__________________
[I][B][COLOR=blue]С уважением, Сергей Таранченко[/COLOR][/B][/I]
|
|
|
19.01.2012, 12:36
|
#3252
|
|
Живу я тут
Реєстрація: 13.07.2009
Звідки Ви: Украина Черновцы
Дописи: 327
сказав Дякую: 16
сказали Дякую 104 раз(и) в 68 повідомленні
|
Re: Изготовление акваконтроллера ===www.aquaforum.ua===
Starcomputer,
размер-стоимость не обсуждаю, и цену тож  8-10грн или даже 50грн. на 1000грн готового устройста, смешно.
кретичен размер! если задача минимальные размеры устройства.
Востаннє редагував ArturS: 19.01.2012 о 13:09..
|
|
|
19.01.2012, 12:50
|
#3253
|
|
Бан за нарушения
Реєстрація: 06.11.2007
Звідки Ви: Донецк, зона АТО
Дописи: 19.780
сказав Дякую: 5.789
сказали Дякую 17.707 раз(и) в 6.926 повідомленні
|
Re: Изготовление акваконтроллера ===www.aquaforum.ua===
Цитата:
Допис від ArturS
если задача минимальные размеры устройства.
|
Нет. Такой задачи не ставили 
__________________
[I][B][COLOR=blue]С уважением, Сергей Таранченко[/COLOR][/B][/I]
|
|
|
19.01.2012, 12:55
|
#3254
|
|
Живу я тут
Реєстрація: 13.07.2009
Звідки Ви: Украина Черновцы
Дописи: 327
сказав Дякую: 16
сказали Дякую 104 раз(и) в 68 повідомленні
|
Re: Изготовление акваконтроллера ===www.aquaforum.ua===
Цитата:
Допис від Starcomputer
Ни на одной из этих плат нет защитного барьера вокруг 3-ей лапки СА3140, что весьма рекомендуется по даташиту. Если добавите, размеры увеличатся.

|
PS. не увеличатся размеры. пробовал.
А кондёры принято "вешать" непосредственно на ноги питания. или как можно ближе. (тоже из даташит)
|
|
|
19.01.2012, 13:07
|
#3255
|
|
Бан за нарушения
Реєстрація: 06.11.2007
Звідки Ви: Донецк, зона АТО
Дописи: 19.780
сказав Дякую: 5.789
сказали Дякую 17.707 раз(и) в 6.926 повідомленні
|
Re: Изготовление акваконтроллера ===www.aquaforum.ua===
Это все мелочи. Платы уже отданы в работу 
__________________
[I][B][COLOR=blue]С уважением, Сергей Таранченко[/COLOR][/B][/I]
|
|
|
 |
|
|
Тут присутні: 56 (учасників - 0 , гостей - 56)
|
|
|
Ваші права у розділі
|
Ви не можете створювати теми
Ви не можете писати дописи
Ви не можете долучати файли
Ви не можете редагувати дописи
HTML код Вимк.
|
|
|
Часовий пояс GMT +3. Поточний час: 20:41.
|